Нейросеть

Укрепление границ империи на восточной и юго-восточной окраинах: Стратегии, вызовы и перспективы (Доклад)

Нейросеть для создания доклада Гарантия уникальности Строго по ГОСТу Высочайшее качество Поддержка 24/7

Данный доклад посвящен комплексному анализу стратегий, направленных на укрепление границ империи в восточном и юго-восточном регионах. Рассмотрены основные вызовы, с которыми столкнулась империя в процессе охраны своих рубежей, включая военные угрозы, экономические факторы и культурные различия. Особое внимание уделено роли различных институтов и групп населения в обеспечении безопасности границ, а также анализу конкретных примеров успешного и неуспешного опыта. Целью исследования является выявление наиболее эффективных подходов к укреплению границ и разработка рекомендаций для будущей политики.

Идея:

Основная идея доклада заключается в том, чтобы предоставить всесторонний анализ исторических и современных стратегий защиты границ, выявить факторы, влияющие на их эффективность. Также будет предложены рекомендации для повышения безопасности и стабильности на окраинах.

Актуальность:

Актуальность исследования обусловлена необходимостью понимания исторических процессов для анализа современных вызовов в области безопасности. Изучение опыта укрепления границ в прошлом позволяет извлечь уроки для разработки более эффективных стратегий в будущем.

Оглавление:

Введение

Исторический контекст: Восточные и юго-восточные границы в разные исторические периоды

Военные угрозы и вызовы безопасности на границах

Экономические факторы и торговые отношения на границах

Культурное и этническое разнообразие: Влияние на безопасность границ

Институты и социальные группы в обеспечении безопасности границ

Успешные и неуспешные стратегии укрепления границ: Анализ конкретных примеров

Заключение

Список литературы

Наименование образовательного учреждения

Доклад

на тему

Укрепление границ империи на восточной и юго-восточной окраинах: Стратегии, вызовы и перспективы

Выполнил: ФИО

Руководитель: ФИО

Содержание

  • Введение 1
  • Исторический контекст: Восточные и юго-восточные границы в разные исторические периоды 2
  • Военные угрозы и вызовы безопасности на границах 3
  • Экономические факторы и торговые отношения на границах 4
  • Культурное и этническое разнообразие: Влияние на безопасность границ 5
  • Институты и социальные группы в обеспечении безопасности границ 6
  • Успешные и неуспешные стратегии укрепления границ: Анализ конкретных примеров 7
  • Заключение 8
  • Список литературы 9

Введение

Содержимое раздела

Вводная часть доклада, представляющая общую картину проблемы укрепления границ империи на востоке и юго-востоке. В этом разделе будет обоснована актуальность темы, определены цели и задачи исследования, а также представлены методы, которые будут использованы для анализа. Будут обозначены основные источники информации и структура доклада, чтобы читатели могли ориентироваться в дальнейших разделах. Также будет кратко рассмотрен исторический контекст и геополитическое значение исследуемого региона.

Исторический контекст: Восточные и юго-восточные границы в разные исторические периоды

Содержимое раздела

Анализ исторического опыта укрепления границ на востоке и юго-востоке империи в различные периоды, начиная с ранних этапов формирования государства и заканчивая современностью. Будут рассмотрены основные этапы и стратегии, используемые для защиты границ, включая строительство оборонительных сооружений, организацию войск и дипломатические методы. Особое внимание будет уделено изменениям в стратегии, обусловленным трансформацией политической ситуации и технологическим развитием. Важным аспектом станет изучение влияния климатических условий и географических факторов на оборону.

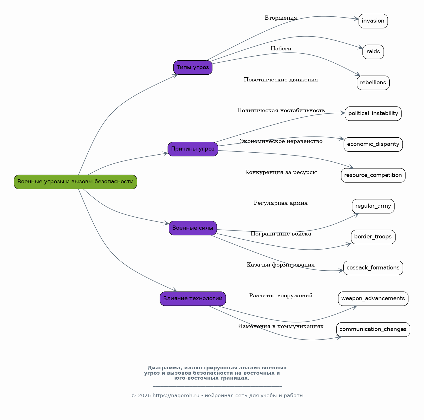
Военные угрозы и вызовы безопасности на границах

Содержимое раздела

Детальный анализ военных угроз и вызовов безопасности, с которыми империя сталкивалась на восточных и юго-восточных границах. Будут рассмотрены различные типы угроз, такие как вторжения, набеги и повстанческие движения, а также проанализированы причины их возникновения и развития. Особое внимание будет уделено роли различных военных сил, таких как регулярная армия, пограничные войска и казачьи формирования, в обеспечении безопасности границ. Также будет рассмотрено влияние новых технологий на характер военных действий.

Экономические факторы и торговые отношения на границах

Содержимое раздела

Исследование экономических факторов, влияющих на безопасность границ, включая торговые отношения, контрабанду и экономическое сотрудничество. Будет проанализировано, как экономические интересы влияли на отношения с соседними государствами и местным населением. Особое внимание будет уделено роли торговых путей, таможенных пунктов и экономических зон в поддержании стабильности на границах. Также будет рассмотрено влияние экономических кризисов и санкций на состояние границ и уровень безопасности.

Культурное и этническое разнообразие: Влияние на безопасность границ

Содержимое раздела

Изучение влияния культурного и этнического разнообразия на безопасность границ империи. Будут рассмотрены вопросы межэтнических отношений, религиозных конфликтов и культурной интеграции в приграничных районах. Особое внимание будет уделено роли различных культурных групп в обеспечении безопасности и стабильности, а также способам управления культурным разнообразием. Также будет проанализировано влияние миграционных процессов и культурных обменов на ситуацию на границах.

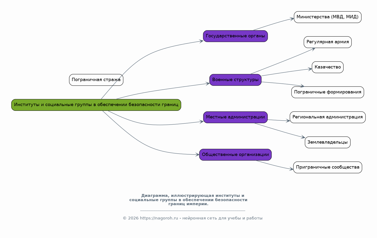
Институты и социальные группы в обеспечении безопасности границ

Содержимое раздела

Анализ роли различных институтов и социальных групп в обеспечении безопасности границ империи. Будут рассмотрены деятельность государственных органов, военных структур, местных администраций и общественных организаций, отвечающих за охрану границ. Особое внимание будет уделено взаимодействию между различными институтами и группами, а также их вкладу в поддержание стабильности и порядка. Будет изучена роль казачества и других пограничных формирований в защите рубежей империи.

Успешные и неуспешные стратегии укрепления границ: Анализ конкретных примеров

Содержимое раздела

Обзор конкретных примеров успешных и неуспешных стратегий укрепления границ на востоке и юго-востоке империи. Будут рассмотрены как позитивные, так и негативные примеры, с акцентом на причины успеха или неудачи. Особое внимание будет уделено анализу конкретных исторических событий и решений, принимавшихся для защиты границ. Будут проанализированы уроки, извлеченные из этих примеров, и сделаны выводы о наиболее эффективных подходах к укреплению границ в различных условиях.

Заключение

Содержимое раздела

Суммирование основных выводов исследования, обобщение результатов анализа и представление рекомендаций для будущей политики. Будут подчеркнуты наиболее важные факторы, влияющие на безопасность границ, и предложены конкретные шаги для укрепления границ империи. Особое внимание будет уделено долгосрочным перспективам и возможным вызовам, с которыми столкнется империя в будущем. Кратко будут обозначены направления дальнейших исследований по данной теме.

Список литературы

Содержимое раздела

В этом разделе представлены все источники, использованные при подготовке доклада. В списке будут указаны книги, статьи, архивные материалы и другие источники информации, которые были задействованы в процессе исследования. Список литературы будет организован в соответствии с принятыми академическими стандартами, чтобы обеспечить точность и прозрачность цитирования. В него будут включены только те источники, которые непосредственно цитировались или использовались в работе.

Получи Такой Доклад

До 90% уникальность
Готовый файл Word
Оформление по ГОСТ
Список источников по ГОСТ
Таблицы и схемы
Презентация

Создать Доклад на любую тему за 5 минут

Создать

#6098633