Нейросеть

Управление рисками информационной безопасности: сравнительный анализ ГОСТ Р ИСО/МЭК 27005-2010 и ISO/IEC 27005-2022 (Доклад)

Нейросеть для создания доклада Гарантия уникальности Строго по ГОСТу Высочайшее качество Поддержка 24/7

Данный доклад посвящен актуальной теме управления рисками в области информационной безопасности, рассматривая ключевые аспекты стандартов ГОСТ Р ИСО/МЭК 27005-2010 и ISO/IEC 27005-2022. В работе представлен сравнительный анализ двух версий стандарта, выявляющий как их сходства, так и существенные различия в методологии и практических рекомендациях. Особое внимание уделяется изменениям, внесенным в новую версию стандарта, и их влиянию на процесс оценки и управления рисками информационной безопасности, а также рекомендациям по внедрению и адаптации стандартов.

Идея:

Основная идея доклада заключается в предоставлении сравнительного анализа двух стандартов, чтобы помочь специалистам в области информационной безопасности лучше понимать различия и преимущества каждого из них. Это позволит организациям принимать более обоснованные решения при выборе и реализации подходов к управлению рисками.

Актуальность:

Актуальность исследования обусловлена необходимостью адаптации к новым требованиям и стандартам в сфере информационной безопасности, особенно в условиях постоянно меняющихся угроз. Сравнительный анализ позволяет выделить наиболее эффективные методы и подходы, что способствует повышению уровня защиты информационных активов организаций.

Оглавление:

Введение

Обзор стандартов ГОСТ Р ИСО/МЭК 27005-2010 и ISO/IEC 27005-2022

Сравнительный анализ методологий оценки рисков

Сравнительный анализ подходов к обработке рисков

Практические рекомендации по применению стандартов

Анализ изменений в ISO/IEC 27005-2022

Преимущества и недостатки каждого стандарта

Заключение

Список литературы

Наименование образовательного учреждения

Доклад

на тему

Управление рисками информационной безопасности: сравнительный анализ ГОСТ Р ИСО/МЭК 27005-2010 и ISO/IEC 27005-2022

Выполнил: ФИО

Руководитель: ФИО

Содержание

  • Введение 1
  • Обзор стандартов ГОСТ Р ИСО/МЭК 27005-2010 и ISO/IEC 27005-2022 2
  • Сравнительный анализ методологий оценки рисков 3
  • Сравнительный анализ подходов к обработке рисков 4
  • Практические рекомендации по применению стандартов 5
  • Анализ изменений в ISO/IEC 27005-2022 6
  • Преимущества и недостатки каждого стандарта 7
  • Заключение 8
  • Список литературы 9

Введение

Содержимое раздела

В данном разделе будет представлено обоснование актуальности темы управления рисками информационной безопасности в современном мире, а также рассмотрены основные проблемы, связанные с этой областью. Будут определены цели и задачи исследования, обозначены основные методологические подходы, используемые при анализе стандартов, и представлена структура доклада, охватывающая все ключевые аспекты сравнительного анализа ГОСТ Р ИСО/МЭК 27005-2010 и ISO/IEC 27005-2022. Это позволит слушателям получить общее представление о структуре доклада и его содержании.

Обзор стандартов ГОСТ Р ИСО/МЭК 27005-2010 и ISO/IEC 27005-2022

Содержимое раздела

Этот раздел посвящен детальному обзору стандартов ГОСТ Р ИСО/МЭК 27005-2010 и ISO/IEC 27005-2022, включая их цели, область применения и основные принципы. Будут рассмотрены ключевые положения каждого стандарта, такие как методологии оценки рисков, подходы к обработке рисков и требования к разработке планов управления рисками. Особое внимание будет уделено различиям в терминологии, структуре и методологических подходах между двумя версиями стандартов. Это даст полное понимание основополагающих принципов каждого из стандартов.

Сравнительный анализ методологий оценки рисков

Содержимое раздела

В данном разделе будет проведен сравнительный анализ методологий оценки рисков, представленных в ГОСТ Р ИСО/МЭК 27005-2010 и ISO/IEC 27005-2022. Будут рассмотрены подходы к идентификации угроз, уязвимостей и оценке последствий, а также методы определения вероятности возникновения рисков. Особое внимание уделят изменениям в методологии оценки рисков, внесенным в новую версию стандарта, и их влиянию на процесс принятия решений. Будут проанализированы инструменты и техники, используемые в каждой методологии, с акцентом на их сильные и слабые стороны.

Сравнительный анализ подходов к обработке рисков

Содержимое раздела

Раздел посвящен сравнению подходов к обработке рисков, предлагаемых в стандартах ГОСТ Р ИСО/МЭК 27005-2010 и ISO/IEC 27005-2022, включая методы избежания, передачи, снижения и принятия рисков. Будет рассмотрено, как стандарты определяют критерии выбора оптимального подхода к обработке рисков в зависимости от их уровня и значимости. Особое внимание уделят различиям в рекомендациях по разработке планов обработки рисков и мониторингу эффективности принятых мер. Анализ поможет определить наиболее эффективные подходы.

Практические рекомендации по применению стандартов

Содержимое раздела

В этом разделе будут представлены практические рекомендации по применению стандартов ГОСТ Р ИСО/МЭК 27005-2010 и ISO/IEC 27005-2022 на практике. Будут рассмотрены шаги по внедрению стандартов, включая подготовку к оценке рисков, разработку плана управления рисками и мониторинг эффективности. Особое внимание будет уделено нюансам адаптации стандартов к конкретным условиям организации, а также вопросам интеграции с другими стандартами, такими как ISO 27001. Рекомендации помогут организациям эффективно внедрить стандарты.

Анализ изменений в ISO/IEC 27005-2022

Содержимое раздела

Раздел посвящен детальному анализу изменений, внесенных в стандарт ISO/IEC 27005-2022 по сравнению с ГОСТ Р ИСО/МЭК 27005-2010. Будут рассмотрены ключевые нововведения, включая изменения в методологии оценки рисков, подходе к обработке рисков и требованиях к разработке планов управления рисками. Будет проанализировано, как эти изменения влияют на процесс принятия решений и эффективность управления рисками. Особое внимание уделят новым терминам и определениям. Этот анализ поможет в понимании значимости обновленного стандарта.

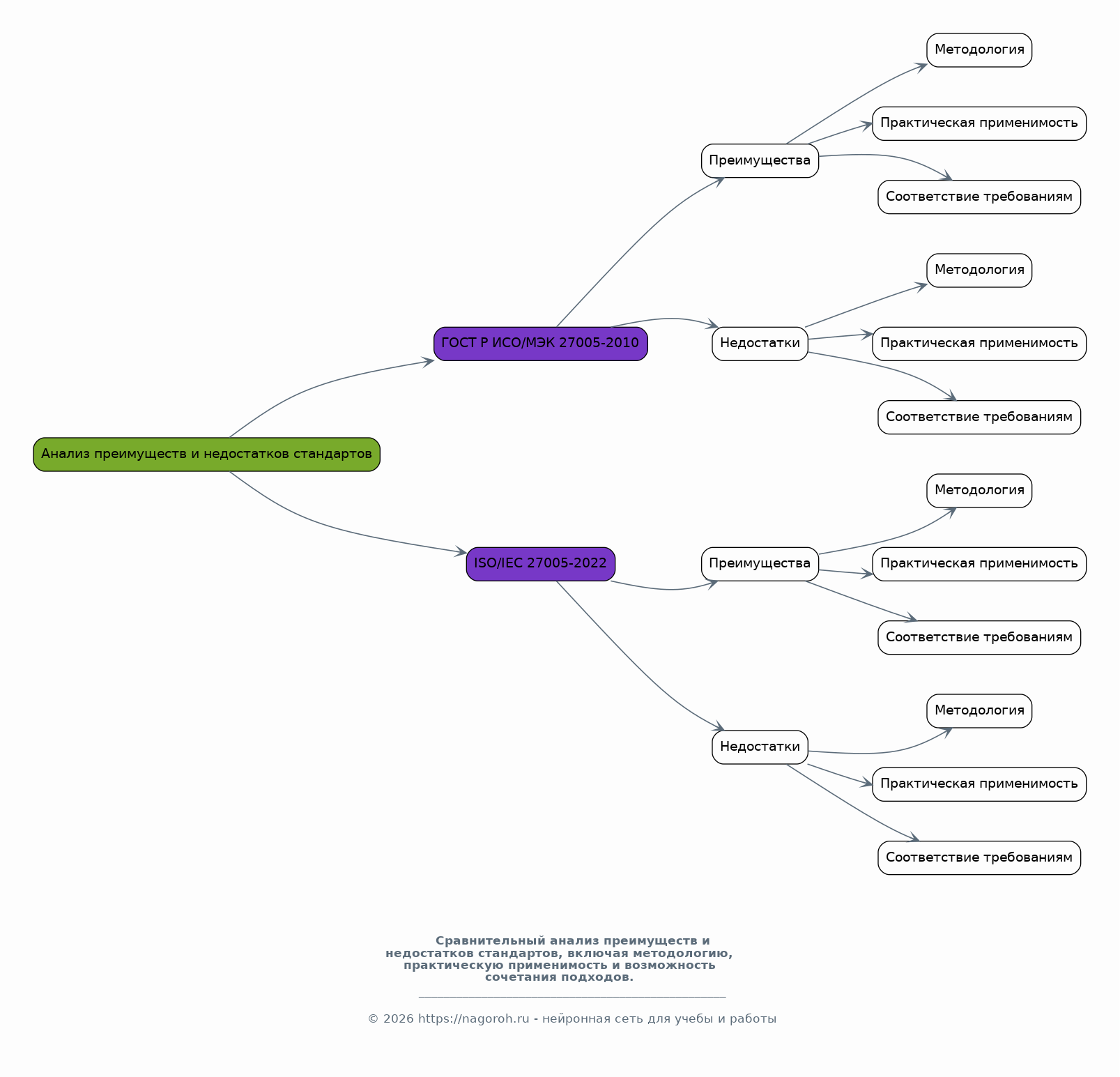
Преимущества и недостатки каждого стандарта

Содержимое раздела

В данном разделе будет представлен анализ преимуществ и недостатков каждого из стандартов, ГОСТ Р ИСО/МЭК 27005-2010 и ISO/IEC 27005-2022. Будут рассмотрены сильные и слабые стороны каждого стандарта с точки зрения методологии, практической применимости и соответствия современным требованиям информационной безопасности. Будет проведена оценка возможности сочетания различных подходов для повышения эффективности управления рисками. Анализ поможет при выборе наиболее подходящего стандарта.

Заключение

Содержимое раздела

В заключении будут подведены итоги проведенного сравнительного анализа стандартов ГОСТ Р ИСО/МЭК 27005-2010 и ISO/IEC 27005-2022, обобщены ключевые выводы и рекомендации. Будет представлена оценка важности учета различий между стандартами при выборе и реализации подходов к управлению рисками информационной безопасности. Будут обозначены перспективы дальнейших исследований в области, а также предложены направления для будущих разработок и усовершенствований. Это позволит сделать вывод о проделанной работе и ее значении.

Список литературы

Содержимое раздела

В этом разделе будет представлен список использованной литературы, включая публикации, стандарты и другие источники, использованные в ходе исследования. Будут указаны все основные источники информации, которые были использованы для подготовки доклада. Список литературы будет представлен в соответствии с общепринятыми стандартами оформления научных работ, обеспечивая полную прозрачность и возможность проверки использованных данных. Это гарантирует точность и достоверность информации.

Получи Такой Доклад

До 90% уникальность
Готовый файл Word
Оформление по ГОСТ
Список источников по ГОСТ
Таблицы и схемы
Презентация

Создать Доклад на любую тему за 5 минут

Создать

#6120709