Нейросеть

Установка ЭЛОУ-АВТ и АВТ: Принципы функционирования и роль в технологиях нефтепереработки (Доклад)

Нейросеть для создания доклада Гарантия уникальности Строго по ГОСТу Высочайшее качество Поддержка 24/7

Данный доклад посвящен ключевым аспектам работы установок электрообессоливания, обезвоживания (ЭЛОУ-АВТ) и атмосферно-вакуумной перегонки нефти (АВТ) в контексте современных нефтеперерабатывающих предприятий. Будут рассмотрены основные принципы функционирования данных установок, включая технологические процессы, оборудование и необходимые условия для эффективной работы. Анализируются роль ЭЛОУ-АВТ и АВТ в подготовке сырья и получении ценных продуктов, таких как дизельное топливо и бензин, соответствующие экологическим стандартам. Доклад также затрагивает вопросы оптимизации работы установок, повышения выхода целевых продуктов и снижения негативного воздействия на окружающую среду, для повышения эффективности технологического процесса.

Идея:

Цель доклада – систематизировать знания об установках ЭЛОУ-АВТ и АВТ, показав их взаимосвязь и значимость в нефтепереработке. Предлагается рассмотреть влияние различных факторов на процессы перегонки и разделения нефти.

Актуальность:

Изучение установок ЭЛОУ-АВТ и АВТ актуально в свете растущих требований к качеству нефтепродуктов и экологической безопасности. Понимание принципов работы этих установок позволяет оптимизировать производственные процессы, сократить издержки и повысить конкурентоспособность нефтеперерабатывающих предприятий.

Оглавление:

Введение

Принципы работы установки ЭЛОУ-АВТ

Технологический процесс АВТ

Взаимодействие ЭЛОУ-АВТ и АВТ

Оборудование и эксплуатация

Контроль качества и оптимизация

Экологические аспекты работы установок

Заключение

Список литературы

Наименование образовательного учреждения

Доклад

на тему

Установка ЭЛОУ-АВТ и АВТ: Принципы функционирования и роль в технологиях нефтепереработки

Выполнил: ФИО

Руководитель: ФИО

Содержание

  • Введение 1
  • Принципы работы установки ЭЛОУ-АВТ 2
  • Технологический процесс АВТ 3
  • Взаимодействие ЭЛОУ-АВТ и АВТ 4
  • Оборудование и эксплуатация 5
  • Контроль качества и оптимизация 6
  • Экологические аспекты работы установок 7
  • Заключение 8
  • Список литературы 9

Введение

Содержимое раздела

В разделе "Введение" будет представлен обзор нефтеперерабатывающей промышленности и ее роли в современной экономике. Разберем основные этапы переработки нефти, подчеркнув место и значение установок ЭЛОУ-АВТ и АВТ в общем технологическом процессе. Будет четко сформулирована цель доклада, определены его задачи и обозначены ключевые вопросы, подлежащие рассмотрению. Представление информации позволит читателям получить общее представление о структуре доклада и его значимости для понимания процесса нефтепереработки.

Принципы работы установки ЭЛОУ-АВТ

Содержимое раздела

В этом разделе подробно рассматриваются принципы работы установки электрообессоливания и обезвоживания нефти, включая физико-химические основы процессов. Будет детально изучено технологическое оборудование ЭЛОУ-АВТ, включая электрофильтры, сепараторы и нагревательные установки. Рассматриваются методы подготовки сырья, оптимизации режимов работы и контроля качества, а также факторы, влияющие на эффективность. Особое внимание уделяется влиянию ЭЛОУ-АВТ на дальнейшие этапы переработки нефти.

Технологический процесс АВТ

Содержимое раздела

Данный раздел посвящен детальному рассмотрению технологического процесса атмосферно-вакуумной перегонки нефти, включая принципы фракционирования и разделения углеводородов. Будут рассмотрены основные типы оборудования, используемого на установках АВТ, такие как ректификационные колонны, печи и теплообменники. Анализируются параметры работы установки, включая температуру, давление и скорость потока, и их влияние на выход целевых продуктов. Представлены методы оптимизации технологического процесса для повышения производительности и качества.

Взаимодействие ЭЛОУ-АВТ и АВТ

Содержимое раздела

В этом разделе анализируется взаимодействие между установками ЭЛОУ-АВТ и АВТ, подчеркивая их взаимозависимость в технологической цепочке нефтепереработки. Будет рассмотрено, как подготовка сырья в ЭЛОУ-АВТ влияет на работу АВТ и качество конечных продуктов. Анализируются методы оптимизации работы обеих установок для достижения максимальной эффективности и снижения потерь. Рассматривается важность контроля качества сырья и промежуточных продуктов на различных этапах переработки.

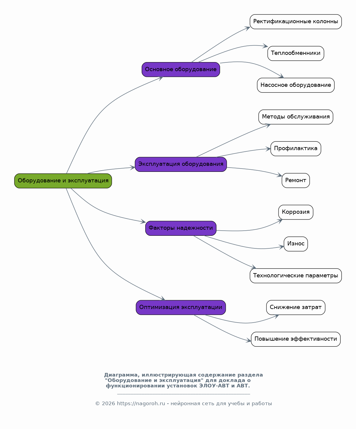
Оборудование и эксплуатация

Содержимое раздела

Раздел посвящен детальному анализу основного оборудования, используемого на установках ЭЛОУ-АВТ и АВТ, включая его конструктивные особенности и принципы работы. Будут рассмотрены вопросы эксплуатации оборудования, включая методы обслуживания, профилактики и ремонта. Анализируются основные факторы, влияющие на надежность оборудования и продолжительность его работы. Представлены рекомендации по оптимизации эксплуатации для снижения затрат и повышения эффективности.

Контроль качества и оптимизация

Содержимое раздела

В этом разделе рассматриваются методы контроля качества сырья, промежуточных продуктов и готовой продукции на установках ЭЛОУ-АВТ и АВТ. Будут представлены основные методы анализа и контроля, используемые для оценки качества нефтепродуктов. Анализируются способы оптимизации работы установок для повышения выхода целевых продуктов и снижения энергопотребления. Представлены рекомендации по улучшению процессов и повышению эффективности производства.

Экологические аспекты работы установок

Содержимое раздела

Раздел посвящен рассмотрению экологических аспектов работы установок ЭЛОУ-АВТ и АВТ, включая влияние на окружающую среду и методы снижения негативного воздействия. Будут рассмотрены проблемы загрязнения атмосферы, сточных вод и почв, возникающие в процессе нефтепереработки. Анализируются методы очистки сточных вод и выбросов в атмосферу, а также технологии утилизации отходов. Представлены рекомендации по улучшению экологической безопасности производства.

Заключение

Содержимое раздела

В заключении будут подведены итоги рассмотренных вопросов, и сделаны выводы о роли установок ЭЛОУ-АВТ и АВТ в современной нефтеперерабатывающей промышленности. Будет обобщена информация о принципах работы, технологических процессах и экологических аспектах работы. Обозначены перспективы развития технологий нефтепереработки и направления дальнейших исследований в данной области. Таким образом, будет представлено общее представление о значимости и потенциале установок ЭЛОУ-АВТ и АВТ.

Список литературы

Содержимое раздела

В данном разделе будет представлен список использованной литературы, включая научные статьи, учебники и нормативные документы. В списке будут указаны полные библиографические данные всех источников, использованных при подготовке доклада. Этот список предназначен для подтверждения авторства и предоставления читателям возможности для дальнейшего изучения темы. Список литературы служит важным элементом, подтверждающим обоснованность представленной информации.

Получи Такой Доклад

До 90% уникальность
Готовый файл Word
Оформление по ГОСТ
Список источников по ГОСТ
Таблицы и схемы
Презентация

Создать Доклад на любую тему за 5 минут

Создать

#5621068