Нейросеть

Устройства защиты электрических цепей: Анализ, классификация и принципы работы (Доклад)

Нейросеть для создания доклада Гарантия уникальности Строго по ГОСТу Высочайшее качество Поддержка 24/7

Данный доклад посвящен глубокому анализу устройств защиты электрических цепей, предназначенных для обеспечения безопасности и надежности электроснабжения. В работе рассматриваются различные типы защитных устройств, их классификация по функциональным особенностям и принципам действия. Особое внимание уделяется современным технологиям и тенденциям в области защиты электрических цепей, включая микропроцессорные реле и интеллектуальные системы. Представленный материал будет полезен для студентов, изучающих электротехнику, а также для инженеров, занимающихся проектированием и эксплуатацией электрооборудования.

Идея:

Цель доклада — систематизировать знания об устройствах защиты, предоставив четкое представление об их функциях и применении. Доклад направлен на углубление понимания принципов работы защитных устройств и их роли в обеспечении безопасности электрических сетей.

Актуальность:

Актуальность темы обусловлена необходимостью обеспечения надежной и безопасной работы электроэнергетических систем. Рассмотрение современных устройств защиты способствует повышению эффективности и снижению риска аварийных ситуаций в электрических цепях.

Оглавление:

Введение

Классификация защитных устройств

Принципы работы предохранителей и автоматических выключателей

Релейная защита: принципы работы и применение

Защита от перенапряжений

Микропроцессорные реле и интеллектуальные системы защиты

Особенности защиты в различных электроустановках

Заключение

Список литературы

Наименование образовательного учреждения

Доклад

на тему

Устройства защиты электрических цепей: Анализ, классификация и принципы работы

Выполнил: ФИО

Руководитель: ФИО

Содержание

  • Введение 1
  • Классификация защитных устройств 2
  • Принципы работы предохранителей и автоматических выключателей 3
  • Релейная защита: принципы работы и применение 4
  • Защита от перенапряжений 5
  • Микропроцессорные реле и интеллектуальные системы защиты 6
  • Особенности защиты в различных электроустановках 7
  • Заключение 8
  • Список литературы 9

Введение

Содержимое раздела

Введение в тему устройств защиты электрических цепей, представляющее собой фундаментальную основу для понимания важности и особенностей данной области. В данном разделе будут рассмотрены основные цели и задачи, которые стоят перед системами защиты, а также их роль в обеспечении безопасности электроснабжения. Будут обозначены ключевые понятия и определения, необходимые для дальнейшего изучения материала, включая такие важные термины как перегрузка, короткое замыкание и другие виды аварийных режимов. Рассмотрение эволюции защитных устройств и современных тенденций развития, включая интеграцию с интеллектуальными системами управления.

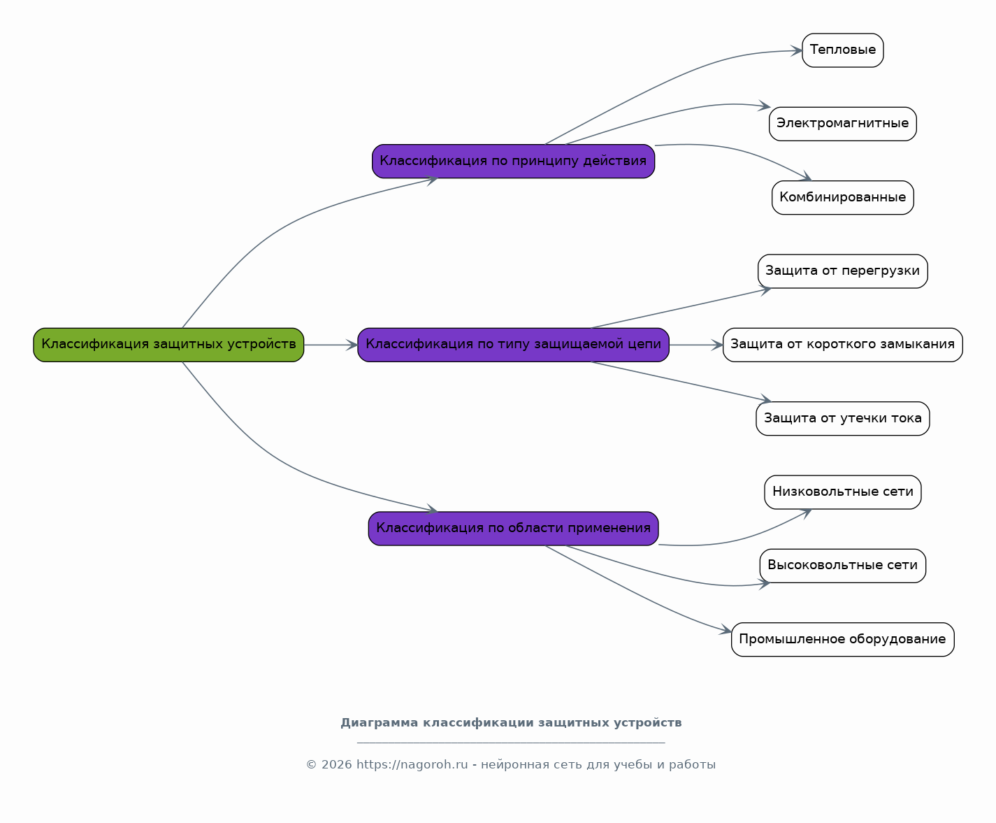
Классификация защитных устройств

Содержимое раздела

Данный раздел посвящен классификации различных типов устройств защиты, используемых в электрических цепях. Будут рассмотрены основные принципы классификации по различным параметрам, таким как принцип действия, тип защищаемой цепи и область применения. Будет произведен детальный анализ каждого типа устройств, включая предохранители, автоматические выключатели, реле защиты и другие современные решения, такие как микропроцессорные реле. Рассмотрение преимуществ и недостатков каждого типа устройств, с акцентом на их функциональные возможности и области эффективного применения в различных электрических системах и условиях эксплуатации.

Принципы работы предохранителей и автоматических выключателей

Содержимое раздела

Детальное рассмотрение принципов работы предохранителей и автоматических выключателей, являющихся основой защиты электрических цепей. Будут проанализированы основные характеристики предохранителей, такие как номинальный ток, время срабатывания и отключающая способность, а также их применение в различных условиях эксплуатации. Детальное рассмотрение конструктивных особенностей автоматических выключателей, включая тепловые, электромагнитные и электронные расцепители, а также их роль в защите от перегрузок и коротких замыканий. Анализ методик выбора предохранителей и автоматических выключателей для конкретных типов нагрузок и электрических цепей, с учетом требований безопасности и надежности.

Релейная защита: принципы работы и применение

Содержимое раздела

Погружение в принципы работы и применение релейной защиты, являющейся более сложной и гибкой системой защиты по сравнению с предохранителями и автоматическими выключателями. Будет рассмотрены основные типы реле защиты, включая токовые, дифференциальные и направленные реле, а также их функционирование в различных условиях работы. Детальное рассмотрение принципов построения релейной защиты, включая схемы подключения и настройку параметров срабатывания для обеспечения селективности и чувствительности. Анализ преимуществ и недостатков релейной защиты, а также области её применения в сложных электрических сетях, таких как подстанции и промышленные предприятия, с учетом современных технологий и тенденций развития.

Защита от перенапряжений

Содержимое раздела

Анализ защиты от перенапряжений, возникающих в электрических цепях, и их негативного влияния на электрооборудование. Будут рассмотрены различные виды перенапряжений, включая грозовые, коммутационные и внутренние перенапряжения, а также причины их возникновения. Детальное рассмотрение устройств защиты от перенапряжений, таких как разрядники, ограничители перенапряжений и варисторы, а также их принципы работы и характеристики. Изучение методик выбора и применения устройств защиты от перенапряжений в различных электрических системах, с учетом требований по безопасности и надежности работы оборудования, а также оценка экономической эффективности.

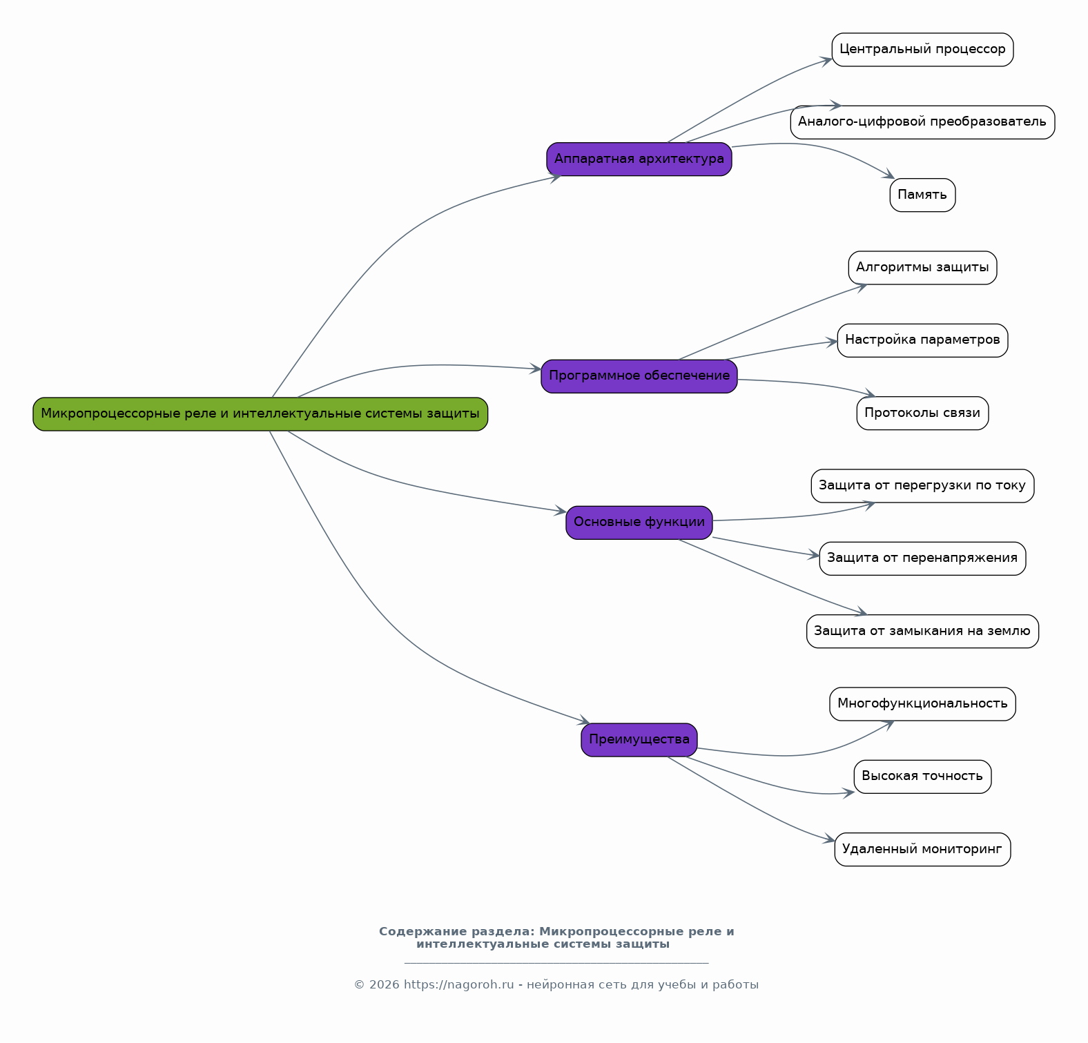
Микропроцессорные реле и интеллектуальные системы защиты

Содержимое раздела

Рассмотрение современных технологий в области защиты электрических цепей с акцентом на микропроцессорные реле и интеллектуальные системы защиты. Будут рассмотрены основные функции и возможности микропроцессорных реле, такие как цифровая обработка сигналов, гибкая настройка параметров защиты и интеграция с системами автоматизации. Детальное рассмотрение архитектуры микропроцессорных реле, включая аппаратное и программное обеспечение, а также их преимущества по сравнению с традиционными реле защиты. Анализ примеров применения микропроцессорных реле и интеллектуальных систем защиты в различных отраслях промышленности и энергетике, с учетом перспектив развития и новых технологий, таких как ИИ.

Особенности защиты в различных электроустановках

Содержимое раздела

Анализ особенностей защиты в различных типах электроустановок, включая жилые дома, промышленные предприятия и энергетические объекты. Будут рассмотрены требования к защите в зависимости от типа установки, типа нагрузки и условий эксплуатации. Изучение особенностей защиты в сетях с различными типами нейтрали, включая глухозаземленную, изолированную и компенсированную нейтраль. Анализ примеров проектирования и реализации систем защиты в различных электроустановках, с учетом требований нормативных документов и стандартов, а также обзор современных трендов и вызовов, стоящих перед специалистами в этой области.

Заключение

Содержимое раздела

В заключении будут подведены итоги рассмотренных вопросов, обобщены основные принципы и методы защиты электрических цепей. Будут сформулированы главные выводы о важности правильного выбора и применения защитных устройств для обеспечения безопасности и надежности электроснабжения. Представлены рекомендации по улучшению существующих систем защиты и внедрению новых технологий, а также подчеркнута роль современных разработок в повышении эффективности защиты. Обсуждены перспективы развития устройств защиты, обозначены тенденции в данной области, а также предложены направления для дальнейших исследований и разработок.

Список литературы

Содержимое раздела

Список использованной литературы, включающий в себя учебники, научные статьи, нормативные документы и стандарты, использованные при подготовке доклада. В список будут включены наиболее значимые источники информации, на которые были сделаны ссылки в процессе исследования, а также дополнительные материалы для углубленного изучения темы. Представление списка в соответствии с принятыми нормами библиографического описания, что позволит читателям легко находить и использовать представленные источники для самостоятельной работы и дальнейшего изучения материала.

Получи Такой Доклад

До 90% уникальность
Готовый файл Word
Оформление по ГОСТ
Список источников по ГОСТ
Таблицы и схемы
Презентация

Создать Доклад на любую тему за 5 минут

Создать

#5709398