Нейросеть

Вампирская субкультура: Историческая эволюция, социальное влияние и современное восприятие (Доклад)

Нейросеть для создания доклада Гарантия уникальности Строго по ГОСТу Высочайшее качество Поддержка 24/7

Данный доклад представляет собой детальное исследование вампирской субкультуры, рассматривая ее историческое развитие от древних мифов до современных проявлений. Основное внимание уделяется анализу социокультурного влияния вампиризма на различные сферы общественной жизни, включая литературу, кино, моду и музыку. Также будет рассмотрено, как менялось восприятие вампиров и вампирской тематики в разные эпохи, а также влияние технологий и медиа на формирование образов вампиров в современном обществе. Доклад фокусируется на выявлении ключевых факторов, формирующих субкультурные идентичности и их взаимодействие с массовой культурой.

Идея:

Целью исследования является комплексный анализ вампирской субкультуры, выявление ее основных характеристик, эволюции и воздействия на общество. Рассмотрение данной темы позволит лучше понять механизмы формирования субкультур, их взаимосвязь с историческими и социальными контекстами.

Актуальность:

Изучение вампирской субкультуры остается актуальным в связи с ее непрекращающейся популярностью и влиянием на современную культуру. Анализ этой субкультуры позволяет выявить общие закономерности формирования идентичности, ценностей и социальных связей, что актуально для понимания современных тенденций и общественных процессов.

Оглавление:

Введение

Исторические корни вампирской мифологии

Вампиры в литературе: от классики до современности

Влияние вампирской тематики на кино и телевидение

Вампирская субкультура в современном обществе: идентичность и сообщества

Социокультурное значение вампирской субкультуры

Критика и анализ: спорные вопросы и интерпретации

Список литературы

Наименование образовательного учреждения

Доклад

на тему

Вампирская субкультура: Историческая эволюция, социальное влияние и современное восприятие

Выполнил: ФИО

Руководитель: ФИО

Содержание

  • Введение 1
  • Исторические корни вампирской мифологии 2
  • Вампиры в литературе: от классики до современности 3
  • Влияние вампирской тематики на кино и телевидение 4
  • Вампирская субкультура в современном обществе: идентичность и сообщества 5
  • Социокультурное значение вампирской субкультуры 6
  • Критика и анализ: спорные вопросы и интерпретации 7
  • Список литературы 8

Введение

Содержимое раздела

Вводная часть доклада, устанавливающая общий контекст исследования вампирской субкультуры. Введение включает в себя определение ключевых понятий, таких как субкультура, вампиризм и их связь с историей и обществом. Также будет сформулирована цель исследования, его задачи и методология, используемая для анализа собранных данных и материалов. Обосновывается выбор темы, ее актуальность и значимость в контексте современных социокультурных исследований, подчеркивается важность изучения феномена вампиризма в различных аспектах.

Исторические корни вампирской мифологии

Содержимое раздела

Раздел, посвященный исследованию исторических корней вампирской мифологии, начиная с древних верований и фольклора. Анализируются различные культурные представления о вампирах в разных странах и эпохах, выявляются общие черты и различия в образах. Будет проведено сопоставление мифологических образов с историческими событиями и социальными контекстами, которые могли повлиять на формирование представлений о вампирах, а также представлены различные мифы и легенды, связанные с вампирами, их происхождением и характеристиками.

Вампиры в литературе: от классики до современности

Содержимое раздела

В данном разделе рассматривается эволюция образа вампира в литературе, начиная с ранних произведений и заканчивая современными романами и комиксами. Анализируются ключевые литературные произведения, сформировавшие канонический образ вампира, и их влияние на восприятие этой темы в обществе. Особое внимание уделяется изменению характера вампиров, их мотиваций и отношений с другими персонажами, а также отражение социальных и культурных изменений в образах и сюжетах литературных произведений.

Влияние вампирской тематики на кино и телевидение

Содержимое раздела

Этот раздел посвящен анализу роли вампирской тематики в кино и на телевидении, с акцентом на значимых фильмах и сериалах. Рассматривается эволюция образа вампира в визуальных медиа, его трансформация в соответствии с меняющимися запросами аудитории и технологическими возможностями. Анализируется влияние вампирской тематики на формирование визуального стиля, нарративные приемы и тематические аспекты, выявляются тренды и особенности отображения вампиров в кинематографе и на телевидении.

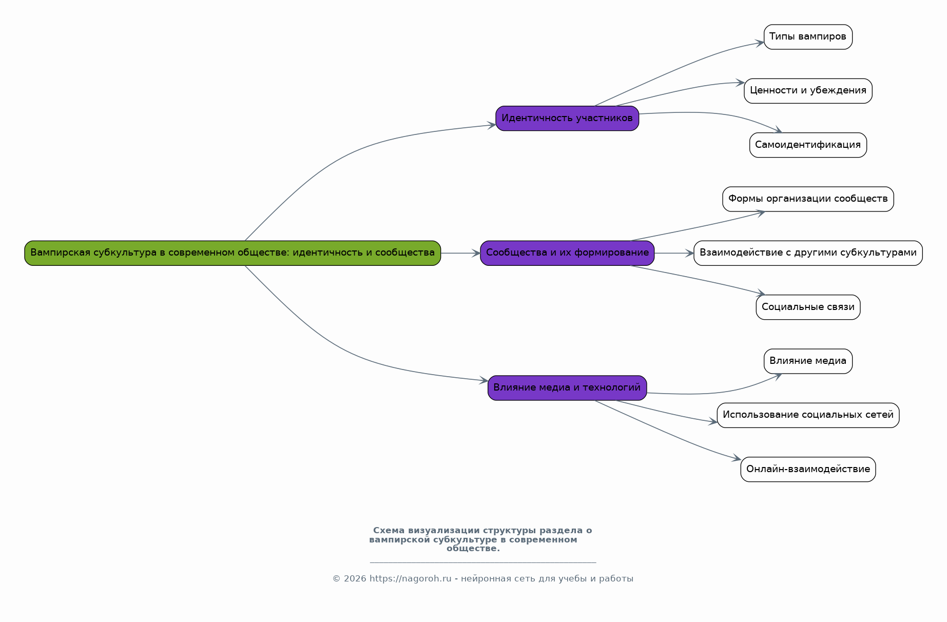
Вампирская субкультура в современном обществе: идентичность и сообщества

Содержимое раздела

Раздел, посвященный анализу вампирской субкультуры в современном обществе, ее проявлений и особенностей. Рассматриваются различные аспекты субкультуры, включая ее участников, их идентичность, ценности и социальные связи. Анализируются способы формирования сообществ, взаимодействие с другими субкультурами и обществом в целом, а также влияние медиа и технологий на развитие вампирской субкультуры. Выявляются основные черты и тенденции, характерные для современных вампирских сообществ.

Социокультурное значение вампирской субкультуры

Содержимое раздела

В данном разделе рассматривается социокультурное значение вампирской субкультуры в современном мире. Анализируется ее место в контексте других субкультур, роль в формировании идентичности и ценностей, а также влияние на общественное восприятие. Исследуется, как вампирская субкультура отражает и реагирует на социальные изменения, политические события и культурные тренды. Обсуждаются возможные направления дальнейшего развития субкультуры и ее взаимодействие с обществом.

Критика и анализ: спорные вопросы и интерпретации

Содержимое раздела

Этот раздел посвящен критическому анализу вампирской субкультуры, с акцентом на спорные вопросы и различные интерпретации. Рассматриваются критические замечания в адрес субкультуры, проблемы, связанные с восприятием и представлением вампиров в обществе. Обсуждаются различные точки зрения на этические и социальные аспекты, связанные с вампирской тематикой, а также возможные риски и преимущества, связанные с участием в вампирской субкультуре. Анализируются альтернативные подходы к пониманию феномена вампиризма.

Список литературы

Содержимое раздела

Заключительная часть, содержащая список использованной литературы, в котором представлены основные источники исследования. Здесь указываются книги, статьи, документальные фильмы и другие материалы, использованные при написании доклада. Список литературы организован в соответствии с принятыми академическими стандартами, включает полные библиографические данные каждого источника, включая авторов, названия, издательства и год публикации. Этот раздел обеспечивает прозрачность и подтверждает достоверность исследования.

Получи Такой Доклад

До 90% уникальность
Готовый файл Word
Оформление по ГОСТ
Список источников по ГОСТ
Таблицы и схемы
Презентация

Создать Доклад на любую тему за 5 минут

Создать

#5533102