Нейросеть

Виды избирательных систем в Российской Федерации: Анализ и перспективы (Доклад)

Нейросеть для создания доклада Гарантия уникальности Строго по ГОСТу Высочайшее качество Поддержка 24/7

Данный доклад посвящен всестороннему исследованию различных видов избирательных систем, применяемых в Российской Федерации, с акцентом на их особенности, преимущества и недостатки. В рамках работы будет проведен детальный анализ текущего состояния избирательного законодательства, а также рассмотрены исторические аспекты формирования избирательных систем в России. Особое внимание уделено влиянию каждой системы на представительство различных политических сил и, соответственно, на политическую стабильность страны. Предложенный анализ позволит выявить сильные и слабые стороны каждой системы, а также определить потенциальные направления для совершенствования избирательного процесса.

Идея:

Цель данного исследования - предоставить систематизированный обзор различных типов избирательных систем, применяемых в Российской Федерации, и оценить их влияние на политическую жизнь страны. В докладе будут рассмотрены как существующие, так и исторические аспекты функционирования избирательных систем.

Актуальность:

Актуальность исследования обусловлена необходимостью понимания механизмов формирования представительной власти и их влияния на политические процессы в России. Анализ избирательных систем позволяет оценить эффективность существующего законодательства и выявить возможные проблемы и зоны для улучшения.

Оглавление:

Введение

Исторический обзор развития избирательных систем в России

Мажоритарная избирательная система: особенности и применение

Пропорциональная избирательная система: принципы и механизмы

Смешанные избирательные системы: анализ комбинаций

Влияние избирательных систем на политическое представительство

Перспективы развития избирательных систем в России

Список литературы

Наименование образовательного учреждения

Доклад

на тему

Виды избирательных систем в Российской Федерации: Анализ и перспективы

Выполнил: ФИО

Руководитель: ФИО

Содержание

  • Введение 1
  • Исторический обзор развития избирательных систем в России 2
  • Мажоритарная избирательная система: особенности и применение 3
  • Пропорциональная избирательная система: принципы и механизмы 4
  • Смешанные избирательные системы: анализ комбинаций 5
  • Влияние избирательных систем на политическое представительство 6
  • Перспективы развития избирательных систем в России 7
  • Список литературы 8

Введение

Содержимое раздела

Вводная часть доклада, представляющая общую структуру работы и обосновывающая актуальность темы. Данный раздел предназначен для ознакомления с основными понятиями и определениями, используемыми в исследовании. Будут представлены цели и задачи исследования, а также методология, примененная для анализа избирательных систем. Четко сформулированы вопросы, на которые будет дан ответ в ходе работы.

Исторический обзор развития избирательных систем в России

Содержимое раздела

Данный раздел посвящен анализу эволюции избирательных систем в России, начиная с исторических прецедентов и заканчивая современным состоянием. Будут рассмотрены основные этапы формирования избирательного права, изменения в законодательстве и их влияние на политическую жизнь страны. Особое внимание уделено влиянию исторических факторов на формирование текущей системы: причины, следствия и ключевые периоды. Рассмотрены изменения в избирательных системах, их влияние на выборы и политические процессы.

Мажоритарная избирательная система: особенности и применение

Содержимое раздела

В этой части доклада будет представлен детальный анализ мажоритарной избирательной системы, включая ее разновидности (абсолютное и относительное большинство). Будут рассмотрены особенности применения данной системы в России, ее преимущества и недостатки с точки зрения представительства интересов различных групп населения. Особое внимание будет уделено влиянию мажоритарной системы на формирование партийной системы и политическую конкуренцию. Будут рассмотрены примеры реализации мажоритарной системы в российских выборах.

Пропорциональная избирательная система: принципы и механизмы

Содержимое раздела

Данный раздел посвящен изучению пропорциональной избирательной системы, включая принципы распределения мандатов и особенности ее функционирования в российских условиях. Будут проанализированы различные типы пропорциональных систем (с открытыми и закрытыми списками), а также их влияние на политическое представительство. Важно будет проанализировать, как пропорциональная система влияет на состав представительных органов власти и политическое поведение. Рассмотрены примеры применения пропорциональной системы в российских выборах.

Смешанные избирательные системы: анализ комбинаций

Содержимое раздела

В данном разделе будет рассмотрен смешанный тип избирательных систем, сочетающий элементы мажоритарной и пропорциональной систем. Будут проанализированы различные модели смешанных систем, применяемых в российской практике, а также их влияние на результаты выборов. Особое внимание будет уделено влиянию смешанных систем на представительство политических сил и эффективность избирательного процесса. Проведен сравнительный анализ смешанных избирательных систем, их плюсы и минусы.

Влияние избирательных систем на политическое представительство

Содержимое раздела

В этом разделе будет проведен анализ влияния различных избирательных систем на формирование политического представительства в России. Будет рассмотрено, как каждая система влияет на состав представительных органов власти, и какие политические силы получают преимущество. Будет оценено влияние на формирование партийной системы и политическую стабильность. Проанализируется, какие избирательные системы обеспечивают наибольшую репрезентативность и как это влияет на общество.

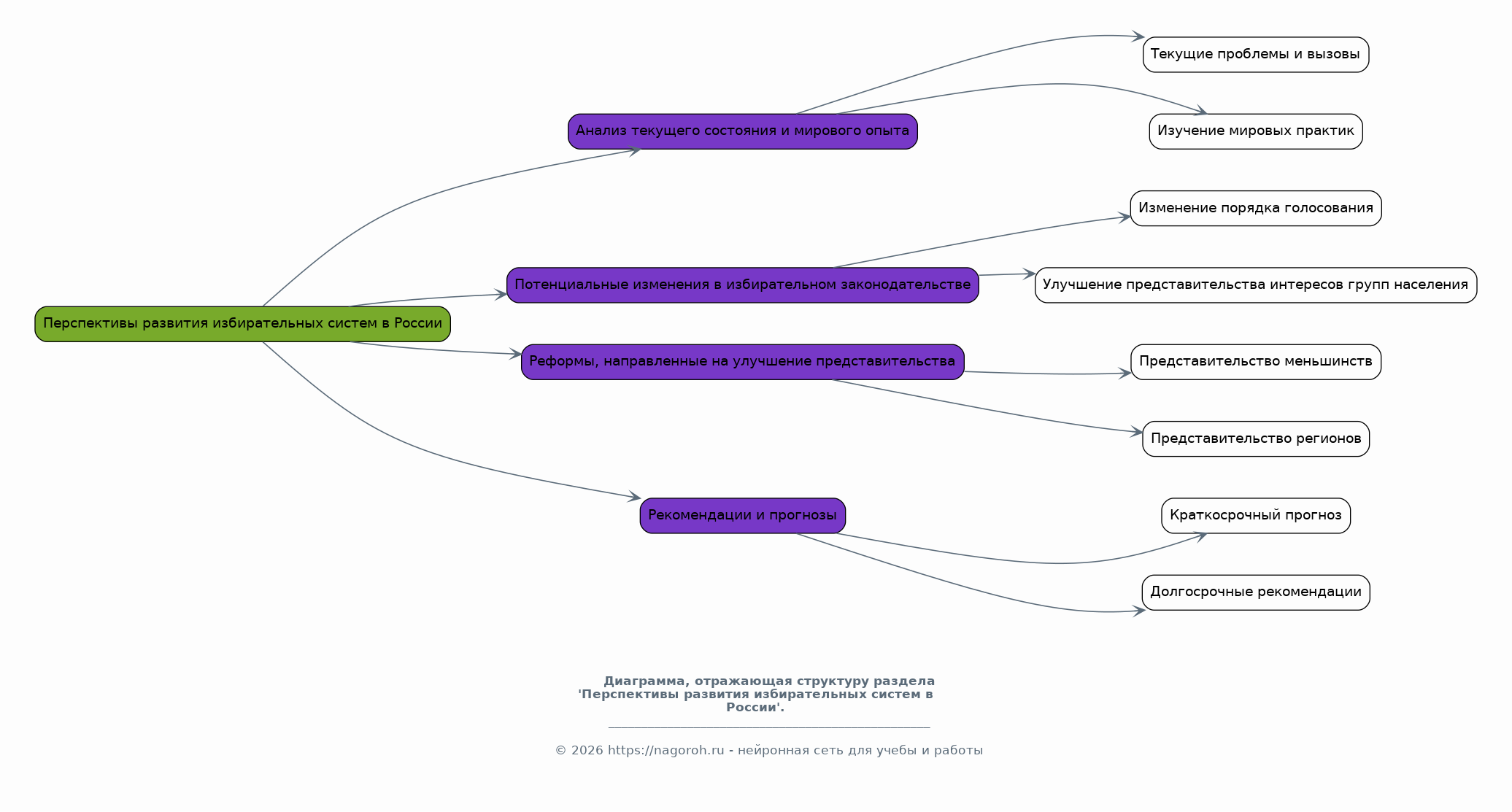
Перспективы развития избирательных систем в России

Содержимое раздела

В данном разделе будут рассмотрены возможные направления развития избирательных систем в России с учетом мирового опыта и текущих политических реалий. Будут проанализированы потенциальные изменения в избирательном законодательстве, которые могут повысить эффективность и репрезентативность избирательного процесса. Рассмотрены возможные реформы, направленные на улучшение представительства интересов различных групп населения. Будут представлены рекомендации и прогнозы относительно будущего избирательных систем.

Список литературы

Содержимое раздела

В данном разделе представлен список использованных источников, включая научные статьи, монографии, законодательные акты и другие материалы, использованные при написании доклада. Список литературы организован в соответствии с принятыми академическими стандартами, обеспечивая полную библиографическую информацию о каждом источнике. Это необходимо для обеспечения научной строгости и возможности дальнейшего изучения темы. В данный раздел вошли все использованные источники.

Получи Такой Доклад

До 90% уникальность
Готовый файл Word
Оформление по ГОСТ
Список источников по ГОСТ
Таблицы и схемы
Презентация

Создать Доклад на любую тему за 5 минут

Создать

#5476151