Нейросеть

Вклад профессора В.М. Фишера в методику преподавания словесности: анализ и перспективы (Доклад)

Нейросеть для создания доклада Гарантия уникальности Строго по ГОСТу Высочайшее качество Поддержка 24/7

Данный доклад посвящен анализу педагогического наследия выдающегося ученого и педагога В.М. Фишера, внесшего значительный вклад в развитие методики преподавания словесности. В работе рассматриваются ключевые принципы и методы, предложенные Фишером, их влияние на формирование образовательных программ и практик. Особое внимание уделяется анализу его новаторских подходов к преподаванию, направленных на повышение интереса учащихся к предмету и развитие их литературных способностей. Исследование включает оценку актуальности и практической значимости идей ученого в контексте современной образовательной среды.

Идея:

Цель исследования состоит в систематизации и критическом осмыслении педагогических взглядов В.М. Фишера, а также в определении перспектив их использования в современной образовательной практике. Предполагается выявление наиболее ценных аспектов его методики, которые могут быть адаптированы и применены в современных условиях.

Актуальность:

Актуальность исследования обусловлена необходимостью сохранения и популяризации лучших образцов педагогического опыта, особенно в области преподавания словесности. Изучение наследия В.М. Фишера способствует обогащению методического арсенала преподавателей, повышению качества образования и формированию у учащихся интереса к русской словесности.

Оглавление:

Введение

Биография и научная деятельность В.М. Фишера

Основные принципы методики преподавания словесности В.М. Фишера

Методы и приемы обучения словесности в трудах В.М. Фишера

Влияние В.М. Фишера на формирование образовательных программ

Современное значение наследия В.М. Фишера

Перспективы исследования педагогического наследия В.М. Фишера

Заключение

Список литературы

Наименование образовательного учреждения

Доклад

на тему

Вклад профессора В.М. Фишера в методику преподавания словесности: анализ и перспективы

Выполнил: ФИО

Руководитель: ФИО

Содержание

  • Введение 1
  • Биография и научная деятельность В.М. Фишера 2
  • Основные принципы методики преподавания словесности В.М. Фишера 3
  • Методы и приемы обучения словесности в трудах В.М. Фишера 4
  • Влияние В.М. Фишера на формирование образовательных программ 5
  • Современное значение наследия В.М. Фишера 6
  • Перспективы исследования педагогического наследия В.М. Фишера 7
  • Заключение 8
  • Список литературы 9

Введение

Содержимое раздела

Вводная часть доклада, представляющая собой обоснование выбора темы исследования, его цели и задач, а также краткий обзор исторического контекста деятельности ученого. Здесь будет раскрыта значимость фигуры В.М. Фишера для развития методики преподавания словесности, обозначены основные направления его педагогической деятельности. Кроме того, будет определена актуальность изучения научного наследия Фишера в контексте современных образовательных реалий, а также сформулированы методологические принципы исследования.

Биография и научная деятельность В.М. Фишера

Содержимое раздела

В данном разделе будет представлен подробный анализ жизненного пути и научной карьеры В.М. Фишера, уделено внимание ключевым этапам его профессионального становления. Рассмотрены основные научные труды ученого, его вклад в развитие филологической науки и педагогической мысли, а также его участие в образовательных проектах и организациях. Особое внимание уделяется анализу его сотрудничества с другими выдающимися педагогами и учеными того времени, его влиянию на формирование образовательных программ.

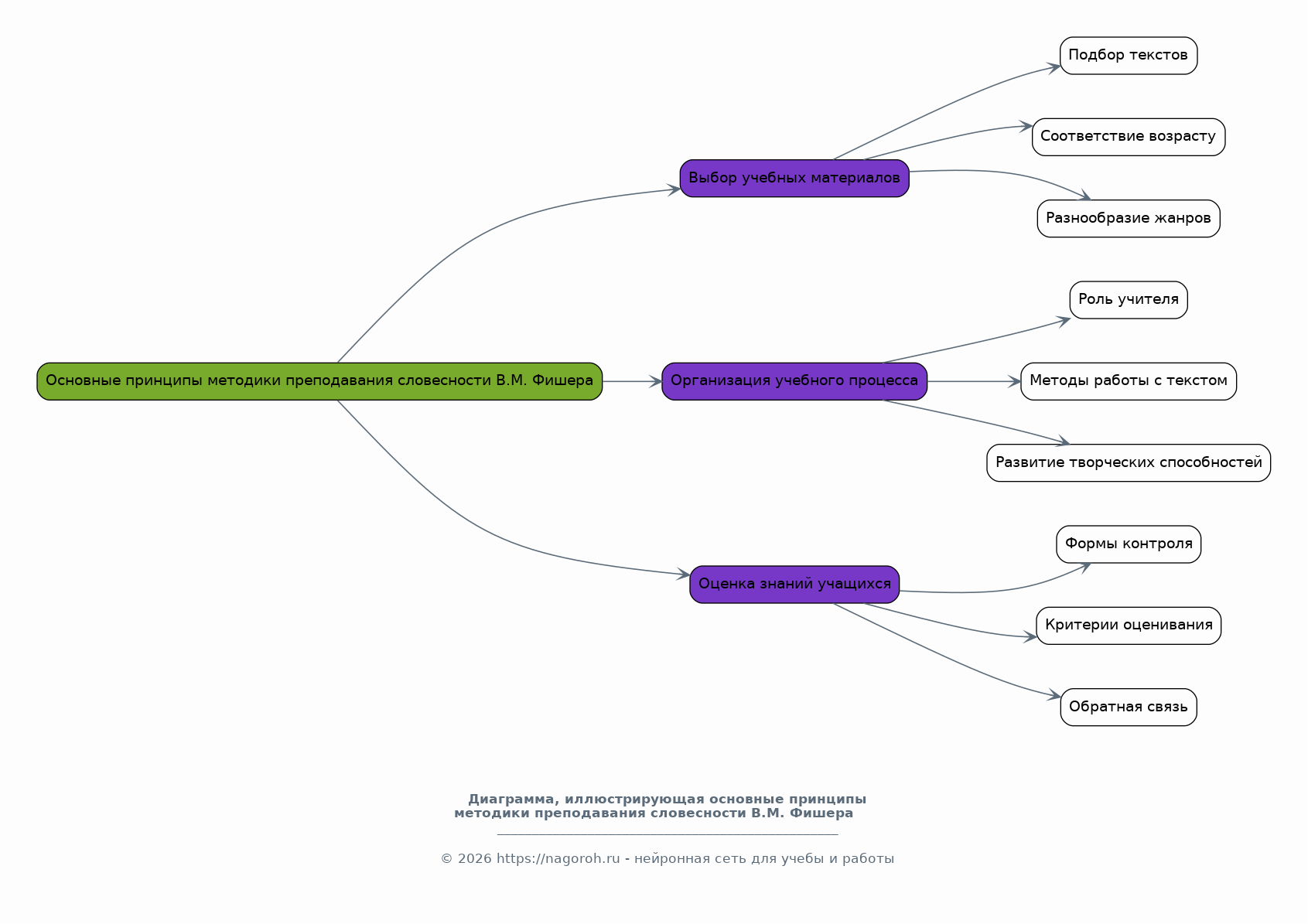
Основные принципы методики преподавания словесности В.М. Фишера

Содержимое раздела

Рассмотрение ключевых принципов и подходов, разработанных В.М. Фишером для преподавания словесности. Детальный анализ его методических рекомендаций по выбору учебных материалов, организации учебного процесса и оценке знаний учащихся. Будут проанализированы его взгляды на роль учителя, методы работы с текстом, развитие творческих способностей учеников. Особое внимание будет уделено его инновационным идеям и подходам, оказавшим влияние на развитие российской педагогики.

Методы и приемы обучения словесности в трудах В.М. Фишера

Содержимое раздела

Детальное изучение конкретных методов и приемов, предложенных В.М. Фишером для эффективного преподавания словесности. Рассмотрение его рекомендаций по организации уроков, использованию наглядных пособий и технических средств обучения. Анализ его подходов к развитию устной и письменной речи учащихся, формированию навыков анализа текста, пониманию литературных произведений. Особое внимание будет уделено практической реализации его идей в образовательном процессе.

Влияние В.М. Фишера на формирование образовательных программ

Содержимое раздела

Анализ влияния педагогических идей В.М. Фишера на процесс формирования образовательных программ по словесности в различные исторические периоды. Исследование его роли в разработке учебных планов, программ и пособий. Рассмотрение его вклада в создание новых подходов к обучению русскому языку и литературе, а также его участия в реформировании образовательной системы. Будет оценено, как его идеи отразились в современных образовательных стандартах.

Современное значение наследия В.М. Фишера

Содержимое раздела

Оценка актуальности и практической значимости педагогических идей В.М. Фишера в контексте современной образовательной среды. Анализ возможностей адаптации его методов и приемов к современным образовательным технологиям и требованиям. Рассмотрение его вклада в формирование гуманистических ценностей, развитие критического мышления учащихся и повышение интереса к словесности в условиях цифровизации. Будут предложены конкретные рекомендации по использованию его опыта.

Перспективы исследования педагогического наследия В.М. Фишера

Содержимое раздела

Обсуждение перспектив дальнейшего изучения педагогического наследия В.М. Фишера. Определение направлений для будущих исследований, которые могут внести вклад в развитие методики преподавания словесности. Рассмотрение возможности использования его идей в контексте новых образовательных парадигм и технологий обучения. Будет обсуждена необходимость расширения исследовательского поля и привлечения новых источников для более глубокого анализа его вклада в педагогику.

Заключение

Содержимое раздела

Краткое обобщение основных результатов исследования, подтверждение его целей и задач. Подведение итогов анализа педагогического наследия В.М. Фишера, выделение наиболее значимых аспектов его методики преподавания словесности. Оценка вклада ученого в развитие методики преподавания, а также определение перспектив использования его идей в современной образовательной практике. Будут сформулированы выводы о значении его наследия для современной педагогики.

Список литературы

Содержимое раздела

Раздел, содержащий перечень всех использованных источников, в том числе научные статьи, монографии, учебные пособия и другие материалы, цитируемые в докладе. Список будет оформлен в соответствии с требованиями к оформлению научных работ, с указанием авторов, названий, издательств, годов издания и страниц. Список поможет проверить достоверность информации, использованной в диссертации, и позволяет заинтересованным читателям обратиться к исходным источникам.

Получи Такой Доклад

До 90% уникальность
Готовый файл Word
Оформление по ГОСТ
Список источников по ГОСТ
Таблицы и схемы
Презентация

Создать Доклад на любую тему за 5 минут

Создать

#6094737