Нейросеть

Влияние цифровых технологий на развитие и продвижение спортивной индустрии: анализ трендов и перспектив (Доклад)

Нейросеть для создания доклада Гарантия уникальности Строго по ГОСТу Высочайшее качество Поддержка 24/7

Данный доклад посвящен всестороннему исследованию роли цифровых технологий в трансформации современного спорта. Мы рассмотрим, как новые медиа, социальные сети, мобильные приложения и аналитические инструменты меняют способы продвижения спортивных мероприятий, взаимодействия с болельщиками и подготовки спортсменов. Особое внимание будет уделено влиянию цифровизации на рост популярности спорта, его коммерциализацию и формирование новых бизнес-моделей. В заключение, будет проведен анализ перспектив дальнейшего развития цифровых технологий в спортивной индустрии.

Идея:

Доклад направлен на выявление ключевых трендов и инноваций, которые формируют будущее спортивной индустрии. Цель исследования – определить, какие именно цифровые инструменты и платформы оказывают наибольшее влияние на привлечение аудитории, улучшение спортивных результатов и расширение бизнеса в спортивной сфере.

Актуальность:

В настоящее время цифровые технологии играют критическую роль в развитии всех аспектов спортивной индустрии. Понимание этих технологий и их влияния необходимо для специалистов, работающих в спорте, медиа и технологических компаниях. Доклад предоставит актуальную информацию о текущих тенденциях и перспективах, способствуя принятию обоснованных решений в условиях быстро меняющейся цифровой среды.

Оглавление:

Введение

Цифровые платформы и медиа: новые способы продвижения спорта

Аналитика данных и искусственный интеллект в спорте

Электронный спорт (киберспорт) как драйвер цифровизации спорта

Цифровые технологии в управлении спортивными организациями

Влияние цифровых технологий на спонсорство и маркетинг в спорте

Проблемы и вызовы цифровизации спорта

Заключение

Список литературы

Наименование образовательного учреждения

Доклад

на тему

Влияние цифровых технологий на развитие и продвижение спортивной индустрии: анализ трендов и перспектив

Выполнил: ФИО

Руководитель: ФИО

Содержание

  • Введение 1
  • Цифровые платформы и медиа: новые способы продвижения спорта 2
  • Аналитика данных и искусственный интеллект в спорте 3
  • Электронный спорт (киберспорт) как драйвер цифровизации спорта 4
  • Цифровые технологии в управлении спортивными организациями 5
  • Влияние цифровых технологий на спонсорство и маркетинг в спорте 6
  • Проблемы и вызовы цифровизации спорта 7
  • Заключение 8
  • Список литературы 9

Введение

Содержимое раздела

Введение в тему доклада, содержащее обоснование актуальности исследования роли цифровых технологий в современном спорте. Будет представлен обзор текущих тенденций и вызовов, с которыми сталкивается спортивная индустрия в эпоху цифровизации. В вводной части будут сформулированы основные цели и задачи исследования, а также определена его методология. Рассмотрение ключевых понятий и терминов, связанных с цифровыми технологиями и спортом, обеспечит понимание контекста для дальнейшего анализа.

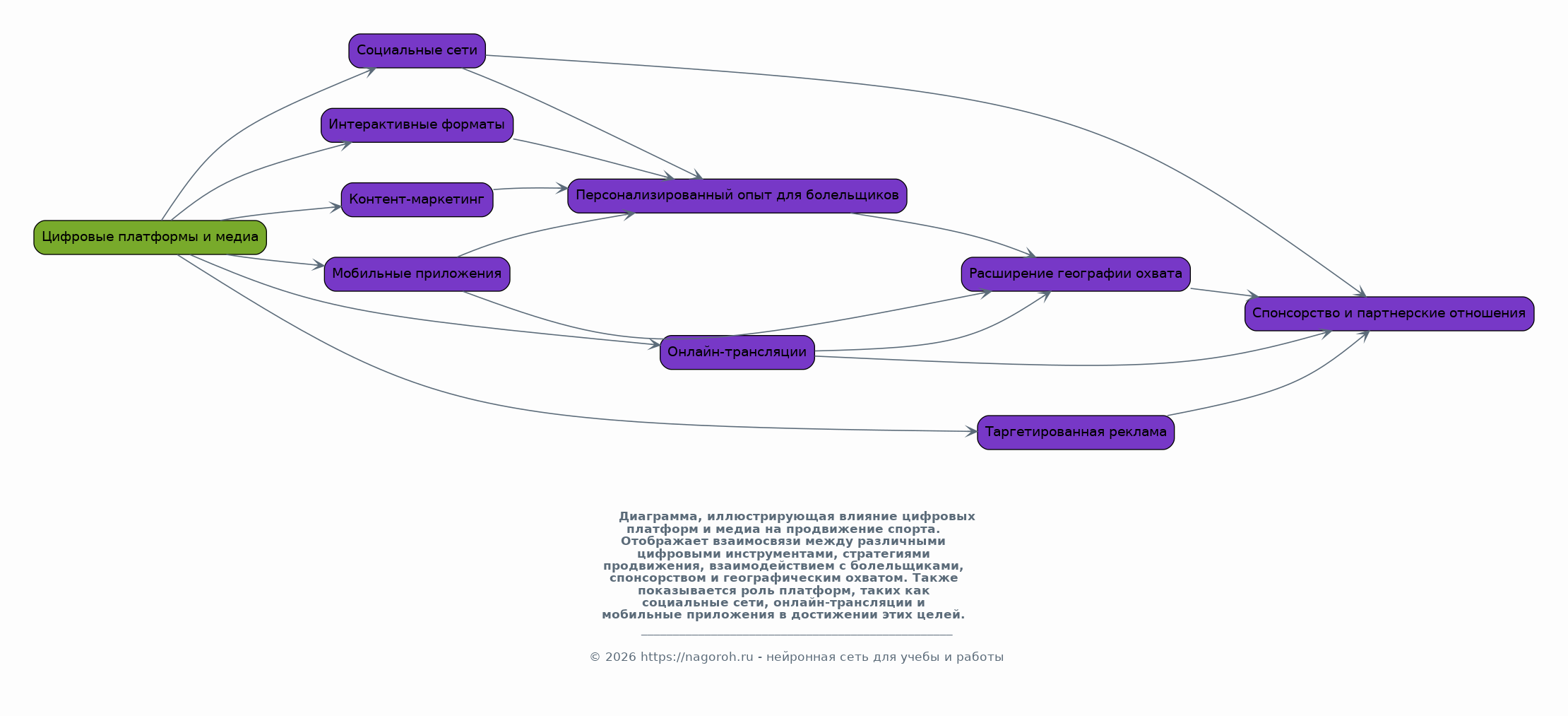
Цифровые платформы и медиа: новые способы продвижения спорта

Содержимое раздела

Анализ влияния социальных сетей, онлайн-трансляций и мобильных приложений на продвижение спортивных мероприятий и взаимодействие с болельщиками. Будет рассмотрено использование таких инструментов, как таргетированная реклама, контент-маркетинг и интерактивные форматы для привлечения аудитории. Исследование покажет, как цифровые платформы позволяют создавать более персонализированный опыт для болельщиков и расширять географию охвата спортивных событий. Также будет проанализировано влияние цифровых медиа на спонсорство и партнерские отношения в спорте.

Аналитика данных и искусственный интеллект в спорте

Содержимое раздела

Обзор применения больших данных, аналитики и искусственного интеллекта в подготовке спортсменов и принятии управленческих решений. Будет рассмотрено использование аналитических инструментов для оценки физической подготовки, тактики и стратегии в различных видах спорта. Анализ покажет, как данные помогают улучшить тренировочный процесс, снизить риски травм и повысить спортивные результаты. Также будет рассмотрено влияние искусственного интеллекта на скаутинг, прогнозирование результатов и персонализацию тренировок.

Электронный спорт (киберспорт) как драйвер цифровизации спорта

Содержимое раздела

Изучение влияния киберспорта на развитие традиционных видов спорта и привлечение новой аудитории. Будут рассмотрены особенности киберспортивной индустрии, ее экономические показатели и аудитория, а также ее интеграция с традиционным спортом. Анализ покажет, как киберспорт способствует популяризации спорта среди молодежи и расширению возможностей для спонсорства и медиа-партнерств. Также будет рассмотрено влияние киберспорта на разработку и внедрение новых цифровых технологий.

Цифровые технологии в управлении спортивными организациями

Содержимое раздела

Рассмотрение использования цифровых инструментов для повышения эффективности управления спортивными организациями, включая клубы, лиги и федерации. Будет проанализировано применение CRM-систем, ERP-решений и облачных технологий для оптимизации бизнес-процессов, управления ресурсами и взаимодействия с болельщиками. Исследование покажет, как цифровые инструменты помогают улучшить финансовую прозрачность, привлечь спонсоров и повысить уровень обслуживания. Также будет рассмотрено влияние цифровизации на подготовку спортивных менеджеров и развитие отрасли в целом.

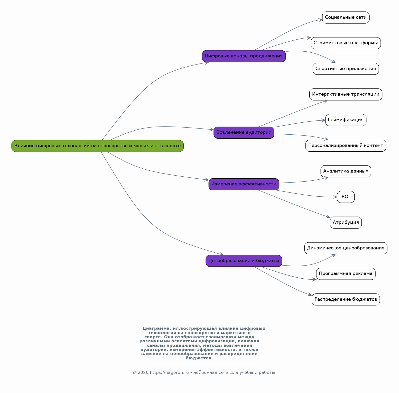
Влияние цифровых технологий на спонсорство и маркетинг в спорте

Содержимое раздела

Анализ новых возможностей для спонсоров и рекламодателей в условиях цифровизации спортивной индустрии. Будет рассмотрено использование цифровых каналов для повышения узнаваемости брендов, вовлечения аудитории и измерения эффективности рекламных кампаний. Исследование покажет, как цифровые технологии позволяют создавать более таргетированные и интерактивные маркетинговые стратегии. Также будет проанализировано влияние цифровизации на ценообразование и распределение рекламных бюджетов в спортивной сфере.

Проблемы и вызовы цифровизации спорта

Содержимое раздела

Обсуждение этических, правовых и экономических проблем, связанных с использованием цифровых технологий в спорте. Рассмотрение вопросов защиты персональных данных, кибербезопасности, а также влияния цифровых технологий на доступность спорта и справедливость соревнований. Анализ покажет, как важно соблюдать баланс между использованием технологий и сохранением традиционных ценностей спорта. Также будут затронуты вопросы кибербуллинга, онлайн-мошенничества и другие негативные аспекты цифровизации.

Заключение

Содержимое раздела

Обобщение основных выводов исследования и формулировка перспектив развития цифровых технологий в спортивной индустрии. Будут подведены итоги анализа влияния цифровизации на различные аспекты спорта, от продвижения и взаимодействия с болельщиками до подготовки спортсменов и управления организациями. В заключительной части будут предложены рекомендации для спортивных организаций и специалистов, направленные на успешное использование цифровых технологий. Оценка текущих трендов и прогноз будущих изменений в цифровом спорте.

Список литературы

Содержимое раздела

Список использованной литературы. Включает в себя книги, статьи в научных журналах, отчеты аналитических агентств и другие источники, использованные при подготовке доклада. Формат представления литературы будет соответствовать принятым стандартам цитирования (например, APA, MLA или ГОСТ). Подбор источников будет осуществляться с учетом их релевантности теме доклада и научной значимости.

Получи Такой Доклад

До 90% уникальность
Готовый файл Word
Оформление по ГОСТ
Список источников по ГОСТ
Таблицы и схемы
Презентация

Создать Доклад на любую тему за 5 минут

Создать

#5690841