Нейросеть

Влияние дипфейков на формирование общественного сознания: анализ рисков и стратегии противодействия (Доклад)

Нейросеть для создания доклада Гарантия уникальности Строго по ГОСТу Высочайшее качество Поддержка 24/7

Данный доклад посвящен всестороннему исследованию влияния технологии дипфейков на общественное сознание в современном мире. Он анализирует механизмы создания и распространения дипфейков, а также их потенциальное воздействие на восприятие информации, формирование общественного мнения и политические процессы. Кроме того, будут рассмотрены различные случаи использования дипфейков, их влияние на медиаландшафт и психологические аспекты восприятия поддельного контента. В заключении будут предложены рекомендации по разработке эффективных стратегий противодействия распространению дипфейков и минимизации их негативных последствий.

Идея:

Цель данного исследования - выявить основные угрозы, которые несут дипфейки для общества, и предложить пути решения этой проблемы. Предлагается рассмотреть влияние дипфейков на различные аспекты общественной жизни, такие как выборы, межличностные отношения и национальная безопасность.

Актуальность:

В эпоху цифровизации и быстрого развития технологий, дипфейки становятся все более распространенными и изощренными. Это делает актуальным изучение их воздействия на общественное сознание, чтобы понимать и эффективно реагировать на возникающие вызовы. Понимание этого влияния необходимо для защиты информационного пространства и общественной стабильности.

Оглавление:

Введение

Технологический фундамент дипфейков: создание и виды

Дипфейки и медиа: трансформация информационного пространства

Психологические аспекты восприятия дипфейков

Дипфейки и политические процессы: угрозы и вызовы

Дипфейки, этика и право: нормативные аспекты

Стратегии противодействия дипфейкам: технологический и социальный аспекты

Заключение

Список литературы

Наименование образовательного учреждения

Доклад

на тему

Влияние дипфейков на формирование общественного сознания: анализ рисков и стратегии противодействия

Выполнил: ФИО

Руководитель: ФИО

Содержание

  • Введение 1
  • Технологический фундамент дипфейков: создание и виды 2
  • Дипфейки и медиа: трансформация информационного пространства 3
  • Психологические аспекты восприятия дипфейков 4
  • Дипфейки и политические процессы: угрозы и вызовы 5
  • Дипфейки, этика и право: нормативные аспекты 6
  • Стратегии противодействия дипфейкам: технологический и социальный аспекты 7
  • Заключение 8
  • Список литературы 9

Введение

Содержимое раздела

В вводной части будет представлен обзор стремительно развивающейся технологии дипфейков, которая значительно трансформировала информационное пространство. Будет определено понятие дипфейков, рассмотрены основные методы их создания, а также проанализированы ключевые примеры их использования в различных сферах. В данном разделе обозначатся основные цели и задачи исследования, а также будет представлена структура доклада, чтобы обеспечить четкое понимание его организации и перспектив.

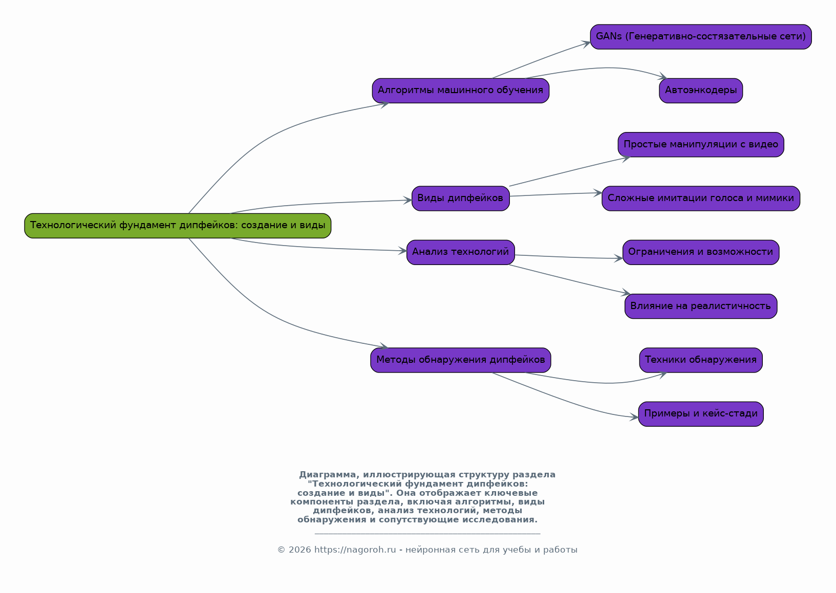
Технологический фундамент дипфейков: создание и виды

Содержимое раздела

Этот раздел посвящен техническим аспектам создания дипфейков, включая изучение используемых алгоритмов машинного обучения: генеративно-состязательных сетей (GANs) и автоэнкодеров. Будут рассмотрены различные виды дипфейков, от простых манипуляций с видео до сложных имитаций голоса и мимики. Анализируются ограничения и возможности современных технологий, включая их влияние на качество и реалистичность создаваемых подделок, а также методы обнаружения дипфейков.

Дипфейки и медиа: трансформация информационного пространства

Содержимое раздела

В данном разделе будет проанализировано влияние дипфейков на медиаландшафт. Будут рассмотрены примеры использования дипфейков в новостях, развлечениях и рекламе. Оценивается потенциал дипфейков для распространения дезинформации, манипулирования общественным мнением и подрыва доверия к традиционным СМИ. Также будут обсуждены стратегии СМИ по борьбе с дипфейками, включая методы верификации контента и развитие медиаграмотности

Психологические аспекты восприятия дипфейков

Содержимое раздела

Раздел посвящен изучению психологических механизмов, лежащих в основе восприятия дипфейков. Будут проанализированы такие факторы, как эффект правдоподобия, предвзятость подтверждения и влияние эмоционального состояния на оценку информации. Рассматриваются методы манипуляции сознанием через дипфейки, а также последствия их воздействия на доверие к информации и формирование общественного мнения. Будет рассмотрено влияние на различные типы личности.

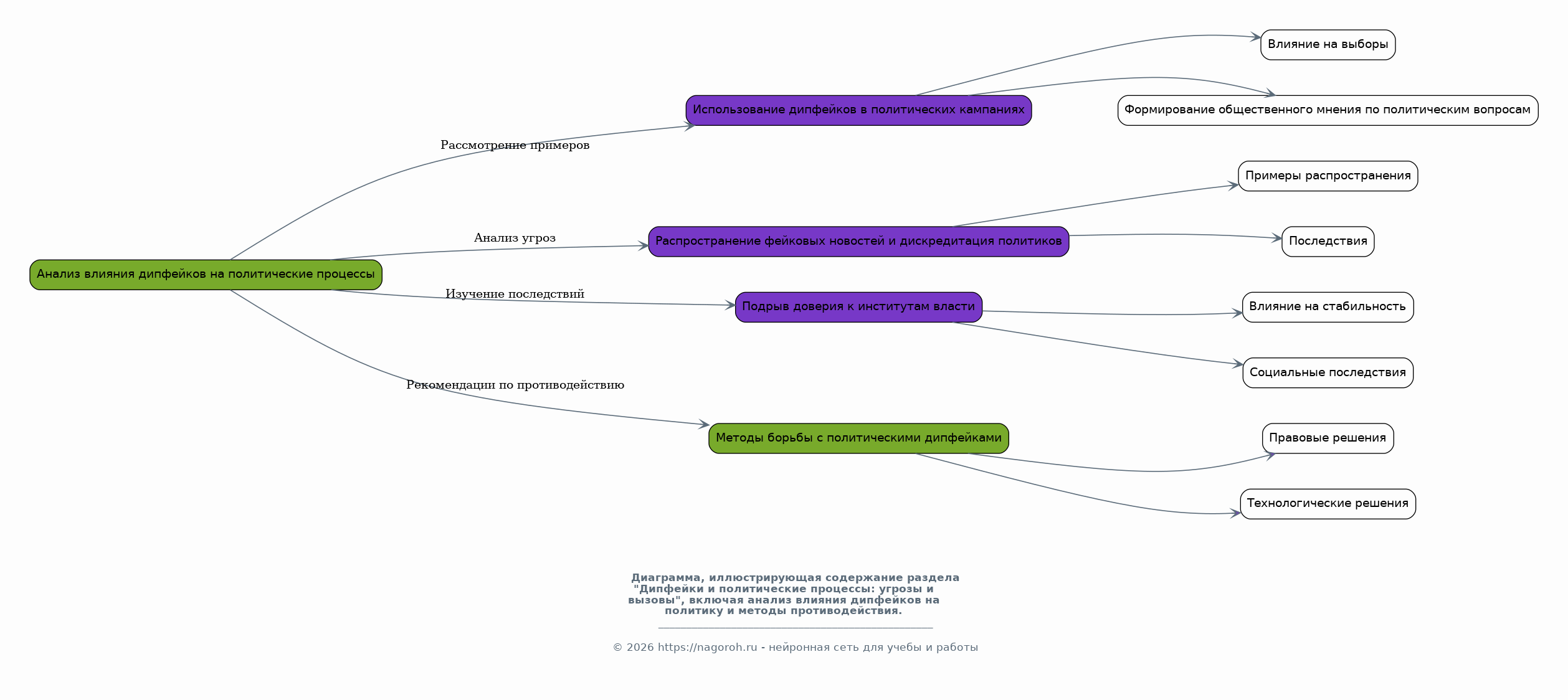
Дипфейки и политические процессы: угрозы и вызовы

Содержимое раздела

В этом разделе будет исследовано влияние дипфейков на политические процессы. Будут рассмотрены примеры использования дипфейков в политических кампаниях, с целью влияния на выборы и формирования общественного мнения по политическим вопросам. Анализируется потенциал дипфейков для распространения фейковых новостей, дискредитации политиков и подрыва доверия к институтам власти. Будут рассмотрены методы борьбы с политическими дипфейками, включая правовые и технологические решения.

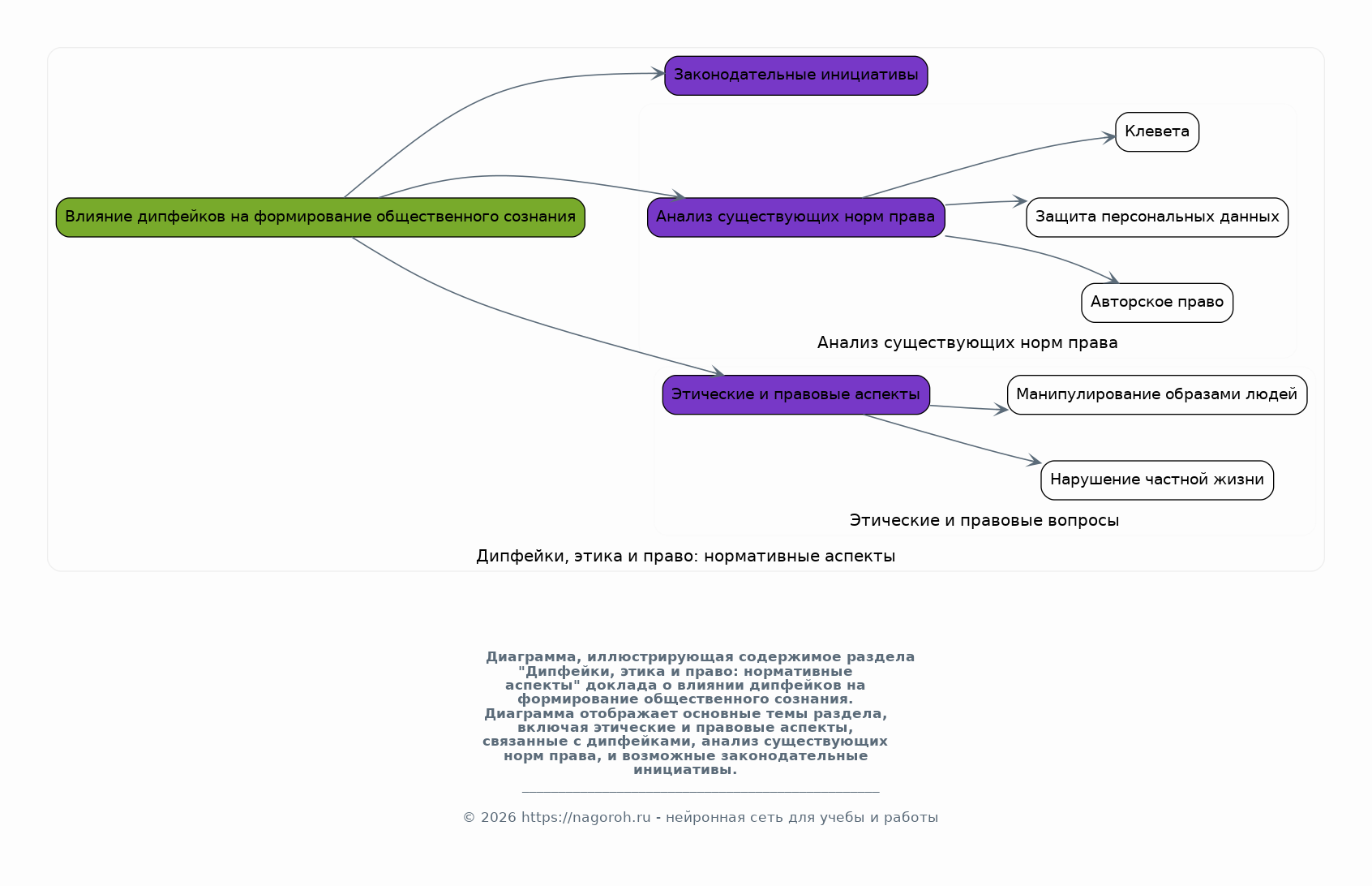
Дипфейки, этика и право: нормативные аспекты

Содержимое раздела

Раздел посвящен этическим и правовым аспектам, связанным с использованием дипфейков. Будут рассмотрены вопросы применения существующих норм права к дипфейкам, включая авторское право, защиту персональных данных и клевету. Анализируются этические дилеммы, возникающие в связи с созданием и распространением дипфейков, такие как нарушение частной жизни и манипулирование образами людей. Будут рассмотрены возможные законодательные инициативы по регулированию дипфейков.

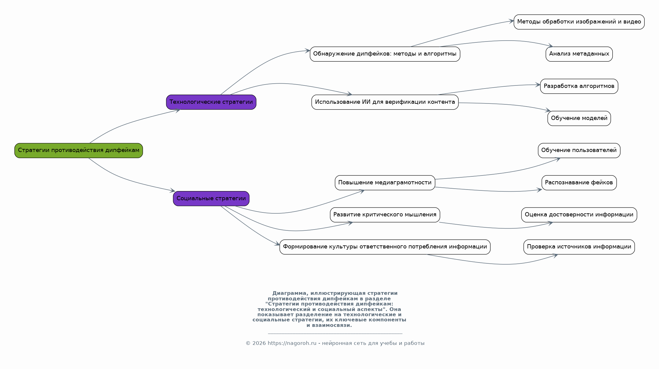
Стратегии противодействия дипфейкам: технологический и социальный аспекты

Содержимое раздела

Этот раздел посвящен разработке эффективных стратегий противодействия распространению дипфейков. Будут рассмотрены технологические решения, включая методы обнаружения дипфейков, разработку специализированных алгоритмов и использование искусственного интеллекта для верификации контента. Также будут предложены социальные стратегии, включая повышение медиаграмотности, развитие критического мышления и формирование общественной культуры ответственного потребления информации.

Заключение

Содержимое раздела

В заключительной части будут сформулированы основные выводы исследования о влиянии дипфейков на формирование общественного сознания. Будут обобщены ключевые проблемы, связанные с распространением дипфейков, и оценены возможные риски для общества. Будут предложены рекомендации по совершенствованию существующих стратегий противодействия дипфейкам, а также намечены перспективы дальнейших исследований в этой области. Подчеркивается важность междисциплинарного подхода.

Список литературы

Содержимое раздела

В этом разделе будет представлен список использованной литературы и источников, на основе которых было проведено исследование. В список войдут научные публикации, статьи, книги и другие материалы, подтверждающие выводы, сделанные в докладе. Список будет оформлен в соответствии со стандартами библиографического описания. Это позволит читателям ознакомиться с источниками информации, использованными при подготовке доклада, и углубить свои знания по данной теме.

Получи Такой Доклад

До 90% уникальность
Готовый файл Word
Оформление по ГОСТ
Список источников по ГОСТ
Таблицы и схемы
Презентация

Создать Доклад на любую тему за 5 минут

Создать

#5692343