Нейросеть

Влияние Первой Мировой войны на Российскую Империю: Социально-политические и экономические последствия (Доклад)

Нейросеть для создания доклада Гарантия уникальности Строго по ГОСТу Высочайшее качество Поддержка 24/7

Данный доклад посвящен всестороннему анализу воздействия Первой мировой войны на Россию, рассматривая ключевые аспекты, которые трансформировали страну в начале XX века. Основное внимание уделяется глубокому изучению социально-политических потрясений, вызванных военными действиями, включая кризис власти и рост революционных настроений. Также будет проведен анализ экономических последствий войны, таких как дефицит ресурсов, инфляция и разрушение инфраструктуры. Исследование завершится оценкой долгосрочных изменений в российском обществе и государстве, ставших результатом этого драматичного периода.

Идея:

Цель данного исследования - выявить и проанализировать ключевые факторы, которые определили влияние Первой мировой войны на различные сферы жизни в России. Будет предпринята попытка оценить значимость этих изменений для дальнейшего исторического развития страны.

Актуальность:

Изучение влияния Первой мировой войны на Россию остается актуальным в свете современных исторических исследований и политических дискуссий. Понимание исторических процессов, приведших к масштабным изменениям в начале XX века, позволяет глубже осмыслить современные вызовы и проблемы.

Оглавление:

Введение

Военные действия и их влияние на социальную сферу

Экономические последствия войны: кризис и трансформация

Политический кризис и падение монархии

Влияние войны на национальные окраины

Революции 1917 года как следствие войны

Долгосрочные последствия войны для России

Список литературы

Наименование образовательного учреждения

Доклад

на тему

Влияние Первой Мировой войны на Российскую Империю: Социально-политические и экономические последствия

Выполнил: ФИО

Руководитель: ФИО

Содержание

  • Введение 1
  • Военные действия и их влияние на социальную сферу 2
  • Экономические последствия войны: кризис и трансформация 3
  • Политический кризис и падение монархии 4
  • Влияние войны на национальные окраины 5
  • Революции 1917 года как следствие войны 6
  • Долгосрочные последствия войны для России 7
  • Список литературы 8

Введение

Содержимое раздела

Вводная часть доклада, представляющая собой общий обзор темы исследования и обосновывающая ее актуальность для понимания исторических процессов. В данном разделе будут сформулированы основные вопросы, которые будут рассмотрены в ходе исследования, а также представлены цели и задачи работы. Будет определена методология исследования, включающая анализ исторических источников и научных публикаций по теме. В заключении будет представлен краткий обзор структуры доклада, раскрывающий последовательность изложения материала.

Военные действия и их влияние на социальную сферу

Содержимое раздела

Этот раздел посвящен анализу воздействия военных действий на состояние российского общества. Будут рассмотрены проблемы, возникшие в результате мобилизации, потерь на фронте и дефицита ресурсов. Изучение влияния войны на моральное состояние населения, рост недовольства и протестные настроения, а также влияние на социальную структуру общества также будут рассматриваться. Особое внимание будет уделено формированию новых социальных групп и изменению роли существующих в условиях военного времени. Анализ данного раздела позволит понять истоки социальной нестабильности и предпосылки революционных событий.

Экономические последствия войны: кризис и трансформация

Содержимое раздела

Раздел посвящен исследованию экономических последствий Первой мировой войны для России. Будет проанализировано влияние войны на промышленность, сельское хозяйство и финансы, а также изучены проблемы, связанные с дефицитом ресурсов, инфляцией и ростом государственного долга. Исследователи также рассмотрят изменения в структуре экономики, вызванные военными потребностями, включая развитие военной промышленности. Будут оценены масштабы экономического кризиса и его влияние на уровень жизни населения. В заключении будет сделан вывод о степени влияния войны на экономическое развитие России.

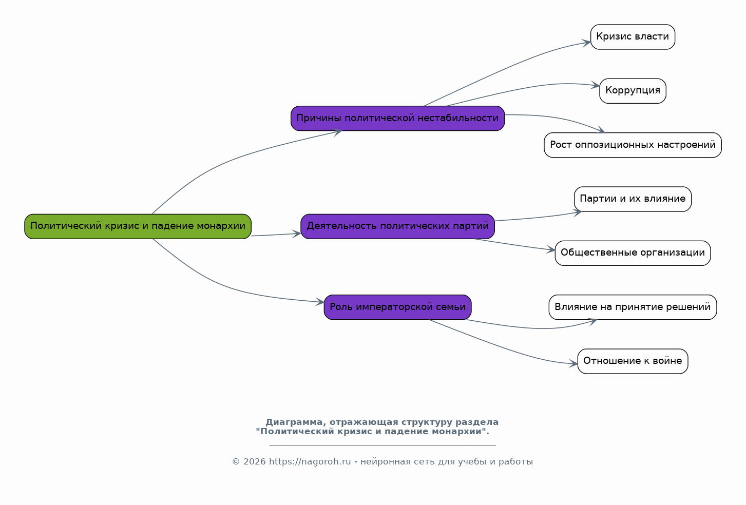
Политический кризис и падение монархии

Содержимое раздела

Этот раздел посвящен рассмотрению политического кризиса в России в период Первой мировой войны. Будут изучены причины и факторы, приведшие к политической нестабильности, включая кризис власти, коррупцию и рост оппозиционных настроений. Особое внимание будет уделено роли императорской семьи, деятельности политических партий и общественных организаций. Будет проанализирован процесс падения монархии и формирование новых политических институтов. В результате будет сделан вывод о том, как война создала условия для революционных изменений.

Влияние войны на национальные окраины

Содержимое раздела

В этом разделе будет рассмотрено влияние Первой мировой войны на национальные окраины Российской империи. Будут проанализированы изменения в политическом и социальном положении различных народов, включая рост национального самосознания и стремление к самоопределению. Рассмотрено влияние войны на этнические отношения и межнациональные конфликты. Будет изучена роль национальных движений в контексте общей дестабилизации. В заключение будет дана оценка влияния войны на процессы формирования новых границ и государств.

Революции 1917 года как следствие войны

Содержимое раздела

Раздел посвящен анализу взаимосвязи между Первой мировой войной и революционными событиями 1917 года в России. Будут рассмотрены ключевые факторы, которые привели к Февральской и Октябрьской революциям, включая социальные, экономические и политические предпосылки. Особое внимание будет уделено роли войны в усилении революционных настроений и мобилизации населения. Будет проанализирован ход революционных событий и их влияние на дальнейшее развитие России. В заключении будет сделан вывод о том, как война стала катализатором революционных изменений.

Долгосрочные последствия войны для России

Содержимое раздела

Этот раздел посвящен оценке долгосрочных последствий Первой мировой войны для России. Будут рассмотрены изменения в политической системе, экономике и социальной сфере, которые стали результатом войны и революций. Будет проведен анализ последствий войны для международных отношений и внешней политики России. Особое внимание будет уделено формированию нового государства и его идеологии. В заключении будет сделан вывод о том, какие долгосрочные изменения претерпела Россия после этого исторического события.

Список литературы

Содержимое раздела

В этом разделе представлены источники, использованные в ходе исследования. Список включает в себя основные монографии, статьи и документальные материалы, которые послужили основой для анализа. Все источники будут классифицированы по типу и упорядочены в соответствии с принятыми научными стандартами. Данный раздел позволяет оценить научную базу исследования и получить дополнительную информацию по теме. Также раздел содержит ссылки, по которым можно будет ознакомиться с более подробной информацией.

Получи Такой Доклад

До 90% уникальность
Готовый файл Word
Оформление по ГОСТ
Список источников по ГОСТ
Таблицы и схемы
Презентация

Создать Доклад на любую тему за 5 минут

Создать

#6095658