Нейросеть

Влияние вредных привычек на здоровье: анализ причин, последствий и стратегии профилактики (Доклад)

Нейросеть для создания доклада Гарантия уникальности Строго по ГОСТу Высочайшее качество Поддержка 24/7

Данный доклад представляет собой всестороннее исследование проблемы вредных привычек, затрагивая их многогранные аспекты. Анализируются основные факторы, способствующие формированию зависимостей, такие как генетическая предрасположенность, социальное окружение и психологические триггеры. Особое внимание уделяется негативным последствиям для физического и психического здоровья, включая заболевания сердечно-сосудистой системы, проблемы с дыханием, ухудшение когнитивных функций и развитие психических расстройств. В докладе также рассматриваются современные методы профилактики и борьбы с вредными привычками, подчеркивается важность комплексного подхода.

Идея:

Цель данного исследования - предоставить глубокий анализ проблемы вредных привычек, выявить ключевые факторы риска и предложить эффективные стратегии борьбы с ними. Основной акцент делается на предоставлении информации, способствующей повышению осведомленности о влиянии вредных привычек на здоровье и мотивации к изменению поведения.

Актуальность:

Проблема вредных привычек остается актуальной в современном обществе из-за их широкой распространенности и серьезного воздействия на здоровье населения. Понимание причин формирования зависимостей, осознание их последствий и знание эффективных методов борьбы с ними имеет важное значение для профилактики заболеваний, улучшения качества жизни и снижения бремени болезней.

Оглавление:

Введение

Причины формирования вредных привычек

Физиологические последствия вредных привычек

Психологические и социальные последствия

Методы профилактики и борьбы с вредными привычками

Роль государства и общества

Рекомендации

Список литературы

Наименование образовательного учреждения

Доклад

на тему

Влияние вредных привычек на здоровье: анализ причин, последствий и стратегии профилактики

Выполнил: ФИО

Руководитель: ФИО

Содержание

  • Введение 1
  • Причины формирования вредных привычек 2
  • Физиологические последствия вредных привычек 3
  • Психологические и социальные последствия 4
  • Методы профилактики и борьбы с вредными привычками 5
  • Роль государства и общества 6
  • Рекомендации 7
  • Список литературы 8

Введение

Содержимое раздела

Введение в тему вредных привычек, их распространенность в современном обществе и актуальность исследования. Определение основных понятий, таких как вредные привычки, зависимости и факторы риска. Краткий обзор основных видов вредных привычек, таких как курение, употребление алкоголя, наркотиков и нездоровое питание. Обозначение целей и задач исследования, а также его структуры и методологии, используемой для анализа и представления информации.

Причины формирования вредных привычек

Содержимое раздела

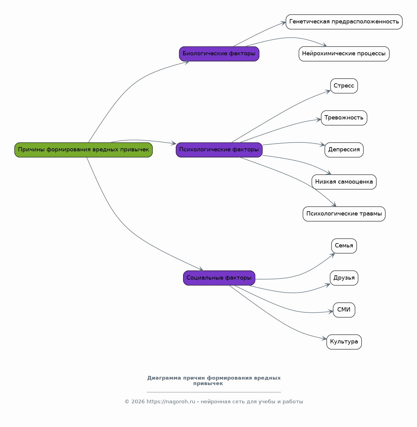
Рассмотрение биологических факторов, влияющих на формирование зависимостей, таких как генетическая предрасположенность и нейрохимические процессы в мозге. Анализ психологических факторов, включая стресс, тревожность, депрессию, низкую самооценку и психологические травмы. Изучение социальных факторов, таких как влияние семьи, друзей, окружения, средств массовой информации и культуры в целом. Обсуждение роли возраста, пола и других демографических характеристик в формировании вредных привычек. Рассмотрение механизмов формирования зависимости.

Физиологические последствия вредных привычек

Содержимое раздела

Детальный анализ влияния курения на сердечно-сосудистую систему, дыхательные пути и развитие онкологических заболеваний. Изучение воздействия алкоголя на печень, головной мозг, нервную систему и возникновение зависимости. Рассмотрение последствий употребления наркотиков на различные органы и системы организма, включая мозг, сердце, почки. Анализ влияния нездорового питания на развитие ожирения, диабета, заболеваний желудочно-кишечного тракта и других заболеваний. Обсуждение механизмов повреждения органов и систем.

Психологические и социальные последствия

Содержимое раздела

Изучение влияния вредных привычек на психическое здоровье, включая развитие тревожных расстройств, депрессии и других психических заболеваний. Анализ воздействия на когнитивные функции, такие как память, внимание, мышление и принятие решений. Рассмотрение социальных последствий, таких как ухудшение отношений с семьей и друзьями, проблемы на работе и в учебе, социальная изоляция и дискриминация. Обсуждение роли самоубийств и насилия.

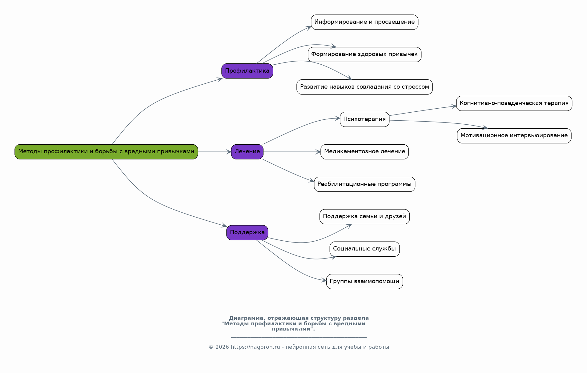
Методы профилактики и борьбы с вредными привычками

Содержимое раздела

Рассмотрение различных подходов к профилактике, включая информирование, образование, формирование здоровых привычек и развитие навыков совладания со стрессом. Изучение методов лечения, таких как психотерапия (когнитивно-поведенческая терапия, мотивационное интервьюирование), медикаментозное лечение и реабилитационные программы. Анализ роли поддержки семьи, друзей, социальных служб и групп взаимопомощи в процессе избавления от зависимости. Обсуждение важности комплексного подхода.

Роль государства и общества

Содержимое раздела

Анализ деятельности государственных органов и общественных организаций по профилактике и борьбе с вредными привычками. Изучение законодательных актов и программ, направленных на снижение потребления табака, алкоголя и наркотиков. Рассмотрение роли образовательных учреждений в формировании здорового образа жизни среди молодежи. Оценка эффективности различных мер и программ по профилактике и борьбе с зависимостями. Обсуждение перспектив развития в данной области.

Рекомендации

Содержимое раздела

Разработка практических рекомендаций для профилактики и борьбы с вредными привычками, основанных на результатах исследования. Рекомендации для отдельных групп населения (дети, подростки, взрослые, пожилые люди) с учетом их специфических потребностей и рисков. Советы по формированию здоровых привычек, управлению стрессом и поиску поддержки. Рекомендации для родителей, учителей и других специалистов, работающих с людьми, подверженными риску развития зависимостей. Подчеркивание важности индивидуального подхода.

Список литературы

Содержимое раздела

Представление списка использованных источников, включая научные статьи, книги, отчеты и другие материалы. Форматирование списка в соответствии с принятыми стандартами (например, APA, MLA). Указание полных библиографических данных для каждого источника, включая авторов, названия, издательства, даты публикации и номера страниц. Обеспечение достоверности и актуальности данных, используемых в исследовании.

Получи Такой Доклад

До 90% уникальность
Готовый файл Word
Оформление по ГОСТ
Список источников по ГОСТ
Таблицы и схемы
Презентация

Создать Доклад на любую тему за 5 минут

Создать

#5537670