Нейросеть

Внешнеполитический курс Российской Федерации в период президентства В.В. Путина (2000-2024) (Доклад)

Нейросеть для создания доклада Гарантия уникальности Строго по ГОСТу Высочайшее качество Поддержка 24/7

Данный доклад представляет собой всесторонний анализ эволюции внешней политики Российской Федерации под руководством Владимира Путина, охватывая период с 2000 по 2024 год. В работе рассматриваются ключевые факторы, определявшие внешнеполитические решения России, включая ее отношения с ведущими мировыми державами, региональными организациями и международными институтами. Анализируются основные направления внешней политики: сотрудничество в рамках международных форматов, энергетическая дипломатия, вопросы обороны и безопасности, а также влияние на мировые процессы. Итоговый анализ предполагает понимание внешней политики России в контексте глобальной геополитической динамики и выявление перспектив развития.

Идея:

Исследование направлено на комплексный анализ внешней политики России, осуществляемой под руководством Владимира Путина, с целью выявления ключевых тенденций, факторов и последствий принятых решений. Основная задача - оценить влияние внешнеполитической деятельности России на международную стабильность и ее роль в формировании нового мирового порядка.

Актуальность:

Актуальность данного исследования обусловлена значимостью внешней политики России в современном мире, ее влиянием на глобальные процессы и международные отношения. Работа представляет интерес для понимания текущих геополитических вызовов и перспектив развития международных отношений, а также для выработки стратегий, направленных на обеспечение национальной безопасности и интересов.

Оглавление:

Введение

Основные принципы и приоритеты внешней политики России в начале XXI века (2000-2008)

Российско-американские отношения и отношения с НАТО: динамика и противоречия

Россия и страны СНГ: формирование и эволюция отношений

Россия и Европейский союз: сотрудничество и разногласия

Россия и страны Азии: новые векторы сотрудничества

Роль России в международных институтах и форматах

Заключение

Список литературы

Наименование образовательного учреждения

Доклад

на тему

Внешнеполитический курс Российской Федерации в период президентства В.В. Путина (2000-2024)

Выполнил: ФИО

Руководитель: ФИО

Содержание

  • Введение 1
  • Основные принципы и приоритеты внешней политики России в начале XXI века (2000-2008) 2
  • Российско-американские отношения и отношения с НАТО: динамика и противоречия 3
  • Россия и страны СНГ: формирование и эволюция отношений 4
  • Россия и Европейский союз: сотрудничество и разногласия 5
  • Россия и страны Азии: новые векторы сотрудничества 6
  • Роль России в международных институтах и форматах 7
  • Заключение 8
  • Список литературы 9

Введение

Содержимое раздела

Введение задает рамки исследования, определяя его цели, задачи и методологию. В данной части будут представлены основные предпосылки и факторы, определяющие внешнюю политику России в период президентства В.В. Путина с 2000 по 2024 год. Будут обозначены ключевые понятия и подходы, используемые в работе, а также сформулированы основные исследовательские вопросы. Этот раздел призван заложить основу для последующего анализа и обеспечить понимание контекста рассматриваемых событий.

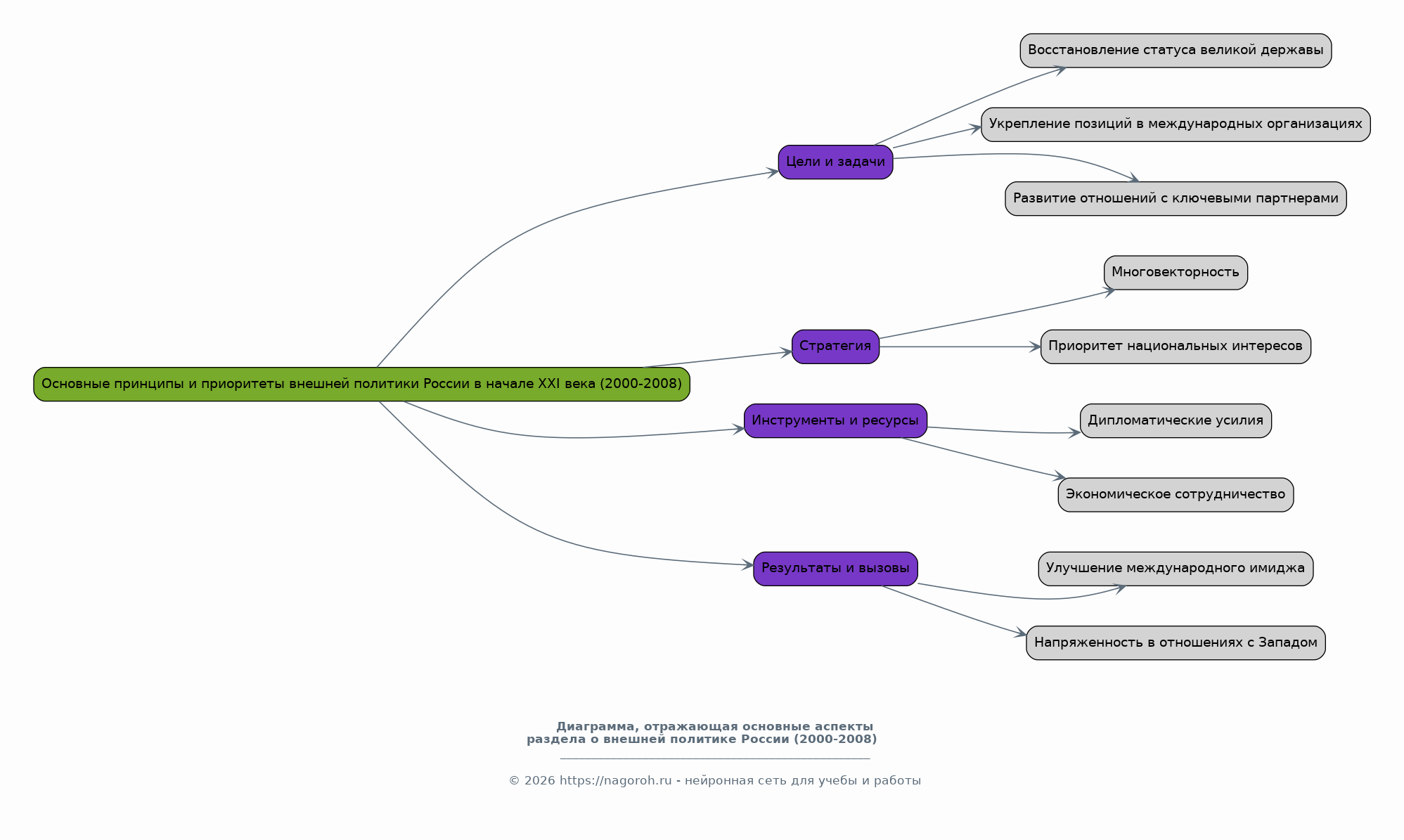
Основные принципы и приоритеты внешней политики России в начале XXI века (2000-2008)

Содержимое раздела

Данный раздел посвящен анализу основных принципов и приоритетов внешней политики России в период с 2000 по 2008 год, когда Владимир Путин впервые занял пост президента. Будут рассмотрены основные цели и задачи, определенные российским руководством на данном этапе, включая стремление к восстановлению статуса великой державы, укрепление позиций в международных организациях и развитие отношений с ключевыми партнерами. Акцент будет сделан на анализе стратегии, инструментов и ресурсов, используемых для достижения этих целей, а также на оценке первых результатов и вызовов.

Российско-американские отношения и отношения с НАТО: динамика и противоречия

Содержимое раздела

Этот раздел детально анализирует динамику отношений между Россией и Соединенными Штатами Америки, а также отношениями России с Организацией Североатлантического договора (НАТО) в период с 2000 по 2024 год. Будут рассмотрены основные этапы развития этих отношений, включая периоды сотрудничества, напряженности и кризисов. Анализ включит в себя изучение ключевых факторов, определяющих эти отношения, таких как геополитическое соперничество, расширение НАТО на восток, разногласия по вопросам безопасности и прав человека, а также экономические интересы. В центре внимания окажутся последствия этих отношений для международной стабильности.

Россия и страны СНГ: формирование и эволюция отношений

Содержимое раздела

Данный раздел посвящен анализу отношений России со странами Содружества Независимых Государств (СНГ), которые являются для России зоной особых интересов. Будут рассмотрены основные этапы формирования и эволюции отношений с государствами СНГ, включая механизмы интеграции, экономическое сотрудничество, вопросы безопасности и урегулирования конфликтов. Анализ будет сфокусирован на ключевых факторах, определяющих динамику этих отношений, включая политические, экономические и культурные аспекты. Особое внимание будет уделено роли России в поддержании стабильности в регионе и защите своих интересов.

Россия и Европейский союз: сотрудничество и разногласия

Содержимое раздела

В данном разделе рассматриваются отношения России и Европейского союза (ЕС) в период с 2000 по 2024 год, с учетом их взаимного влияния и динамики. Будут проанализированы основные этапы сотрудничества и разногласий, включая энергетику, торговлю, права человека, вопросы безопасности и региональные конфликты. Анализируется влияние санкций и других ограничительных мер на экономические и политические отношения. Особое внимание уделяется анализу изменений в отношениях на фоне украинского кризиса и его последствий для европейской безопасности.

Россия и страны Азии: новые векторы сотрудничества

Содержимое раздела

В этом разделе анализируются отношения России со странами Азии, включая Китай, Индию, Японию и другие государства региона. Будут рассмотрены основные направления сотрудничества, включая экономические проекты, энергетику, вопросы безопасности и политические альянсы. Анализируется переход России к более активной политике на азиатском направлении, включая участие в региональных организациях и инициативах. Особое внимание уделяется влиянию растущего экономического и политического влияния Китая на формирование нового миропорядка и место России в этом процессе.

Роль России в международных институтах и форматах

Содержимое раздела

Данный раздел посвящен анализу роли России в международных институтах и форматах, таких как Организация Объединенных Наций (ООН), Совет Безопасности ООН, G20, БРИКС и другие. Будут рассмотрены основные направления деятельности России в этих организациях, включая вопросы безопасности, урегулирования конфликтов, экономического сотрудничества и защиты международного права. Анализируется влияние России на принятие ключевых решений и ее роль в формировании международной повестки дня. Особое внимание уделяется оценке эффективности российского участия в различных международных форматах.

Заключение

Содержимое раздела

В заключении будут подведены итоги исследования, сформулированы основные выводы и обобщены результаты анализа внешней политики России под руководством Владимира Путина. Будет дана оценка ключевых тенденций и изменений в этой политике, а также ее влияния на международные отношения и глобальную безопасность. Будут обозначены перспективы развития внешней политики России и возможные вызовы, с которыми она может столкнуться в будущем. В заключении также будут предложены рекомендации и направления для дальнейших исследований.

Список литературы

Содержимое раздела

0

Получи Такой Доклад

До 90% уникальность
Готовый файл Word
Оформление по ГОСТ
Список источников по ГОСТ
Таблицы и схемы
Презентация

Создать Доклад на любую тему за 5 минут

Создать

#6095995