Нейросеть

Внешняя политика Александра II и Александра III: Экспансия и Присоединение Средней Азии к Российской Империи (Доклад)

Нейросеть для создания доклада Гарантия уникальности Строго по ГОСТу Высочайшее качество Поддержка 24/7

Данный доклад посвящен анализу внешней политики российских императоров Александра II и Александра III в контексте присоединения Средней Азии. Исследование охватывает ключевые этапы экспансии, включая военные кампании, дипломатические маневры и социально-экономические последствия. Особое внимание уделяется мотивам России, геополитическим факторам и влиянию европейских держав на процесс колонизации. Доклад также рассматривает роль выдающихся военачальников и политиков, сыгравших важную роль в интеграции региона в состав Российской империи.

Идея:

Доклад призван систематизировать знания о событиях присоединения Средней Азии к России, а также проанализировать основные факторы, сформировавшие внешнеполитическую стратегию империи в этот период. Цель исследования – выявить долгосрочные последствия российской экспансии для региона и международной политики.

Актуальность:

Изучение внешней политики России в Средней Азии в XIX веке актуально для понимания современных геополитических процессов в регионе. Анализ исторических корней современных взаимоотношений между странами Центральной Азии и Россией позволяет осознать текущие вызовы и перспективы. Данное исследование имеет практическое значение для формирования взвешенной внешней политики и углубления понимания исторических связей.

Оглавление:

Введение

Геополитические факторы и предпосылки экспансии

Военные кампании и этапы присоединения

Дипломатические стратегии и международные отношения

Социально-экономические последствия для Средней Азии

Влияние на Российскую империю

Оценка роли выдающихся личностей

Заключение

Список литературы

Наименование образовательного учреждения

Доклад

на тему

Внешняя политика Александра II и Александра III: Экспансия и Присоединение Средней Азии к Российской Империи

Выполнил: ФИО

Руководитель: ФИО

Содержание

  • Введение 1
  • Геополитические факторы и предпосылки экспансии 2
  • Военные кампании и этапы присоединения 3
  • Дипломатические стратегии и международные отношения 4
  • Социально-экономические последствия для Средней Азии 5
  • Влияние на Российскую империю 6
  • Оценка роли выдающихся личностей 7
  • Заключение 8
  • Список литературы 9

Введение

Содержимое раздела

Введение в тему доклада, которое задает структуру и определяет основные цели исследования. В данном разделе обозначаются исторические рамки, географические границы и основные вопросы, которые будут рассматриваться в рамках изучения внешней политики России в Средней Азии во времена правления Александра II и Александра III. Будут представлены ключевые предпосылки, обусловившие интерес Российской империи к данному региону, и общие цели исследования, такие как анализ мотивов экспансии и оценка ее последствий. Введение представляет собой основу для понимания дальнейших разделов доклада.

Геополитические факторы и предпосылки экспансии

Содержимое раздела

Этот раздел рассматривает сложные геополитические факторы, которые стимулировали экспансию Российской империи в Среднюю Азию в период правления Александра II и Александра III. Рассматриваются стратегические интересы России, включая стремление к контролю над торговыми путями, доступ к ресурсам и укрепление позиций в регионе. Подробно анализируется соперничество с Великобританией, известное как "Большая игра", и его влияние на политику России в Средней Азии. Также будет изучено внутреннее состояние региона, включая политическую раздробленность и слабость местных ханств.

Военные кампании и этапы присоединения

Содержимое раздела

В этом разделе подробно рассматриваются основные военные кампании и этапы присоединения Средней Азии к Российской империи. Исследуется ход военных действий, включая ключевые сражения, стратегические решения военачальников и применение новых военных технологий. Будет проанализирована хронология завоеваний, от первых столкновений до окончательного установления российского контроля над территориями. Особое внимание уделяется роли выдающихся военных деятелей, таких как Михаил Скобелев, и их вкладу в успешное продвижение России в регионе, а также будут рассмотрены политические и дипломатические аспекты военных кампаний.

Дипломатические стратегии и международные отношения

Содержимое раздела

В разделе анализируются дипломатические стратегии, которые Россия использовала в процессе присоединения Средней Азии, а также ее отношения с другими странами. Исследуются договоры и соглашения, заключенные с местными правителями и европейскими державами, включая Великобританию и Францию. Также рассматривается роль дипломатических миссий, переговоров и других инструментов, используемых для достижения целей внешней политики. Детально анализируются международные контексты, влиявшие на ход событий, и как Россия использовала дипломатию для укрепления своих позиций в регионе и нейтрализации потенциальных угроз.

Социально-экономические последствия для Средней Азии

Содержимое раздела

Этот раздел посвящен анализу социально-экономических последствий присоединения Средней Азии к Российской империи. Рассматривается влияние российской колонизации на экономику региона, включая изменения в сельском хозяйстве, развитие торговли и инфраструктуры. Исследуются социальные изменения, такие как трансформация политических институтов, изменение этнического состава населения и культурное взаимодействие. Также в данном разделе будут проведены оценки долгосрочных последствий российской экспансии на развитие Средней Азии, включая как положительные, так и отрицательные аспекты.

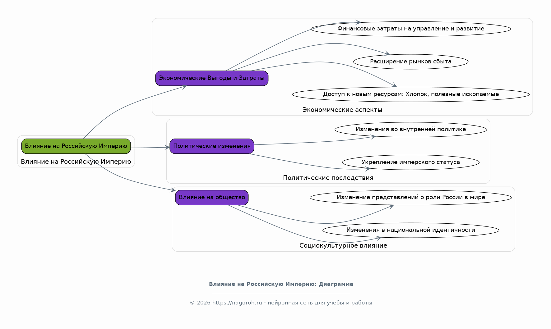
Влияние на Российскую империю

Содержимое раздела

В данном разделе рассматривается влияние присоединения Средней Азии на Российскую империю. Анализируются экономические выгоды, такие как доступ к новым ресурсам и рынкам, а также финансовые затраты, связанные с управлением и развитием региона. Рассматриваются политические последствия, включая укрепление имперского статуса и изменения во внутренней политике. Также оценивается влияние экспансии на российское общество, включая изменения в представлениях о национальной идентичности и роли России в мире. Будут рассмотрены долгосрочные последствия этого влияния.

Оценка роли выдающихся личностей

Содержимое раздела

В этом разделе будет представлена оценка роли выдающихся личностей, сыгравших ключевую роль в присоединении Средней Азии к Российской империи. Будут проанализированы действия и решения военачальников, государственных деятелей и дипломатов, принимавших участие в этом процессе. Оценивается их вклад в военные кампании, политические решения и дипломатические усилия. Будут рассмотрены их мотивации, стратегии и влияние на ход событий, а также историческое наследие этих личностей. Этот анализ поможет лучше понять многогранность истории.

Заключение

Содержимое раздела

В заключении обобщаются основные выводы исследования, анализирующее присоединение Средней Азии к Российской империи в период правления Александра II и Александра III. Будут подведены итоги оценки политических, экономических и социальных последствий российской экспансии для региона и самой империи. Подчеркивается значение этого исторического события для понимания современных геополитических процессов в Центральной Азии и отношений между Россией и странами региона. Также акцентируется влияние присоединения на долгосрочное развитие региона.

Список литературы

Содержимое раздела

В этом разделе представлен список использованной литературы, включающий научные статьи, монографии, архивные документы и другие источники, послужившие основой для данного исследования. Список структурирован в соответствии с академическими стандартами, обеспечивая прозрачность и возможность проверки использованных данных. Указаны авторы, названия, издательства, места и года издания всех источников, что позволяет читателям получить доступ к информации.

Получи Такой Доклад

До 90% уникальность
Готовый файл Word
Оформление по ГОСТ
Список источников по ГОСТ
Таблицы и схемы
Презентация

Создать Доклад на любую тему за 5 минут

Создать

#5621067