Нейросеть

Внешняя политика президента Пак Кын Хе: анализ стратегических отношений Республики Корея в международном контексте (Доклад)

Нейросеть для создания доклада Гарантия уникальности Строго по ГОСТу Высочайшее качество Поддержка 24/7

Данный доклад представляет собой детальный анализ внешней политики президента Пак Кын Хе, с акцентом на формирование и развитие стратегических отношений Республики Корея с ключевыми международными партнерами. Исследование охватывает основные направления внешней политики, включая дипломатические инициативы, экономическое сотрудничество и вопросы безопасности, уделяя особое внимание динамике отношений с США, Китаем, Японией и другими странами региона. Анализируются ключевые события и решения, принятые в период президентства Пак Кын Хе, а также их долгосрочное влияние на международное положение Республики Корея, подчеркивая важность стратегического планирования и адаптации к изменяющимся геополитическим условиям.

Идея:

Цель данного исследования - предоставить всесторонний обзор внешней политики президента Пак Кын Хе, выявляя ключевые факторы, определяющие ее эффективность и влияние на международные отношения. Работа направлена на углубление понимания стратегических подходов Республики Корея в сложных геополитических условиях.

Актуальность:

Актуальность исследования обусловлена необходимостью анализа внешней политики в контексте современных вызовов и возможностей, стоящих перед Республикой Корея. Изучение стратегий прошлого помогает понять текущие тенденции и предвидеть будущие изменения в международных отношениях.

Оглавление:

Введение

Формирование стратегических отношений: США и Республика Корея

Отношения с Китаем: балансирование интересов и вызовы

Япония и Республика Корея: историческое наследие и перспективы сотрудничества

Северная Корея: политика сдерживания и диалога

Экономическая дипломатия и торговые отношения

Культурная дипломатия и публичная дипломатия

Заключение

Список литературы

Наименование образовательного учреждения

Доклад

на тему

Внешняя политика президента Пак Кын Хе: анализ стратегических отношений Республики Корея в международном контексте

Выполнил: ФИО

Руководитель: ФИО

Содержание

  • Введение 1
  • Формирование стратегических отношений: США и Республика Корея 2
  • Отношения с Китаем: балансирование интересов и вызовы 3
  • Япония и Республика Корея: историческое наследие и перспективы сотрудничества 4
  • Северная Корея: политика сдерживания и диалога 5
  • Экономическая дипломатия и торговые отношения 6
  • Культурная дипломатия и публичная дипломатия 7
  • Заключение 8
  • Список литературы 9

Введение

Содержимое раздела

Введение устанавливает контекст исследования, представляя общую картину внешней политики президента Пак Кын Хе и ее значение для Республики Корея на международной арене. В этом разделе освещаются основные цели и задачи исследования, определяется его методология и структура, а также обосновывается актуальность выбранной темы в свете современных геополитических реалий. Особое внимание уделяется ключевым терминам и понятиям, используемым в работе, обеспечивая единое понимание для читателей. Кроме того, введение включает краткий обзор основных этапов внешней политики Пак Кын Хе и ее приоритетов.

Формирование стратегических отношений: США и Республика Корея

Содержимое раздела

Данный раздел посвящен анализу стратегических отношений между Республикой Корея и Соединенными Штатами Америки в период президентства Пак Кын Хе. Рассматриваются ключевые аспекты сотрудничества, включая вопросы безопасности, экономического партнерства и дипломатического взаимодействия, а также их влияние на региональную стабильность. Анализируются конкретные договоренности, инициативы и встречи на высшем уровне, способствующие укреплению союзнических связей между двумя странами. Особое внимание уделяется динамике отношений в контексте изменяющейся геополитической обстановки, включая вызовы со стороны Северной Кореи и Китая, а также эволюции американской политики в Азиатско-Тихоокеанском регионе.

Отношения с Китаем: балансирование интересов и вызовы

Содержимое раздела

Раздел исследует отношения между Республикой Корея и Китайской Народной Республикой в период президентства Пак Кын Хе. Анализируются экономические связи, дипломатические контакты и культурные обмены между двумя странами, а также их влияние на региональную динамику. Обсуждаются сложности и противоречия, возникающие в отношениях, включая вопросы, связанные с политическими разногласиями, региональной безопасностью и экономическим соперничеством. Исследуются роль Китая в корейском вопросе и стратегии Республики Корея по поддержке баланса между развитием отношений с США и Китаем.

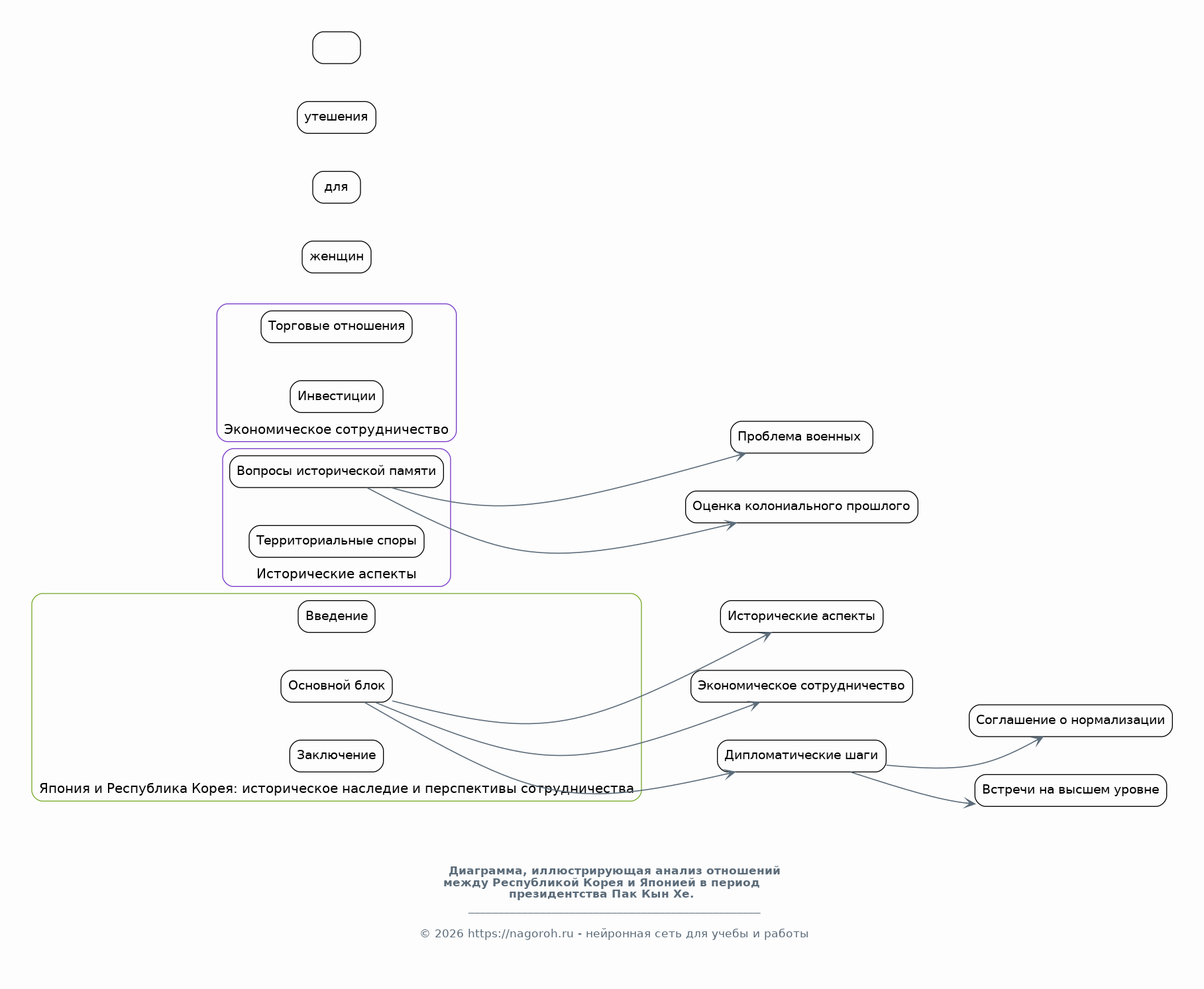
Япония и Республика Корея: историческое наследие и перспективы сотрудничества

Содержимое раздела

Этот раздел посвящен анализу отношений между Республикой Корея и Японией в период президентства Пак Кын Хе. Исследуются сложные исторические отношения между двумя странами, включая вопросы, связанные с исторической памятью, территориальными спорами и экономическим сотрудничеством. Рассматриваются усилия по нормализации и улучшению двусторонних отношений, в том числе, значимые дипломатические шаги и заключенные соглашения. Анализируется влияние этих отношений на региональную стабильность и возможности для сотрудничества в будущем, оцениваются риски и вызовы, связанные с сохранением напряженности в двусторонних отношениях.

Северная Корея: политика сдерживания и диалога

Содержимое раздела

Раздел посвящен анализу политики президента Пак Кын Хе в отношении Северной Кореи, включая стратегии сдерживания ядерной программы и стремление к диалогу и мирному урегулированию. Рассматриваются ключевые инициативы, предпринятые в этот период, в том числе, программы гуманитарной помощи и межкорейского сотрудничества. Анализируются дипломатические усилия по вовлечению Северной Кореи в переговорный процесс, оцениваются достигнутые результаты и возможные последствия. Особое внимание уделяется влиянию внешней политики на межкорейские отношения и перспективы мирного объединения Корейского полуострова.

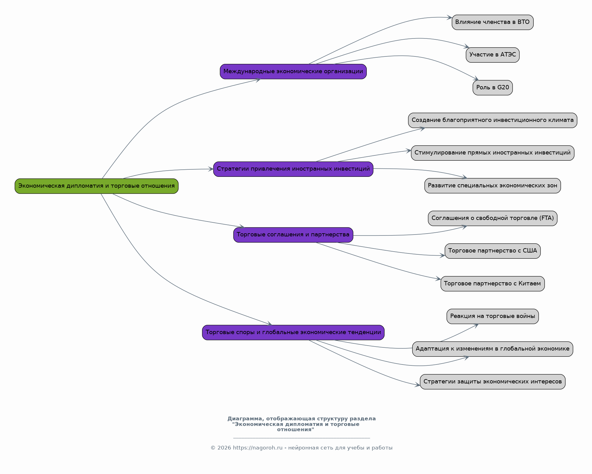
Экономическая дипломатия и торговые отношения

Содержимое раздела

В этом разделе анализируются аспекты экономической дипломатии и торговых отношений Республики Корея в период президентства Пак Кын Хе. Рассматривается роль страны в международных экономических организациях, а также стратегии по привлечению иностранных инвестиций и расширению торговых связей. Анализируются торговые соглашения и партнерства, заключенные Республикой Корея с различными странами, а также их влияние на экономический рост и конкурентоспособность. Рассматриваются вызовы, связанные с торговыми спорами и глобальными экономическими тенденциями, и стратегии, направленные на защиту экономических интересов Республики Корея.

Культурная дипломатия и публичная дипломатия

Содержимое раздела

Раздел, посвященный анализу культурной и публичной дипломатии в период президентства Пак Кын Хе. Рассматривается использование культурных обменов, образовательных программ и других инициатив для укрепления международного имиджа Республики Корея. Анализируется роль корейской культуры в формировании позитивного восприятия страны за рубежом. Рассматриваются стратегии публичной дипломатии, направленные на эффективное донесение позиции Республики Корея по ключевым вопросам международной повестки. Оценивается влияние этих усилий на улучшение отношений с другими странами и повышение влияния Республики Корея.

Заключение

Содержимое раздела

Заключение представляет собой обобщение основных выводов исследования, анализируя ключевые аспекты внешней политики президента Пак Кын Хе и ее влияние на международное положение Республики Корея. Подводятся итоги по основным направлениям исследования, включая стратегические отношения с США, Китаем, Японией и Северной Кореей, а также роль экономической и культурной дипломатии. Оценивается эффективность принятых решений и их долгосрочные последствия. В заключении также обозначаются перспективы развития внешней политики Республики Корея и рекомендации для будущих стратегий.

Список литературы

Содержимое раздела

В данном разделе представлены все источники, использованные в процессе исследования, включая научные статьи, книги, официальные документы и интернет-ресурсы. Важно отметить, что список литературы является неотъемлемой частью исследовательской работы, обеспечивая соблюдение академической этики и подтверждая достоверность представленных результатов. Список литературы организован в соответствии с принятыми стандартами цитирования. Он позволяет читателям проверить использованные источники и углубить свои знания по теме исследования.

Получи Такой Доклад

До 90% уникальность
Готовый файл Word
Оформление по ГОСТ
Список источников по ГОСТ
Таблицы и схемы
Презентация

Создать Доклад на любую тему за 5 минут

Создать

#6097187