Нейросеть

Внешняя политика Российской Федерации в начале XXI века под руководством В. В. Путина: Анализ основных тенденций и трансформаций (Доклад)

Нейросеть для создания доклада Гарантия уникальности Строго по ГОСТу Высочайшее качество Поддержка 24/7

Данный доклад представляет собой детальный анализ внешней политики Российской Федерации в период с начала XXI века под руководством президента В. В. Путина. В работе рассматриваются ключевые события, решения и стратегии, сформировавшие внешнеполитический курс России на протяжении более двух десятилетий. Особое внимание уделяется анализу взаимоотношений России с ведущими мировыми державами, такими как США, страны Европы и Китайской Народной Республикой. Также осуществляется оценка влияния различных факторов, включая экономические, геополитические и идеологические, на формирование внешней политики России, а также выделены ключевые проблемы и перспективы развития.

Идея:

Цель доклада – всесторонний анализ внешней политики России, выявление основных тенденций и факторов, влияющих на ее формирование. Представляется оценка влияния внешней политики России на международную систему и ее роль в современных глобальных процессах.

Актуальность:

Изучение внешней политики России в начале XXI века имеет высокую актуальность в связи с ее значительным влиянием на мировую политику и международные отношения. Понимание эволюции внешней политики России необходимо для прогнозирования дальнейших изменений в международных отношениях и разработки эффективных стратегий взаимодействия.

Оглавление:

Введение

Основные принципы и приоритеты внешней политики России в начале XXI века

Взаимоотношения России со странами Запада (США, Европа)

Россия и страны Азии: сотрудничество и партнерство

Россия и международные организации: роль и влияние

Энергетическая политика России как инструмент внешней политики

Военная политика и вопросы безопасности

Заключение

Список литературы

Наименование образовательного учреждения

Доклад

на тему

Внешняя политика Российской Федерации в начале XXI века под руководством В. В. Путина: Анализ основных тенденций и трансформаций

Выполнил: ФИО

Руководитель: ФИО

Содержание

  • Введение 1
  • Основные принципы и приоритеты внешней политики России в начале XXI века 2
  • Взаимоотношения России со странами Запада (США, Европа) 3
  • Россия и страны Азии: сотрудничество и партнерство 4
  • Россия и международные организации: роль и влияние 5
  • Энергетическая политика России как инструмент внешней политики 6
  • Военная политика и вопросы безопасности 7
  • Заключение 8
  • Список литературы 9

Введение

Содержимое раздела

В вводной части доклада будет представлен краткий обзор исторического контекста, предшествовавшего началу XXI века, и обозначены основные вызовы, стоявшие перед Россией в сфере внешней политики. Определяются основные цели и задачи исследования, а также методология, использованная для анализа. Важно отметить текущую геополитическую обстановку и ее влияние на формирование внешней политики России. Также будет представлен обзор структуры доклада, кратко описывающий содержание каждого раздела и логику изложения материала, что поможет лучше ориентироваться в рассматриваемых вопросах.

Основные принципы и приоритеты внешней политики России в начале XXI века

Содержимое раздела

В данном разделе будет проанализированы основополагающие принципы и приоритеты внешней политики России, сформулированные в различные периоды рассматриваемого временного отрезка. Рассмотрение концепции "многополярного мира", отношений с соседними странами и защиты национальных интересов. Оценка влияния факторов национальной безопасности, экономических интересов и идеологических установок на формирование внешней политики. Будет проанализировано, какие изменения произошли в приоритетах с течением времени и какие факторы оказали наибольшее влияние на эти изменения.

Взаимоотношения России со странами Запада (США, Европа)

Содержимое раздела

Раздел посвящен анализу динамики взаимоотношений России со странами Запада, включая США и государства Европы. Рассматриваются ключевые этапы развития этих отношений, от периодов сотрудничества до периодов напряженности и конфронтации. Анализируются факторы, влияющие на эти отношения, такие как вопросы безопасности, экономические интересы и разногласия по вопросам внешней политики. Оценивается влияние санкций и других ограничительных мер на российскую внешнюю политику, а также анализируются перспективы развития отношений в будущем, учитывая текущую геополитическую ситуацию.

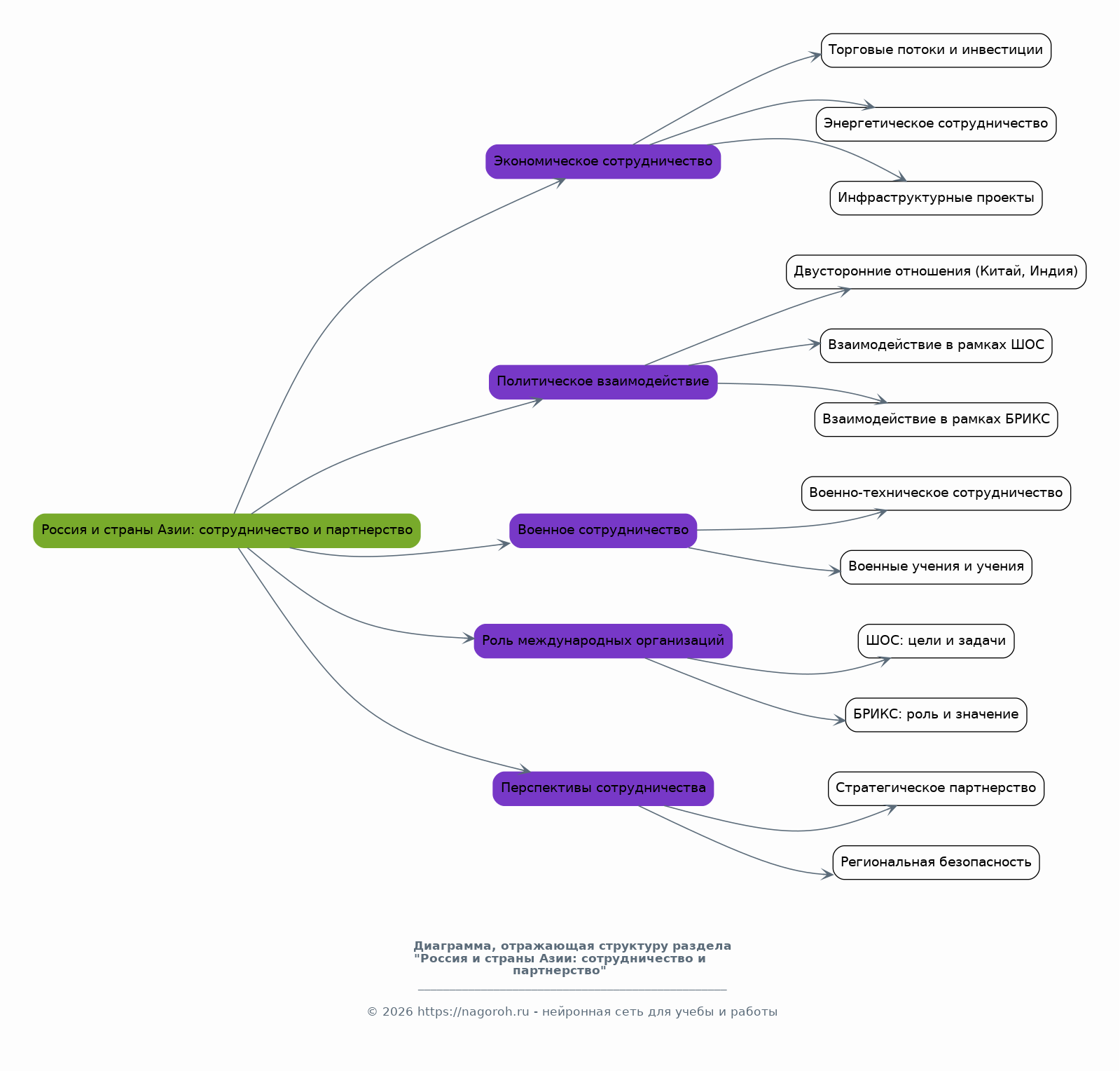
Россия и страны Азии: сотрудничество и партнерство

Содержимое раздела

Данный раздел посвящен анализу взаимодействия России со странами Азии, включая Китай, Индию и другие государства региона. Будет рассмотрена динамика развития экономических, политических и военных связей России с азиатскими странами, а также их значение для российской внешней политики. Особое внимание будет уделено сотрудничеству в рамках международных организаций, таких как ШОС и БРИКС. Оценивается роль России в регионе и ее влияние на баланс сил в Азии, а также анализируются перспективы дальнейшего развития сотрудничества с азиатскими партнерами.

Россия и международные организации: роль и влияние

Содержимое раздела

В данном разделе рассматривается роль России в международных организациях, таких как ООН, Совет Европы, СНГ и других. Будут изучены цели и задачи, которые Россия преследует в рамках этих организаций, а также ее вклад в решение глобальных проблем. Анализируется влияние России на принятие решений в международных организациях и ее участие в миротворческих операциях. Оценивается, как членство в этих организациях влияет на внешнюю политику России и ее отношения с другими странами. Будут рассмотрены текущие вызовы.

Энергетическая политика России как инструмент внешней политики

Содержимое раздела

Раздел посвящен изучению энергетической политики России как важного инструмента внешней политики. Анализируется роль экспорта энергоресурсов в формировании отношений с другими странами, а также использование энергетического рычага для достижения политических целей. Рассматривается влияние энергетических проектов, таких как "Северный поток" и "Южный поток", на взаимоотношения России с европейскими странами. Оценивается влияние санкций и других ограничений на энергетический сектор России и его роль в мировой экономике, а также перспективы развития.

Военная политика и вопросы безопасности

Содержимое раздела

В данном разделе рассматриваются вопросы военной политики России и ее роль в обеспечении национальной безопасности. Рассматриваются военные доктрины и стратегии России, а также их изменения в течение рассматриваемого периода. Анализируется участие России в военных конфликтах и миротворческих операциях, включая Сирию и Украину. Оценивается влияние наращивания военной мощи России на международные отношения и баланс сил.

Заключение

Содержимое раздела

В заключительной части доклада подводятся итоги проведенного исследования и формулируются основные выводы относительно внешней политики России в начале XXI века. Оценивается степень достижения поставленных целей и задач, а также вклад России в мировую политику. Анализируются основные тенденции и вызовы, с которыми столкнулась Россия в сфере внешней политики. Будут предложены рекомендации по дальнейшему развитию внешней политики России и ее роли в современных международных отношениях.

Список литературы

Содержимое раздела

В этом разделе представлены все источники, использованные при подготовке доклада, включая научные статьи, монографии, официальные документы и другие материалы. Список литературы организован в соответствии с принятыми академическими стандартами, обеспечивая полную и точную библиографическую информацию для каждого источника. Этот раздел служит важным элементом для подтверждения достоверности исследования и предоставления возможности читателям для дальнейшего изучения затронутых вопросов.

Получи Такой Доклад

До 90% уникальность
Готовый файл Word
Оформление по ГОСТ
Список источников по ГОСТ
Таблицы и схемы
Презентация

Создать Доклад на любую тему за 5 минут

Создать

#6088540