Нейросеть

Внешняя политика Российской Федерации в период с 2000 по 2025 год: Анализ ключевых тенденций и перспектив развития (Доклад)

Нейросеть для создания доклада Гарантия уникальности Строго по ГОСТу Высочайшее качество Поддержка 24/7

Данный доклад представляет собой всестороннее исследование эволюции внешней политики Российской Федерации в период с 2000 по 2025 год. В нем рассматриваются основные этапы становления и развития внешнеполитической стратегии России, анализируются ключевые факторы, влияющие на ее формирование, включая внутренние и внешние вызовы. Особое внимание уделяется выявлению новых тенденций и перспектив в контексте глобальных изменений, таких как рост многополярности и усиление конкуренции между государствами. Представленный анализ позволит глубже понять текущее состояние и будущее российской внешней политики.

Идея:

Целью исследования является комплексный анализ внешней политики России, выявление ключевых трендов и оценка их влияния на международные отношения. Доклад нацелен на предоставление объективного взгляда на внешнеполитическую деятельность России с акцентом на ее долгосрочные последствия.

Актуальность:

Актуальность исследования определяется значимостью России как одного из ключевых игроков на мировой арене и влиянием ее внешней политики на глобальную стабильность и безопасность. Понимание текущих тенденций и перспектив внешней политики России необходимо для эффективного анализа международных отношений и прогнозирования дальнейшего развития мировой политики.

Оглавление:

Введение

Основные этапы развития внешней политики Российской Федерации (2000-2012)

Внешняя политика России в условиях глобальных вызовов (2012-2018)

Российская Федерация и формирование многополярного мира (2018-2025)

Взаимоотношения России со странами Запада и Востока

Экономические аспекты внешней политики Российской Федерации

Перспективы внешней политики Российской Федерации

Список литературы

Наименование образовательного учреждения

Доклад

на тему

Внешняя политика Российской Федерации в период с 2000 по 2025 год: Анализ ключевых тенденций и перспектив развития

Выполнил: ФИО

Руководитель: ФИО

Содержание

  • Введение 1
  • Основные этапы развития внешней политики Российской Федерации (2000-2012) 2
  • Внешняя политика России в условиях глобальных вызовов (2012-2018) 3
  • Российская Федерация и формирование многополярного мира (2018-2025) 4
  • Взаимоотношения России со странами Запада и Востока 5
  • Экономические аспекты внешней политики Российской Федерации 6
  • Перспективы внешней политики Российской Федерации 7
  • Список литературы 8

Введение

Содержимое раздела

В вводной части данного доклада будет представлен обзор внешней политики Российской Федерации в период с 2000 по 2025 год. Будут обозначены основные цели и задачи исследования, а также его методологическая основа. Планируется кратко рассказать об историографии темы и обозначить основные проблемные вопросы, которые предстоит изучить в ходе данного анализа. Введение также содержит обоснование актуальности выбранной темы и краткий обзор структуры доклада.

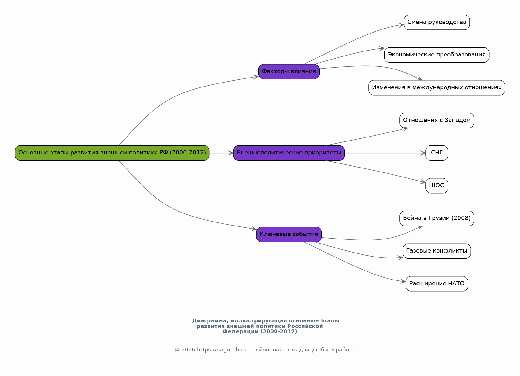
Основные этапы развития внешней политики Российской Федерации (2000-2012)

Содержимое раздела

В данном разделе будет проанализирован период с 2000 по 2012 год, когда внешняя политика России находилась под влиянием различных факторов, включая смену руководства, экономические преобразования и изменения в международных отношениях. Будут рассмотрены основные внешнеполитические приоритеты России на данном этапе и ключевые события, такие как отношения с Западом, развитие сотрудничества с СНГ, расширение ШОС и другие. Особое внимание будет уделено анализу влияния данных событий на формирование внешней политики России.

Внешняя политика России в условиях глобальных вызовов (2012-2018)

Содержимое раздела

Этот раздел посвящен анализу внешней политики России в период с 2012 по 2018 год, характеризующийся обострением международных отношений и появлением новых вызовов. Будут рассмотрены ключевые события этого периода, такие как кризис на Украине, операция в Сирии, санкционное давление и другие. Особое внимание будет уделено анализу последствий этих событий и их влиянию на внешнеполитическую стратегию России. Предоставлен анализ изменения отношений с различными странами и международными организациями.

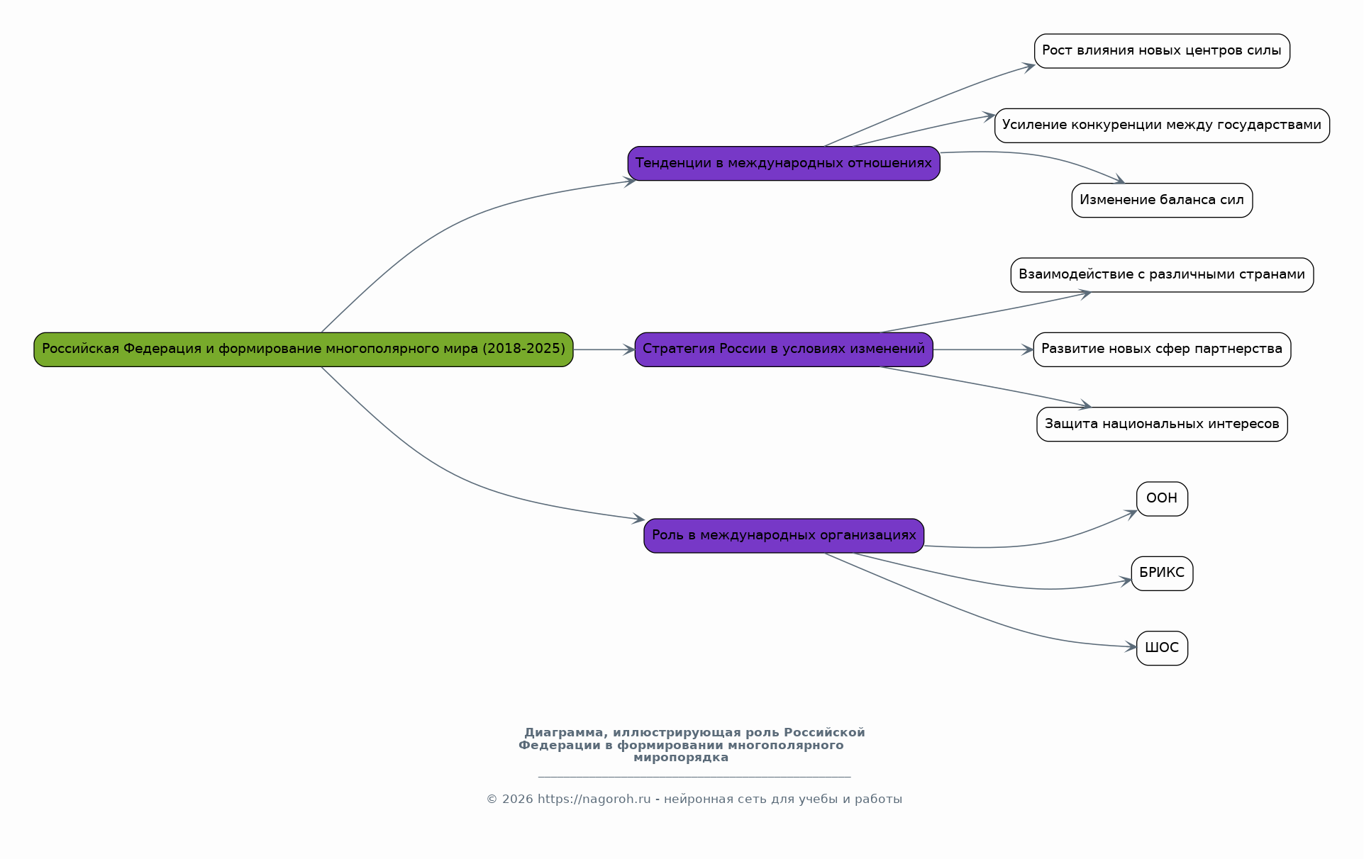
Российская Федерация и формирование многополярного мира (2018-2025)

Содержимое раздела

В данном разделе будет рассмотрена роль Российской Федерации в формировании многополярного миропорядка в период с 2018 по 2025 год. Будут проанализированы основные тенденции в международных отношениях, такие как рост влияния новых центров силы, усиление конкуренции между государствами и изменение баланса сил. Особое внимание будет уделено стратегии России в условиях этих изменений и ее роли в международных организациях, таких как ООН, БРИКС и ШОС. Предоставлен анализ новых сфер сотрудничества и партнерства.

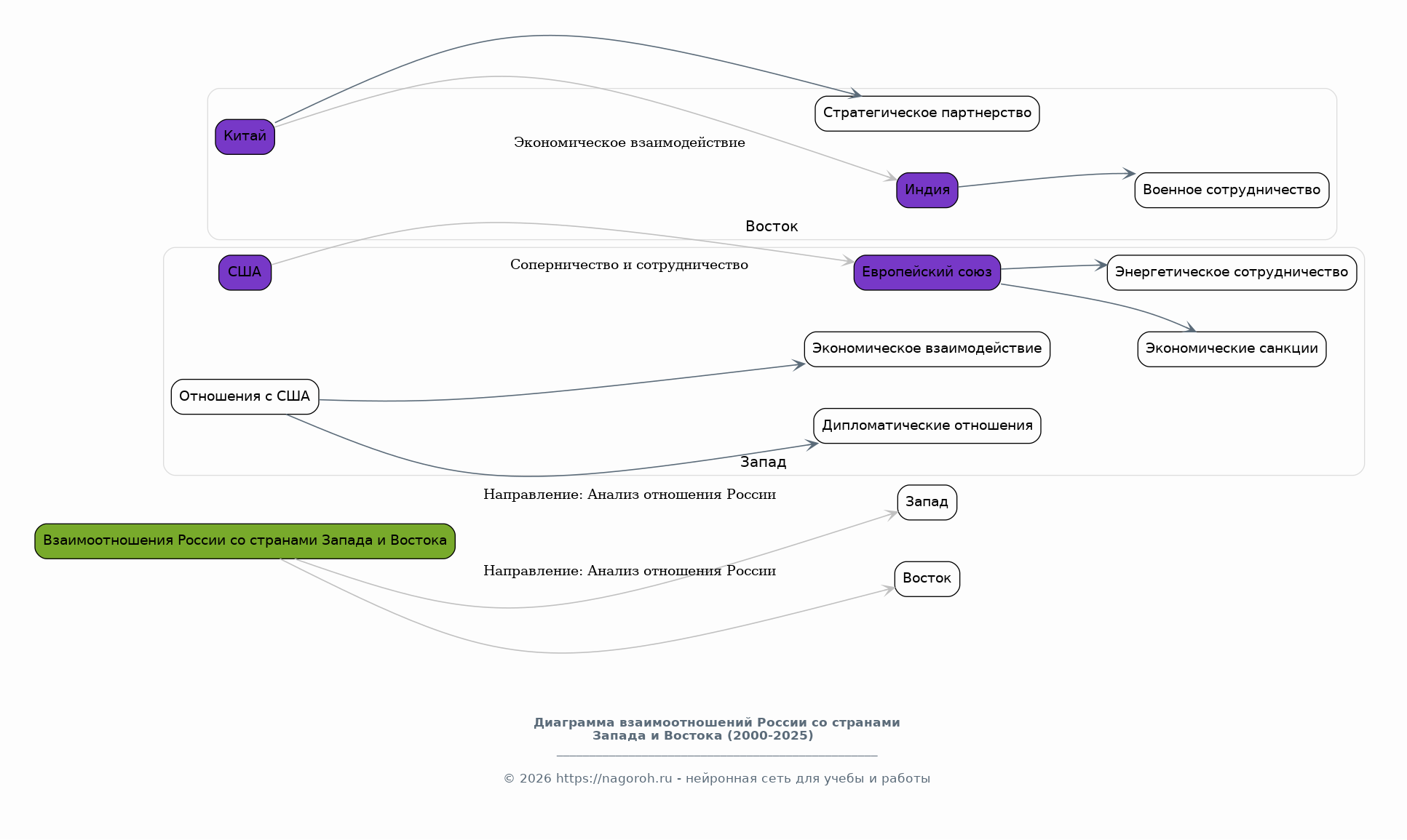
Взаимоотношения России со странами Запада и Востока

Содержимое раздела

В этом разделе будет проведен детальный анализ взаимоотношений России со странами Запада и Востока в период с 2000 по 2025 год. Будут рассмотрены основные этапы развития этих отношений, ключевые факторы, влияющие на них, и возникающие противоречия. Анализ будет включать изучение динамики сотрудничества и соперничества России с США, Европейским союзом, Китаем, Индией и другими странами. Будут рассмотрены изменения в дипломатических отношениях и экономическом взаимодействии.

Экономические аспекты внешней политики Российской Федерации

Содержимое раздела

В данном разделе будет проведён анализ экономических аспектов внешней политики России в период с 2000 по 2025 год. Будут рассмотрены такие вопросы, как влияние экономических санкций на российскую внешнюю политику, роль энергоресурсов в международных отношениях и развитие торговых связей. Особое внимание будет уделено анализу взаимосвязи между экономическими интересами России и ее внешнеполитическими приоритетами. Проанализированы формы экономического сотрудничества.

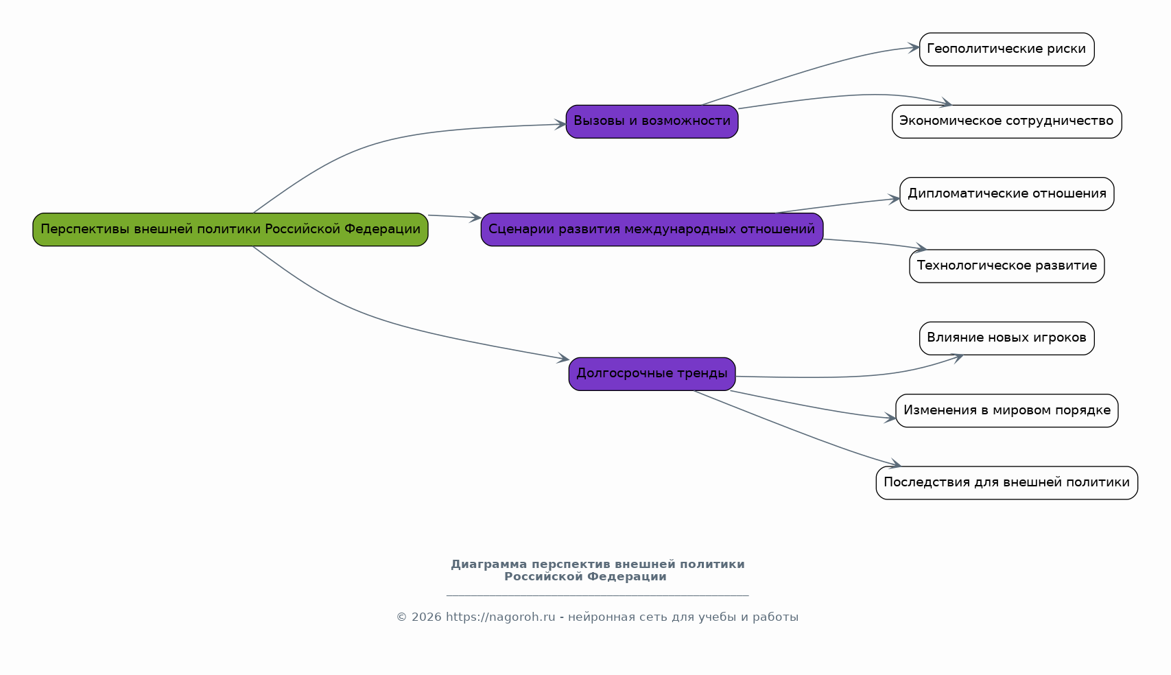
Перспективы внешней политики Российской Федерации

Содержимое раздела

Этот раздел посвящен анализу перспектив внешней политики России на ближайшее будущее. Будут рассмотрены потенциальные вызовы и возможности, стоящие перед Россией на мировой арене. Прогнозируются возможные сценарии развития международных отношений и их влияние на внешнюю политику России. Особое внимание будет уделено анализу долгосрочных трендов и их последствиям для внешней политики России и мира в целом.

Список литературы

Содержимое раздела

В данном разделе представлен список использованной литературы, включая книги, статьи, официальные документы и другие источники, использованные при подготовке доклада. Литература будет отсортирована по алфавиту и включать полные библиографические данные для каждого источника. Список литературы необходим для подтверждения достоверности представленной информации и предоставления возможности читателям ознакомиться с использованными источниками.

Получи Такой Доклад

До 90% уникальность
Готовый файл Word
Оформление по ГОСТ
Список источников по ГОСТ
Таблицы и схемы
Презентация

Создать Доклад на любую тему за 5 минут

Создать

#5640694