Нейросеть

Внешние и внутренние вызовы и их влияние на траекторию развития российской цивилизации: исторический анализ (Доклад)

Нейросеть для создания доклада Гарантия уникальности Строго по ГОСТу Высочайшее качество Поддержка 24/7

Данный доклад исследует ключевые факторы, формирующие уникальный путь развития российской цивилизации. Анализируются как внешние влияния, такие как геополитическое давление и культурный обмен, так и внутренние процессы, включая социальные преобразования и экономические реформы. Основное внимание уделяется комплексному подходу к пониманию взаимодействия этих вызовов и их последствий для российской идентичности, государственности и культуры. Рассмотрение охватывает широкий исторический период, предлагая глубокое понимание динамики развития России.

Идея:

Доклад направлен на детальный анализ взаимосвязи внешних и внутренних вызовов, стоящих перед Россией, и демонстрирует их влияние на траекторию развития цивилизации. Цель состоит в выявлении закономерностей и ключевых моментов, определяющих судьбу российского государства и общества.

Актуальность:

Актуальность исследования определяется необходимостью понимания исторических корней современных вызовов и перспектив развития России. Рассмотрение этих вопросов способствует формированию более глубокого взгляда на сложные процессы, происходящие в современном мире и помогает прогнозировать будущие тенденции.

Оглавление:

Введение

Внешние вызовы и их воздействие на российскую цивилизацию

Внутренние вызовы: социально-политические факторы развития

Экономические трансформации и их роль в развитии

Культурное взаимодействие и формирование идентичности

Исторические прецеденты: анализ конкретных периодов

Современные вызовы и перспективы развития

Список литературы

Наименование образовательного учреждения

Доклад

на тему

Внешние и внутренние вызовы и их влияние на траекторию развития российской цивилизации: исторический анализ

Выполнил: ФИО

Руководитель: ФИО

Содержание

  • Введение 1
  • Внешние вызовы и их воздействие на российскую цивилизацию 2
  • Внутренние вызовы: социально-политические факторы развития 3
  • Экономические трансформации и их роль в развитии 4
  • Культурное взаимодействие и формирование идентичности 5
  • Исторические прецеденты: анализ конкретных периодов 6
  • Современные вызовы и перспективы развития 7
  • Список литературы 8

Введение

Содержимое раздела

Вводная часть доклада, устанавливающая контекст исследования и обозначающая его цели. Будут представлены основные определения: «цивилизация», «вызовы», «влияние». Здесь будет кратко очерчена структура доклада, его методологическая основа и основные методы исследования. Введение также включает в себя обзор литературы по теме, подчеркивая актуальность выбранной тематики и вклад исследования в существующее научное знание о влиянии внешних и внутренних факторов на развитие России.

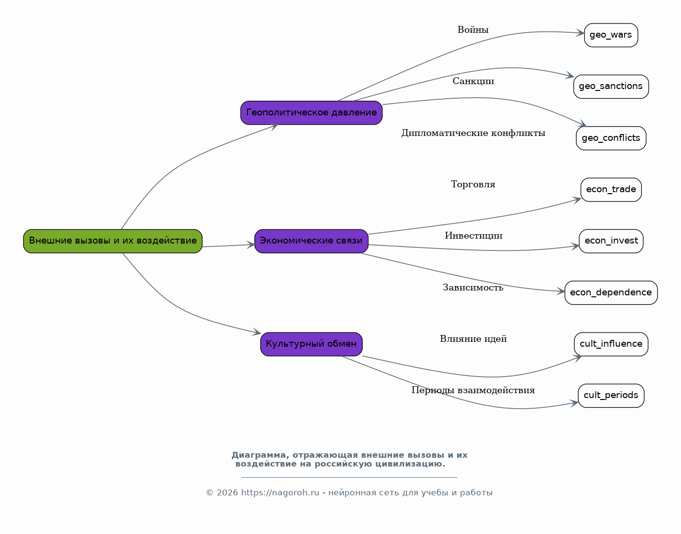
Внешние вызовы и их воздействие на российскую цивилизацию

Содержимое раздела

Этот раздел анализирует широкий спектр внешних факторов, оказывающих влияние на российскую цивилизацию. Рассматриваются вопросы геополитического давления, таких как войны, санкции и дипломатические конфликты, а также роль экономических связей. Будет уделено внимание культурному обмену и влиянию внешних идей на формирование российского общества. Особое внимание уделяется периодам интенсивного взаимодействия с другими цивилизациями и их последствиям.

Внутренние вызовы: социально-политические факторы развития

Содержимое раздела

В данном разделе рассматриваются ключевые внутренние факторы, влияющие на развитие России. Анализируются социальные преобразования, включая борьбу сословья и классовую борьбу, а также роль политических институтов и изменений в государственной власти. Будет изучаться влияние различных идеологий на формирование российского общества, включая консерватизм, либерализм и социализм. Особое внимание будет уделено периодам реформ, революций и политических трансформаций.

Экономические трансформации и их роль в развитии

Содержимое раздела

Этот раздел посвящен анализу экономических факторов, определяющих траекторию развития России. Рассматриваются различные модели экономического развития, включая феодализм, капитализм и социализм, а также их влияние на различные слои населения. Будет проанализирована роль природных ресурсов, таких как нефть и газ, в экономике России. Особое внимание будет уделено периодам экономических реформ, индустриализации и переходу к рыночной экономике.

Культурное взаимодействие и формирование идентичности

Содержимое раздела

Раздел исследует влияние различных культурных процессов на формирование российской идентичности. Анализируется взаимодействие русской культуры с другими культурами, включая восточные и западные. Будет рассмотрена роль религии, искусства и литературы в формировании национального самосознания. Особое внимание уделяется периодам культурного обмена, заимствованиям и формированию уникальных черт российской цивилизации.

Исторические прецеденты: анализ конкретных периодов

Содержимое раздела

В этом разделе будут рассмотрены конкретные исторические примеры, иллюстрирующие влияние внешних и внутренних вызовов на развитие России. Анализ будет сфокусирован на ключевых моментах истории, таких как эпоха Петра Великого, Великая Отечественная война и период перестройки. Будет рассмотрено, как различные факторы влияли на государственное устройство, экономику и культуру России в эти периоды. Цель – выявить закономерности и сделать выводы.

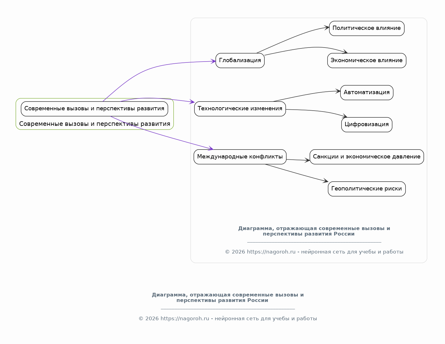
Современные вызовы и перспективы развития

Содержимое раздела

В данном разделе будет проанализировано влияние современных вызовов, таких как глобализация, технологические изменения и международные конфликты, на Россию. Будет рассмотрено, как эти факторы влияют на политику, экономику и культуру России в настоящее время. Будут рассмотрены возможные сценарии будущего развития России с учетом текущих тенденций и вызовов. Оцениваются основные направления развития страны в ближайшей и долгосрочной перспективе.

Список литературы

Содержимое раздела

Раздел, содержащий перечень использованных в докладе источников. В него входят книги, статьи, официальные документы и другие материалы, использованные для проведения исследования. Каждый элемент списка будет оформлен в соответствии с требованиями к академическому стилю цитирования, обеспечивая возможность проверки и дальнейшего изучения использованных данных. Список структурирован в алфавитном порядке или по типам источников.

Получи Такой Доклад

До 90% уникальность
Готовый файл Word
Оформление по ГОСТ
Список источников по ГОСТ
Таблицы и схемы
Презентация

Создать Доклад на любую тему за 5 минут

Создать

#6089388