Нейросеть

Внутренняя политика Советского Союза в начале 1980-х годов: Анализ процессов, тенденций и последствий (Доклад)

Нейросеть для создания доклада Гарантия уникальности Строго по ГОСТу Высочайшее качество Поддержка 24/7

Данный доклад посвящен всестороннему анализу ключевых аспектов внутренней политики Советского государства в период начала 1980-х годов, охватывая широкий спектр вопросов от экономики до культурной жизни. Основное внимание уделяется исследованию политических процессов, экономических реформ и социальных изменений, которые определяли характер советского общества в это десятилетие. Целью работы является выявление основных тенденций, противоречий и последствий внутренней политики, а также определение ее влияния на дальнейшее развитие СССР. Доклад предполагает использование широкого круга источников, включая архивные материалы, статистические данные и научные публикации.

Идея:

Доклад призван представить комплексный анализ внутренней политики Советского Союза в начале 1980-х годов, рассматривая этот период как важный этап в истории страны. Исследование направлено на выявление ключевых факторов, влиявших на процессы, происходившие в различных сферах жизни советского общества.

Актуальность:

Изучение внутренней политики СССР в начале 1980-х годов сохраняет актуальность в свете современных исторических исследований и политических дискуссий. Анализ этого периода позволяет лучше понять процессы, приведшие к перестройке и распаду Советского Союза, а также оценить уроки истории для современного общества.

Оглавление:

Введение

Экономическое состояние СССР в начале 1980-х годов: анализ и оценка

Политическая система и руководство страной: структура и функционирование

Социальная политика и общественные настроения: анализ тенденций

Культура и идеология: контроль и свобода творчества

Влияние внешней политики на внутреннюю ситуацию в стране

Предпосылки перестройки: анализ проблем и вызовов

Заключение

Список литературы

Наименование образовательного учреждения

Доклад

на тему

Внутренняя политика Советского Союза в начале 1980-х годов: Анализ процессов, тенденций и последствий

Выполнил: ФИО

Руководитель: ФИО

Содержание

  • Введение 1
  • Экономическое состояние СССР в начале 1980-х годов: анализ и оценка 2
  • Политическая система и руководство страной: структура и функционирование 3
  • Социальная политика и общественные настроения: анализ тенденций 4
  • Культура и идеология: контроль и свобода творчества 5
  • Влияние внешней политики на внутреннюю ситуацию в стране 6
  • Предпосылки перестройки: анализ проблем и вызовов 7
  • Заключение 8
  • Список литературы 9

Введение

Содержимое раздела

Вводный раздел доклада представляет собой развернутое обоснование актуальности выбранной темы, ее значимости в контексте советской истории и современной историографии. Здесь будет сформулирована основная исследовательская задача, определены объект и предмет исследования, а также представлены методологические подходы, использованные в работе. Кроме того, введение включает в себя краткий обзор историографии вопроса, анализ основных точек зрения исследователей и обоснование новизны данного исследования вклада в научное знание, раскрывая важность глубокого понимания внутренней политики СССР в начале 1980-х годов для понимания последующих исторических событий.

Экономическое состояние СССР в начале 1980-х годов: анализ и оценка

Содержимое раздела

Этот раздел посвящен детальному анализу экономического положения Советского Союза в начале 1980-х годов. Будут рассмотрены основные экономические показатели, такие как темпы роста, уровень производства, состояние сельского хозяйства и проблемы в промышленности. Особое внимание будет уделено оценке эффективности плановой экономики, анализу причин стагнации и нарастания экономических трудностей. Будут рассмотрены попытки экономических реформ и их влияние на ситуацию в стране. Также будет произведена оценка последствий экономического кризиса для различных слоев населения, что также раскрывает серьезные проблемы и вызовы, с которыми столкнулось советское руководство в этот период времени.

Политическая система и руководство страной: структура и функционирование

Содержимое раздела

В данном разделе будет рассмотрена политическая система СССР в начале 1980-х годов, включая структуру партийного аппарата, роль КПСС и особенности управления государством. Анализ коснется механизма принятия решений, взаимоотношений между различными ветвями власти и влияния политической элиты на жизнь общества. Будут изучены основные направления внутренней политики, кадровые перестановки и изменения в руководстве страны в этот период. Также будет уделено внимание анализу идеологической составляющей политической системы и ее влиянию на общественное сознание, выявляя ключевые аспекты внутренней политики и механизмы управления.

Социальная политика и общественные настроения: анализ тенденций

Содержимое раздела

Данный раздел посвящен изучению социальной политики советского государства, включая вопросы здравоохранения, образования, жилищного строительства и обеспечения населения. Будет проведен анализ уровня жизни различных слоев населения, социальных проблем и неравенства. Особое внимание будет уделено изучению общественных настроений, отношения к власти, проявлений диссидентства и протестного движения. Будет рассмотрено влияние социальных факторов на стабильность советского общества и возможности его дальнейшего развития. В заключение будет проанализировано, какие именно социальные процессы оказали наибольшее влияние на изменения общественного мнения в этот период, раскрывая сложные аспекты социальной сферы.

Культура и идеология: контроль и свобода творчества

Содержимое раздела

В этом разделе будет рассмотрена культурная и идеологическая политика Советского Союза в начале 1980-х годов. Анализ коснется контроля над средствами массовой информации, цензуры в литературе и искусстве, а также влияния идеологии на различные сферы общественной жизни. Будет изучена роль творческих союзов, отношения между властью и интеллигенцией, а также проявления альтернативной культуры. Особое внимание будет уделено анализу влияния культурной политики на формирование общественного сознания и моральные ценности. Также будут рассмотрены формы сопротивления и самовыражения в условиях идеологического давления, отражающие сложные взаимоотношения между властью и культурой в этот период.

Влияние внешней политики на внутреннюю ситуацию в стране

Содержимое раздела

В данном разделе будет рассмотрено влияние внешнеполитической деятельности Советского Союза на внутреннее положение страны в начале 1980-х годов. Будет проанализирована гонка вооружений, участие в международных конфликтах, отношения с социалистическими и капиталистическими странами. Особое внимание будет уделено влиянию внешних факторов на экономику, социальную сферу и идеологию. Будут изучены последствия внешнеполитических решений для внутренней стабильности и развития Советского Союза. Также будет проанализирована взаимосвязь между внешнеполитическими приоритетами и внутренними проблемами, что позволит более глубоко понять контекст рассматриваемого периода.

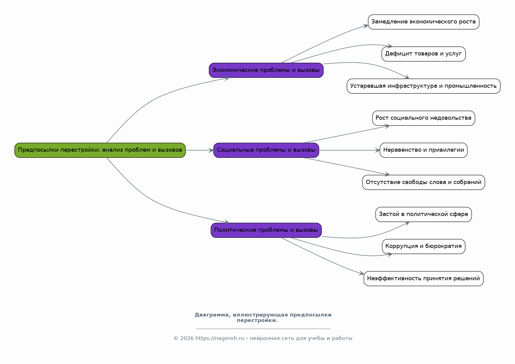
Предпосылки перестройки: анализ проблем и вызовов

Содержимое раздела

Этот раздел посвящен анализу проблем и вызовов, стоявших перед Советским Союзом в начале 1980-х годов, которые в дальнейшем привели к перестройке. Будут рассмотрены основные факторы, вызвавшие внутренний кризис, в том числе экономические, социальные и политические. Особое внимание будет уделено анализу ошибок, допущенных руководством страны, и неспособности эффективно реагировать на возникающие проблемы. Будет рассмотрен процесс накопления кризисных явлений и формирования предпосылок для радикальных перемен. Также будет проанализировано, какие именно факторы стали решающими для запуска реформ, что поможет лучше понять ход последующих событий, произошедших в СССР.

Заключение

Содержимое раздела

В заключении будут подведены итоги проведенного исследования, сформулированы основные выводы и обобщены результаты анализа. Будет дана общая оценка внутренней политики Советского Союза в начале 1980-х годов, определены ее основные успехи и неудачи, а также выявлены ее ключевые последствия для дальнейшего развития страны. Также будут обозначены перспективы дальнейшего изучения данной темы и предложены возможные направления для будущих исследований. Будет подчеркнута важность осмысления исторического опыта для понимания современных политических процессов, обобщающих все ключевые аспекты темы и подводящих итог проведенному исследованию.

Список литературы

Содержимое раздела

В данном разделе представлен список использованной литературы, включающий в себя книги, статьи, архивные материалы и другие источники, использованные в процессе работы над докладом. Библиографический список будет составлен в соответствии с требованиями к оформлению научных работ, с указанием всех необходимых данных о каждом источнике. Это позволит читателям ознакомиться с использованными материалами и получить более полное представление об исследовательской базе работы. Структурированный список обеспечит прозрачность исследования и упростит проверку достоверности информации и результатов.

Получи Такой Доклад

До 90% уникальность
Готовый файл Word
Оформление по ГОСТ
Список источников по ГОСТ
Таблицы и схемы
Презентация

Создать Доклад на любую тему за 5 минут

Создать

#6096192