Нейросеть

Восстание в Твери 1327 года: Анализ предпосылок, хода событий и исторических последствий (Доклад)

Нейросеть для создания доклада Гарантия уникальности Строго по ГОСТу Высочайшее качество Поддержка 24/7

Данный доклад посвящен ключевому событию в истории Руси XIV века — Тверскому восстанию 1327 года. В рамках исследования будут проанализированы политические, экономические и социальные факторы, приведшие к всплеску народного гнева против Ордынского владычества. Особое внимание уделено роли великого князя тверского Александра Михайловича в подготовке и руководстве восстанием, а также его отношению с правителями Золотой Орды. Также будет рассмотрен ход боевых действий, их интенсивность и ключевые сражения. Наконец, доклад затрагивает долгосрочные последствия восстания для политической карты Северо-Восточной Руси и дальнейшего развития отношений между русскими княжествами и Ордой.

Идея:

Цель доклада — предоставить комплексный анализ Тверского восстания 1327 года, выявив его ключевые причины, ход событий и влияние на исторический процесс. Основной акцент сделан на раскрытии сложных взаимоотношений между различными политическими силами того времени.

Актуальность:

Изучение Тверского восстания имеет большое значение для понимания механизмов формирования российской государственности и сопротивления внешней экспансии. Анализ этого события позволяет глубже осознать процессы консолидации русских земель и становления Московского княжества как нового центра силы. Обращение к данной теме способствует формированию исторической памяти и пониманию сложных периодов российской истории.

Оглавление:

Введение

Предпосылки восстания: политический контекст и социально-экономические факторы

Князь Александр Тверской и его роль в событиях 1327 года

Ход восстания: от начала конфликта до кульминации

Реакция Золотой Орды и карательные экспедиции

Последствия восстания для Тверского княжества и всей Руси

Историческое значение восстания: оценка и интерпретации

Список литературы

Наименование образовательного учреждения

Доклад

на тему

Восстание в Твери 1327 года: Анализ предпосылок, хода событий и исторических последствий

Выполнил: ФИО

Руководитель: ФИО

Содержание

  • Введение 1
  • Предпосылки восстания: политический контекст и социально-экономические факторы 2
  • Князь Александр Тверской и его роль в событиях 1327 года 3
  • Ход восстания: от начала конфликта до кульминации 4
  • Реакция Золотой Орды и карательные экспедиции 5
  • Последствия восстания для Тверского княжества и всей Руси 6
  • Историческое значение восстания: оценка и интерпретации 7
  • Список литературы 8

Введение

Содержимое раздела

Вводная часть доклада, определяющая общую структуру работы и представляющая основные цели и задачи исследования. Здесь будет сформулирована научная проблема, обозначена актуальность темы и указаны методы исследования. В вводной части также будут представлены краткий обзор историографии Тверского восстания, основные источники информации, использованные для написания доклада, и их критический анализ. Введение призвано заинтересовать аудиторию и подготовить ее к восприятию основного содержания, подчеркивая значимость избранной темы для изучения истории.

Предпосылки восстания: политический контекст и социально-экономические факторы

Содержимое раздела

Данный раздел посвящен анализу долгосрочных и краткосрочных предпосылок, приведших к Тверскому восстанию. Будут рассмотрены особенности политической системы Северо-Восточной Руси в начале XIV века, включая взаимоотношения между русскими князьями, Золотой Ордой и патриархальной властью. Особое внимание будет уделено усилению ордынского гнета, политике жестких мер, взиманию дани и злоупотреблениям со стороны ордынских баскаков. Кроме того, будут проанализированы социально-экономические факторы, такие как недовольство населения, рост налогового бремени и междоусобные конфликты.

Князь Александр Тверской и его роль в событиях 1327 года

Содержимое раздела

В этом разделе будет детально рассмотрена личность великого князя тверского Александра Михайловича, его политическая деятельность и роль в подготовке восстания. Будут проанализированы его отношения с ханом Узбеком, московским князем Иваном Калитой и другими влиятельными фигурами того времени. Особое внимание будет уделено его попыткам сохранить независимость Твери и защитить интересы своего княжества, а также его стратегическим решениям, приведшим к конфликту с Ордой. Кроме того, будет проанализирован образ Александра Михайловича в исторических источниках и народном сознании.

Ход восстания: от начала конфликта до кульминации

Содержимое раздела

Раздел, посвященный детальному описанию хода Тверского восстания, начиная с его начальных проявлений и заканчивая его наиболее интенсивными фазами. Будут рассмотрены конкретные события, включая столкновения между восставшими горожанами и татарскими отрядами, осаду и штурм Твери, а также действия других русских княжеств в этот период. Особое внимание будет уделено военным и тактическим аспектам восстания, а также оценке его масштаба и интенсивности. Кроме того, будут проанализированы свидетельства очевидцев и исторические хроники, связанные с этим периодом.

Реакция Золотой Орды и карательные экспедиции

Содержимое раздела

Этот раздел посвящен анализу реакции Золотой Орды на Тверское восстание и организации карательных экспедиций. Будут рассмотрены политические решения, принятые ханом Узбеком и его окружением в ответ на бунт. Особое внимание будет уделено военным кампаниям, организованным против Твери, включая численность войск, тактику их действий и роль союзников Орды. Также будет проанализировано влияние этих карательных мер на население Тверского княжества, включая разрушения, казни и иные виды репрессий, применявшиеся ордынскими властями.

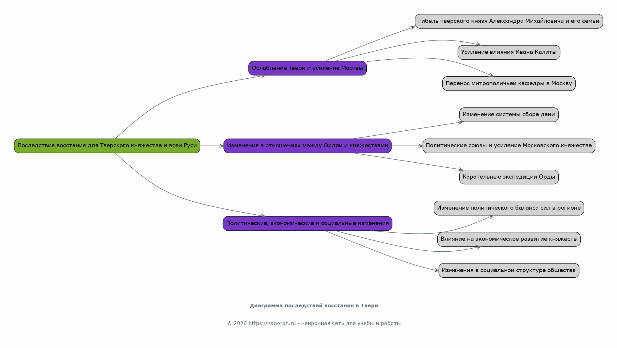
Последствия восстания для Тверского княжества и всей Руси

Содержимое раздела

В этом разделе будут проанализированы долгосрочные последствия Тверского восстания для Тверского княжества и всей Руси. Будут рассмотрены политические, экономические и социальные изменения, вызванные этим событием. Особое внимание будет уделено ослаблению Твери и усилению Московского княжества, а также роли Ивана Калиты в этих процессах. Кроме того, будут проанализированы последствия восстания для отношений между русскими княжествами и Ордой, включая изменения в системе сбора дани и политические союзы.

Историческое значение восстания: оценка и интерпретации

Содержимое раздела

Раздел, посвященный анализу исторического значения Тверского восстания, его роли в формировании российской государственности и его интерпретации в различных исторических школах. Будут рассмотрены различные точки зрения на причины, ход и последствия восстания. Особое внимание будет уделено оценке его значения для консолидации русских земель, укрепления власти московских князей и становления Московского княжества как нового центра силы. Кроме того, будет проанализировано отношение к восстанию в исторических источниках и народном сознании.

Список литературы

Содержимое раздела

Список использованной литературы. Включает в себя основные научные работы, монографии, статьи и документальные источники, использованные при подготовке доклада. Данный раздел предоставляет возможность читателю углубить свои знания по теме, обратившись к указанным источникам. Список литературы структурирован по определенному стандарту (ГОСТ или аналогичный), что обеспечивает его упорядоченность и удобство использования.

Получи Такой Доклад

До 90% уникальность
Готовый файл Word
Оформление по ГОСТ
Список источников по ГОСТ
Таблицы и схемы
Презентация

Создать Доклад на любую тему за 5 минут

Создать

#5627462