Нейросеть

Восстановление единства русского народа: исторические аспекты и перспективы объединения Великой и Малой Руси (Доклад)

Нейросеть для создания доклада Гарантия уникальности Строго по ГОСТу Высочайшее качество Поддержка 24/7

Данный доклад посвящён комплексному исследованию процесса восстановления единства русского народа, рассматривая исторические предпосылки и современные вызовы. Основное внимание уделяется анализу взаимосвязей между Великой и Малой Русью, выявлению ключевых факторов, способствовавших разделению, и определению путей к воссоединению. Представлены различные точки зрения на данный вопрос, включая культурные, политические и экономические аспекты, влияющие на формирование общенациональной идентичности и интеграцию. Работа направлена на формирование целостного представления о сложном процессе объединения русских земель, предлагая пути преодоления существующих противоречий и достижения взаимного согласия.

Идея:

Основная идея доклада заключается в глубоком анализе исторических и культурных связей между Великой и Малой Русью, выявляя общие корни и определяя перспективы для воссоединения. Цель состоит в формировании конструктивного диалога и поиске взаимоприемлемых решений для преодоления разделения и укрепления единства русского народа.

Актуальность:

Актуальность исследования обусловлена необходимостью осмысления исторического опыта и современных реалий в контексте поиска путей к консолидации русского народа. В условиях геополитических вызовов и усиления тенденций к фрагментации, данная работа приобретает особую значимость для понимания процессов, влияющих на национальную идентичность и будущее развитие.

Оглавление:

Введение

Исторические предпосылки разделения: от Киевской Руси до современности

Культурные и языковые аспекты: общие корни и различия

Экономические связи и торговые отношения: взаимная зависимость и вызовы

Политические процессы и трансформации: от империи к независимости

Влияние внешних факторов: геополитика и международные отношения

Перспективы объединения: пути преодоления противоречий и вызовы

Список литературы

Наименование образовательного учреждения

Доклад

на тему

Восстановление единства русского народа: исторические аспекты и перспективы объединения Великой и Малой Руси

Выполнил: ФИО

Руководитель: ФИО

Содержание

  • Введение 1
  • Исторические предпосылки разделения: от Киевской Руси до современности 2
  • Культурные и языковые аспекты: общие корни и различия 3
  • Экономические связи и торговые отношения: взаимная зависимость и вызовы 4
  • Политические процессы и трансформации: от империи к независимости 5
  • Влияние внешних факторов: геополитика и международные отношения 6
  • Перспективы объединения: пути преодоления противоречий и вызовы 7
  • Список литературы 8

Введение

Содержимое раздела

Вводная часть доклада, определяющая актуальность темы, цели и задачи исследования. Данный раздел обосновывает выбор темы, исходя из её значимости в контексте современных вызовов и исторического наследия. Представлены основные понятия и термины, используемые в работе, а также краткий обзор структуры доклада, раскрывающий последовательность изложения материала. Подчеркивается важность анализа исторических взаимосвязей между Великой и Малой Русью для понимания современных процессов и перспектив объединения.

Исторические предпосылки разделения: от Киевской Руси до современности

Содержимое раздела

В данном разделе рассматривается процесс формирования разделения между Великой и Малой Русью, начиная с периода Киевской Руси и заканчивая современными событиями. Анализируются политические, экономические и культурные факторы, оказавшие влияние на формирование различных идентичностей и региональных особенностей. Особое внимание уделяется влиянию внешних сил и геополитических процессов на разделение русского народа. Изучаются ключевые исторические события, повлекшие за собой разрыв связей и формирование самостоятельных политических образований на территории современной Украины и России.

Культурные и языковые аспекты: общие корни и различия

Содержимое раздела

Этот раздел посвящен анализу культурных и языковых аспектов, объединяющих и разъединяющих Великую и Малую Русь. Рассматриваются общие корни славянской культуры, православной веры и русского языка. Анализируются процессы формирования региональных культурных особенностей, диалектов и литературных традиций. Изучается роль культуры и языка в формировании национальной идентичности и преодолении барьеров разделения. Особое внимание уделяется влиянию культурного обмена и взаимовлияния на протяжении истории.

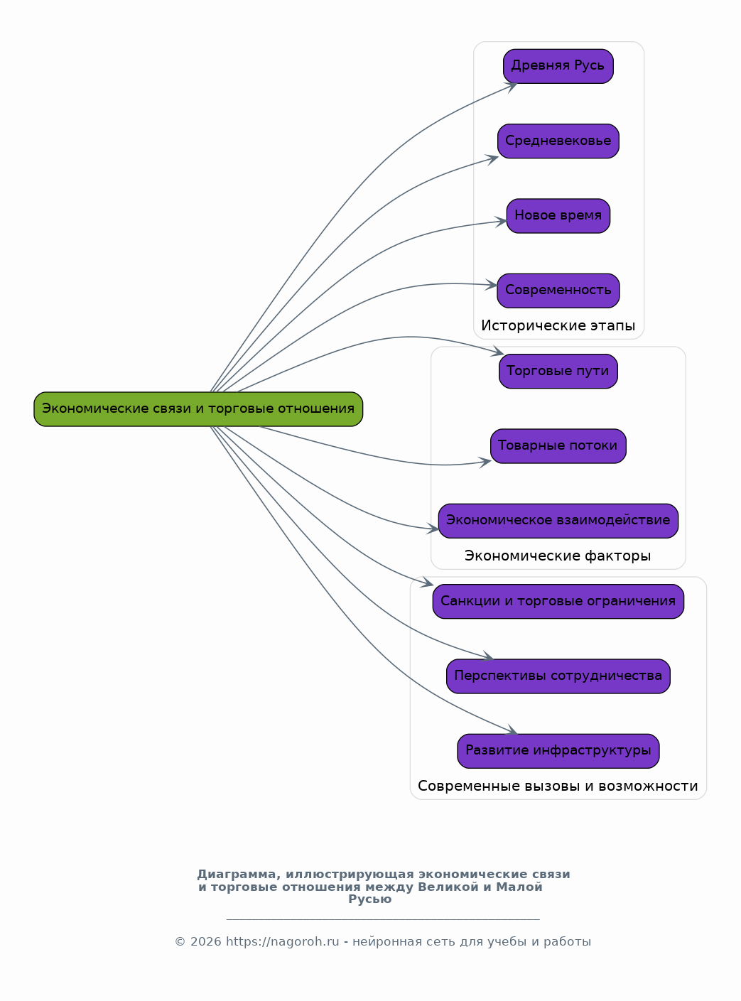
Экономические связи и торговые отношения: взаимная зависимость и вызовы

Содержимое раздела

В данном разделе анализируются экономические связи и торговые отношения между Великой и Малой Русью на различных исторических этапах. Рассматривается роль экономических факторов в формировании и поддержании единства, а также в возникновении противоречий. Изучаются особенности торговых путей, товарных потоков и экономического взаимодействия, влияющих на взаимозависимость регионов. Особое внимание уделяется современным экономическим вызовам и возможностям для развития взаимовыгодного сотрудничества.

Политические процессы и трансформации: от империи к независимости

Содержимое раздела

Этот раздел посвящен анализу политических процессов, оказавших влияние на отношения между Великой и Малой Русью. Рассматривается роль Российской империи, Советского Союза и современных политических систем в формировании политических границ и идентичностей. Изучаются ключевые политические события, приведшие к независимости Украины и влияющие на современные отношения между странами. Анализируются политические стратегии и подходы к урегулированию конфликтов и поиску взаимоприемлемых решений.

Влияние внешних факторов: геополитика и международные отношения

Содержимое раздела

В данном главе рассматривается влияние внешних факторов и геополитических процессов на взаимоотношения между Великой и Малой Русью. Анализируется роль международных организаций, мировых держав и других внешних сил в формировании региональной обстановки. Изучается влияние геополитических интересов на политические, экономические и культурные связи между странами. Особое внимание уделяется современным вызовам и возможностям для сотрудничества в условиях меняющегося миропорядка.

Перспективы объединения: пути преодоления противоречий и вызовы

Содержимое раздела

Этот раздел посвящен анализу перспектив объединения русского народа, выявляя возможные пути преодоления существующих противоречий и вызовы. Рассматриваются различные подходы к формированию единого культурного, политического и экономического пространства. Изучаются возможности для реализации совместных проектов, направленных на укрепление связей и взаимопонимания. Особое внимание уделяется роли гражданского общества, культуры и образования в процессе сближения народов.

Список литературы

Содержимое раздела

Заключительный раздел, содержащий перечень источников, использованных при написании доклада. В данном разделе представлены основные научные труды, статьи, монографии, статистические данные и другие материалы, послужившие основой для исследования. Список литературы структурирован в соответствии с принятыми научными стандартами и включает в себя полные библиографические данные. Данный раздел позволяет читателю ознакомиться с использованными источниками и углубить свои знания по теме.

Получи Такой Доклад

До 90% уникальность
Готовый файл Word
Оформление по ГОСТ
Список источников по ГОСТ
Таблицы и схемы
Презентация

Создать Доклад на любую тему за 5 минут

Создать

#5622081