Нейросеть

Восстановление народного единства русского народа: Исторические аспекты объединения малой и великой Руси (Доклад)

Нейросеть для создания доклада Гарантия уникальности Строго по ГОСТу Высочайшее качество Поддержка 24/7

Данный доклад посвящен исследованию процесса воссоединения русского народа, рассматривая исторические предпосылки и ключевые этапы. Анализируются политические, культурные и социальные факторы, способствовавшие объединению малой и великой Руси, акцентируя внимание на значимости общих корней и ценностей. Исследование включает оценку влияния различных исторических событий и личностей на формирование единого национального самосознания. В заключение предлагается обзор современного контекста и перспектив сохранения народного единства.

Идея:

Основная идея доклада заключается в глубоком анализе исторического опыта воссоединения, выявляя уроки для современности. Предлагается рассмотреть возможности укрепления единства русского народа на основе общих культурных и исторических ценностей.

Актуальность:

Актуальность исследования обусловлена необходимостью понимания процессов, формирующих национальное единство, в условиях современных вызовов. Изучение исторического опыта воссоединения малой и великой Руси позволяет выявить механизмы укрепления связей между различными группами населения.

Оглавление:

Введение

Исторические предпосылки воссоединения: политический аспект

Культурное и духовное единство как основа объединения

Социальные факторы и народное сознание

Влияние исторических событий и личностей

Роль региональных особенностей и различий

Современный контекст и перспективы

Список литературы

Наименование образовательного учреждения

Доклад

на тему

Восстановление народного единства русского народа: Исторические аспекты объединения малой и великой Руси

Выполнил: ФИО

Руководитель: ФИО

Содержание

  • Введение 1
  • Исторические предпосылки воссоединения: политический аспект 2
  • Культурное и духовное единство как основа объединения 3
  • Социальные факторы и народное сознание 4
  • Влияние исторических событий и личностей 5
  • Роль региональных особенностей и различий 6
  • Современный контекст и перспективы 7
  • Список литературы 8

Введение

Содержимое раздела

В этом разделе будет представлен обзор исторического контекста и целей исследования. Будут определены основные термины, такие как «малая Русь» и «великая Русь», с указанием их исторического значения и географических границ. Обозначим актуальность изучения темы в контексте современных вызовов и задач, стоящих перед российским обществом. Будет сформулирована основная исследовательская проблема и кратко изложен план доклада.

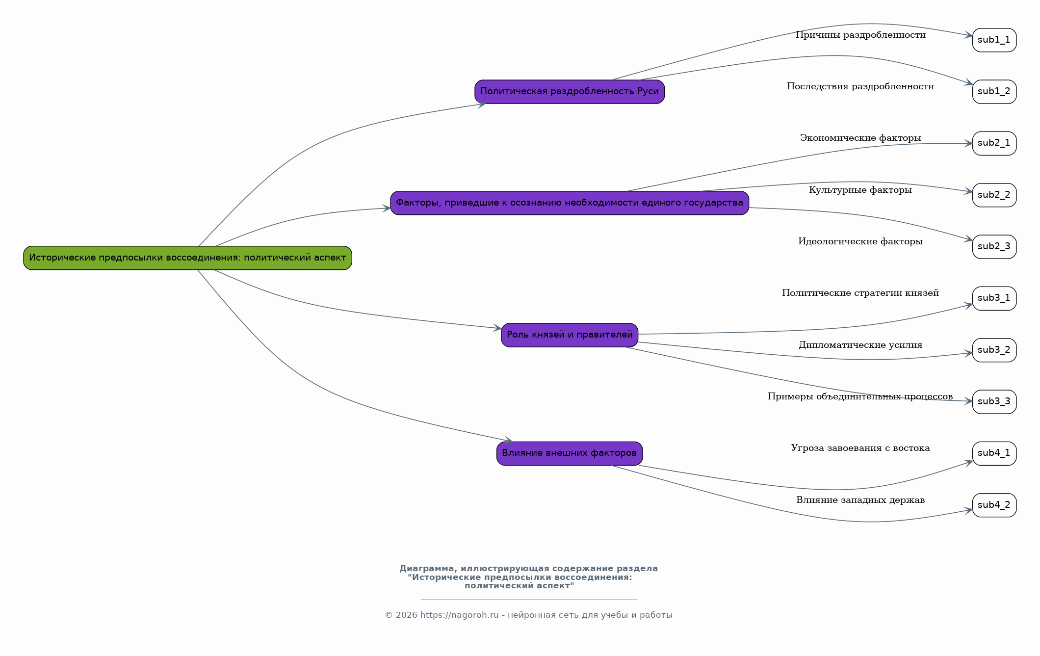
Исторические предпосылки воссоединения: политический аспект

Содержимое раздела

В этой главе будет рассмотрен политический контекст, способствовавший объединению Руси. Будут проанализированы причины политической раздробленности и факторы, приведшие к осознанию необходимости единого государства. Рассмотрим роль князей и правителей в процессе объединения, включая их политические стратегии и дипломатические усилия. Будет изучено влияние внешних факторов, таких как угроза завоевания, на процесс формирования единого русского государства.

Культурное и духовное единство как основа объединения

Содержимое раздела

Этот раздел посвящен изучению роли культуры и духовности в процессе воссоединения Руси. Будут рассмотрены общие культурные ценности, традиции и обычаи, которые объединяли различные группы населения. Проанализируем роль православной веры и церкви в формировании единого национального самосознания. Изучим влияние письменности, образования и искусства на консолидацию русского народа. Будет проанализирована роль общей исторической памяти и мифологии в процессе объединения.

Социальные факторы и народное сознание

Содержимое раздела

В этой главе исследуются социальные аспекты воссоединения Руси. Будут рассмотрены изменения в социальной структуре общества, включая роль различных социальных групп. Проанализируем формирование единого языка и идентичности, а также влияние этого процесса на сплочение народа. Изучим роль народных движений и восстаний в процессе формирования единого государства. Будет проанализирован процесс формирования национального самосознания и его влияние на общественно-политическую жизнь.

Влияние исторических событий и личностей

Содержимое раздела

Этот раздел посвящен анализу конкретных исторических событий и их влиянию на процесс объединения. Будут рассмотрены ключевые сражения, политические решения и дипломатические соглашения, сыгравшие важную роль. Проанализируем деятельность выдающихся личностей, таких как князья и полководцы, их вклад в процесс. Рассмотрим влияние внешних сил, таких как Золотая Орда, на формирование русского государства. Будет изучено влияние этих событий на формирование национальной идентичности.

Роль региональных особенностей и различий

Содержимое раздела

Этот раздел посвящен изучению роли региональных особенностей в процессе объединения. Будут рассмотрены различия в экономике, культуре и социальной структуре разных регионов Руси. Проанализируем, как эти различия повлияли на процесс объединения и формирование единого государства. Изучим роль отдельных регионов в формировании общенациональной идентичности и культуры. Будет рассмотрено, как эти различия учитывались и преодолевались в процессе объединения.

Современный контекст и перспективы

Содержимое раздела

В этой главе будет рассмотрен современный контекст и его влияние на тему исследования. Будут проанализированы современные вызовы, стоящие перед российским обществом, и их влияние на национальное единство. Будут рассмотрены возможные пути укрепления единства русского народа в современных условиях. Будут предложены рекомендации и перспективы развития. В заключение будут подведены итоги исследования и сформулированы основные выводы.

Список литературы

Содержимое раздела

В этом разделе будет представлен список использованной литературы, включая книги, статьи и другие источники. Список будет организован в соответствии с принятыми академическими стандартами, обеспечивая полную библиографическую информацию о каждом источнике. В список будут включены как работы классиков, так и современные исследования, относящиеся к теме. Список литературы будет разделен на соответствующие категории, такие как исторические документы, научные статьи и монографии.

Получи Такой Доклад

До 90% уникальность
Готовый файл Word
Оформление по ГОСТ
Список источников по ГОСТ
Таблицы и схемы
Презентация

Создать Доклад на любую тему за 5 минут

Создать

#5469230