Нейросеть

Восточный вопрос и внешняя политика Российской империи на Балканах в XIX веке: Дипломатия, интересы и последствия (Доклад)

Нейросеть для создания доклада Гарантия уникальности Строго по ГОСТу Высочайшее качество Поддержка 24/7

Данный доклад посвящен комплексному анализу Восточного вопроса и определяющей роли Российской империи в балканском регионе в течение XIX столетия. Исследование фокусируется на изучении политических, дипломатических и военных аспектов, формировавших стратегию России в отношении Балкан. Рассматриваются ключевые события, такие как войны, восстания и дипломатические соглашения, повлиявшие на процесс освобождения балканских народов от османского владычества. Особое внимание уделяется анализу взаимосвязи между внутренней политикой России, ее идеологическими установками и внешнеполитическими приоритетами на Балканах.

Идея:

Основная идея доклада заключается в раскрытии сложной динамики взаимоотношений России и балканских народов, а также в оценке долгосрочных последствий российского влияния в регионе. Цель исследования – показать, как менялась политика России в зависимости от внутренних и международных факторов, и какое влияние она оказала на формирование современных балканских государств.

Актуальность:

Актуальность данного исследования обусловлена необходимостью переосмысления исторических процессов, сформировавших современную политическую карту Европы. Изучение роли России в Восточном вопросе позволяет лучше понять современные вызовы, стоящие перед балканскими странами, и оценить перспективы развития региона. Анализ исторических прецедентов помогает выявить закономерности и тенденции, способствующие более глубокому пониманию международных отношений.

Оглавление:

Введение

Исторический контекст и предпосылки Восточного вопроса

Россия и балканские народы: от поддержки до вмешательства

Крымская война и ее влияние на Восточный вопрос

Россия и балканские войны: освобождение или экспансия?

Дипломатия и политические интересы России на Балканах

Последствия российской политики для Балкан

Заключение

Список литературы

Наименование образовательного учреждения

Доклад

на тему

Восточный вопрос и внешняя политика Российской империи на Балканах в XIX веке: Дипломатия, интересы и последствия

Выполнил: ФИО

Руководитель: ФИО

Содержание

  • Введение 1
  • Исторический контекст и предпосылки Восточного вопроса 2
  • Россия и балканские народы: от поддержки до вмешательства 3
  • Крымская война и ее влияние на Восточный вопрос 4
  • Россия и балканские войны: освобождение или экспансия? 5
  • Дипломатия и политические интересы России на Балканах 6
  • Последствия российской политики для Балкан 7
  • Заключение 8
  • Список литературы 9

Введение

Содержимое раздела

Введение в проблематику: Восточный вопрос как сложный комплекс политических, религиозных и социальных проблем XIX века. Обзор основных участников и противоборствующих сил в регионе. Определение целей и задач исследования, обоснование актуальности темы. Краткое описание методологии исследования и использованных источников, включая архивные материалы, дипломатическую переписку и научные публикации. Обозначение структуры доклада и основных рассматриваемых вопросов, связанных с политикой Российской империи на Балканах.

Исторический контекст и предпосылки Восточного вопроса

Содержимое раздела

Анализ исторического фона: упадок Османской империи и усиление национально-освободительных движений на Балканах. Рассмотрение интересов великих держав (Россия, Австро-Венгрия, Великобритания, Франция) в регионе и их столкновения. Изучение религиозного фактора и его влияния на политические процессы, особенно роль православия и славянского единства. Обзор предпосылок, приведших к обострению Восточного вопроса, таких как восстания, войны и дипломатические кризисы, предшествовавшие основным событиям XIX века. Оценка влияния этих факторов на формирование внешней политики России.

Россия и балканские народы: от поддержки до вмешательства

Содержимое раздела

Изучение эволюции российской политики в отношении балканских народов, от дипломатической поддержки до военного вмешательства. Анализ роли России в борьбе за независимость Греции, Сербии, Болгарии и других балканских государств. Рассмотрение различных форм поддержки, оказываемой Россией, таких как финансовая помощь, поставки оружия и участие добровольцев. Оценка влияния религиозных и культурных связей между Россией и балканскими народами на формирование политики. Анализ последствий российского вмешательства, включая его влияние на внутреннюю политику балканских стран и их отношения с другими державами.

Крымская война и ее влияние на Восточный вопрос

Содержимое раздела

Детальный анализ Крымской войны как ключевого события, повлиявшего на ход Восточного вопроса. Рассмотрение причин и предпосылок войны, а также ее участников и основных этапов. Анализ влияния Крымской войны на международное положение России и ее политику на Балканах. Изучение последствий войны для Османской империи, балканских народов и европейского баланса сил. Оценка изменений в политике великих держав после Крымской войны, и их влияния на дальнейшее развитие событий в регионе..

Россия и балканские войны: освобождение или экспансия?

Содержимое раздела

Исследование роли России в Русско-турецкой войне 1877-1878 годов и ее влияния на освобождение балканских народов. Анализ военных действий, дипломатических усилий и их результатов. Рассмотрение Сан-Стефанского договора и Берлинского конгресса, и их значения для балканского региона. Оценка влияния великих держав на формирование независимых балканских государств. Анализ противоречий в политике России, связанных с защитой славянских интересов и стремлением к усилению своего влияния.

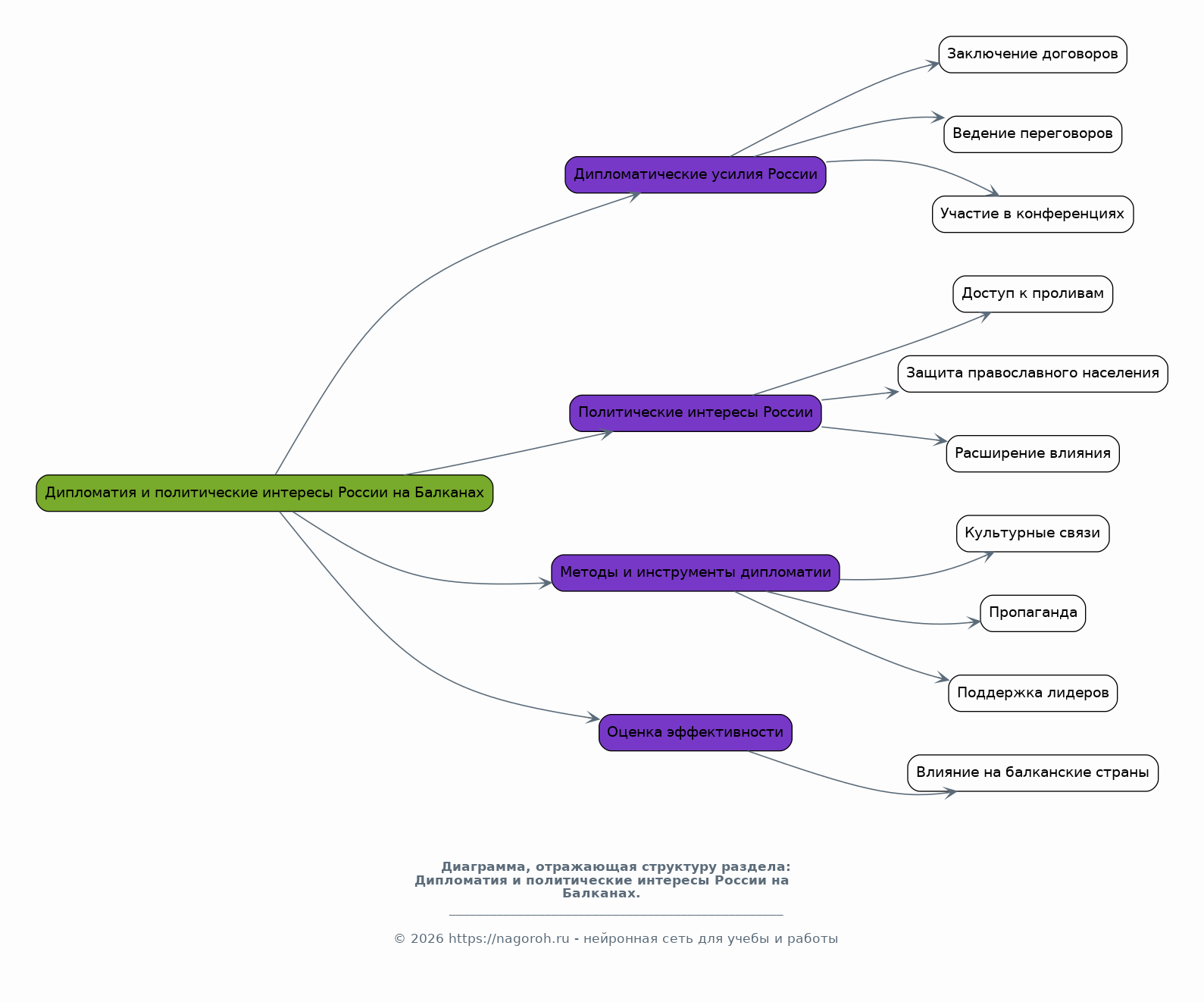
Дипломатия и политические интересы России на Балканах

Содержимое раздела

Анализ дипломатических усилий России в контексте Восточного вопроса, включая заключение договоров, ведение переговоров и участие в международных конференциях. Изучение политических интересов России на Балканах, таких как обеспечение доступа к проливам, защита православного населения и расширение сферы влияния. Рассмотрение методов и инструментов, используемых российской дипломатией для достижения своих целей, включая использование культурных связей, пропаганды и поддержки политических лидеров. Оценка эффективности российской дипломатии и ее влияния на формирование балканских государств.

Последствия российской политики для Балкан

Содержимое раздела

Оценка долгосрочных последствий российской политики для балканских народов и региона в целом. Рассмотрение влияния российского влияния на формирование национальных идентичностей, политических систем и культурных особенностей балканских государств. Анализ роли России в создании и поддержании нестабильности в регионе, включая участие в конфликтах и влияние на политическую динамику. Оценка наследия Российской империи и его значения для современных балканских стран и их отношений с Россией. Определение проблем, возникших в результате российской политики.

Заключение

Содержимое раздела

Обобщение основных выводов исследования, касающихся роли России в Восточном вопросе и ее влияния на Балканы. Подведение итогов по основным политическим, дипломатическим и военным аспектам, рассмотренным в докладе. Оценка значения исследования для понимания исторических процессов и их влияния на современность. Определение перспектив дальнейшего изучения темы и возможных направлений для будущих исследований. Подчеркивание значимости изучения истории для понимания современных международных отношений.

Список литературы

Содержимое раздела

Перечисление использованных источников и литературы, включая архивные материалы, монографии, статьи и другие публикации. Форматирование списка в соответствии с принятыми академическими стандартами (ГОСТ или аналоги). Разделение списка на основные категории: архивные источники, монографии, статьи в научных журналах, сборники документов. Указание полных выходных данных для каждого источника, включая авторов, названия, издательства, год издания и страницы. Обеспечение полного списка всех источников, использованных в докладе.

Получи Такой Доклад

До 90% уникальность
Готовый файл Word
Оформление по ГОСТ
Список источников по ГОСТ
Таблицы и схемы
Презентация

Создать Доклад на любую тему за 5 минут

Создать

#5475486