Нейросеть

Возрастная периодизация жизненного цикла личности по Б.Г. Ананьеву: анализ и современные перспективы (Доклад)

Нейросеть для создания доклада Гарантия уникальности Строго по ГОСТу Высочайшее качество Поддержка 24/7

Данный доклад посвящен исследованию возрастной периодизации жизненного цикла личности, предложенной выдающимся советским психологом Б.Г. Ананьевым. В работе рассматриваются основные этапы развития человека, выделенные Ананьевым, включая младенчество, детство, юность, взрослость и старость. Анализируется влияние биологических, социальных и психологических факторов на формирование личности в каждом периоде. Особое внимание уделяется специфике каждого этапа, его кризисам и возможностям для личностного роста, а также современным интерпретациям и применениям теории Ананьева в контексте современных вызовов.

Идея:

Цель доклада – представить систематизированный обзор теории возрастной периодизации жизненного цикла личности Б.Г. Ананьева, выявляя ключевые положения и обеспечивая целостное понимание его подхода. Доклад нацелен на дальнейшее изучение стадиальности развития личности и интеграции данной теории в современные психологические исследования.

Актуальность:

Теория Ананьева сохраняет свою актуальность, предлагая ценный инструмент для понимания закономерностей развития человека на протяжении всей жизни. Актуальность исследования обусловлена необходимостью анализа жизненного пути личности в условиях быстро меняющегося мира и поиска эффективных подходов к психолого-педагогической поддержке.

Оглавление:

Введение

Биография и научное наследие Б.Г. Ананьева

Основные положения теории возрастной периодизации Ананьева

Взаимосвязь биологических и социальных факторов в теории Ананьева

Кризисы и переходы в теории Ананьева

Современные интерпретации и применение теории Ананьева

Критика и ограничения теории Ананьева

Заключение

Список литературы

Наименование образовательного учреждения

Доклад

на тему

Возрастная периодизация жизненного цикла личности по Б.Г. Ананьеву: анализ и современные перспективы

Выполнил: ФИО

Руководитель: ФИО

Содержание

  • Введение 1
  • Биография и научное наследие Б.Г. Ананьева 2
  • Основные положения теории возрастной периодизации Ананьева 3
  • Взаимосвязь биологических и социальных факторов в теории Ананьева 4
  • Кризисы и переходы в теории Ананьева 5
  • Современные интерпретации и применение теории Ананьева 6
  • Критика и ограничения теории Ананьева 7
  • Заключение 8
  • Список литературы 9

Введение

Содержимое раздела

Вводная часть доклада, представляющая предмет исследования – возрастную периодизацию жизненного цикла личности по Б.Г. Ананьеву. Обсуждаются предпосылки и актуальность темы в контексте современного психологического знания. Обосновывается выбор данной темы, ее теоретическое и практическое значение для психологии развития, педагогики и других смежных дисциплин. Формулируются основные цели и задачи предстоящего исследования, а также обозначается структура доклада и используемые методы анализа.

Биография и научное наследие Б.Г. Ананьева

Содержимое раздела

Этот раздел посвящен выдающемуся советскому психологу Б.Г. Ананьеву, его биографии, основным этапам научной деятельности, главным достижениям и вкладу в развитие психологической науки. Анализируется контекст, в котором формировались его взгляды на возрастную периодизацию, влиянию других ученых. Оценивается значимость его работ для последующих поколений исследователей, рассматривается его научная школа и ее влияние на развитие психологической мысли.

Основные положения теории возрастной периодизации Ананьева

Содержимое раздела

Детальное рассмотрение ключевых концепций теории Ананьева, включая выделенные им периоды развития: младенчество, детство, юность, взрослость и старость. Анализ критериев, на основе которых Ананьев выделил эти периоды, включая биологические, социальные и психологические факторы. Особое внимание уделяется характеристикам каждого этапа жизненного пути, его специфическим задачам развития и кризисам, которые могут возникать на каждой стадии. Оценивается методология ученого.

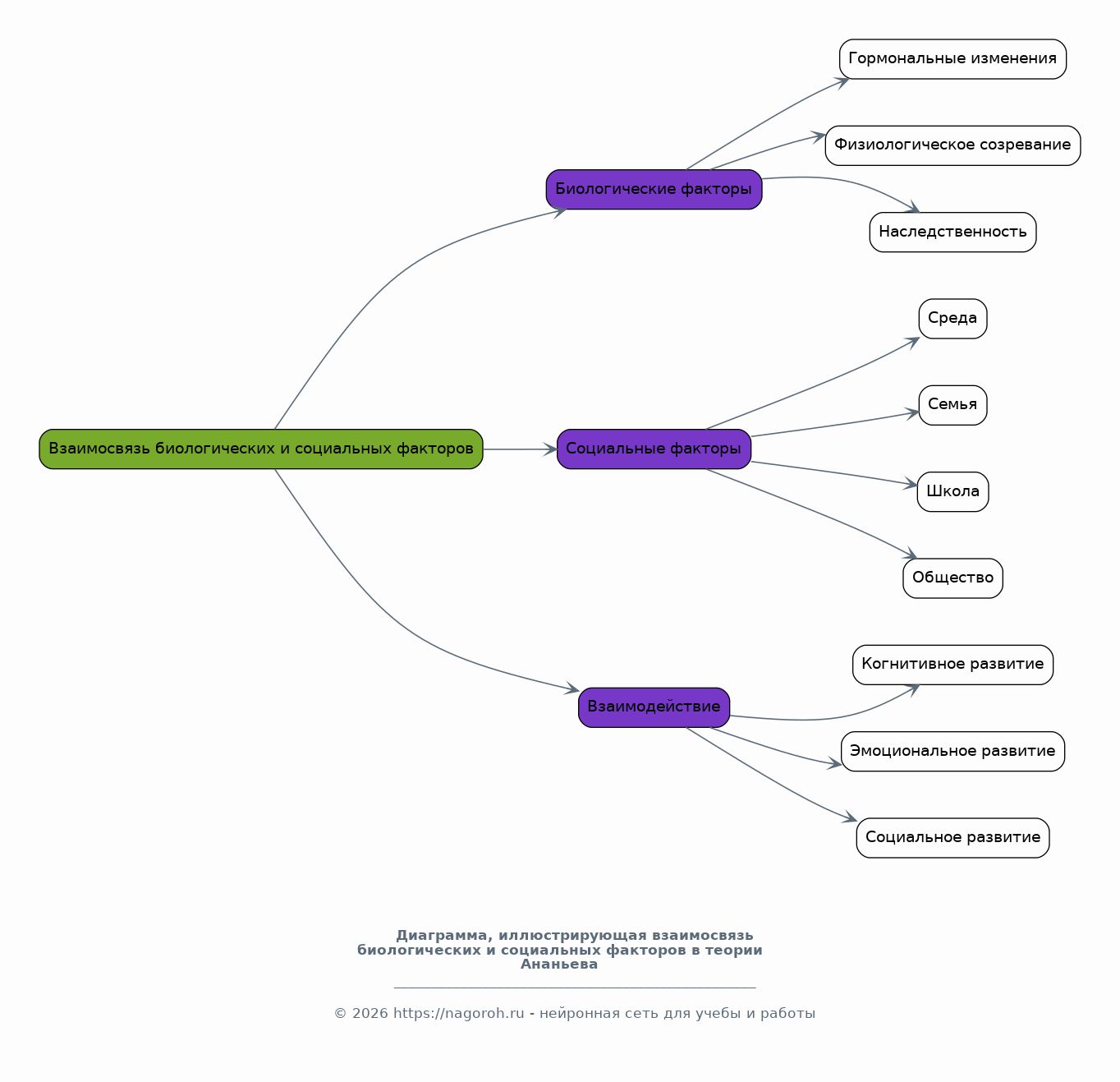
Взаимосвязь биологических и социальных факторов в теории Ананьева

Содержимое раздела

Изучение взаимодействия биологических и социальных факторов в процессе развития личности, согласно взглядам Б.Г. Ананьева. Анализ роли наследственности и среды в формировании личности на разных этапах жизненного цикла. Рассматривается, как гормональные изменения, физиологическое созревание и социальные взаимодействия влияют на развитие когнитивных, эмоциональных и социальных навыков. Оценивается роль семьи, школы и общества в формировании личности.

Кризисы и переходы в теории Ананьева

Содержимое раздела

Исследование кризисов развития, выделенных Ананьевым, и их роли в процессе перехода личности от одного этапа к другому. Рассмотрение природы кризисов, их причин и проявлений в различных возрастных периодах. Анализируются стратегии преодоления кризисов и их влияние на дальнейшее развитие личности и жизненный путь. Обсуждаются психологические механизмы, лежащие в основе этих переходов, и их последствия.

Современные интерпретации и применение теории Ананьева

Содержимое раздела

Обзор современных интерпретаций теории Ананьева, ее адаптации и применений в различных областях психологии, педагогики и социологии. Рассматриваются актуальные исследования, использующие идеи Ананьева для анализа жизненного пути человека. Оценивается вклад теории Ананьева в понимание проблем современного человека, включая вопросы идентичности, личностного роста и профессионального самоопределения. Анализируются перспективы дальнейших исследований.

Критика и ограничения теории Ананьева

Содержимое раздела

Критический анализ теории возрастной периодизации Ананьева, выявление ее сильных и слабых сторон. Обсуждение возможных ограничений, связанных с историческим контекстом, в котором формировались его идеи, и влиянием советской идеологии. Рассмотрение альтернативных подходов к периодизации жизненного цикла и сравнение их с подходом Ананьева. Оценивается релевантность теории в современном мире.

Заключение

Содержимое раздела

Подведение итогов исследования, обобщение основных результатов и выводов. Оценка значимости теории Ананьева для понимания закономерностей развития личности на протяжении жизни. Определение перспектив дальнейших исследований в данной области, обозначение направлений, требующих большего внимания и изучения. Подчеркивается вклад Б.Г. Ананьева в развитие психологической науки и его актуальность в современном мире.

Список литературы

Содержимое раздела

Список использованных источников: книг, статей, научных публикаций, которые были использованы при написании доклада. Рекомендуется указать все источники, которые были использованы в работе, со всей необходимой информацией (автор, название, издательство, год издания, страницы и т.д.). Важно указать все источники в соответствии с принятыми требованиями к оформлению списка литературы.

Получи Такой Доклад

До 90% уникальность
Готовый файл Word
Оформление по ГОСТ
Список источников по ГОСТ
Таблицы и схемы
Презентация

Создать Доклад на любую тему за 5 минут

Создать

#6095241