Нейросеть

Выдающиеся Герои Российской Федерации: Вклад в Историю и Современность (Доклад)

Нейросеть для создания доклада Гарантия уникальности Строго по ГОСТу Высочайшее качество Поддержка 24/7

Данный доклад посвящен анализу выдающихся героев Российской Федерации, чьи подвиги и достижения оказали значительное влияние на развитие страны и формирование ее идентичности. Исследование охватывает как исторических личностей, так и современных героев, внесших вклад в различные сферы деятельности, от военной службы до науки и искусства. Будут рассмотрены их жизненные пути, мотивации, а также конкретные примеры их героических поступков и достижений. Анализ позволит оценить роль выдающихся личностей в контексте исторических событий и их значимости для современного российского общества.

Идея:

Цель данного доклада — выявить ключевые аспекты героизма и выделить вклад выдающихся героев России в различные периоды истории. Представленный анализ поможет лучше понять ценности, которые формируют национальную гордость и служат примером для подрастающего поколения.

Актуальность:

Актуальность исследования обусловлена необходимостью сохранения исторической памяти и воспитания патриотизма. Изучение героических подвигов способствует формированию положительного образа страны и укреплению чувства гражданской ответственности. Данный доклад будет интересен как школьникам, так и студентам, интересующимся историей и культурой России.

Оглавление:

Введение

Герои России: Исторический Обзор

Герои Великой Отечественной войны: Подвиг и Память

Герои современности: Военные, Ученые, Деятели культуры

Героизм и патриотизм: Взаимосвязь и влияние на общество

Роль СМИ и культуры в формировании образа героя

Преодоление вызовов и формирование будущих героев

Заключение

Список литературы

Наименование образовательного учреждения

Доклад

на тему

Выдающиеся Герои Российской Федерации: Вклад в Историю и Современность

Выполнил: ФИО

Руководитель: ФИО

Содержание

  • Введение 1
  • Герои России: Исторический Обзор 2
  • Герои Великой Отечественной войны: Подвиг и Память 3
  • Герои современности: Военные, Ученые, Деятели культуры 4
  • Героизм и патриотизм: Взаимосвязь и влияние на общество 5
  • Роль СМИ и культуры в формировании образа героя 6
  • Преодоление вызовов и формирование будущих героев 7
  • Заключение 8
  • Список литературы 9

Введение

Содержимое раздела

Вводная часть доклада, определяющая актуальность и цели исследования, а также представляющая краткий обзор основных аспектов темы. В данном разделе будут обозначены ключевые понятия, такие как "героизм", "выдающаяся личность" и "Российская Федерация". Будет представлен краткий обзор методологии исследования, включая используемые источники и методы анализа. Кроме того, будет сформулирована основная исследовательская задача: выявление и анализ вклада выдающихся героев России в различные сферы и исторические периоды.

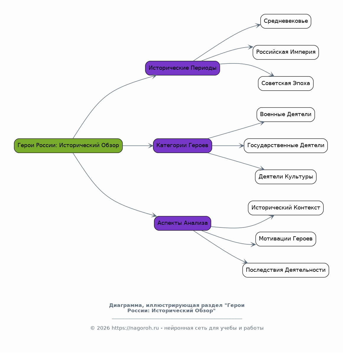
Герои России: Исторический Обзор

Содержимое раздела

Этот раздел посвящен рассмотрению выдающихся исторических личностей, чьи подвиги и достижения оказали значительное влияние на формирование российского государства и его культуры. Будут проанализированы примеры героизма в различные исторические эпохи, от средневековья до начала XX века. Будут рассмотрены военные деятели, государственные деятели и представители культуры, внесшие вклад в защиту и процветание России. Анализ будет включать рассмотрение контекста исторических событий, мотиваций героев и последствий их деятельности, а также их влияния на современное общество. Примеры будут включать как широко известные имена, так и менее известные, но не менее значимые личности.

Герои Великой Отечественной войны: Подвиг и Память

Содержимое раздела

Раздел, посвященный подвигам героев Великой Отечественной войны, их вкладу в победу над нацизмом и сохранению памяти о тех событиях. Будут рассмотрены примеры героизма на фронте и в тылу, от полководцев до простых солдат и мирных жителей, проявивших мужество и самоотверженность. Особенное внимание уделяется анализу различных видов героизма: воинского, трудового, духовного. Будут проанализированы стратегии и тактики, применявшиеся героями, их влияние на ход войны и значение для сохранения суверенитета страны. Также, будет рассмотрен вопрос о важности сохранения памяти о войне и героях.

Герои современности: Военные, Ученые, Деятели культуры

Содержимое раздела

Данный раздел посвящен анализу современных героев Российской Федерации, их вкладу в различные сферы деятельности: от военной службы до науки и культуры. Будут рассмотрены примеры отваги и самоотверженности в современных военных конфликтах, а также достижения ученых и исследователей, работающих над укреплением обороноспособности и развитием страны. Будут представлены примеры выдающихся деятелей культуры и искусства, внесших вклад в сохранение и развитие культурного наследия России. Каждый пример будет проанализирован с точки зрения его значения для современного общества и влияния на формирование патриотических ценностей.

Героизм и патриотизм: Взаимосвязь и влияние на общество

Содержимое раздела

Этот раздел посвящен анализу взаимосвязи между героизмом и патриотизмом, а также их влиянию на формирование ценностей и мировоззрения в обществе. Будет рассмотрено, как героические поступки способствуют укреплению патриотических чувств и формированию чувства гордости за свою страну. Анализ покажет, каким образом героические примеры вдохновляют и мотивируют людей на самоотверженность и служение обществу. Будет обсуждена роль героических примеров в воспитании молодежи и формировании позитивного образа страны. Рассмотрены конкретные способы, посредством которых формируется память о героях и их подвигах.

Роль СМИ и культуры в формировании образа героя

Содержимое раздела

Раздел посвящен анализу роли средств массовой информации и культуры в формировании образа героя и популяризации героических подвигов. Будет рассмотрено, как СМИ и произведения искусства (литература, кино, театр) способствуют созданию героических образов и распространению информации о выдающихся личностях. Анализ покажет, какие методы используются для формирования общественного мнения и популяризации героических поступков. Обсуждается, каким образом культурные продукты могут влиять на восприятие героизма и патриотизма. Будут рассмотрены примеры успешных и неудачных попыток создания героических образов.

Преодоление вызовов и формирование будущих героев

Содержимое раздела

Этот раздел посвящен анализу вызовов, стоящих перед современным обществом, и обсуждению путей формирования будущих героев. Будет рассмотрено, какие качества и навыки необходимы современному герою, учитывая быстро меняющийся мир и новые угрозы. Анализ покажет, как образовательные системы, общественные организации и семья могут способствовать воспитанию молодого поколения в духе патриотизма и готовности к самопожертвованию. Будут предложены конкретные рекомендации и практические советы по формированию будущих героев. Обсуждается важность поддержки и признания подвигов современности.

Заключение

Содержимое раздела

В заключении будут подведены итоги проведенного исследования, обобщены основные выводы и подчеркнута значимость темы. Будет сформулирована общая оценка вклада выдающихся героев России в различные сферы общественной жизни. Отмечается важность сохранения исторической памяти и воспитания патриотизма. Будут предложены рекомендации по дальнейшему изучению темы и возможным направлениям исследований. Обобщается роль героических примеров в формировании национальной идентичности и укреплении чувства гордости за свою страну.

Список литературы

Содержимое раздела

В этом разделе представлены все источники, использованные при подготовке доклада. Включает в себя книги, статьи, документальные фильмы, записи интервью и другие материалы, подтверждающие информацию, представленную в исследовании. Список отсортирован в алфавитном порядке или по другому логическому принципу (например, по типу источника). Каждая запись в списке литературы содержит полную библиографическую информацию, необходимую для идентификации источника. Этот раздел обеспечивает прозрачность исследования и позволяет читателям проверить достоверность предоставленной информации.

Получи Такой Доклад

До 90% уникальность
Готовый файл Word
Оформление по ГОСТ
Список источников по ГОСТ
Таблицы и схемы
Презентация

Создать Доклад на любую тему за 5 минут

Создать

#5708629