Нейросеть

Выдающиеся российские композиторы до XXI века: Вклад в музыкальную культуру и наследие (Доклад)

Нейросеть для создания доклада Гарантия уникальности Строго по ГОСТу Высочайшее качество Поддержка 24/7

Данный доклад посвящен анализу творчества выдающихся российских композиторов, внесших значительный вклад в развитие мировой музыкальной культуры до наступления XXI века. Рассмотрены ключевые этапы их творческого пути, основные произведения и стилистические особенности, оказавшие влияние на последующие поколения музыкантов. Особое внимание уделено влиянию русской музыкальной школы на формирование национального колорита в композиторском искусстве и его восприятие в различных культурных контекстах. Исследование направлено на выявление роли отдельных композиторов в формировании и распространении музыкальных традиций России.

Идея:

Доклад призван представить систематизированный обзор творческого наследия великих российских композиторов, подчеркивая его непреходящую ценность и вклад в мировую сокровищницу музыкального искусства. Цель работы — продемонстрировать разнообразие стилей, техник и идей, воплощенных в музыке русских композиторов, и их влияние на развитие мировой музыкальной культуры.

Актуальность:

Изучение творчества российских композиторов сохраняет актуальность в контексте современного культурного диалога и поиска идентичности. Исследование способствует более глубокому пониманию истории музыки, расширению культурного кругозора и формированию уважения к национальному наследию.

Оглавление:

Введение

Михаил Иванович Глинка: Основоположник русской классики

Творчество композиторов «Могучей кучки»: Мусоргский, Бородин, Римский-Корсаков

Петр Ильич Чайковский: Романтизм и лирика в русской музыке

Сергей Васильевич Рахманинов: Преемственность традиций

Игорь Федорович Стравинский: Революционер музыкального авангарда

Сергей Сергеевич Прокофьев и Дмитрий Дмитриевич Шостакович: Два взгляда на эпоху

Заключение

Список литературы

Наименование образовательного учреждения

Доклад

на тему

Выдающиеся российские композиторы до XXI века: Вклад в музыкальную культуру и наследие

Выполнил: ФИО

Руководитель: ФИО

Содержание

  • Введение 1
  • Михаил Иванович Глинка: Основоположник русской классики 2
  • Творчество композиторов «Могучей кучки»: Мусоргский, Бородин, Римский-Корсаков 3
  • Петр Ильич Чайковский: Романтизм и лирика в русской музыке 4
  • Сергей Васильевич Рахманинов: Преемственность традиций 5
  • Игорь Федорович Стравинский: Революционер музыкального авангарда 6
  • Сергей Сергеевич Прокофьев и Дмитрий Дмитриевич Шостакович: Два взгляда на эпоху 7
  • Заключение 8
  • Список литературы 9

Введение

Содержимое раздела

Вводная часть доклада, определяющая цели и задачи исследования, а также его методологическую основу. Здесь будет представлена общая характеристика эпохи, в которую жили и творили рассматриваемые композиторы, обозначены основные факторы, повлиявшие на формирование их творческих методов и стилей. Обосновывается выбор темы, ее актуальность и значимость в контексте развития музыкальной культуры России и мира. Вводятся ключевые понятия и термины, используемые в докладе, для обеспечения единообразного понимания материала.

Михаил Иванович Глинка: Основоположник русской классики

Содержимое раздела

Анализ творчества Михаила Ивановича Глинки, включая его биографию, основные произведения (оперы "Иван Сусанин", "Руслан и Людмила", камерные вокальные и инструментальные произведения), и их значение для развития русской музыкальной школы. Рассматривается роль Глинки в формировании национального музыкального стиля, его влияние на последующие поколения композиторов и его вклад в оперное искусство. Будут освещены новаторские приемы композиции и гармонии, которые использовал Глинка, а также его роль как организатора музыкальной жизни.

Творчество композиторов «Могучей кучки»: Мусоргский, Бородин, Римский-Корсаков

Содержимое раздела

Обзор деятельности композиторов «Могучей кучки» — группы русских композиторов, стремившихся создать национальную музыкальную школу. Анализ творческих достижений Модеста Петровича Мусоргского (оперы «Борис Годунов», «Хованщина», вокальные циклы), Александра Порфирьевича Бородина (опера «Князь Игорь»), и Николая Андреевича Римского-Корсакова (оперы «Снегурочка», «Садко», симфонические произведения). Рассмотрены их основные произведения и вклад в развитие оперного и симфонического жанров, а также особенности стилистики.

Петр Ильич Чайковский: Романтизм и лирика в русской музыке

Содержимое раздела

Исследование творчества Петра Ильича Чайковского, одного из наиболее известных русских композиторов. Анализ его балетов («Лебединое озеро», «Щелкунчик», «Спящая красавица»), опер («Евгений Онегин», «Пиковая дама»), симфоний и концертов. Рассматриваются особенности его мелодического дара, глубина эмоционального выражения и вклад в развитие балетного и оперного искусства. Будет показано влияние Чайковского на формирование лирического направления в русской музыке и его роль в мировой культуре.

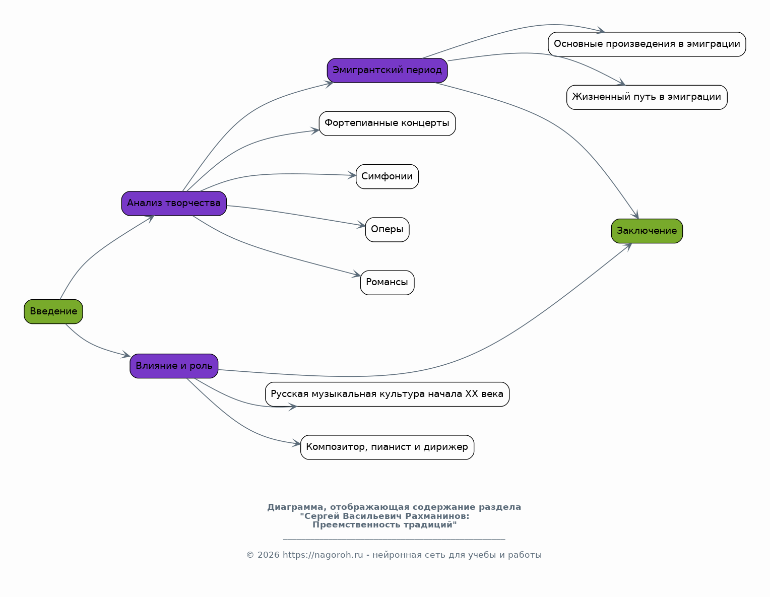
Сергей Васильевич Рахманинов: Преемственность традиций

Содержимое раздела

Анализ творчества Сергея Васильевича Рахманинова, включая его фортепианные концерты, симфонии, оперы и романсы. Рассматривается его верность романтическим традициям, мастерство оркестровки и глубокая эмоциональность музыки. Будет проанализировано влияние Рахманинова на развитие русской музыкальной культуры начала XX века и его роль как композитора, пианиста и дирижера. Отдельное внимание уделяется его эмигрантскому периоду.

Игорь Федорович Стравинский: Революционер музыкального авангарда

Содержимое раздела

Обзор творчества Игоря Федоровича Стравинского, включая его балеты («Весна священная», «Петрушка»), оперы и другие произведения, которые оказали значительное влияние на развитие музыки XX века. Анализируются его новаторские приемы композиции, ритмическая сложность и эксперименты с музыкальными формами. Рассматривается эволюция его стиля от русского национального колорита до неоклассицизма и сериализма. Обсуждается его роль как одного из самых влиятельных композиторов XX века.

Сергей Сергеевич Прокофьев и Дмитрий Дмитриевич Шостакович: Два взгляда на эпоху

Содержимое раздела

Сопоставительный анализ творчества Сергея Сергеевича Прокофьева и Дмитрия Дмитриевича Шостаковича, двух выдающихся композиторов XX века. Рассматриваются их основные произведения, включая оперы, балеты, симфонии, концерты и камерную музыку. Анализируются стилистические различия, влияние эпохи на их творчество и отражение в музыке драматических событий XX века. Обсуждается их вклад в формирование советской музыкальной культуры и место в мировой музыкальной истории.

Заключение

Содержимое раздела

В заключении обобщаются основные выводы, полученные в ходе исследования. Подводятся итоги анализа творчества выдающихся российских композиторов, подчеркивается значимость их вклада в мировую музыкальную культуру. Оценивается роль русской музыкальной школы в формировании уникального национального стиля и его влияние на последующие поколения композиторов. Формулируются перспективы дальнейших исследований в области изучения музыкального наследия.

Список литературы

Содержимое раздела

В данном разделе представлен список использованной литературы, включая монографии, статьи, сборники и другие источники, которые были использованы в процессе написания доклада. Список составлен в соответствии с требованиями и стандартами библиографического оформления. Он включает в себя все основные источники, которые подтверждают достоверность представленной информации и служат основой для дальнейшего изучения темы.

Получи Такой Доклад

До 90% уникальность
Готовый файл Word
Оформление по ГОСТ
Список источников по ГОСТ
Таблицы и схемы
Презентация

Создать Доклад на любую тему за 5 минут

Создать

#5471756