Нейросеть

Выдающиеся Российские Спортсмены: Анализ Биографий и Достижений Владимира Сальникова и Александра Овечкина (Доклад)

Нейросеть для создания доклада Гарантия уникальности Строго по ГОСТу Высочайшее качество Поддержка 24/7

Данный доклад представляет собой детальный анализ жизни и спортивной карьеры двух выдающихся российских спортсменов – Владимира Сальникова, легендарного пловца, и Александра Овечкина, знаменитого хоккеиста. Исследование включает в себя изучение их ключевых достижений, тренировочных методик и влияния на развитие спорта в России. Особое внимание уделяется анализу их вклада в популяризацию спорта, формированию спортивного имиджа и общественному признанию. Целью является всестороннее освещение их жизненного пути и спортивных успехов.

Идея:

Идея доклада заключается в сравнительном анализе жизненного пути и спортивных достижений Владимира Сальникова и Александра Овечкина, двух легенд российского спорта. Это позволит выявить общие черты и различия в их карьере, а также оценить их вклад в развитие спорта в России.

Актуальность:

Актуальность данного исследования обусловлена необходимостью анализа наследия выдающихся спортсменов для вдохновения и мотивации новых поколений. Изучение их опыта может быть полезно для тренеров, спортсменов и всех, кто интересуется историей российского спорта, способствуя пониманию факторов, влияющих на достижение успеха и формирование спортивных традиций.

Оглавление:

Введение

Биография Владимира Сальникова: от Старта до Звезд

Спортивная Карьера Александра Овечкина: Путь к вершинам хоккея

Сравнительный Анализ Достижений

Методы Тренировок и Подготовка

Вклад в Развитие Спорта и Общественное Признание

Влияние на Молодежь и Популяризация Здорового Образа Жизни

Заключение

Список литературы

Наименование образовательного учреждения

Доклад

на тему

Выдающиеся Российские Спортсмены: Анализ Биографий и Достижений Владимира Сальникова и Александра Овечкина

Выполнил: ФИО

Руководитель: ФИО

Содержание

  • Введение 1
  • Биография Владимира Сальникова: от Старта до Звезд 2
  • Спортивная Карьера Александра Овечкина: Путь к вершинам хоккея 3
  • Сравнительный Анализ Достижений 4
  • Методы Тренировок и Подготовка 5
  • Вклад в Развитие Спорта и Общественное Признание 6
  • Влияние на Молодежь и Популяризация Здорового Образа Жизни 7
  • Заключение 8
  • Список литературы 9

Введение

Содержимое раздела

Вводная часть доклада, представляющая собой общее знакомство с темой исследования и обоснование выбора выдающихся спортсменов России – Владимира Сальникова и Александра Овечкина. Введение определяет цели и задачи исследования, формирует общую структуру работы и обозначает основные методы анализа. Здесь также рассматривается актуальность темы и ее значимость для понимания истории российского спорта, а также для молодых спортсменов. Главная задача – заинтересовать аудиторию и установить контекст исследования.

Биография Владимира Сальникова: от Старта до Звезд

Содержимое раздела

Детальное изучение биографии Владимира Сальникова, включая его детство, юность, первые шаги в плавании и становление как спортсмена мирового уровня. Анализ тренеров, которые оказали влияние на его карьеру, а также условий тренировок и соревнований. Рассматривается его вклад в развитие плавания в Советском Союзе и России, его рекорды и достижения на международных соревнованиях, таких как Олимпийские игры и чемпионаты мира. Анализируются особенности его спортивной техники и тактики.

Спортивная Карьера Александра Овечкина: Путь к вершинам хоккея

Содержимое раздела

Подробный обзор спортивной карьеры Александра Овечкина, начиная с его ранних лет и юношеских клубов, до выступления в НХЛ и международных соревнованиях. Анализ его игрового стиля, тактики и вклада в успех команды. Рассматривается его роль в развитии хоккея в России и Северной Америке, его лидерские качества и влияние на болельщиков. Оцениваются его достижения, рекорды и участие в различных чемпионатах, а также его влияние на молодое поколение хоккеистов.

Сравнительный Анализ Достижений

Содержимое раздела

Сравнительный анализ спортивных достижений Владимира Сальникова и Александра Овечкина, выявление общих черт и различий в их карьере. Сопоставление их рекордов, наград и спортивных титулов, а также анализ их вклада в популяризацию спорта. Оценка их влияния на формирование спортивного имиджа России и признание на международной арене. Обсуждение трудностей, с которыми они сталкивались, и стратегий, которые помогли им достичь успеха, а также их роль в общественной жизни.

Методы Тренировок и Подготовка

Содержимое раздела

Детальное рассмотрение методов тренировок, использовавшихся Владимиром Сальниковым и Александром Овечкиным на протяжении их спортивной карьеры. Анализ особенностей их физической подготовки, тактических подходов и психологической подготовки. Изучение роли тренеров, научных консультантов и вспомогательного персонала в достижении высоких результатов. Рассматривается эволюция подходов к тренировкам в плавании и хоккее, а также современные тенденции.

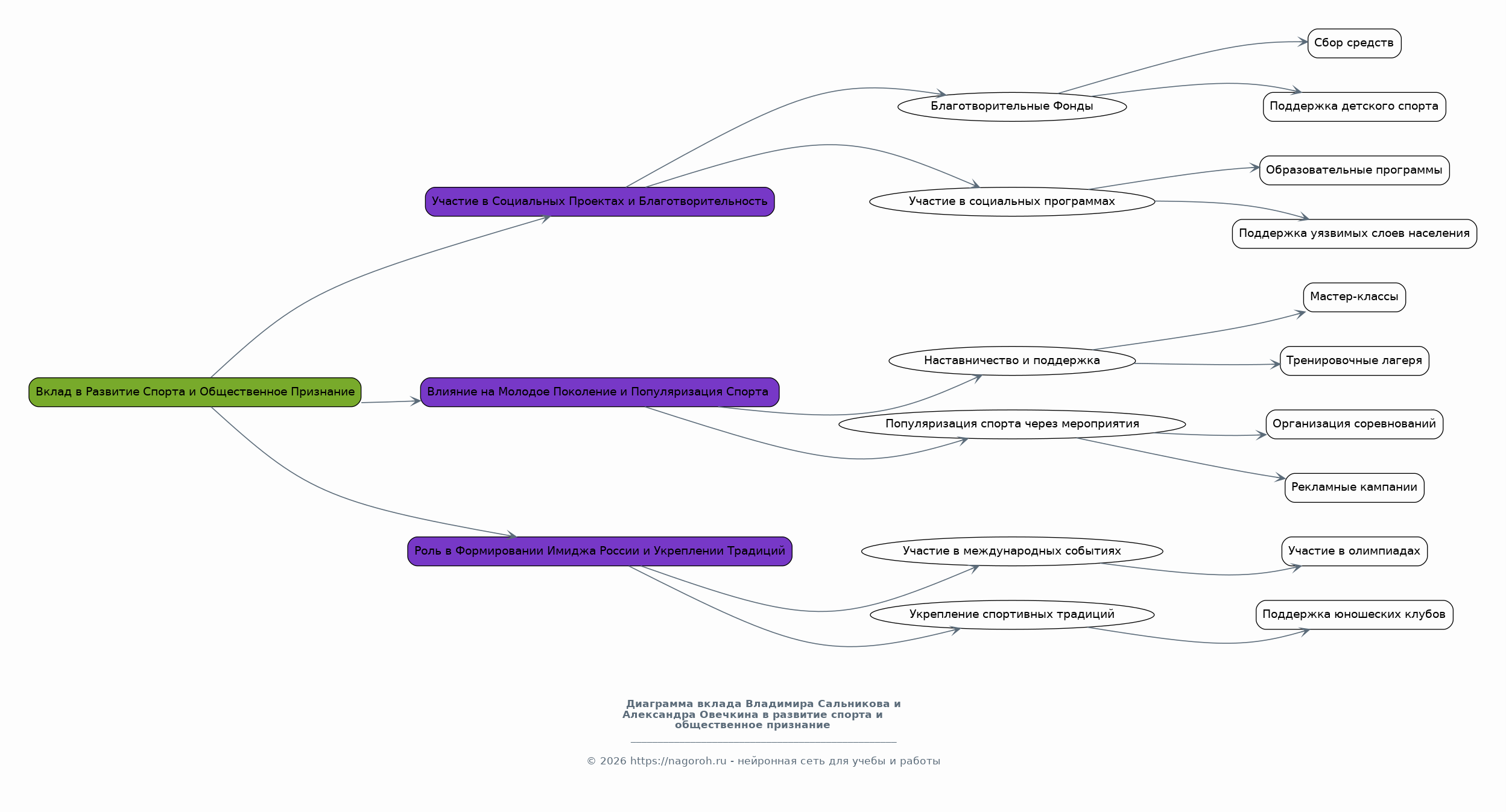
Вклад в Развитие Спорта и Общественное Признание

Содержимое раздела

Анализ вклада Владимира Сальникова и Александра Овечкина в развитие спорта в России и в мире, включая их участие в социальных проектах и благотворительных мероприятиях. Изучение их влияния на молодое поколение спортсменов и популяризацию спорта среди населения. Рассмотрение их роли в формировании позитивного имиджа России на международной арене и в укреплении спортивных традиций. Оценка их признания со стороны общества, включая награды и общественное мнение.

Влияние на Молодежь и Популяризация Здорового Образа Жизни

Содержимое раздела

Рассмотрение влияния Владимира Сальникова и Александра Овечкина на молодежь и популяризацию здорового образа жизни. Анализ их примеров для подражания и мотивации к занятиям спортом. Изучение их роли в привлечении детей и подростков к различным видам спорта, включая плавание и хоккей. Оценка их участия в образовательных программах и социальных проектах. Рассматривается важность их личного примера в формировании здоровых привычек и ценностей.

Заключение

Содержимое раздела

Обобщение результатов исследования, подведение итогов сравнительного анализа карьеры и достижений Владимира Сальникова и Александра Овечкина. Формулировка основных выводов о вкладе этих выдающихся спортсменов в развитие российского спорта. Оценка значения их наследия для будущих поколений и перспектив развития спорта в России. Подчеркивается важность сохранения и передачи спортивных традиций и ценностей, а также актуальность изучения опыта выдающихся спортсменов. Даются рекомендации.

Список литературы

Содержимое раздела

Список использованных источников, включая книги, научные статьи, интервью, официальные сайты и другие материалы, послужившие основой для данного исследования. Указание полных библиографических данных каждого источника. Обеспечение корректности цитирования и соблюдение правил оформления списка литературы, необходимых для академической работы. Демонстрация широты проведенного исследования и подтверждение достоверности представленных данных.

Получи Такой Доклад

До 90% уникальность
Готовый файл Word
Оформление по ГОСТ
Список источников по ГОСТ
Таблицы и схемы
Презентация

Создать Доклад на любую тему за 5 минут

Создать

#5529260