Нейросеть

Взаимодействие советников с Движением Первых: Анализ, перспективы и возможности (Доклад)

Нейросеть для создания доклада Гарантия уникальности Строго по ГОСТу Высочайшее качество Поддержка 24/7

Данный доклад посвящен исследованию взаимодействия советников с Движением Первых, анализируя текущие практики и вызовы. Основной акцент сделан на выявлении ключевых аспектов сотрудничества и разработке рекомендаций для повышения эффективности взаимодействия. В работе рассматриваются различные формы взаимодействия, включая совместные мероприятия, обмен опытом и координацию деятельности. Цель исследования – предоставить советникам и представителям Движения Первых инструменты для более продуктивной работы.

Идея:

Идея доклада заключается в создании практического руководства по улучшению взаимодействия между советниками и Движением Первых, основанного на анализе успешных кейсов и выявлении проблемных зон. Это поможет укрепить партнерство и повысить эффективность работы с молодежью.

Актуальность:

Актуальность исследования обусловлена необходимостью эффективного взаимодействия между советниками и Движением Первых для достижения общих целей в области воспитания и развития молодежи. В условиях активного развития Движения Первых и расширения его масштабов данное исследование приобретает особую значимость.

Оглавление:

Введение

Анализ текущего состояния взаимодействия

Методология исследования и методы сбора данных

Результаты исследования: ключевые выводы

Факторы, влияющие на эффективность взаимодействия

Рекомендации по улучшению взаимодействия

Перспективы развития и возможности сотрудничества

Заключение

Список литературы

Наименование образовательного учреждения

Доклад

на тему

Взаимодействие советников с Движением Первых: Анализ, перспективы и возможности

Выполнил: ФИО

Руководитель: ФИО

Содержание

  • Введение 1
  • Анализ текущего состояния взаимодействия 2
  • Методология исследования и методы сбора данных 3
  • Результаты исследования: ключевые выводы 4
  • Факторы, влияющие на эффективность взаимодействия 5
  • Рекомендации по улучшению взаимодействия 6
  • Перспективы развития и возможности сотрудничества 7
  • Заключение 8
  • Список литературы 9

Введение

Содержимое раздела

Введение определяет контекст исследования, представляя тему взаимодействия советников с Движением Первых. Описываются цели и задачи доклада, подчеркивается важность данного взаимодействия для успешной реализации молодежной политики. Вводная часть также содержит обзор основных понятий и терминов, используемых в работе, обеспечивая единое понимание темы для читателей. Этот раздел служит основой для последующего изложения материала, определяя значимость исследования и его практическую ценность для заинтересованных сторон.

Анализ текущего состояния взаимодействия

Содержимое раздела

В данном разделе проводится глубокий анализ текущего состояния взаимодействия советников с Движением Первых, выявляются основные формы сотрудничества и существующие проблемы. Рассматриваются количественные и качественные показатели эффективности взаимодействия, такие как частота совместных мероприятий, уровень вовлеченности советников и молодежи. Особое внимание уделяется выявлению барьеров и трудностей, с которыми сталкиваются советники и участники Движения Первых в процессе совместной работы. Проводится оценка ресурсного обеспечения и организационных аспектов.

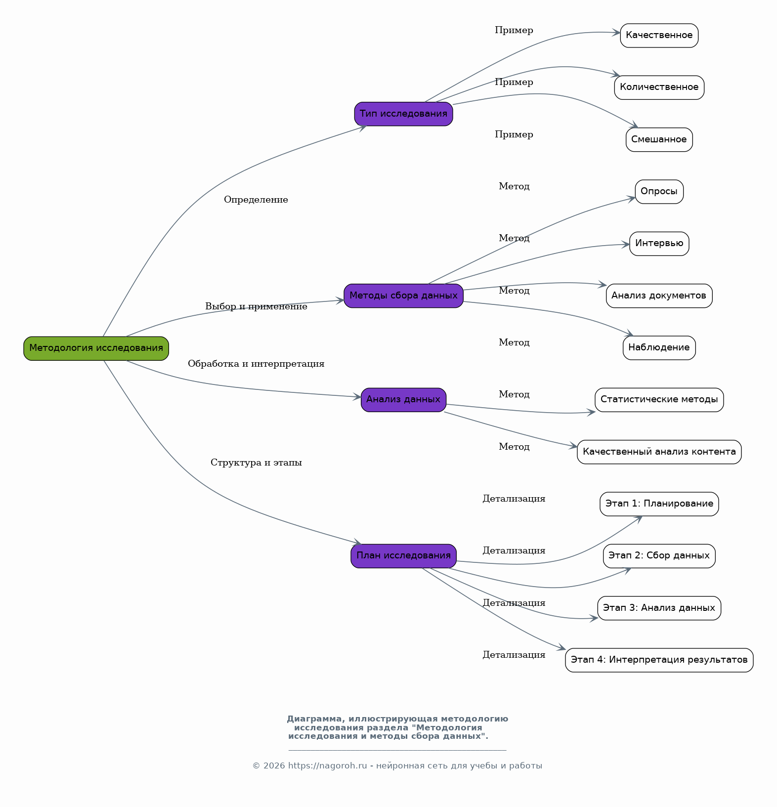
Методология исследования и методы сбора данных

Содержимое раздела

В этом разделе подробно описывается методология исследования, включая выбранные методы сбора и анализа данных. Указывается тип исследования (например, качественное или количественное) и обосновывается его выбор. Представлены методы сбора данных, такие как опросы, интервью, анализ документов и наблюдение, а также выборка участников исследования. Подробно описываются процедуры обработки и анализа полученных данных, включая статистические методы и методы качественного анализа контента. Представлен подробный план исследования.

Результаты исследования: ключевые выводы

Содержимое раздела

Этот раздел представляет основные результаты исследования, полученные в ходе анализа данных. Формулируются ключевые выводы относительно текущего состояния взаимодействия советников с Движением Первых. Представлены данные о наиболее эффективных формах взаимодействия, выявленных проблемных областях и факторах, влияющих на успешность совместной работы. Результаты подкрепляются конкретными примерами, данными интервью и статистическими показателями. Особое внимание уделяется интерпретации полученных данных и их значимости.

Факторы, влияющие на эффективность взаимодействия

Содержимое раздела

В этом разделе анализируются факторы, оказывающие существенное влияние на эффективность взаимодействия советников и Движения Первых. Рассматриваются организационные, психологические и ресурсные факторы, а также факторы внешней среды. Оценивается влияние мотивации и подготовки советников, а также уровень поддержки со стороны руководства и других заинтересованных сторон. Выявляются и анализируются факторы, способствующие повышению эффективности взаимодействия, такие как коммуникация, планирование и координация деятельности. Предлагаются рекомендации по улучшению.

Рекомендации по улучшению взаимодействия

Содержимое раздела

В этом разделе предлагаются конкретные рекомендации по улучшению взаимодействия между советниками и Движением Первых, основанные на результатах исследования. Разрабатываются практические рекомендации для повышения эффективности существующих форм сотрудничества, а также предлагаются новые подходы и инициативы. Рекомендации ориентированы на решение выявленных проблем и направлены на повышение вовлеченности и мотивации всех участников взаимодействия. Предлагаются конкретные шаги по реализации рекомендаций, включая разработку планов и оценку эффективности.

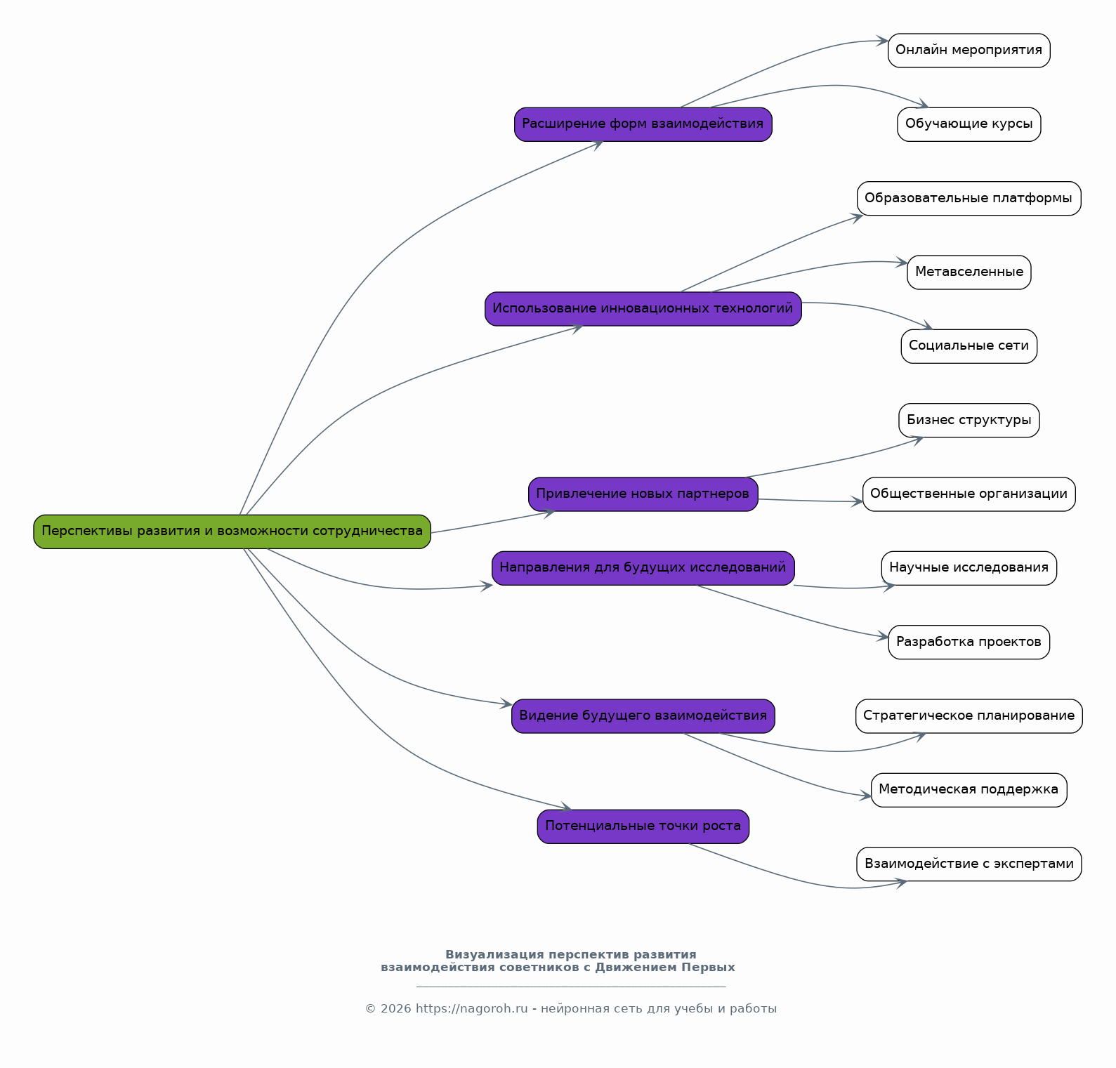
Перспективы развития и возможности сотрудничества

Содержимое раздела

В этом разделе рассматриваются перспективы развития взаимодействия советников с Движением Первых с учетом текущих тенденций и вызовов. Описываются новые возможности для сотрудничества, включая расширение форм взаимодействия, использование инновационных технологий и привлечение новых партнеров. Анализируются потенциальные направления для будущих исследований и проектов в области молодежной политики. Представлено видение будущего взаимодействия, направленное на достижение стратегических целей Движения Первых и повышение эффективности работы с молодежью. Обсуждаются потенциальные точки роста.

Заключение

Содержимое раздела

В заключении обобщаются основные результаты исследования и подводятся итоги проделанной работы. Подчеркивается значимость полученных выводов для практической деятельности советников и представителей Движения Первых. Формулируются основные рекомендации, направленные на повышение эффективности взаимодействия и достижение поставленных целей. В заключении также оцениваются перспективы дальнейших исследований и развития темы. Подчеркивается важность продолжения работы в данном направлении.

Список литературы

Содержимое раздела

В этом разделе представлен список использованной литературы, включающий научные статьи, монографии, нормативные документы и другие источники, использованные в ходе исследования. Список составлен в соответствии с требованиями к оформлению научных работ, с указанием авторов, названий, издательств, годов издания и страниц. Представлен полный перечень источников, использованных при написании доклада, обеспечивая прозрачность и достоверность исследования. Список литературы позволяет читателям ознакомиться с использованными источниками и углубить свои знания.

Получи Такой Доклад

До 90% уникальность
Готовый файл Word
Оформление по ГОСТ
Список источников по ГОСТ
Таблицы и схемы
Презентация

Создать Доклад на любую тему за 5 минут

Создать

#5531256