Нейросеть

Взаимосвязь Религии и Культуры: Анализ Влияния на Социокультурные Процессы (Доклад)

Нейросеть для создания доклада Гарантия уникальности Строго по ГОСТу Высочайшее качество Поддержка 24/7

Данный доклад исследует глубокую взаимосвязь между религией и культурой, выявляя их взаимное влияние на формирование общественных ценностей и норм. Рассматриваются различные аспекты этого взаимодействия, от моральных и этических кодексов до влияния религиозных традиций на искусство, литературу и архитектуру. Особое внимание уделяется тому, как религиозные убеждения формируют культурную идентичность и социальные практики. В заключение будет проанализировано, как эти факторы влияют на современное общество, учитывая глобализацию и мультикультурный контекст.

Идея:

Доклад направлен на углубленное понимание динамики взаимодействия религии и культуры, демонстрируя их ключевую роль в формировании современного социума. Цель – предоставить аналитический обзор, который поможет лучше понять многогранные взаимоотношения между религиозными практиками и культурными проявлениями.

Актуальность:

Актуальность исследования обусловлена необходимостью понимания роли религии и культуры в эпоху глобализации и культурного многообразия. Изучение этих взаимосвязей способствует пониманию межкультурного диалога и предотвращению конфликтов, основанных на религиозных различиях, что особенно важно в современном мире.

Оглавление:

Введение

Религия как формирующий фактор культуры

Культура как контекст для религиозных практик

Влияние религиозных убеждений на социальные структуры

Религия, культура и идентичность

Религия и культура в современном мире

Примеры конкретных исследований

Заключение

Список литературы

Наименование образовательного учреждения

Доклад

на тему

Взаимосвязь Религии и Культуры: Анализ Влияния на Социокультурные Процессы

Выполнил: ФИО

Руководитель: ФИО

Содержание

  • Введение 1
  • Религия как формирующий фактор культуры 2
  • Культура как контекст для религиозных практик 3
  • Влияние религиозных убеждений на социальные структуры 4
  • Религия, культура и идентичность 5
  • Религия и культура в современном мире 6
  • Примеры конкретных исследований 7
  • Заключение 8
  • Список литературы 9

Введение

Содержимое раздела

Введение в тему взаимосвязи религии и культуры, определяя основные понятия и цели исследования. Обсуждается актуальность темы в современном обществе, подчеркивая необходимость понимания роли религиозных и культурных факторов в формировании социальных процессов. Будут рассмотрены основные исследовательские вопросы, включая влияние религии на культурные ценности, традиции и идентичность, а также обратное воздействие культуры на религиозные практики и убеждения. Также будет указана структура доклада и его методологическая основа.

Религия как формирующий фактор культуры

Содержимое раздела

Анализ влияния религии на формирование культурных норм, ценностей и традиций в различных обществах. Этот раздел будет посвящен изучению того, как религиозные убеждения и практики влияют на искусство, литературу, архитектуру и другие формы культурного самовыражения. Особое внимание будет уделено роли религиозных институтов в формировании моральных кодексов и этических норм, а также влиянию религиозных праздников и ритуалов на общественную жизнь. Будет рассмотрено, как религия способствует формированию культурной идентичности и объединению людей.

Культура как контекст для религиозных практик

Содержимое раздела

Изучение того, как культура влияет на восприятие и интерпретацию религиозных учений и практик. Этот раздел исследует, как культурные особенности, такие как язык, традиции и социальные нормы, формируют способы выражения религиозных убеждений. Будет проанализировано, как культурные контексты влияют на развитие различных религиозных течений и сект. Дополнительно будет изучено взаимодействие между религией и другими культурными институтами, такими как образование, искусство и СМИ, а также их влияние на эволюцию религиозных представлений.

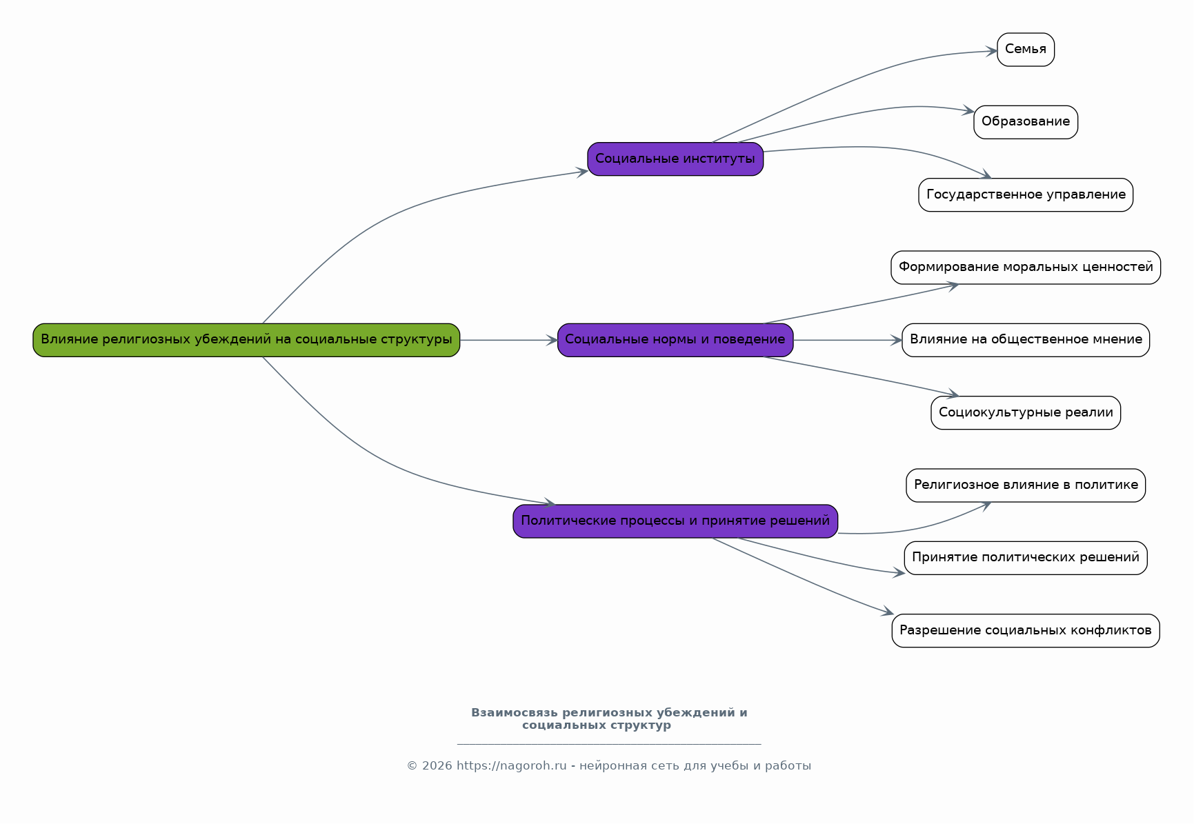
Влияние религиозных убеждений на социальные структуры

Содержимое раздела

Рассмотрение роли религии в формировании социальных институтов, таких как семья, образование и государственное управление. Будет проанализировано, как религиозные ценности влияют на формирование социальных норм и поведение людей в обществе. Особое внимание будет уделено влиянию религии на политические процессы и принятие решений. Этот раздел также рассмотрит, как религиозные различия могут приводить к социальным конфликтам и как их можно разрешать посредством диалога и взаимопонимания, рассматривая различные социокультурные реалии.

Религия, культура и идентичность

Содержимое раздела

Анализ того, как религия и культура формируют национальную, этническую и личную идентичность. Этот раздел рассматривает взаимосвязь между религиозными убеждениями и чувством принадлежности к определенной культурной группе. Будет изучено, как религиозные символы, обряды и практики способствуют формированию чувства общности и солидарности. Особое внимание будет уделено тому, как эти факторы влияют на формирование представлений о "своих" и "чужих", а также на межкультурные отношения и будет рассмотрен вклад религии в культурное наследие.

Религия и культура в современном мире

Содержимое раздела

Обсуждение актуальных вызовов и перспектив, связанных с взаимодействием религии и культуры в эпоху глобализации. Этот раздел рассмотрит влияние глобальных процессов на религиозные практики и культурные традиции, а также вызовы, возникающие в результате столкновения различных культур и религиозных убеждений. Будет проанализировано, как религия влияет на современные проблемы, такие как миграция, терроризм и социальное неравенство. Также будет рассмотрена роль межрелигиозного диалога и культурного обмена в укреплении мира и стабильности.

Примеры конкретных исследований

Содержимое раздела

Представление конкретных примеров исследований, иллюстрирующих взаимосвязь религии и культуры в различных обществах. Будут рассмотрены кейсы, показывающие, как религиозные убеждения влияют на культурные практики, и наоборот. В этом разделе будут проанализированы конкретные примеры, такие как влияние христианства на европейскую культуру, роль ислама в формировании арабской цивилизации, или влияние буддизма на культуру Восточной Азии. Эти примеры помогут углубить понимание сложных взаимоотношений между религией и культурой.

Заключение

Содержимое раздела

Обобщение основных результатов исследования и формулировка выводов о взаимосвязи религии и культуры. Подведение итогов, касающихся влияния религии на культурные процессы, а также обратного воздействия культуры на религиозные практики и убеждения. Оценка значения этих взаимоотношений для современного общества и указание на возможные направления дальнейших исследований. Подчеркивается важность понимания этой взаимосвязи для улучшения межкультурного диалога и устойчивого развития.

Список литературы

Содержимое раздела

Перечисление использованных источников, включая научные статьи, книги и другие материалы, использованные для подготовки доклада. Этот раздел включает полный перечень всех цитируемых работ, оформленных в соответствии с принятыми научными стандартами. Важно, чтобы список литературы был полным и точным, отражая все использованные источники информации. Список должен включать разнообразные источники для обеспечения надежности и академической ценности исследования.

Получи Такой Доклад

До 90% уникальность
Готовый файл Word
Оформление по ГОСТ
Список источников по ГОСТ
Таблицы и схемы
Презентация

Создать Доклад на любую тему за 5 минут

Создать

#6102833