Нейросеть

Холодная война (1946-1991): Противостояние двух систем - идеологическое, политическое и военное соперничество (Доклад)

Нейросеть для создания доклада Гарантия уникальности Строго по ГОСТу Высочайшее качество Поддержка 24/7

Данный доклад посвящен анализу периода Холодной войны, охватывающего период с 1946 по 1991 год, когда мир был разделен на два противоборствующих лагеря. Основное внимание уделяется идеологическому, политическому и военному противостоянию между США и Советским Союзом. В докладе рассматриваются ключевые события, такие как Берлинский кризис, Карибский кризис и война во Вьетнаме, а также их влияние на глобальную политику. Анализируется гонка вооружений, развитие военно-промышленных комплексов и их воздействие на мировую экономику.

Идея:

Доклад призван раскрыть масштабы и последствия Холодной войны как ключевого периода в истории XX века. Он предоставит всесторонний анализ причин, хода и итогов этого противостояния, показав его влияние на современный мир.

Актуальность:

Изучение Холодной войны актуально для понимания современных международных отношений и вызовов. Понимание исторических корней конфликтов помогает анализировать текущую геополитическую ситуацию, включая вопросы безопасности и дипломатии.

Оглавление:

Введение

Идеологическое противостояние: Запад против Востока

Политическое противостояние: Дипломатия и конфликты

Военное противостояние и гонка вооружений

Региональные конфликты и войны-посредники

Экономическое соперничество и роль экономики

Закат Холодной войны и падение СССР

Заключение

Список литературы

Наименование образовательного учреждения

Доклад

на тему

Холодная война (1946-1991): Противостояние двух систем - идеологическое, политическое и военное соперничество

Выполнил: ФИО

Руководитель: ФИО

Содержание

  • Введение 1
  • Идеологическое противостояние: Запад против Востока 2
  • Политическое противостояние: Дипломатия и конфликты 3
  • Военное противостояние и гонка вооружений 4
  • Региональные конфликты и войны-посредники 5
  • Экономическое соперничество и роль экономики 6
  • Закат Холодной войны и падение СССР 7
  • Заключение 8
  • Список литературы 9

Введение

Содержимое раздела

Вводная часть доклада, устанавливающая контекст Холодной войны как ключевого периода в истории XX века. Определяются основные цели и задачи исследования, формируется тезис о влиянии идеологического противостояния на глобальные процессы. Обозначаются границы исследования: хронологические рамки (1946-1991 годы), основные участники (США и СССР) и ключевые аспекты (идеология, политика, военное соперничество). Данный раздел служит основой для последующего анализа и позволяет читателю сориентироваться в теме доклада.

Идеологическое противостояние: Запад против Востока

Содержимое раздела

Этот раздел посвящен анализу идеологических различий и их роли в формировании Холодной войны. Рассматриваются противоборствующие идеологии – капитализм и коммунизм, их принципиальные различия и взаимное неприятие. Анализируется влияние идеологии на внешнюю политику США и СССР, а также на формирование блоков НАТО и Варшавского договора. Оценивается пропагандистская война и ее воздействие на общественное мнение, включая методы манипуляции и информационного противоборства, влияющие на международные отношения.

Политическое противостояние: Дипломатия и конфликты

Содержимое раздела

В этом разделе анализируются политические аспекты Холодной войны, включая дипломатические усилия и региональные конфликты. Рассматриваются основные политические события, такие как Берлинский кризис, Карибский кризис и война во Вьетнаме, а также их влияние на международные отношения. Анализируются механизмы дипломатии, используемые США и СССР, включая переговоры, соглашения о контроле над вооружениями и создание международных организаций, например ООН. Оценивается роль политических лидеров в эскалации и деэскалации конфликтов.

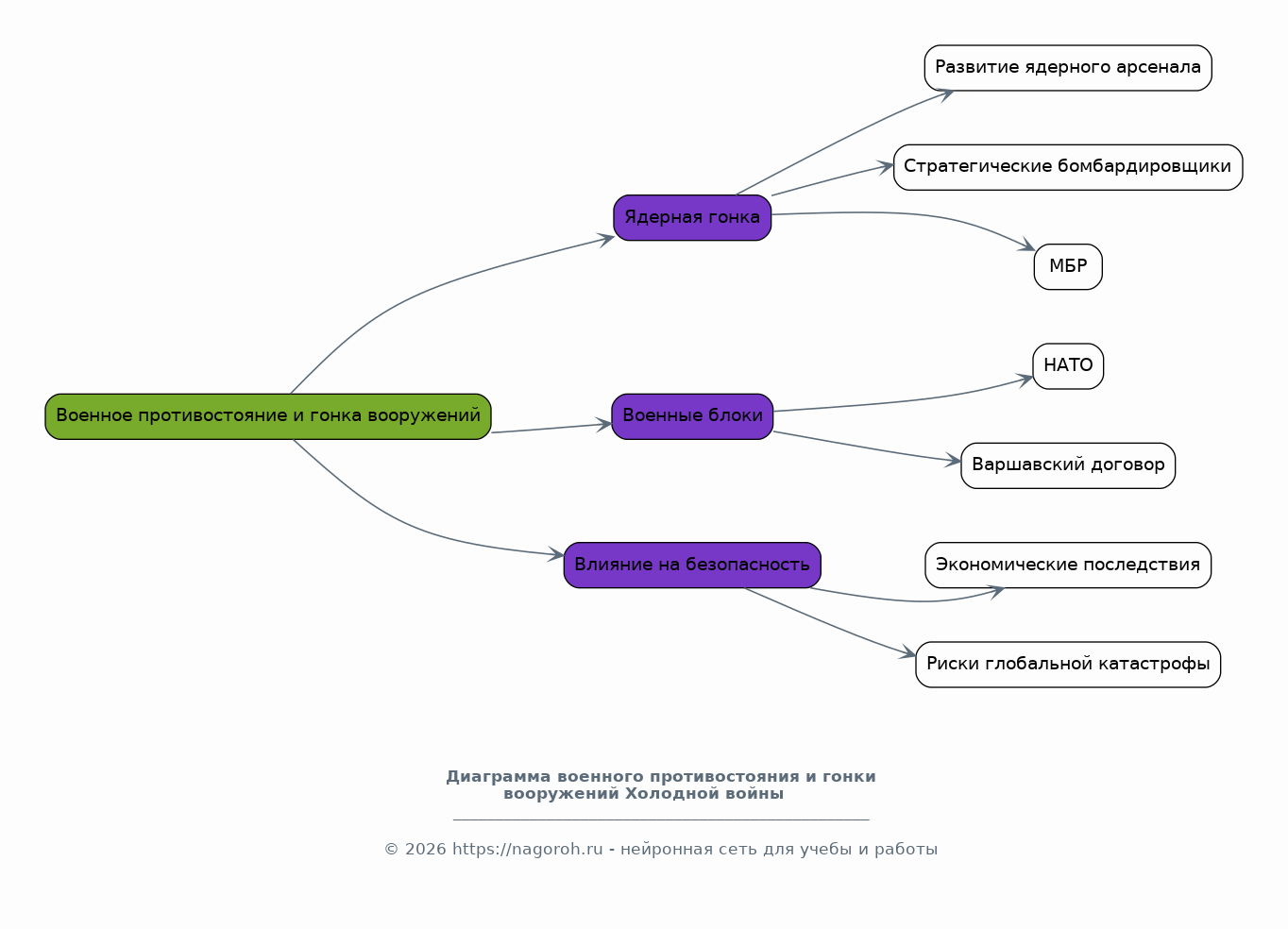
Военное противостояние и гонка вооружений

Содержимое раздела

Этот раздел посвящен анализу военного соперничества между США и СССР, включая гонку вооружений и развитие ядерного оружия. Рассматривается развитие ядерного арсенала, стратегические бомбардировщики, межконтинентальные баллистические ракеты и их влияние на баланс сил. Анализируется создание и деятельность военных блоков НАТО и Варшавского договора. Оценивается влияние гонки вооружений на экономику и безопасность обеих держав, а также на мировую стабильность, и риски глобальной катастрофы.

Региональные конфликты и войны-посредники

Содержимое раздела

В данном разделе рассматриваются региональные конфликты, которые были частью Холодной войны. Анализируются войны-посредники, такие как война в Корее, война во Вьетнаме и конфликты на Ближнем Востоке. Оценивается роль США и СССР в этих конфликтах, включая военную и экономическую помощь, а также влияние на региональную стабильность. Рассматриваются последствия этих конфликтов для стран, вовлеченных в них, и для мировой политики в целом, включая гуманитарные аспекты.

Экономическое соперничество и роль экономики

Содержимое раздела

Этот раздел посвящен экономическому соперничеству между США и СССР в период Холодной войны. Анализируются экономические системы двух стран, включая капитализм и плановую экономику, и их различия в эффективности и устойчивости. Рассматривается влияние гонки вооружений и военных расходов на экономику. Оценивается роль экономических факторов в крахе СССР и в изменении баланса сил в конце Холодной войны. Также стоит проанализировать роль помощи странам третьего мира, как способ влияния.

Закат Холодной войны и падение СССР

Содержимое раздела

В данном разделе рассматриваются причины и обстоятельства, приведшие к завершению Холодной войны и распаду Советского Союза. Анализируются политические реформы Горбачева, такие как Перестройка и Гластность, и их влияние на внутреннюю и внешнюю политику СССР. Рассматриваются экономические проблемы Советского Союза и их роль в ухудшении ситуации. Оценивается роль внешних факторов, таких как давление со стороны США, и внутренних факторов, как настроения в странах соц. лагеря которые привели к краху СССР.

Заключение

Содержимое раздела

В заключении подводятся итоги исследования Холодной войны. Обобщаются основные выводы, сделанные в ходе анализа идеологического, политического и военного противостояния между США и СССР. Подчеркивается значимость Холодной войны как ключевого периода в истории XX века и ее влияние на современный мир. Формулируются ответы на поставленные вопросы и оценивается вклад исследования в понимание исторических процессов, с учетом возможных перспектив дальнейшего изучения проблемы. Дается оценка наследия холодной войны и ее долгосрочного воздействия.

Список литературы

Содержимое раздела

Этот раздел содержит список использованных источников, включая книги, статьи, документы и другие материалы, использованные для подготовки доклада. Источники представлены в соответствии с принятыми академическими стандартами, обеспечивая прозрачность и возможность проверки информации. Список обеспечивает возможность для дальнейшего изучения темы. Формат представления источников соответствует требованиям, принятым в академической среде, обеспечивая их корректность и информативность.

Получи Такой Доклад

До 90% уникальность
Готовый файл Word
Оформление по ГОСТ
Список источников по ГОСТ
Таблицы и схемы
Презентация

Создать Доклад на любую тему за 5 минут

Создать

#6116620