Нейросеть

Законодательный процесс в Российской Федерации: Стадии, анализ и перспективы (Доклад)

Нейросеть для создания доклада Гарантия уникальности Строго по ГОСТу Высочайшее качество Поддержка 24/7

Данный доклад посвящен всестороннему исследованию законодательного процесса в Российской Федерации. В нем рассматриваются ключевые этапы прохождения законопроектов, начиная от внесения предложений и заканчивая официальным опубликованием законов. Особое внимание уделяется анализу действующих процедур, выявлению их сильных и слабых сторон, а также рассмотрению актуальных проблем правового регулирования. Целью данного исследования является углубление понимания механизмов законотворчества и оценка их эффективности.

Идея:

Изучить логику и этапы законодательного процесса в России. Выявить основные проблемы и предложить пути совершенствования.

Актуальность:

Актуальность исследования обусловлена необходимостью повышения эффективности законодательства и обеспечения его соответствия современным вызовам. Понимание стадий законотворчества критически важно для улучшения качества принимаемых законов и обеспечения стабильности правовой системы.

Оглавление:

Введение

Понятие и принципы законодательного процесса

Субъекты законодательной инициативы и их полномочия

Стадии законодательного процесса в Государственной Думе

Рассмотрение законопроектов в Совете Федерации

Подписание и обнародование закона Президентом

Анализ проблем и перспектив развития законодательного процесса

Список литературы

Наименование образовательного учреждения

Доклад

на тему

Законодательный процесс в Российской Федерации: Стадии, анализ и перспективы

Выполнил: ФИО

Руководитель: ФИО

Содержание

  • Введение 1
  • Понятие и принципы законодательного процесса 2
  • Субъекты законодательной инициативы и их полномочия 3
  • Стадии законодательного процесса в Государственной Думе 4
  • Рассмотрение законопроектов в Совете Федерации 5
  • Подписание и обнародование закона Президентом 6
  • Анализ проблем и перспектив развития законодательного процесса 7
  • Список литературы 8

Введение

Содержимое раздела

В данном разделе будет представлен общий обзор законодательного процесса в Российской Федерации, его значение в системе государственного управления и роль в регулировании общественных отношений. Будут сформулированы основные цели и задачи исследования, обозначена его методология. Также будет представлен краткий обзор структуры доклада, включая перечисление основных разделов и рассматриваемых вопросов. Это позволит читателю сформировать общее представление о предмете исследования и его значимости, а также определить его структуру и основные направления.

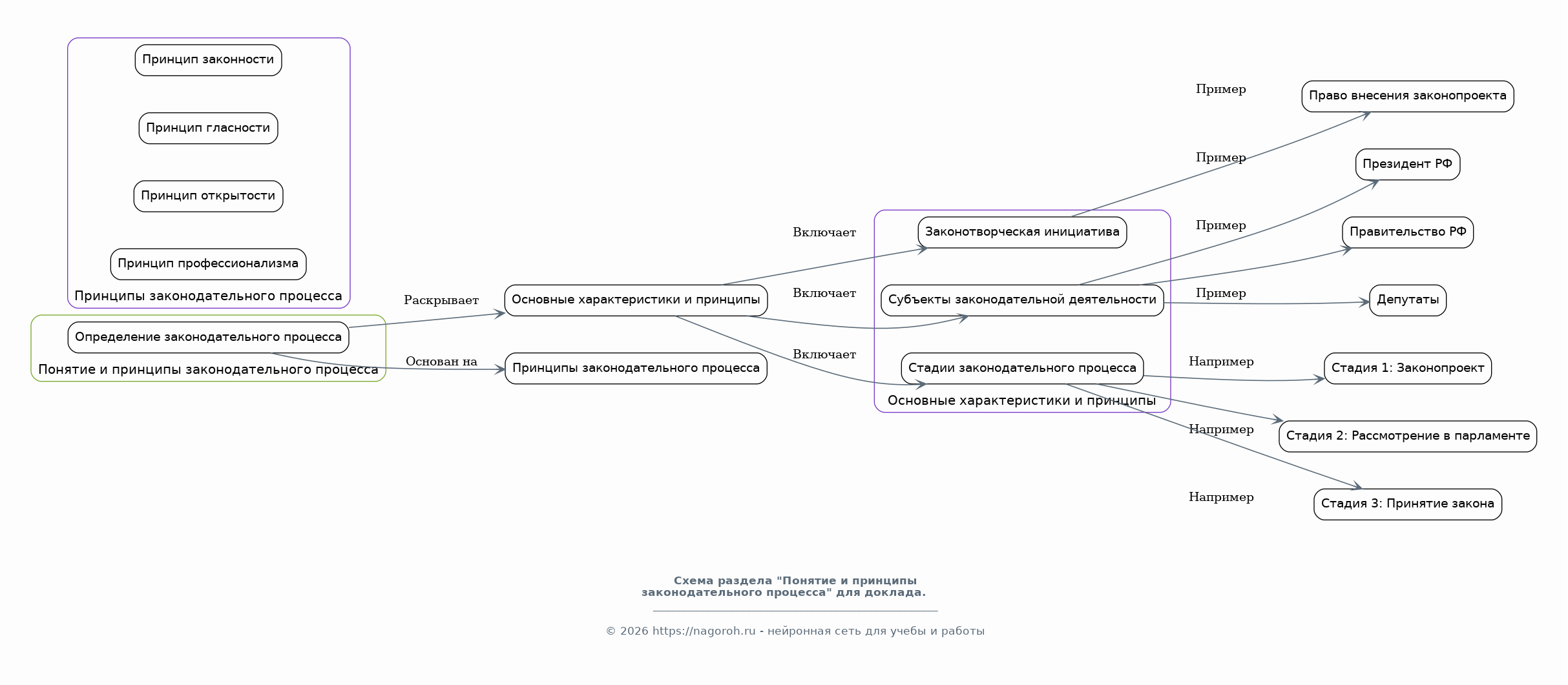
Понятие и принципы законодательного процесса

Содержимое раздела

В этом разделе будет рассмотрено определение законодательного процесса, его основные характеристики и принципы, определяющие его организацию и функционирование. Будут проанализированы ключевые понятия, такие как законотворческая инициатива, субъекты законодательной деятельности, стадии законодательного процесса. Особое внимание будет уделено принципам законности, гласности, открытости и профессионализма, лежащим в основе законодательного процесса и обеспечивающим его легитимность. Это необходимо для понимания основ процесса.

Субъекты законодательной инициативы и их полномочия

Содержимое раздела

Здесь будут рассмотрены субъекты, обладающие правом законодательной инициативы в Российской Федерации, включая Президента, Правительство, депутатов Государственной Думы и членов Совета Федерации. Проанализированы их полномочия, порядок внесения законопроектов и критерии допуска к рассмотрению. Будут рассмотрены примеры влияния различных субъектов на ход законодательного процесса, а также роль общественных организаций и граждан в формулировании законодательных предложений. Это необходимо для понимания кто конкретно может начинать процесс.

Стадии законодательного процесса в Государственной Думе

Содержимое раздела

В этом разделе подробно рассматриваются основные стадии прохождения законопроектов в Государственной Думе, включая внесение законопроекта, рассмотрение в комитетах, обсуждение и принятие в первом, втором и третьем чтениях. Будут проанализированы особенности каждой стадии, регламентные процедуры и механизмы принятия решений. Особое внимание будет уделено роли комитетов и комиссий, а также вопросам внесения поправок и голосования. Именно в этом разделе мы разберем процесс детально.

Рассмотрение законопроектов в Совете Федерации

Содержимое раздела

В данном разделе будет рассмотрен порядок рассмотрения законопроектов в Совете Федерации, включая процедуры одобрения или отклонения законопроектов, внесение поправок и взаимодействие с Государственной Думой. Будет проанализирована роль Совета Федерации в системе законодательной власти и его влияние на формирование федерального законодательства. Особое внимание уделяется процедурам согласительных процедур и преодоления разногласий между палатами. Эта часть покажет, что происходит дальше с законопроектом.

Подписание и обнародование закона Президентом

Содержимое раздела

В этом разделе рассматривается процедура подписания закона Президентом Российской Федерации, включая порядок представления закона на подпись, сроки рассмотрения и возможности наложения вето. Будут проанализированы последствия подписания закона и его обнародования, а также механизмы вступления закона в силу. Особое внимание будет уделено значению публикации закона в официальных источниках и его влиянию на правоприменительную практику. Это заключительный этап.

Анализ проблем и перспектив развития законодательного процесса

Содержимое раздела

В данном разделе будет проведен анализ проблем, существующих в законодательном процессе, таких как низкое качество законопроектов, коррупция, недостаточная эффективность процедур. Будут рассмотрены возможные пути совершенствования законодательного процесса, включая повышение профессионализма участников, улучшение процедур принятия решений, обеспечение большей прозрачности. Также будут рассмотрены перспективы развития законодательства, включая внедрение новых технологий и форм работы. Будут предложены варианты решения проблем.

Список литературы

Содержимое раздела

В этом разделе будет представлен список использованных источников, включая нормативные правовые акты, научные статьи, монографии и другие материалы. Список будет структурирован в соответствии с требованиями к оформлению списка литературы, обеспечивая полноту и достоверность информации. Это позволит читателям ознакомиться с источниками, использованными при подготовке доклада, и углубить свои знания по теме. Будут представлены ресурсы, подходящие для детального изучения темы.

Получи Такой Доклад

До 90% уникальность
Готовый файл Word
Оформление по ГОСТ
Список источников по ГОСТ
Таблицы и схемы
Презентация

Создать Доклад на любую тему за 5 минут

Создать

#5629341