Нейросеть

Зигмунд Фрейд и психоанализ: Основы, эволюция и влияние на современную психологию (Доклад)

Нейросеть для создания доклада Гарантия уникальности Строго по ГОСТу Высочайшее качество Поддержка 24/7

Данный доклад посвящен анализу ключевых идей Зигмунда Фрейда и его вкладу в развитие психоанализа, а также его влиянию на современную психологию. В работе рассматриваются основные концепции фрейдизма, такие как бессознательное, структура личности, психосексуальное развитие и механизмы психологической защиты. Особое внимание уделяется практическому применению психоаналитических методов в клинической практике и научных исследованиях, а также этическим аспектам. Рассмотрены основные этапы развития психоанализа, его критика и его значение в контексте других психологических теорий.

Идея:

Исследование показывает эволюцию психоаналитических идей, предложенных Зигмундом Фрейдом и демонстрирует их влияние на развитие современной психологии. Анализируются ключевые концепции, методы и школы психоанализа, а также их значение для понимания психических процессов и поведения человека.

Актуальность:

Изучение психоанализа Фрейда остается актуальным, поскольку его идеи формируют основу для понимания глубинных аспектов человеческой психики и поведения. Данный доклад предоставляет возможность анализа оригинальных и современных концепций психоанализа, а также его критического осмысления в контексте новых научных данных и вызовов.

Оглавление:

Введение

Биография Зигмунда Фрейда и исторический контекст

Основные концепции психоанализа: Бессознательное, структура личности, либидо

Психосексуальное развитие и стадии развития

Механизмы психологической защиты и их роль

Методы психоанализа: интерпретация сновидений, свободные ассоциации

Критика психоанализа и его современное значение: новые подходы

Список литературы

Наименование образовательного учреждения

Доклад

на тему

Зигмунд Фрейд и психоанализ: Основы, эволюция и влияние на современную психологию

Выполнил: ФИО

Руководитель: ФИО

Содержание

  • Введение 1
  • Биография Зигмунда Фрейда и исторический контекст 2
  • Основные концепции психоанализа: Бессознательное, структура личности, либидо 3
  • Психосексуальное развитие и стадии развития 4
  • Механизмы психологической защиты и их роль 5
  • Методы психоанализа: интерпретация сновидений, свободные ассоциации 6
  • Критика психоанализа и его современное значение: новые подходы 7
  • Список литературы 8

Введение

Содержимое раздела

Введение представляет собой обзор темы и цели исследования, определяя основные вопросы, которые будут рассмотрены в докладе. В этом разделе будет представлен краткий обзор жизни и основных работ Зигмунда Фрейда, подчеркивая исторический контекст, в котором формировались его теории. Также будет рассмотрено значение психоанализа для развития психологической науки, а также его влияние на другие дисциплины, такие как социология, литературоведение и искусство. Введение призвано создать общую основу для понимания ключевых концепций и значимости работы Фрейда.

Биография Зигмунда Фрейда и исторический контекст

Содержимое раздела

В этом разделе будет представлен подробный обзор жизненного пути Зигмунда Фрейда, начиная с его юности и заканчивая поздними годами, акцентируя внимание на ключевых событиях, повлиявших на формирование его научных взглядов. Рассматривается культурный и интеллектуальный климат эпохи, в которой жил и работал Фрейд, включая влияние таких мыслителей, как Чарльз Дарвин и Иоганн Вольфганг фон Гете. Анализируется взаимодействие Фрейда с его учениками и оппонентами, а также эволюция его взглядов на протяжении его научной деятельности. Будет уделено внимание роли его семьи и личных переживаний в формировании его идей.

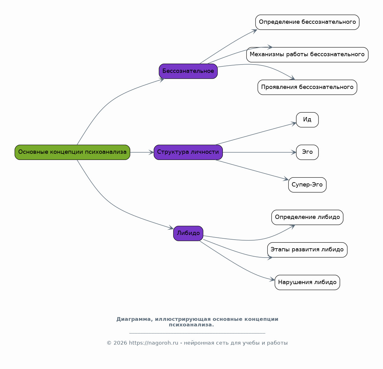
Основные концепции психоанализа: Бессознательное, структура личности, либидо

Содержимое раздела

Этот раздел детально рассматривает основные теоретические положения психоанализа, предложенные Зигмундом Фрейдом. Будет объяснено понятие бессознательного как центрального элемента психической жизни, механизмы его работы и способы проявления. Структура личности будет представлена в виде трех компонентов: Ид, Эго и Супер-Эго, – их функции и взаимодействие. Также будет проанализирована концепция либидо как движущей силы развития, её этапы и возможные нарушения. Особое внимание будет уделено объяснению влияния этих концепций на понимание психологических проблем и их лечение.

Психосексуальное развитие и стадии развития

Содержимое раздела

В этом разделе будет представлен подробный анализ теории психосексуального развития Фрейда, включающий в себя описание стадий оральной, анальной, фаллической, латентной и генитальной. Рассмотрится, как и почему различные переживания и конфликты на каждой стадии могут формировать личность человека и влиять на его поведение во взрослой жизни. Особое внимание будет уделено тому, как фрейдовская концепция психосексуального развития объясняет формирование характера и развитие неврозов. Будут рассмотрены примеры влияния каждой стадии на формирование психологических проблем.

Механизмы психологической защиты и их роль

Содержимое раздела

Этот раздел посвящен изучению механизмов психологической защиты, разработанных Фрейдом для объяснения способов, которыми люди справляются с тревогой и внутренними конфликтами. Будут рассмотрены такие механизмы, как вытеснение, проекция, рационализация, реактивное образование, сублимация и другие. Обсуждается, как и почему эти механизмы используются, и их влияние на психическое здоровье. Также будет проанализировано, какие виды защиты могут быть адаптивными, а какие – приводить к психологическим проблемам, а также их влияние на качество жизни.

Методы психоанализа: интерпретация сновидений, свободные ассоциации

Содержимое раздела

В этом пункте будет дан детальный обзор методов, используемых в психоанализе, включая интерпретацию сновидений, анализ свободных ассоциаций, перенос и контрперенос. Будут представлены конкретные примеры использования этих методов в клинической практике, а также обсуждена их эффективность и ограничения. Рассматриваются особенности каждого метода, процедура их реализации и роль психоаналитика в процессе лечения. Также будет обсуждена этика психоаналитической практики и вопросы конфиденциальности.

Критика психоанализа и его современное значение: новые подходы

Содержимое раздела

В этом разделе будет рассмотрена критика психоанализа, включая вопросы научности, валидности и эффективности. Обсуждаются научные исследования, подтверждающие или опровергающие различные положения психоанализа, а также его сравнение с другими психологическими теориями. Особое внимание будет уделено современному значению психоанализа, его адаптации к новым вызовам и интеграции с другими подходами, например, когнитивно-поведенческой терапией. Будут рассмотрены новые направления развития психоанализа и перспективы его применения в будущем.

Список литературы

Содержимое раздела

В этом разделе представлен список использованной литературы, включая основные работы Зигмунда Фрейда, а также другие научные публикации и исследования, использованные в докладе. Список будет организован в соответствии со стандартными академическими требованиями, включая авторов, названия, издательства и годы публикации. Он послужит основой для проверки цитирования и дальнейшего изучения темы. В списке будут представлены как классические, так и современные источники, отражающие развитие и эволюцию психоанализа.

Получи Такой Доклад

До 90% уникальность
Готовый файл Word
Оформление по ГОСТ
Список источников по ГОСТ
Таблицы и схемы
Презентация

Создать Доклад на любую тему за 5 минут

Создать

#5691828