Нейросеть

Жизнь и смерть в поэзии Александра Сергеевича Пушкина: Философские и эстетические аспекты (Доклад)

Нейросеть для создания доклада Гарантия уникальности Строго по ГОСТу Высочайшее качество Поддержка 24/7

Данный доклад посвящен глубокому анализу темы жизни и смерти в лирике великого русского поэта Александра Сергеевича Пушкина. Исследование охватывает широкий спектр произведений, от ранних стихотворений до поздних шедевров, выявляя эволюцию взглядов поэта на эти фундаментальные понятия. Анализируются основные образы, мотивы и символы, связанные с жизнью и смертью, такие как природа, любовь, память и забвение. Особое внимание уделяется философскому и эстетическому осмыслению этих тем в контексте эпохи Пушкина и его творческого пути. Цель работы — раскрыть многогранность пушкинского мировоззрения через призму его поэтического наследия.

Идея:

Идея доклада заключается в выявлении универсальных идей, заключенных в поэзии Пушкина о жизни и смерти. В работе будут проанализированы основные произведения, в которых эти темы раскрываются наиболее полно, что позволит глубже понять мироощущение поэта.

Актуальность:

Актуальность исследования обусловлена непреходящим интересом к творчеству А.С. Пушкина и его великому вкладу в мировую культуру. Тема жизни и смерти является вечной, и анализ ее в поэзии Пушкина позволяет нам лучше понять человека и его место в мире.

Оглавление:

Введение

Ранний период творчества Пушкина: зарождение темы смерти

Тема смерти в любовной лирике Пушкина

Философские аспекты темы смерти в зрелом творчестве Пушкина

Образ смерти в исторических произведениях Пушкина

Эстетика смерти в поэзии Пушкина

Жизнь после смерти: бессмертие в поэзии Пушкина

Заключение

Список литературы

Наименование образовательного учреждения

Доклад

на тему

Жизнь и смерть в поэзии Александра Сергеевича Пушкина: Философские и эстетические аспекты

Выполнил: ФИО

Руководитель: ФИО

Содержание

  • Введение 1
  • Ранний период творчества Пушкина: зарождение темы смерти 2
  • Тема смерти в любовной лирике Пушкина 3
  • Философские аспекты темы смерти в зрелом творчестве Пушкина 4
  • Образ смерти в исторических произведениях Пушкина 5
  • Эстетика смерти в поэзии Пушкина 6
  • Жизнь после смерти: бессмертие в поэзии Пушкина 7
  • Заключение 8
  • Список литературы 9

Введение

Содержимое раздела

Введение в тему исследования: обоснование выбора темы, ее актуальность и значимость. Краткий обзор основных направлений исследования темы жизни и смерти в творчестве Пушкина. Будет представлен краткий обзор основных этапов творческого пути Пушкина, с акцентом на произведения, в которых тема жизни и смерти занимает центральное место. Определяются цели и задачи исследования, а также методология, применяемая для анализа поэтических текстов. Работа будет основываться на анализе конкретных произведений, выявлении ключевых образов и мотивов.

Ранний период творчества Пушкина: зарождение темы смерти

Содержимое раздела

Анализ ранних стихотворений Пушкина, в которых впервые появляются мотивы смерти и бренности бытия. Рассматриваются влияние античной литературы и романтизма на формирование мировоззрения поэта в этот период. Изучаются основные образы и символы, связанные со смертью, такие как надгробия, кладбища, тени и призраки. Выявляются основные темы, волновавшие молодого Пушкина в этот период, такие как скоротечность жизни, неизбежность смерти и поиск бессмертия. Анализируется эволюция взглядов поэта на смерть в контексте его ранних произведений.

Тема смерти в любовной лирике Пушкина

Содержимое раздела

Исследование темы смерти в контексте любовной лирики Пушкина. Рассматривается взаимосвязь любви и смерти в его произведениях, таких как элегии и романсы. Анализируются образы возлюбленных, их переживания, связанные с потерей и разлукой. Изучается роль смерти как фактора, обостряющего чувства и переживания, делающего любовь более значимой. Выявляются основные мотивы, связанные с любовью и смертью, такие как страсть, разлука, память и забвение, и то как они отражены в его творчестве.

Философские аспекты темы смерти в зрелом творчестве Пушкина

Содержимое раздела

Анализ философских взглядов Пушкина на смерть в его зрелом творчестве. Рассматривается влияние различных философских течений на формирование мировоззрения поэта, таких как стоицизм и экзистенциализм. Изучаются основные философские вопросы, которые Пушкин поднимает в своих произведениях, такие как смысл жизни, природа человека и его место во вселенной. Анализируется эволюция взглядов Пушкина на смерть, его стремление к гармонии и примирению с неизбежным, в частности через призму его философских размышлений. Обсуждаются его философские взгляды в зрелый период творчества.

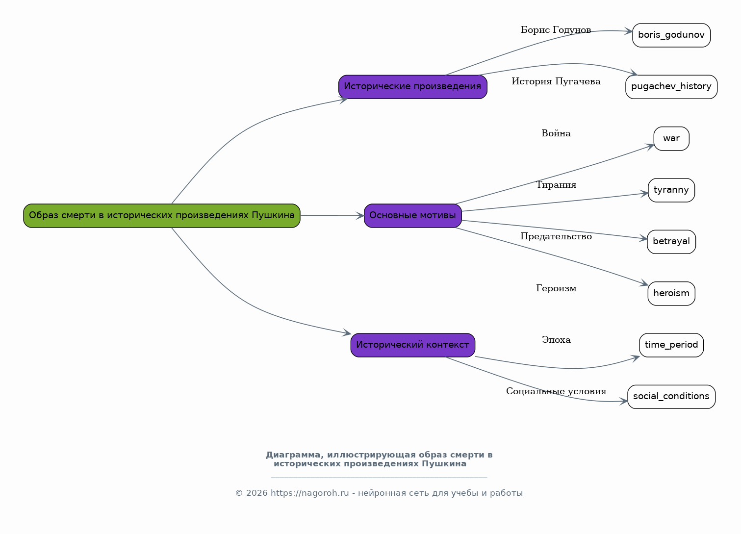
Образ смерти в исторических произведениях Пушкина

Содержимое раздела

Рассмотрение образа смерти в исторических произведениях Пушкина, таких как «Борис Годунов» и «История Пугачева». Анализ исторических личностей и событий через призму темы жизни и смерти. Изучение роли смерти как движущей силы истории, фактора, определяющего судьбы людей и народов. Выявление основных мотивов, связанных с темой смерти в исторических произведениях, таких как война, тирания, предательство и героизм. Обсуждение, как исторический контекст влияет на восприятие смерти в произведениях.

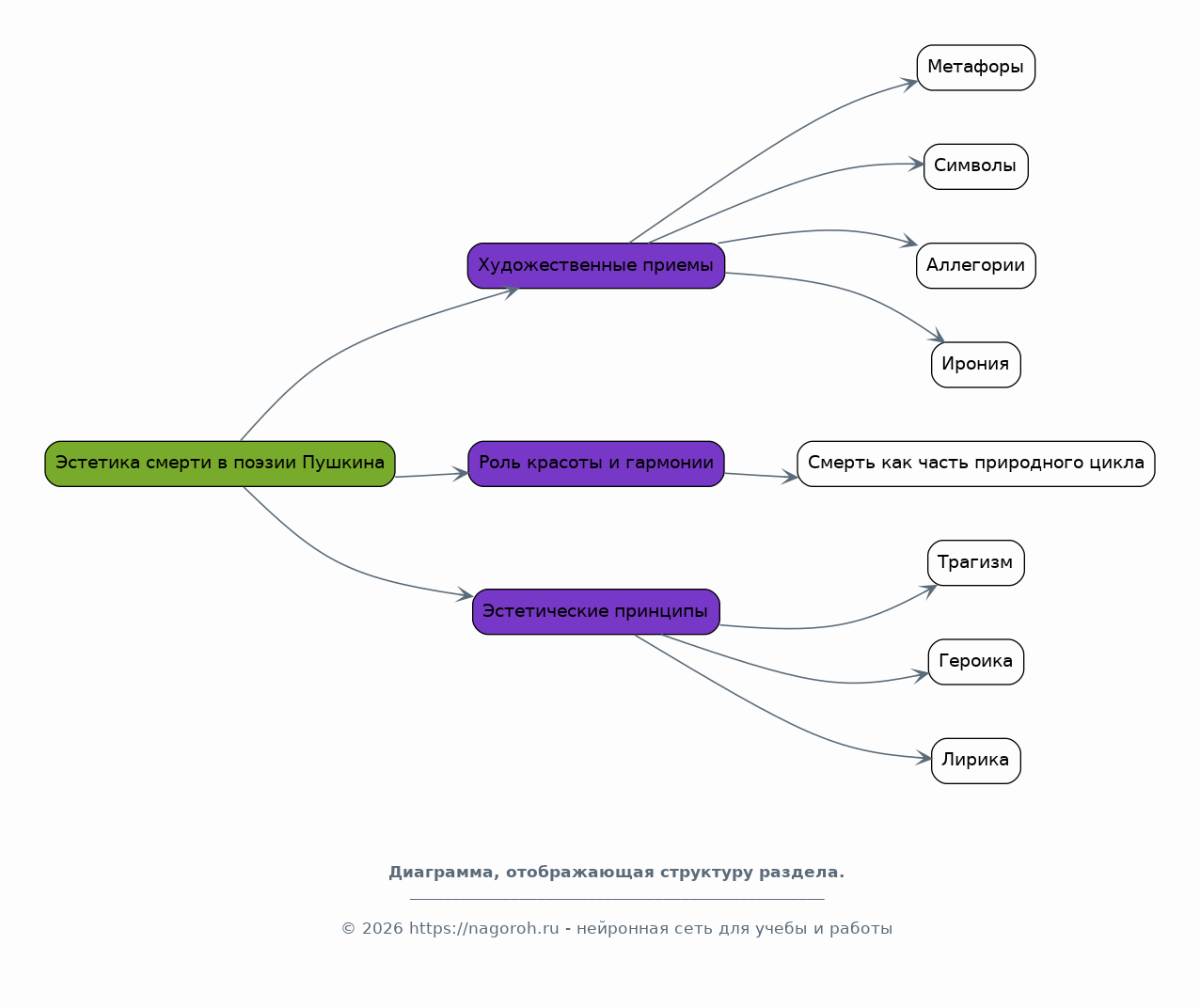
Эстетика смерти в поэзии Пушкина

Содержимое раздела

Исследование эстетического воплощения темы смерти в поэзии Пушкина. Анализ художественных приемов, используемых поэтом для создания образов смерти, таких как метафоры, символы, аллегории и ирония. Изучение роли красоты и гармонии в восприятии смерти, представление её как части природного цикла. Выявление основных эстетических принципов, лежащих в основе изображения смерти в поэзии Пушкина, таких как трагизм, героика и лирика. Разбор примеров, демонстрирующих эстетическую трансформацию темы смерти в творчестве поэта.

Жизнь после смерти: бессмертие в поэзии Пушкина

Содержимое раздела

Рассмотрение темы бессмертия в поэзии Пушкина. Анализ образов, символизирующих бессмертие, таких как слава, память, искусство и природа. Изучение отношения поэта к идее бессмертия души. Выявление противоречий и сомнений, связанных с этой темой, и поисков смысла существования. Обсуждение, как Пушкин видит способы преодоления смерти, такие как творчество и любовь, в попытке обрести вечную жизнь.

Заключение

Содержимое раздела

Обобщение основных результатов исследования, выводы о месте темы жизни и смерти в творчестве Пушкина. Подведение итогов по основным направлениям исследования, обсуждение сделанных открытий и подтверждение выдвинутых гипотез. Оценка значения творчества Пушкина для понимания вечных вопросов человеческого бытия. Определение перспективы дальнейшего изучения темы жизни и смерти в русской литературе XIX века в контексте пушкинского наследия и его влияния.

Список литературы

Содержимое раздела

Перечисление использованных источников: список основных критических статей, монографий и изданий произведений Пушкина, использованных при написании доклада. Важно! Список будет составлен в соответствии с требованиями к оформлению списка литературы. В этот раздел войдут все произведения Пушкина, цитировавшиеся, и критическая литература. Обязательно указание выходных данных каждого издания.

Получи Такой Доклад

До 90% уникальность
Готовый файл Word
Оформление по ГОСТ
Список источников по ГОСТ
Таблицы и схемы
Презентация

Создать Доклад на любую тему за 5 минут

Создать

#6088668