Нейросеть

Значение поддержания межконфессионального мира в Российской Федерации: Анализ и перспективы (Доклад)

Нейросеть для создания доклада Гарантия уникальности Строго по ГОСТу Высочайшее качество Поддержка 24/7

Данный доклад посвящен исследованию ключевой роли поддержания межконфессионального мира в контексте Российской Федерации. В работе рассматриваются исторические предпосылки, современные вызовы и потенциальные риски, связанные с межрелигиозными отношениями в стране. Особое внимание уделяется анализу практик и инструментов, направленных на укрепление диалога и сотрудничества между различными религиозными общинами. Цель исследования — предложить рекомендации по улучшению механизмов обеспечения межконфессионального согласия и повышению устойчивости российского общества к дестабилизирующим факторам.

Идея:

Основная идея доклада заключается в необходимости комплексного подхода к изучению межконфессиональных отношений, учитывающего как историческое наследие, так и современные тенденции. Предлагается провести анализ существующих стратегий и выработать рекомендации для совершенствования государственной политики в области межрелигиозного взаимодействия.

Актуальность:

Актуальность исследования обусловлена возрастающей ролью религиозного фактора в современной России и необходимостью обеспечения стабильности в многоконфессиональном обществе. В условиях глобальных вызовов и усиления поляризации важность поддержания межконфессионального мира становится критически значимой для сохранения единства и безопасности страны.

Оглавление:

Введение

Исторический обзор межконфессиональных отношений в России

Современное состояние межконфессиональных отношений в Российской Федерации

Правовые основы регулирования межконфессиональных отношений

Роль государства в поддержании межконфессионального мира

Деятельность религиозных организаций в сфере межконфессионального взаимодействия

Вызовы и угрозы межконфессиональному миру в России

Заключение

Список литературы

Наименование образовательного учреждения

Доклад

на тему

Значение поддержания межконфессионального мира в Российской Федерации: Анализ и перспективы

Выполнил: ФИО

Руководитель: ФИО

Содержание

  • Введение 1
  • Исторический обзор межконфессиональных отношений в России 2
  • Современное состояние межконфессиональных отношений в Российской Федерации 3
  • Правовые основы регулирования межконфессиональных отношений 4
  • Роль государства в поддержании межконфессионального мира 5
  • Деятельность религиозных организаций в сфере межконфессионального взаимодействия 6
  • Вызовы и угрозы межконфессиональному миру в России 7
  • Заключение 8
  • Список литературы 9

Введение

Содержимое раздела

Вводная часть доклада, определяющая контекст и цели исследования. Рассматриваются основные понятия, связанные с межконфессиональным миром, его значение для стабильности российского общества и актуальность данной темы в современных условиях. Описываются методы исследования, включающие анализ научной литературы, нормативных правовых актов и эмпирических данных, таких как социологические опросы и статистические отчеты. Также формулируются основные исследовательские вопросы, на которые предстоит ответить в ходе работы, определяющие структуру и логику изложения материала.

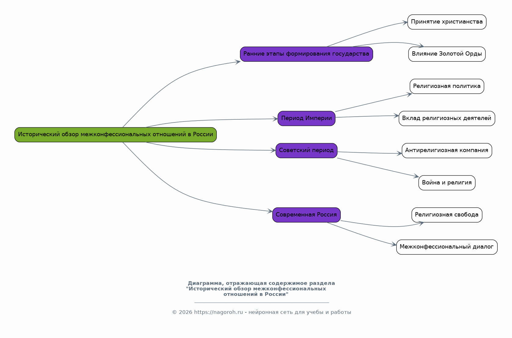
Исторический обзор межконфессиональных отношений в России

Содержимое раздела

Этот раздел посвящен анализу исторического опыта межконфессионального взаимодействия в России, начиная с ранних этапов формирования государства и до современности. Рассматриваются основные периоды развития межрелигиозных отношений, ключевые события и факторы, оказавшие влияние на формирование религиозного ландшафта страны. Анализируются как примеры сотрудничества и сосуществования, так и периоды напряженности и конфликтов, выявляются закономерности и тенденции, способствующие пониманию текущей ситуации. Особое внимание уделяется роли государства в регулировании межрелигиозных отношений и влиянию различных политических режимов на религиозную сферу.

Современное состояние межконфессиональных отношений в Российской Федерации

Содержимое раздела

В этой части доклада анализируется современное состояние межконфессиональных отношений в России, включая взаимодействие между основными религиозными общинами: православными, мусульманами, буддистами, иудеями и представителями других конфессий. Рассматриваются основные тенденции и вызовы, связанные с межрелигиозным диалогом и сотрудничеством в различных сферах общественной жизни. Анализируются факторы, влияющие на уровень межконфессионального согласия, включая социальные, экономические и политические аспекты. Оценивается роль общественных организаций, религиозных лидеров и государственных институтов в поддержании мира и согласия.

Правовые основы регулирования межконфессиональных отношений

Содержимое раздела

Данный раздел посвящен анализу правовых основ, регулирующих межконфессиональные отношения в Российской Федерации. Рассматривается конституционное право на свободу совести и вероисповедания, а также другие нормативные правовые акты, регулирующие деятельность религиозных организаций. Анализируется эффективность законодательства в обеспечении прав и свобод верующих, а также в предотвращении дискриминации по религиозному признаку. Особое внимание уделяется анализу судебной практики по делам, связанным с религиозными конфликтами, и оценке влияния правовых норм на формирование межконфессионального мира. Рассматривается международный опыт в области регулирования религиозных отношений.

Роль государства в поддержании межконфессионального мира

Содержимое раздела

В этом разделе анализируется роль государства в поддержании межконфессионального мира в России, включая его функции и инструменты. Рассматриваются различные формы сотрудничества между государственными органами и религиозными организациями, такие как консультации, совместные мероприятия и финансирование проектов. Анализируются механизмы урегулирования религиозных конфликтов, включая медиацию, диалог и образовательные программы. Оценивается эффективность государственной политики в сфере межрелигиозных отношений, выявляются сильные и слабые стороны, а также предлагаются рекомендации по ее совершенствованию. Анализируется опыт других стран в данной области.

Деятельность религиозных организаций в сфере межконфессионального взаимодействия

Содержимое раздела

Этот раздел посвящен анализу деятельности религиозных организаций в сфере межконфессионального взаимодействия в России. Рассматриваются различные формы сотрудничества, включая совместные проекты, культурные мероприятия и образовательные программы. Анализируется роль религиозных лидеров и представителей различных конфессий в формировании диалога и укреплении взаимопонимания. Оценивается вклад религиозных организаций в профилактику религиозного экстремизма и ксенофобии. Рассматриваются лучшие практики межрелигиозного взаимодействия и возможности их тиражирования. Анализируется влияние внутренней организации религиозных общин на их способность к диалогу.

Вызовы и угрозы межконфессиональному миру в России

Содержимое раздела

В этой части доклада рассматриваются основные вызовы и угрозы межконфессиональному миру в современной России. Анализируются факторы, способствующие возникновению напряженности и конфликтов между религиозными общинами, включая религиозный экстремизм, ксенофобию и дискриминацию. Рассматриваются риски, связанные с внешним влиянием, информационными войнами и распространением дезинформации. Анализируются формы проявления религиозного радикализма и их влияние на общественную безопасность. Предлагаются меры по снижению этих рисков и укреплению устойчивости межконфессиональных отношений. Оценивается роль СМИ в формировании общественного мнения о межрелигиозных вопросах.

Заключение

Содержимое раздела

В заключительной части доклада подводятся итоги исследования, обобщаются основные выводы и формулируются рекомендации по дальнейшему развитию межконфессионального диалога в России. Оценивается эффективность предложенных мер и их соответствие текущим вызовам. Подчеркивается важность продолжения исследований в данной области и необходимость постоянного мониторинга межрелигиозных отношений. Предлагаются конкретные шаги для укрепления межконфессионального мира на различных уровнях: государственном, общественном и религиозном. Обозначаются перспективы развития межконфессионального взаимодействия.

Список литературы

Содержимое раздела

Содержит перечень использованных источников, включая научные статьи, монографии, нормативные правовые акты и другие материалы. Список составлен в соответствии с требованиями к оформлению научной работы и позволяет читателю ознакомиться с использованной библиографией. Материалы систематизированы по определенному порядку (например, алфавитному или тематическому) для удобства использования. Включает в себя полные библиографические описания всех источников, обеспечивая прозрачность и возможность проверки информации.

Получи Такой Доклад

До 90% уникальность
Готовый файл Word
Оформление по ГОСТ
Список источников по ГОСТ
Таблицы и схемы
Презентация

Создать Доклад на любую тему за 5 минут

Создать

#5475494