Нейросеть

Журналисты как ключевая аудитория: особенности взаимодействия в новых медиа - анализ влияния и стратегии коммуникации (Доклад)

Нейросеть для создания доклада Гарантия уникальности Строго по ГОСТу Высочайшее качество Поддержка 24/7

Данный доклад посвящен исследованию ключевой роли журналистов как целевой аудитории в контексте развития новых медиа. Мы рассмотрим особенности взаимодействия с представителями СМИ, анализируя как традиционные, так и современные подходы. Особое внимание будет уделено эффективным стратегиям коммуникации, направленным на формирование и поддержание устойчивых отношений. Целью исследования является выявление лучших практик для успешного взаимодействия с журналистами в эпоху цифровых технологий.

Идея:

Представленное исследование направлено на анализ перспектив и вызовов взаимодействия с журналистами в новых медиа. Мы стремимся выявить эффективные стратегии и инструменты для укрепления взаимопонимания и доверия.

Актуальность:

Актуальность исследования обусловлена стремительным развитием цифровых технологий и изменением ландшафта медиа. Понимание особенностей взаимодействия с журналистами является критически важным для успешного продвижения информации и формирования общественного мнения.

Оглавление:

Введение

Эволюция медиа и роль журналистов

Особенности коммуникации с журналистами в новых медиа

Стратегии эффективного взаимодействия

Инструменты и платформы для работы с журналистами

Анализ кейсов успешного взаимодействия

Тенденции и перспективы взаимодействия с журналистами

Заключение

Список литературы

Наименование образовательного учреждения

Доклад

на тему

Журналисты как ключевая аудитория: особенности взаимодействия в новых медиа - анализ влияния и стратегии коммуникации

Выполнил: ФИО

Руководитель: ФИО

Содержание

  • Введение 1
  • Эволюция медиа и роль журналистов 2
  • Особенности коммуникации с журналистами в новых медиа 3
  • Стратегии эффективного взаимодействия 4
  • Инструменты и платформы для работы с журналистами 5
  • Анализ кейсов успешного взаимодействия 6
  • Тенденции и перспективы взаимодействия с журналистами 7
  • Заключение 8
  • Список литературы 9

Введение

Содержимое раздела

Вводный раздел посвящен актуальности темы исследования и обоснованию выбора журналистов в качестве ключевой аудитории в контексте новых медиа. Будут рассмотрены предпосылки исследования, его цели и задачи. Также будет представлен обзор основных понятий, используемых в работе, таких как "новые медиа", "взаимодействие", "стратегии коммуникации" и их значение для понимания темы. Будут обозначены ключевые вопросы, на которые предстоит ответить в ходе исследования, определены границы исследования, и описана методология, применяемая для сбора и анализа данных.

Эволюция медиа и роль журналистов

Содержимое раздела

В этом разделе будет проанализирована трансформация медиа-ландшафта, начиная от традиционных СМИ до современных цифровых платформ. Будет рассмотрено влияние технологических изменений на роль журналистов и их взаимодействие с аудиторией. Особое внимание будет уделено изменениям в способах получения и распространения информации, а также новым вызовам и возможностям, которые возникают перед журналистами в эпоху цифровизации. Будет проанализирована роль социальных сетей и других онлайн-платформ в формировании новостной повестки.

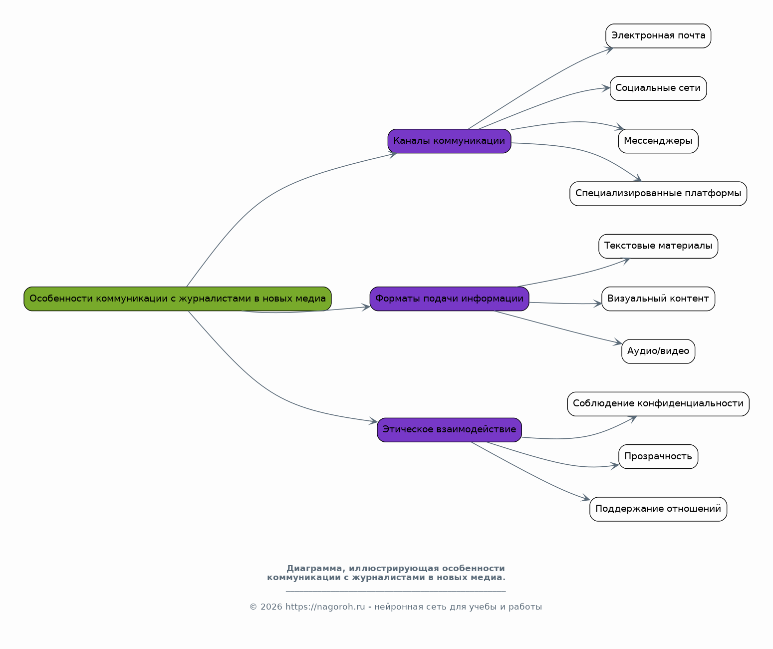
Особенности коммуникации с журналистами в новых медиа

Содержимое раздела

Данный пункт посвящен анализу специфики взаимодействия с представителями СМИ в цифровой среде. Будут рассмотрены особенности различных каналов коммуникации, таких как электронная почта, социальные сети, мессенджеры и специализированные платформы для журналистов. Будет проанализировано, как меняются форматы подачи информации и требования к контенту, а также какие факторы влияют на принятие решений журналистами. Особое внимание будет уделено этическим аспектам взаимодействия и поддержанию профессиональных отношений.

Стратегии эффективного взаимодействия

Содержимое раздела

В этом разделе будут представлены конкретные стратегии и инструменты, которые могут быть использованы для эффективного взаимодействия с журналистами. Будут рассмотрены различные подходы к созданию пресс-релизов, организации пресс-конференций и проведению интервью. Будет проанализировано, как адаптировать коммуникационную стратегию к особенностям разных медиа-каналов и форматам подачи информации. Особое внимание будет уделено построению долгосрочных отношений с журналистами, основанных на доверии и взаимном уважении.

Инструменты и платформы для работы с журналистами

Содержимое раздела

Раздел посвящен обзору современных инструментов и платформ, используемых для организации взаимодействия с журналистами. Будут рассмотрены различные CRM-системы, сервисы мониторинга СМИ, базы данных журналистов и платформы для управления пресс-релизами. Будет проанализирована эффективность использования этих инструментов для повышения скорости и качества коммуникации. Особое внимание будет уделено интеграции различных платформ и созданию единой экосистемы для работы с журналистами, что значительно упрощает и оптимизирует процессы.

Анализ кейсов успешного взаимодействия

Содержимое раздела

В данном разделе будут представлены и проанализированы конкретные примеры успешного взаимодействия с журналистами в различных отраслях и сферах деятельности. Будут рассмотрены кейсы, демонстрирующие эффективное использование различных стратегий, инструментов и каналов коммуникации. Особое внимание будет уделено анализу факторов, способствовавших успеху, а также извлечению уроков из неудачных примеров. Целью является выявление лучших практик и рекомендаций для построения эффективных коммуникационных стратегий.

Тенденции и перспективы взаимодействия с журналистами

Содержимое раздела

В этом разделе будет проведен анализ текущих трендов в области медиа и коммуникаций, а также прогноз развития взаимодействия с журналистами в будущем. Будут рассмотрены новые технологии и платформы, которые могут оказать влияние на способы получения и распространения информации. Обсуждены этические вопросы и вызовы, связанные с использованием искусственного интеллекта и автоматизации в журналистике. Особое внимание будет уделено формированию новых навыков и компетенций, необходимых для успешной работы в условиях цифровой трансформации.

Заключение

Содержимое раздела

В заключении будут подведены итоги исследования и сформулированы основные выводы. Будут обобщены ключевые стратегии и инструменты для эффективного взаимодействия с журналистами в новых медиа. Будут даны практические рекомендации для специалистов по коммуникациям и представителей СМИ. Отдельным пунктом будет отмечена важность постоянного мониторинга и адаптации к меняющимся условиям медиа-ландшафта. Будут обозначены перспективы дальнейших исследований в этой области.

Список литературы

Содержимое раздела

В этом разделе будет представлен список использованных источников, включая книги, статьи, онлайн-ресурсы и другие материалы, которые были использованы при подготовке доклада. Список будет составлен в соответствии с требованиями к оформлению списка литературы. Это позволит читателям ознакомиться с использованной информацией и при необходимости проверить достоверность данных. Будет обеспечена максимальная полнота и точность цитирования.

Получи Такой Доклад

До 90% уникальность
Готовый файл Word
Оформление по ГОСТ
Список источников по ГОСТ
Таблицы и схемы
Презентация

Создать Доклад на любую тему за 5 минут

Создать

#6093751