Нейросеть

День Государственного флага Российской Федерации: История, Символика и Значение (Конспект урока)

Нейросеть для конспекта урока Гарантия уникальности Строго по ГОСТу Высочайшее качество Поддержка 24/7

Урок, посвященный Дню Государственного флага Российской Федерации, предназначен для ознакомления учащихся с историей создания, символическим значением и ролью флага в жизни страны. Урок построен в форме беседы, включающей презентацию, просмотр видеоматериалов и обсуждение. Особое внимание уделяется формированию чувства патриотизма и уважения к государственным символам. Форма подачи материала адаптирована для восприятия школьниками средней ступени, с акцентом на визуализацию и интерактивные элементы.

Предмет:

Окружающий мир / Обществознание / История

Класс:

7

Цель:

В ходе урока учащиеся познакомятся с историей создания и эволюцией Государственного флага Российской Федерации. Они научатся интерпретировать символическое значение цветов флага и понимать его роль как одного из главных государственных символов России.

Задачи:

  • Изучить историю создания флага.
  • Определить символическое значение цветов флага.
  • Понять значение флага для Российской Федерации.
  • Развить чувство патриотизма и уважения к государственным символам.

Оборудование:

Мультимедийный проектор, компьютер, презентация, видеоматериалы (короткий фильм о флаге), распечатанные изображения флага разных исторических периодов.

Результаты:

  • Предметные результаты: Учащиеся должны знать историю появления и изменения российского флага, а также понимать его современный вид и структуру. Они должны уметь описывать цвета флага и объяснять их символическое значение в контексте истории и культуры России. Уметь рассказывать о роли флага в различных исторических событиях и в современной жизни страны.
  • Метапредметные результаты: Учащиеся научатся анализировать историческую информацию, сравнивать различные источники, делать выводы и представлять результаты своей работы в устной форме. Они смогут эффективно работать в группе, слушать и понимать других, а также аргументировано выражать свою точку зрения и уважать мнение оппонентов.
  • Личностные результаты: Урок способствует формированию уважения к государственным символам России, развитию чувства патриотизма и гражданственности. Учащиеся осознают свою принадлежность к российской культуре и истории, формируют позитивное отношение к ценностям, лежащим в основе российского государства, и стремление к активному участию в жизни общества.
  • Коммуникативные результаты: Учащиеся смогут участвовать в дискуссиях, слушать и понимать других, выражать свои мысли и чувства, строить диалог и разрешать конфликты. Они научатся аргументировать свою позицию и уважать мнение оппонентов, а также эффективно работать в группе для достижения общих целей.
  • Воспитательные результаты: Урок воспитывает чувство гордости за свою страну и её богатую историю, формирует уважительное отношение к государственным символам, способствует развитию ответственности и гражданской позиции. Поддерживает стремление к сохранению культурного наследия и укреплению патриотизма.

Рефлексия:

В конце урока проводится обсуждение, в ходе которого ученики делятся своими впечатлениями и мыслями о флаге, а также отвечают на вопросы: что нового они узнали, что было самым интересным и что они могли бы улучшить.

Домашнее задание:

Написать небольшое сочинение на тему: «Что для меня значит Государственный флаг Российской Федерации».

Наименование образовательного учреждения

Конспект урока

на тему

День Государственного флага Российской Федерации: История, Символика и Значение

Выполнил: ФИО

Содержание

  • Введение 1
  • Исторические предпосылки 2
  • Утверждение современного флага 3
  • Флаг в жизни государства 4
  • Интерактивное задание: Символика флага 5
  • Работа с источниками 6
  • Творческая работа 7
  • Обобщение и заключение 8
  • Список литературы 9

Введение

Содержимое раздела

Организационный момент, приветствие. Актуализация знаний о государственных символах России. Создание проблемной ситуации: зачем нужны государственные символы, какова роль флага? Беседа о личных ассоциациях, связанных с российским флагом. Целеполагание и мотивация учебной деятельности.

Действия учителя: Приветствует учащихся, организует обсуждение, ставит цели и задачи урока.

Действия учащихся: Слушают учителя, отвечают на вопросы, делятся своими мыслями и ассоциациями.

Длительность: 7 минут

Исторические предпосылки

Содержимое раздела

Рассказ об истории появления первых государственных символов на Руси, эволюция флага от знамен княжеских дружин до современного триколора. Демонстрация изображений исторических флагов. Объяснение причин изменений в символике флага на протяжении истории России.

Действия учителя: Предоставляет историческую информацию, демонстрирует изображения флагов.

Действия учащихся: Слушают рассказ учителя, рассматривают изображения флагов, задают вопросы.

Длительность: 10 минут

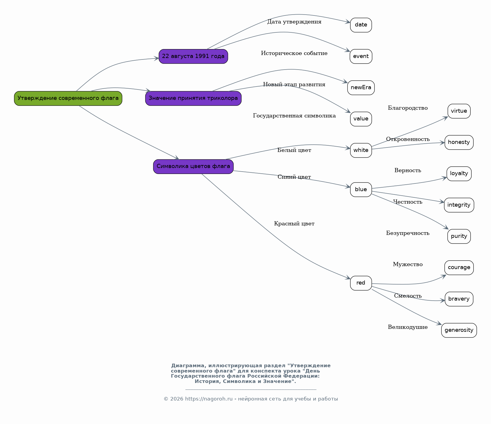
Утверждение современного флага

Содержимое раздела

Рассказ об утверждении современного флага Российской Федерации 22 августа 1991 года. Обсуждение значения принятия триколора как государственного флага нового этапа развития России. Анализ символического значения цветов флага: белый – благородство и откровенность; синий – верность, честность, безупречность; красный – мужество, смелость, великодушие.

Действия учителя: Объясняет значение утверждения флага, интерпретирует символику цветов.

Действия учащихся: Слушают объяснения учителя, обсуждают значение цветов, задают вопросы.

Длительность: 12 минут

Флаг в жизни государства

Содержимое раздела

Просмотр видеофрагментов, демонстрирующих использование флага в различных государственных мероприятиях, церемониях, спортивных соревнованиях. Обсуждение правил использования и хранения государственного флага. Примеры проявления уважения к флагу.

Действия учителя: Организует просмотр видео, модерирует обсуждение правил использования флага.

Действия учащихся: Просматривают видео, участвуют в обсуждении, делятся примерами проявления уважения к флагу.

Длительность: 8 минут

Интерактивное задание: Символика флага

Содержимое раздела

Игра или викторина, направленная на закрепление знаний о символике флага и правилах использования. Например, составить ассоциативный ряд к каждому цвету, ответить на вопросы по истории флага.

Действия учителя: Проводит интерактивное задание, координирует работу учащихся.

Действия учащихся: Участвуют в игре или викторине, отвечают на вопросы.

Длительность: 7 минут

Работа с источниками

Содержимое раздела

Предлагается учащимся ознакомиться с отрывками из исторических документов или стихотворений, посвященных флагу. Обсуждение прочитанного. Анализ эмоциональной окраски текстов и их влияния на формирование чувства патриотизма.

Действия учителя: Предлагает тексты для анализа, организует обсуждение.

Действия учащихся: Читают тексты, анализируют их содержание, участвуют в обсуждении.

Длительность: 6 минут

Творческая работа

Содержимое раздела

Предложить ученикам нарисовать флаг или создать небольшой плакат с использованием символики флага и патриотических лозунгов. Презентация работ.

Действия учителя: Организует творческую работу, помогает ученикам при необходимости.

Действия учащихся: Рисуют флаги или создают плакаты, представляют свои работы.

Длительность: 5 минут

Обобщение и заключение

Содержимое раздела

Подведение итогов урока. Возвращение к проблемному вопросу, поставленному в начале урока. Обобщение полученных знаний о роли и значении Государственного флага Российской Федерации. Выражение благодарности учащимся за активное участие в уроке.

Действия учителя: Подводит итоги урока, формулирует основные выводы, благодарит учащихся.

Действия учащихся: Слушают учителя, делают выводы, задают вопросы.

Длительность: 5 минут

Список литературы

Содержимое раздела

Перечень источников информации, использованных при подготовке урока: учебники по истории и обществознанию, интернет-ресурсы, энциклопедии, художественные произведения, посвященные символике России.

Действия учителя: Предоставляет список литературы.

Действия учащихся: Записывают список литературы.

Длительность: 3 минут

Получи Такой Конспект урока

Уникальная разработка
Готовый файл Word
Соответствие ФГОС
Временной регламент
Методическая значимость
15-30 страниц
Презентация

Создать Конспект урока на любую тему за 5 минут

Создать

#2495042