Нейросеть

Международные отношения в 1930-е годы: предпосылки Второй мировой войны (Конспект урока)

Нейросеть для конспекта урока Гарантия уникальности Строго по ГОСТу Высочайшее качество Поддержка 24/7

Урок посвящен анализу международной обстановки накануне Второй мировой войны. Рассматриваются ключевые факторы, приведшие к эскалации напряженности, агрессивная политика держав Оси, слабость Лиги Наций и политика умиротворения. Урок предполагает активное взаимодействие учеников с историческими источниками и картами, а также развитие навыков критического мышления и анализа сложных исторических процессов. Формат - комбинированный, сочетающий лекцию, работу с документами и дискуссию. Подходит для старшеклассников, готовящихся к написанию исторических эссе и исследовательских работ.

Предмет:

История

Класс:

11

Цель:

Ученики расширят свои знания о международной обстановке в 1930-е годы и ее влиянии на возникновение Второй мировой войны. Они смогут анализировать причины и последствия политики умиротворения, а также оценивать роль различных международных организаций в предотвращении конфликта.

Задачи:

  • Определить основные тенденции в международной политике 1930-х годов.
  • Проанализировать причины агрессии со стороны Германии, Италии и Японии.
  • Оценить эффективность деятельности Лиги Наций в предотвращении войны.
  • Раскрыть суть политики умиротворения и ее последствия.
  • Определить роль советско-германского пакта в предвоенный период.

Оборудование:

Компьютер, проектор, презентация, историческая карта Европы 1930-х годов, раздаточный материал с документами и цитатами.

Результаты:

  • Предметные результаты: Ученики должны знать основные события и процессы, происходившие в международных отношениях в 1930-е годы, такие как экономический кризис, рост национализма и милитаризма, агрессивная политика держав Оси, а также понимать взаимосвязь между этими событиями и началом Второй мировой войны. Они должны уметь анализировать исторические источники, интерпретировать карты и выявлять причинно-следственные связи.
  • Метапредметные результаты: Ученики должны развивать навыки критического мышления, анализа информации, умения аргументировать свою точку зрения, работать в группе и эффективно взаимодействовать с учителем и одноклассниками. Они должны быть способны самостоятельно находить, анализировать и оценивать историческую информацию из разных источников.
  • Личностные результаты: Урок должен способствовать формированию у учеников гражданской позиции, понимания важности мира и предотвращения конфликтов, а также развитию уважения к различным культурам и народам. Ученики должны осознавать ответственность за свои действия и уметь принимать обоснованные решения.
  • Коммуникативные результаты: Ученики должны научиться грамотно и четко выражать свои мысли устно и письменно, участвовать в дискуссиях, аргументированно отстаивать свою точку зрения и учитывать мнение других участников обсуждения. Уметь анализировать и интерпретировать различные виды информации.
  • Рефлексивные результаты: Ученики смогут оценивать свои знания и умения, определять свои сильные и слабые стороны, планировать свои дальнейшие действия по изучению истории и осознавать значимость полученных знаний для формирования своей картины мира.
  • Мотивационные результаты: Урок должен стимулировать интерес учеников к изучению истории, особенно к периоду Второй мировой войны, а также способствовать их осознанию важности исторического опыта для понимания современного мира и принятия ответственных решений.

Рефлексия:

В конце урока ученикам предлагается написать короткое эссе на тему «Уроки истории: почему важно изучать международные отношения накануне Второй мировой войны».

Домашнее задание:

Подготовить сообщение о политике умиротворения Великобритании и Франции в отношении Германии в 1930-е годы.

Наименование образовательного учреждения

Конспект урока

на тему

Международные отношения в 1930-е годы: предпосылки Второй мировой войны

Выполнил: ФИО

Содержание

  • Введение 1
  • Экономический кризис и его последствия 2
  • Агрессивная политика держав Оси 3
  • Лига Наций и ее слабость 4
  • Политика умиротворения 5
  • Советско-германский пакт 6
  • Интерактивное задание: «Моделирование кризисной ситуации» 7
  • Закрепление материала и подведение итогов 8
  • Список литературы 9

Введение

Содержимое раздела

Организационный момент. Создание проблемной ситуации: вопрос о причинах Второй мировой войны. Обсуждение актуальности темы в контексте современных международных отношений. Определение целей и задач урока. Краткий обзор основных этапов развития международной обстановки в 1930-е годы.

Действия учителя: Приветствует учеников, объявляет тему и цели урока.

Действия учащихся: Слушают учителя, отвечают на вопросы, формулируют свои ожидания от урока.

Длительность: 5 минут

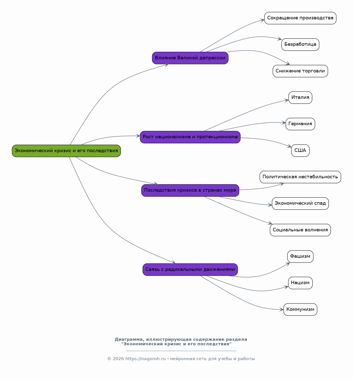
Экономический кризис и его последствия

Содержимое раздела

Анализ влияния Великой депрессии на международную политику. Рассмотрение роста национализма и протекционизма. Обсуждение политических и экономических последствий кризиса в различных странах мира. Связь экономического кризиса с ростом радикальных политических движений.

Действия учителя: Выступает с мини-лекцией, демонстрирует слайды.

Действия учащихся: Ведут записи, задают вопросы, участвуют в обсуждении.

Длительность: 10 минут

Агрессивная политика держав Оси

Содержимое раздела

Рассмотрение внешней политики Германии, Италии и Японии в 1930-е годы. Анализ причин и целей их экспансии. Изучение основных этапов агрессии Германии (аншлюс Австрии, оккупация Чехословакии, вторжение в Польшу). Обсуждение причин молчаливого согласия западных держав на агрессию.

Действия учителя: Организует работу с картой, предлагает ученикам проанализировать ключевые события.

Действия учащихся: Работают с картой, анализируют документы, высказывают свои предположения.

Длительность: 12 минут

Лига Наций и ее слабость

Содержимое раздела

Обсуждение роли и функций Лиги Наций. Анализ причин неэффективности работы организации. Рассмотрение случаев, когда Лига Наций оказалась бессильной перед агрессией держав Оси (Япония в Маньчжурии, Италия в Эфиопии). Оценка влияния отсутствия США в Лиге Наций.

Действия учителя: Предлагает ученикам прочитать отрывок из Устава Лиги Наций и проанализировать его.

Действия учащихся: Читают и анализируют Устав, участвуют в дискуссии.

Длительность: 8 минут

Политика умиротворения

Содержимое раздела

Рассмотрение политики умиротворения Великобритании и Франции в отношении Германии. Анализ мотивов и целей этой политики. Обсуждение последствий умиротворения для международной обстановки. Оценка роли личности политических лидеров (Н. Чемберлен, Э. Даладье).

Действия учителя: Проводит проблемную лекцию, используя исторические источники и цитаты.

Действия учащихся: Слушают лекцию, делают записи, задают вопросы.

Длительность: 10 минут

Советско-германский пакт

Содержимое раздела

Анализ причин заключения советско-германского пакта о ненападении. Рассмотрение условий пакта и его секретных протоколов. Оценка влияния пакта на изменение геополитической обстановки в Европе. Обсуждение различных точек зрения на значение пакта для начала Второй мировой войны.

Действия учителя: Организует работу с историческими документами (текст пакта, воспоминания современников).

Действия учащихся: Анализируют документы, высказывают свои мнения, участвуют в дискуссии.

Длительность: 8 минут

Интерактивное задание: «Моделирование кризисной ситуации»

Содержимое раздела

Ученики делятся на группы и моделируют ситуацию 1938 года, представляя различные страны (Германия, Великобритания, Франция, СССР, Чехословакия). Каждая группа должна разработать стратегию поведения в условиях нарастающего кризиса и представить ее другим участникам. Обсуждение результатов работы.

Действия учителя: Наблюдает за работой групп, оказывает помощь при необходимости.

Действия учащихся: Работают в группах, разрабатывают стратегии, презентуют свои результаты.

Длительность: 15 минут

Закрепление материала и подведение итогов

Содержимое раздела

Повторение ключевых понятий и событий урока. Ответы на вопросы учеников. Обсуждение основных выводов. Оценка работы учеников на уроке. Краткое резюме о причинах и предпосылках Второй мировой войны.

Действия учителя: Задает вопросы, обобщает ответы учеников, оценивает работу класса.

Действия учащихся: Отвечают на вопросы, участвуют в обсуждении, делают выводы.

Длительность: 5 минут

Список литературы

Содержимое раздела

Учебник истории России XX век. 11 класс. Под ред. А.В. Шестакова. Дополнительная литература: Иноземцев В.Л. Мировая история. XX век. М., 2001. Загладин Н.В. Вторая мировая война: уроки истории. М., 1998. Интернет-ресурсы: сайты, посвященные истории Второй мировой войны.

Действия учителя: Предоставляет список литературы для самостоятельного изучения.

Действия учащихся: Записывают список литературы.

Длительность: 2 минут

Получи Такой Конспект урока

Уникальная разработка
Готовый файл Word
Соответствие ФГОС
Временной регламент
Методическая значимость
15-30 страниц
Презентация

Создать Конспект урока на любую тему за 5 минут

Создать

#926610