Содержание
- Введение 1
- Что такое здоровье? 2
- Факторы риска и защиты здоровья 3
- Влияние образа жизни на здоровье 4
- Профилактика заболеваний 5
- Социальная поддержка и здоровье 6
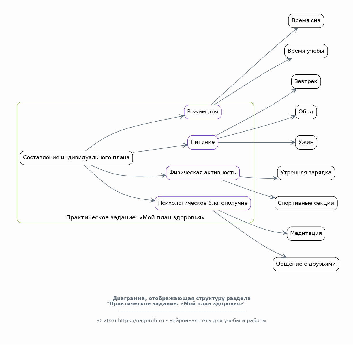
- Практическое задание: «Мой план здоровья» 7
- Рефлексия 8
- Список литературы 9
Урок посвящен формированию представлений о здоровье как о многогранной концепции, включающей физическое, психическое и социальное благополучие. В ходе урока учащиеся познакомятся с основными компонентами здорового образа жизни, факторами риска для здоровья и способами их предотвращения. Формат урока предполагает интерактивное обсуждение, работу в группах и анализ конкретных ситуаций. Особое внимание уделяется осознанному отношению к своему здоровью и ответственности за его поддержание. Урок рассчитан на стимулирование мотивации к ведению здорового образа жизни и развитию полезных привычек.
Окружающий мир / Основы здоровья
7
Ученики должны осознать взаимосвязь между образом жизни и состоянием здоровья, а также научиться принимать обоснованные решения, направленные на поддержание и укрепление своего благополучия. Урок способствует формированию практических навыков, необходимых для ведения здорового образа жизни и ответственного отношения к своему здоровью.
Компьютер, проектор, презентация, раздаточный материал (карточки с факторами риска, памятки о здоровом образе жизни), маркеры, ватман.
В конце урока учащиеся делятся своими впечатлениями и мыслями о том, что нового они узнали, а также о том, как они планируют применять полученные знания на практике, используя метод «Светофор» (красный – ничего не понял, желтый – есть вопросы, зеленый – все понятно).
Составить индивидуальный план здорового образа жизни на неделю, включая режим дня, питание, физическую активность и психологическое благополучие.
Выполнил: ФИО