Нейросеть

Адаптация первокурсников к образовательной среде, профилактика негативных явлений и ответственность родителей в воспитании (Родительское собрание)

Нейросеть для родительского собрания Гарантия уникальности Строго по ГОСТу Высочайшее качество Поддержка 24/7

Данный конспект родительского собрания разработан для родителей обучающихся 1 курса и направлен на обсуждение вопросов адаптации студентов к новым условиям обучения, выявление типичных проблем молодежной среды и определение роли семьи в воспитательном процессе. Собрание имеет практическую направленность, предполагает активное взаимодействие с родителями и предоставление конкретных рекомендаций по поддержке детей в период адаптации и профилактике негативного влияния окружения. Особое внимание уделяется вопросам ответственности родителей за формирование у детей ценностных ориентиров и навыков саморегуляции. Формат собрания – лекция с элементами дискуссии и ответами на вопросы.

Класс:

1

Цель:

Целью собрания является ознакомление родителей с особенностями адаптационного периода первокурсников и формирование у них понимания своей роли в успешной интеграции ребенка в образовательную среду. Также, родителям будет предоставлена информация о распространенных проблемах в молодежной среде и способах их профилактики, а также подчеркнута важность совместной работы школы и семьи в воспитании гармоничной личности.

Задачи:

  • Ознакомить родителей с этапами и особенностями адаптации первокурсников.
  • Проинформировать о типичных проблемах и рисках молодежной среды.
  • Определить роль и ответственность родителей в воспитании и профилактике негативных явлений.
  • Предоставить практические рекомендации по поддержке ребенка в период адаптации.
  • Наладить эффективное взаимодействие между родителями и преподавателями.

Результаты:

  • Предметные результаты: Родители получают представление об основных аспектах адаптации первокурсников к вузовской среде, включая академическую, социальную и психологическую адаптацию. Они знакомятся с критериями успешной адаптации и знают, на что обращать внимание в поведении своего ребенка. Понимают природу возникающих трудностей и методы их преодоления.
  • Метапредметные результаты: Родители развивают навыки анализа и самоанализа, что позволяет им объективно оценивать ситуацию в семье и в учебной деятельности ребенка. Учатся применять полученные знания на практике, разрабатывать индивидуальные стратегии поддержки ребенка, ориентируясь на его особенности и потребности.
  • Личностные результаты: Родители осознают важность активного участия в образовательном процессе ребенка и формировании его личности. Понимают свою ответственность за воспитание нравственных качеств, развитие самостоятельности и ответственности у ребенка. Развивают эмпатию и готовность к сотрудничеству со школой.
  • Коммуникативные результаты: Родители улучшают навыки эффективного общения с ребенком и педагогами. Учатся конструктивно обсуждать проблемы и находить совместные решения. Развивают умение слушать и понимать точку зрения других участников образовательного процесса.
  • Мотивационные результаты: Родители осознают важность совместной работы с учебным заведением для успешного обучения и развития ребенка. Повышается мотивация к активному участию в жизни класса и вуза, к поддержке инициатив, направленных на создание благоприятной образовательной среды.
  • Воспитательные результаты: Формируется ответственное отношение к воспитанию детей, осознание важности ценностных ориентиров в формировании личности. Родители понимают важность поддержания позитивных взаимоотношений в семье, создания доверительной атмосферы для открытого общения с ребенком.

Наименование образовательного учреждения

Родительское собрание

на тему

Адаптация первокурсников к образовательной среде, профилактика негативных явлений и ответственность родителей в воспитании

Выполнил: ФИО

Содержание

  • Введение 1
  • Адаптация первокурсников: этапы и сложности 2
  • Профилактика негативных явлений среди молодежи 3
  • Ответственность родителей в воспитании 4
  • Академическая успеваемость: помощь и поддержка 5
  • Взаимодействие вуза и семьи: формы сотрудничества 6
  • Права и обязанности студентов 7
  • Ответы на вопросы родителей 8
  • Список литературы 9

Введение

Содержимое раздела

Приветствие родителей, представление участников собрания (педагогов, психолога, представителей администрации). Озвучивание темы и целей встречи, обозначение важности совместной работы вуза и семей для успешной адаптации первокурсников. Создание атмосферы открытости и доверия для продуктивного обсуждения.

Действия учителя: Учитель приветствует родителей, рассказывает о важности собрания и его задачах, представит всех, кто будет участвовать в обсуждении. Нацеливает на конструктивный диалог.

Действия родителей: Родители внимательно слушают, знакомятся с участниками собрания и обозначенными целями.

Длительность: 5 минут

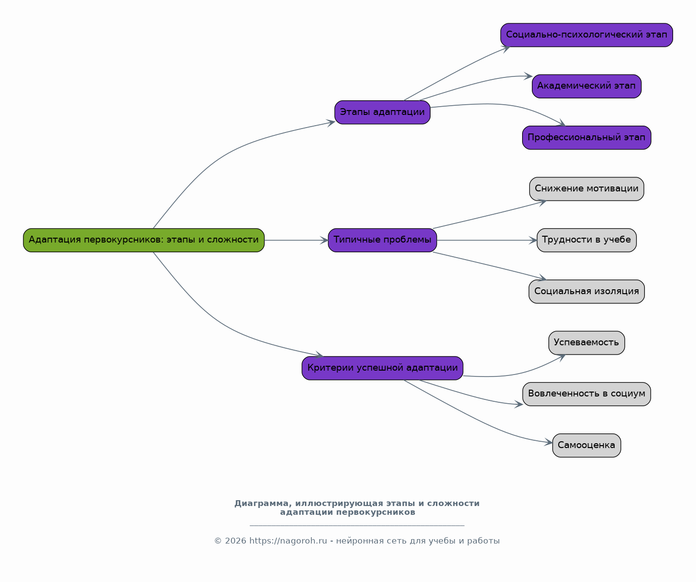
Адаптация первокурсников: этапы и сложности

Содержимое раздела

Рассмотрение этапов адаптации первокурсника к новым условиям обучения (социально-психологический, академический, профессиональный). Обсуждение типичных проблем, с которыми сталкиваются студенты на начальном этапе обучения, включая снижение мотивации, трудности в учебе и социальную изоляцию. Анализ критериев успешной адаптации.

Действия учителя: Психолог проводит лекцию с презентацией об этапах адаптации, подчеркивает важность каждой из них. Объясняет возможные сложности и способы их преодоления. Приводит примеры.

Действия родителей: Родители делают пометки, задают уточняющие вопросы, обмениваются опытом.

Длительность: 20 минут

Профилактика негативных явлений среди молодежи

Содержимое раздела

Обсуждение актуальных проблем молодежной среды, таких как зависимость от социальных сетей, рискованное поведение, употребление вредных веществ и кибербуллинг. Определение роли семьи в профилактике негативных явлений, формирование здорового образа жизни и развитие критического мышления. Обсуждение способов укрепления семейных ценностей.

Действия учителя: Социальный педагог модерирует дискуссию о современных угрозах для молодежи. Предлагает практические советы родителям по профилактике и раннему выявлению проблем. Акцентирует внимание на важности доверительных отношений в семье.

Действия родителей: Родители делятся своими наблюдениями, обсуждают стратегии профилактики, задают вопросы.

Длительность: 20 минут

Ответственность родителей в воспитании

Содержимое раздела

Обсуждение ключевых аспектов воспитания, формирования у ребенка ценностных ориентиров, развития самостоятельности и ответственности. Подчеркивается важность личного примера родителей, создание позитивной атмосферы в семье и установление прочных эмоциональных связей с детьми. Обсуждение необходимости последовательности в воспитании.

Действия учителя: Педагог-психолог проводит дискуссию о роли родителей в формировании личности ребенка. Предлагает конкретные рекомендации по воспитанию. Подчеркивает необходимость согласованности воспитательных мер.

Действия родителей: Родители высказывают свое мнение, задают вопросы, делятся опытом воспитания.

Длительность: 20 минут

Академическая успеваемость: помощь и поддержка

Содержимое раздела

Обсуждение стратегий помощи ребенку в учебе. Рассмотрение вопросов организации учебного процесса, планирования времени, эффективных методов обучения. Обсуждение роли родителей в контроле успеваемости, создании благоприятных условий для учебы и мотивации к обучению.

Действия учителя: Классный руководитель рассказывает о системе оценивания в вузе, критериях успешности и возможностях дополнительной поддержки для студентов. Предлагает советы по организации учебного процесса.

Действия родителей: Родители рассказывают о трудностях, с которыми сталкиваются их дети в учебе, и просят совета.

Длительность: 15 минут

Взаимодействие вуза и семьи: формы сотрудничества

Содержимое раздела

Обсуждение возможностей и форм сотрудничества между учебным заведением и родителями. Рассмотрение роли родительских комитетов, участия в мероприятиях вуза, индивидуальных консультаций с педагогами. Представление контактной информации для обратной связи и получения поддержки. Обсуждение онлайн-платформ для взаимодействия.

Действия учителя: Представитель администрации вуза рассказывает о существующих каналах связи с родителями и возможностях участия в жизни вуза. Приглашает к сотрудничеству и предлагает идеи для совместных проектов.

Действия родителей: Родители задают вопросы о формах взаимодействия, выражают готовность к сотрудничеству.

Длительность: 15 минут

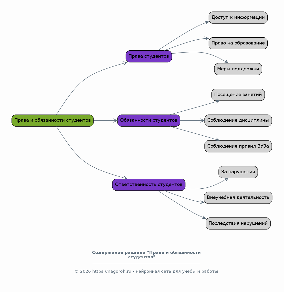
Права и обязанности студентов

Содержимое раздела

Информирование родителей о правах и обязанностях студентов, предусмотренных законодательством и правилами внутреннего распорядка вуза. Рассмотрение вопросов о дисциплине, ответственности за нарушение правил, мерах поддержки и защиты прав студентов. Ответственность за поведение вне вуза.

Действия учителя: Юрист или представитель студенческого совета разъясняет права и обязанности первокурсников, отвечает на вопросы родителей.

Действия родителей: Родители уточняют информацию о правах и обязанностях своих детей.

Длительность: 10 минут

Ответы на вопросы родителей

Содержимое раздела

Открытая дискуссия, в ходе которой родители задают интересующие их вопросы по темам, затронутым на собрании. Предоставление компетентных ответов, развенчивание мифов, предоставление индивидуальных рекомендаций и поддержка. Обсуждение конкретных ситуаций.

Действия учителя: Все участники собрания (педагоги, психолог, представители администрации) отвечают на вопросы родителей, делятся опытом и своими взглядами.

Действия родителей: Родители задают волнующие вопросы, получают разъяснения и рекомендации.

Длительность: 10 минут

Список литературы

Содержимое раздела

Предоставление списка рекомендуемой литературы по темам адаптации, профилактики, воспитания и психологии подросткового возраста. Указание интернет-ресурсов и контактов организаций, оказывающих поддержку студентам и их семьям. Ссылки на полезные сайты.

Действия учителя: Представитель библиотеки или педагог-организатор предоставляет информацию о доступных ресурсах и материалах, которые могут быть полезны родителям.

Действия родителей: Родители записывают информацию о полезной литературе и ресурсах.

Длительность: 5 минут

Получи Такое Родительское собрание

До 90% уникальность
Готовый файл Word
Практическая ценность
Полезные рекомендации
Воспитательные задачи
Эмоциональная подача
Сильное заключение
Презентация

Создать Родительское собрание на любую тему за 5 минут

Создать

#5312355