Нейросеть

3D-моделирование анатомической структуры сердца в Blender для образовательных целей

Нейросеть для проекта Гарантия уникальности Строго по ГОСТу Высочайшее качество Поддержка 24/7

Данный исследовательский проект посвящен созданию трехмерной модели сердца человека с использованием программного обеспечения Blender, предназначенной для образовательных целей. Проект предполагает подробное изучение анатомического строения сердца, включая его камеры, клапаны, сосуды и проводящую систему, для последующего воссоздания в формате 3D. Основная цель заключается в разработке интерактивной модели, которая позволит студентам и преподавателям визуализировать сложные анатомические структуры и процессы, связанные с работой сердца. Процесс включает в себя детальное моделирование отдельных элементов сердца, текстурирование и настройку материалов для реалистичного отображения, а также создание анимаций, демонстрирующих сердечный цикл. Проект предполагает использование доступных ресурсов и методов, обеспечивающих оптимальное соотношение между качеством модели и сложностью ее разработки. В результате будет создана визуально информативная и доступная модель для использования в учебном процессе, способствующая улучшению понимания анатомии и физиологии сердца. Также будет уделено внимание адаптации модели для различных платформ и устройств, что позволит расширить аудиторию пользователей.

Идея:

Создать интерактивную 3D-модель сердца в Blender для облегчения процесса изучения анатомии. Реализация проекта позволит студентам визуализировать сложные структуры и процессы, улучшая понимание материала.

Продукт:

Разработанная интерактивная 3D-модель сердца, доступная для использования в образовательных целях. Модель будет включать в себя визуализацию анатомических структур, анимации и возможность интерактивного взаимодействия.

Проблема:

Существующие методы изучения анатомии сердца часто ограничиваются двумерными изображениями и текстовыми описаниями, что затрудняет восприятие сложной трехмерной структуры. Недостаток интерактивных инструментов для визуализации анатомии сердца снижает эффективность обучения.

Актуальность:

Проект актуален в связи с растущей потребностью в современных и интерактивных методах обучения, особенно в области медицины и биологии. 3D-моделирование предоставляет уникальную возможность для глубокого понимания анатомических структур и процессов.

Цель:

Создать высококачественную и интерактивную 3D-модель сердца в Blender, пригодную для использования в образовательных целях. Обеспечить доступность и удобство использования модели для широкой аудитории.

Целевая аудитория:

Проект ориентирован на студентов медицинских вузов, учащихся старших классов с углубленным изучением биологии, а также преподавателей анатомии и биологии. Модель будет полезна для самостоятельного изучения, а также для использования в учебных занятиях и демонстрациях.

Задачи:

  • Изучение анатомии сердца и принципов 3D-моделирования.
  • Создание базовой формы сердца в Blender, включая камеры, клапаны и основные сосуды.
  • Детализированное моделирование отдельных элементов сердца с учетом анатомических особенностей.
  • Текстурирование и настройка материалов для реалистичного вида модели.
  • Создание анимаций для визуализации сердечного цикла и других процессов.

Ресурсы:

Для реализации проекта потребуются персональный компьютер с установленным программным обеспечением Blender, доступ к библиотекам анатомических атласов, а также время и ресурсы для обучения и экспериментов.

Роли в проекте:

Отвечает за непосредственное создание 3D-модели сердца в Blender. Осуществляет моделирование, текстурирование и настройку материалов, а также оптимизацию модели для улучшения производительности. Работа включает в себя изучение анатомических данных, выбор инструментов моделирования и соблюдение анатомической точности. Моделлер должен уметь работать в среде Blender, понимать принципы трехмерного моделирования и иметь навыки работы с текстурами и материалами.

Предоставляет экспертные знания об анатомии сердца, включая его структуру, функции и патологии. Отвечает за проверку анатомической точности 3D-модели, выявляя и корректируя ошибки. Оказывает поддержку в выборе анатомических ориентиров и деталей. Анатом должен обладать глубокими знаниями в области анатомии человека и анатомической терминологии.

Создает анимации для демонстрации различных процессов, происходящих в сердце, таких как сердечный цикл. Работает над настройкой анимации клапанов, потока крови и других элементов. Применяет принципы анимации для улучшения визуального восприятия. Аниматор должен владеть навыками работы в Blender, знать основы анимации.

Проводит тестирование разработанной 3D-модели на соответствие требованиям и функциональности. Выявляет и документирует ошибки, а также предлагает улучшения. Участвует в процессе оптимизации, обеспечивая стабильную работу модели на различных устройствах. Тестировщик должен быть внимательным к деталям, обладать аналитическим мышлением и знать основы тестирования программного обеспечения.

Наименование образовательного учреждения

Проект

на тему

3D-моделирование анатомической структуры сердца в Blender для образовательных целей

Выполнил: ФИО

Руководитель: ФИО

Содержание

  • Введение 1
  • Анатомия сердца: Обзор 2
  • Обзор программного обеспечения Blender 3
  • Этапы 3D-моделирования сердца 4
  • Техники текстурирования и материалы 5
  • Анимация сердечного цикла 6
  • Интерактивность и пользовательский интерфейс 7
  • Применение в образовании 8
  • Заключение 9
  • Список литературы 10

Введение

Содержимое раздела

В этом разделе будет представлен обзор проекта, его цель и задачи, а также обоснование актуальности использования 3D-моделирования для обучения анатомии сердца. Будет описана структура работы, включая этапы моделирования, используемые инструменты и методы. Подробно излагаются цели проекта, обосновывается необходимость создания интерактивной модели, которая будет способствовать лучшему пониманию структуры и работы сердца. Описывается структура работы и перечисляется основной функционал планируемой 3D-модели. Также будет освещена важность правильной визуализации анатомических структур и ее влияние на учебный процесс.

Анатомия сердца: Обзор

Содержимое раздела

Раздел посвящен детальному изучению анатомии сердца. Будут рассмотрены основные анатомические структуры сердца, такие как камеры, клапаны, сосуды и проводящая система. Будет представлен обзор их функций, взаимосвязей и особенностей. Описание включает в себя детальные анатомические структуры сердца, его положение в грудной клетке, а также кровоснабжение и иннервацию. Раздел будет включать в себя информацию о структуре миокарда, эндокарда и перикарда. Кроме того, будут рассмотрены основные патологии, связанные с анатомией сердца, для лучшего понимания его функционирования.

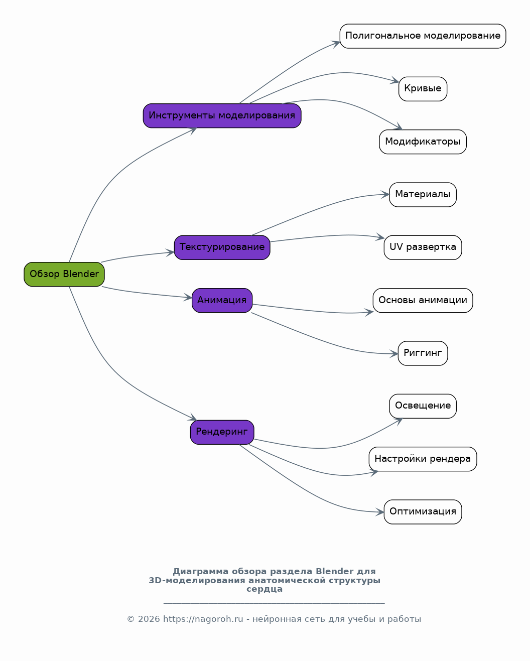
Обзор программного обеспечения Blender

Содержимое раздела

В данном разделе будет представлен обзор программы Blender, ее основные возможности и инструменты, используемые для 3D-моделирования. Будут рассмотрены возможности моделирования, текстурирования, анимации и рендеринга. Раздел включает в себя описание интерфейса Blender, основных инструментов моделирования (полигональное моделирование, кривые, модификаторы и т.д.). Обсуждаются принципы работы с материалами, освещением и настройками рендеринга для создания реалистичных изображений. Также будут рассмотрены возможности оптимизации модели для достижения оптимальной производительности.

Этапы 3D-моделирования сердца

Содержимое раздела

В этом разделе будет подробно описан процесс создания 3D-модели сердца в Blender. Будут рассмотрены этапы моделирования: от создания базовой формы до детализации отдельных структур, наложения текстур и настройки материалов. Будут представлены практические шаги по созданию модели, включая выбор инструментов моделирования и настройки материалов. Особое внимание будет уделено оптимальной организации рабочего процесса для достижения высокой детализации и реализма модели. Раздел будет содержать информацию об используемых модификаторах, текстурах и шейдерах.

Техники текстурирования и материалы

Содержимое раздела

Раздел посвящен техникам текстурирования и настройке материалов для достижения реалистичного вида 3D-модели сердца. Будут рассмотрены различные методы создания текстур, такие как использование изображений и процедурное текстурирование. Будут описаны настройки материалов, включая параметры отражения, блеска, прозрачности и самосвечения. Особое внимание будет уделено созданию реалистичных материалов для различных тканей сердца. Будет изложена информация о правильном выборе и настройке текстур для различных частей сердца.

Анимация сердечного цикла

Содержимое раздела

В данном разделе рассматривается создание анимации, демонстрирующей работу сердца, включая сокращение предсердий и желудочков, открытие и закрытие клапанов. Будут рассмотрены методы создания анимации, в том числе использование ключевых кадров и модификаторов. Будет предложено описание создания анимаций для различных этапов сердечного цикла. Раздел включает в себя подробное руководство по созданию анимации движения клапанов, потока крови и пульсации сердца. Включена информация о синхронизации анимации с аудиосопровождением, демонстрирующим звуки сердца.

Интерактивность и пользовательский интерфейс

Содержимое раздела

Раздел посвящен созданию интерактивной 3D-модели сердца, позволяющей пользователям взаимодействовать с ней различными способами. Будут рассмотрены методы добавления интерактивности, такие как возможность вращения, масштабирования и выделения отдельных частей сердца. Обсуждается разработка пользовательского интерфейса, обеспечивающего удобную навигацию и доступ к различным функциям модели. Включает в себя информацию о реализации управления с помощью мыши, клавиатуры и сенсорных экранов. Будут рассмотрены параметры настройки и оптимизации интерфейса.

Применение в образовании

Содержимое раздела

В этом разделе рассматривается применение созданной 3D-модели сердца в образовательном процессе. Будут представлены примеры использования модели в учебных занятиях, демонстрациях и самостоятельной работе студентов. Будет обсуждаться эффективность использования 3D-моделирования для улучшения понимания анатомии сердца. Включает в себя практические примеры интеграции модели в учебные программы, а также стратегии оценки эффективности. Будет рассмотрено, как модель может быть адаптирована для различных платформ и устройств, а также методы интерактивного обучения.

Заключение

Содержимое раздела

В заключении будут подведены итоги работы над проектом, освещены достигнутые результаты и сделаны выводы. Будет дана оценка сложности поставленных задач и описаны перспективы дальнейшего развития. Обсуждаются возможные улучшения модели, а также способы ее адаптации для расширения аудитории. Включает в себя краткое описание разработанной 3D-модели, ее функциональности и практической значимости в образовательном процессе. Подчеркивается важность использования современных технологий в преподавании анатомии сердца.

Список литературы

Содержимое раздела

Данный раздел содержит список использованных источников, включая научные статьи, учебники, онлайн-ресурсы и другие материалы, используемые в ходе проекта. Включает в себя список литературы, использованной при создании 3D-модели сердца. Оформлен в соответствии с требованиями к академическим работам, указывается формат цитирования (ГОСТ или другой стандарт). В разделе будет представлен список литературы, подтверждающий анатомическую точность модели, информацию о программном обеспечении Blender, а также использованные ресурсы.

Получи Такой Проект

До 90% уникальность
Готовый файл Word
15-30 страниц
Список источников по ГОСТ
Оформление по ГОСТ
Таблицы и схемы
Презентация

Создать Проект на любую тему за 5 минут

Создать

#5488915