Нейросеть

Адаптация настроек программного обеспечения для информационного моделирования зданий в архитектурном разделе административных зданий

Нейросеть для проекта Гарантия уникальности Строго по ГОСТу Высочайшее качество Поддержка 24/7

Данный исследовательский проект посвящен разработке методики адаптации параметров программного обеспечения, используемого в процессе информационного моделирования зданий (BIM), с целью повышения эффективности формирования архитектурного раздела проектной документации для административных зданий. Проект фокусируется на анализе текущих стандартов BIM и выявлении несоответствий в настройках программного обеспечения, применяемого архитекторами. Основной задачей является разработка рекомендаций по оптимизации параметров настройки программ, таких как Revit, Archicad или аналогичного ПО, для улучшения интеграции между различными разделами проекта, повышения точности моделирования, сокращения сроков разработки и уменьшения количества ошибок. В рамках исследования предполагается анализ действующих нормативных документов, проведение экспериментов с различными настройками программного обеспечения и формирование конкретных рекомендаций по их применению. Результаты проекта будут направлены на создание практического руководства для архитекторов и BIM-специалистов, позволяющего им более эффективно использовать программные средства при проектировании административных зданий. Проект нацелен на повышение качества проектной документации, снижение затрат и поддержку перехода архитектурной отрасли к более эффективным методам работы.

Идея:

Проект предлагает систематизировать и оптимизировать настройки программного обеспечения для BIM, ориентируясь на стандарты информационного моделирования и специфику архитектурного проектирования административных зданий. Это позволит повысить качество проектной документации и ускорить процесс проектирования.

Продукт:

Результатом работы станет методическое руководство по адаптации настроек программного обеспечения, включающее конкретные рекомендации и примеры. Также будут разработаны шаблоны и библиотеки, упрощающие настройку BIM-инструментов для проектирования.

Проблема:

Существующие настройки программного обеспечения часто не соответствуют требованиям современных стандартов BIM и не учитывают специфику архитектурного проектирования. Это приводит к неэффективному использованию ресурсов, увеличению количества ошибок и задержкам в процессе проектирования.

Актуальность:

Актуальность проекта обусловлена необходимостью повышения эффективности и качества проектных работ в архитектурной отрасли. Переход на BIM требует оптимизации всех этапов проектирования, включая настройку программного обеспечения.

Цель:

Целью проекта является разработка методики адаптации настроек программного обеспечения для BIM, направленной на повышение эффективности формирования архитектурного раздела проектной документации административных зданий. Достижение этой цели позволит сократить сроки проектирования и улучшить качество проектных решений.

Целевая аудитория:

Проект ориентирован на архитекторов, BIM-менеджеров, инженеров, студентов архитектурных специальностей и всех, кто вовлечен в процесс проектирования административных зданий. Результаты проекта будут полезны для специалистов, стремящихся улучшить свои навыки работы с BIM-инструментами.

Задачи:

  • Анализ существующих стандартов BIM и нормативных документов.
  • Изучение функциональности и настроек различных программных продуктов для BIM.
  • Разработка методики адаптации настроек программного обеспечения.
  • Проведение экспериментов и тестирование разработанной методики.
  • Формирование рекомендаций и разработка практического руководства.

Ресурсы:

Для реализации проекта необходимы лицензионное программное обеспечение для BIM, доступ к актуальным нормативным документам, компьютерное оборудование и квалифицированные специалисты.

Роли в проекте:

Осуществляет общее руководство проектом, координирует работу команды, отвечает за планирование, контроль сроков и качества выполнения работ. Отвечает за разработку технического задания, формирование структуры проекта, распределение задач между участниками, организацию совещаний и презентаций. Несет ответственность за принятие ключевых решений и успешное завершение проекта. Обеспечивает связь между участниками проекта, заказчиком и другими заинтересованными сторонами, а также контролирует соблюдение бюджетов и сроков выполнения работ. Руководитель проекта также отвечает за подготовку отчетов, презентаций и других информационных материалов.

Проводит анализ текущих настроек программного обеспечения, выявляет проблемные области и разрабатывает предложения по их оптимизации. Изучает функциональность BIM-инструментов, анализирует существующие стандарты и разрабатывает методические рекомендации по адаптации настроек. Собирает и анализирует данные, проводит эксперименты и тестирование, а также готовит отчеты и рекомендации для команды, включая подробные описания проблем, предложенных решений и результатов тестирования. Обеспечивает соответствие рекомендаций действующим стандартам и нормативным требованиям.

На основе анализа и исследований разрабатывает подробные методические рекомендации по адаптации настроек программного обеспечения для BIM. Осуществляет структурирование информации, создание шаблонов и примеров настроек, а также подготовку инструкций для пользователей. Обеспечивает понятность и доступность изложенного материала, а также соответствие рекомендаций целям проекта и требованиям пользователей. Тесно сотрудничает с аналитиком BIM для обеспечения соответствия рекомендаций результатам анализа и тестирования, а также предоставляет техническую поддержку в процессе внедрения.

Отвечает за проведение тестирования разработанных методических рекомендаций и настроек. Разрабатывает тестовые сценарии, проводит эксперименты и оценивает эффективность предложенных решений. Собирает, обрабатывает и анализирует результаты тестирования, а также предоставляет обратную связь разработчикам и аналитикам для внесения корректировок. Отслеживает соответствие результатов тестирования заявленным требованиям и стандартам, а также обеспечивает качество подготовленных инструкций и рекомендаций.

Наименование образовательного учреждения

Проект

на тему

Адаптация настроек программного обеспечения для информационного моделирования зданий в архитектурном разделе административных зданий

Выполнил: ФИО

Руководитель: ФИО

Содержание

  • Введение 1
  • Обзор существующих стандартов BIM 2
  • Анализ программного обеспечения для BIM 3
  • Методология адаптации настроек 4
  • Практическое применение методики 5
  • Разработка шаблонов и библиотек 6
  • Тестирование и оценка эффективности 7
  • Рекомендации по внедрению 8
  • Заключение 9
  • Список литературы 10

Введение

Содержимое раздела

Введение в проблематику информационного моделирования зданий и адаптации настроек программного обеспечения. Обоснование актуальности исследования в контексте современных требований к проектированию административных зданий. Определение целей и задач проекта, а также его ожидаемого вклада в развитие BIM-технологий. Раскрытие важности оптимизации настроек программного обеспечения для повышения эффективности работы архитекторов и BIM-специалистов. Подробное описание структуры работы и основных этапов исследования, включая методы анализа, тестирования и разработки рекомендаций. Определение области применения результатов исследования и их потенциального влияния на практику проектирования.

Обзор существующих стандартов BIM

Содержимое раздела

Подробный обзор существующих стандартов информационного моделирования зданий, включая международные и национальные стандарты (например, ISO 19650, СП 333.1325800.2017). Анализ их соответствия требованиям к архитектурному проектированию административных зданий. Рассмотрение основных принципов BIM и их реализация в различных программных продуктах. Выявление ключевых аспектов, влияющих на процесс формирования архитектурного раздела проектной документации. Изучение требований к структуре модели, уровня детализации, форматам обмена данными и другим параметрам. Анализ практик применения стандартов BIM в различных проектных организациях.

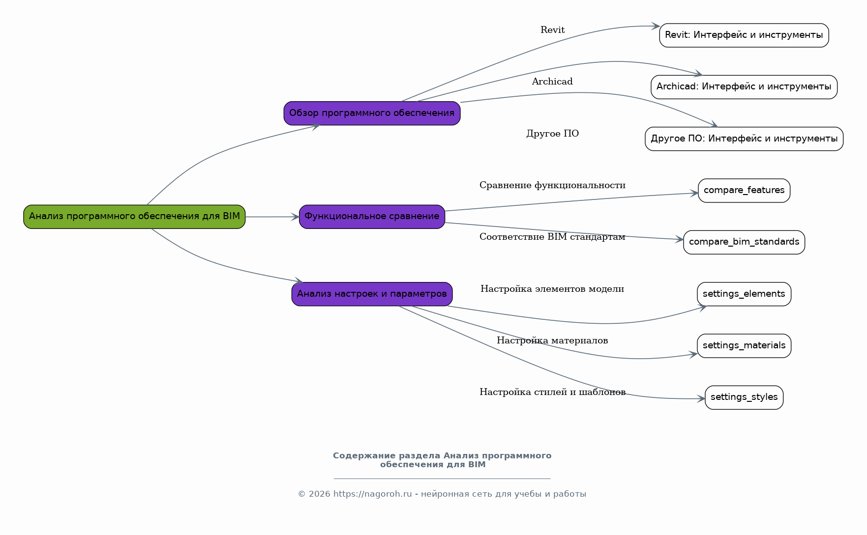
Анализ программного обеспечения для BIM

Содержимое раздела

Детальное рассмотрение наиболее распространенных программных продуктов, используемых для информационного моделирования зданий, таких как Revit, Archicad и их аналогов. Анализ функциональных возможностей каждого программного обеспечения, его интерфейса и инструментов, используемых в архитектурном проектировании. Изучение методов настройки параметров, влияющих на формирование архитектурного раздела проектной документации. Выявление сильных и слабых сторон различных программных продуктов. Оценка их соответствия требованиям стандартов BIM и потребностям архитекторов. Анализ особенностей настройки различных аспектов модели, включая элементы, материалы, стили и шаблоны.

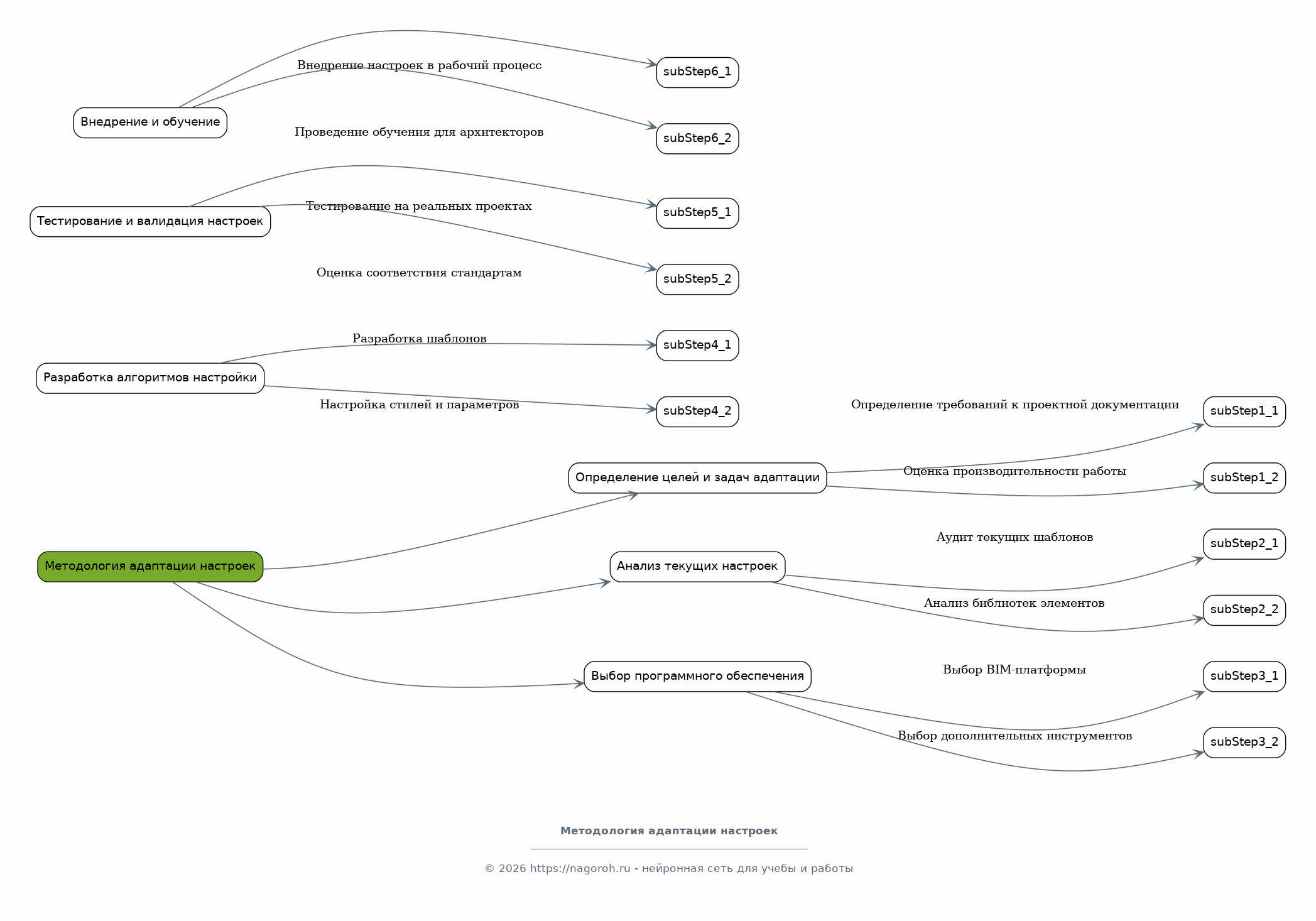
Методология адаптации настроек

Содержимое раздела

Разработка конкретной методологии адаптации настроек программного обеспечения для BIM, направленной на повышение эффективности работы архитекторов. Описание последовательности действий, необходимых для оптимизации параметров настройки программ. Определение ключевых параметров, влияющих на качество проектной документации и скорость проектирования. Разработка алгоритмов и рекомендаций по настройке различных аспектов программного обеспечения, включая шаблоны, библиотеки, стили и другие элементы. Описание методов тестирования и оценки эффективности предложенных настроек. Рассмотрение способов адаптации существующей модели к новым настройкам.

Практическое применение методики

Содержимое раздела

Представление конкретных примеров применения разработанной методологии на практике. Анализ конкретных кейсов и проектов административных зданий, где были применены оптимизированные настройки программного обеспечения. Описание процесса настройки, используемых инструментов и полученных результатов. Демонстрация преимуществ оптимизированных настроек, таких как сокращение сроков проектирования, повышение точности моделирования и улучшение качества проектной документации. Анализ типичных ошибок и способов их устранения. Предоставление практических рекомендаций и советов по применению методики в реальных проектах.

Разработка шаблонов и библиотек

Содержимое раздела

Создание и описание шаблонов и библиотек, необходимых для эффективной работы с оптимизированными настройками программного обеспечения. Описание структуры шаблонов и их компонентов, включая стили, семейства, материалы и другие элементы. Предоставление примеров использования шаблонов и библиотек в различных типах проектов. Рассмотрение способов адаптации шаблонов и библиотек к конкретным потребностям проекта и архитектора. Описание методов управления шаблонами и библиотеками, включая их обновление и поддержку. Разъяснение принципов организации библиотек, обеспечивающих удобство доступа к необходимым элементам.

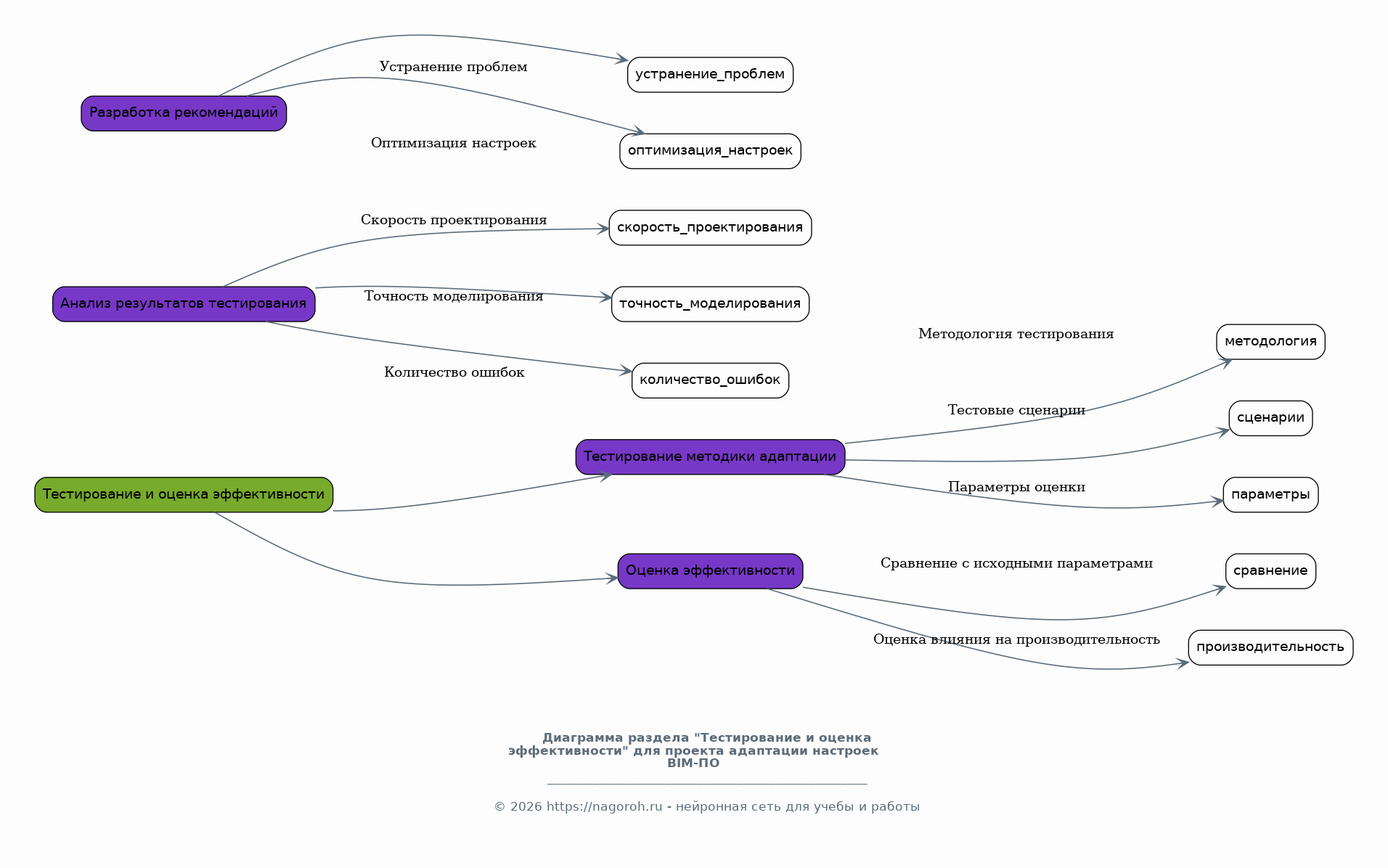
Тестирование и оценка эффективности

Содержимое раздела

Проведение тестирования разработанной методики адаптации настроек программного обеспечения. Описание методологии тестирования, включая используемые тестовые сценарии и параметры оценки. Анализ результатов тестирования, включая скорость проектирования, точность моделирования, количество ошибок и другие показатели. Сравнение результатов с исходными параметрами и определение эффективности предложенных настроек. Выявление проблем и разработка рекомендаций по их устранению. Оценка влияния оптимизированных настроек на общую производительность работы архитекторов и BIM-специалистов.

Рекомендации по внедрению

Содержимое раздела

Предоставление рекомендаций по внедрению разработанной методики адаптации настроек программного обеспечения в практику проектирования. Описание шагов, необходимых для перехода на оптимизированные настройки, включая обучение персонала, настройку рабочих мест и адаптацию существующих проектов. Рекомендации по выбору программного обеспечения и инструментов. Рассмотрение возможных проблем и способов их решения. Предоставление плана действий, включающего этапы внедрения, сроки и ответственных лиц. Оценка затрат и выгод от внедрения оптимизированных настроек.

Заключение

Содержимое раздела

Обобщение основных результатов исследования и формулировка выводов о разработанной методике адаптации настроек программного обеспечения для BIM. Оценка достигнутых целей и задач проекта. Подведение итогов по всем этапам исследования, начиная от анализа стандартов BIM и программного обеспечения, и заканчивая тестированием и разработкой рекомендаций по внедрению. Определение перспектив дальнейших исследований и направлений развития. Оценка влияния проекта на повышение эффективности проектирования административных зданий. Подчеркивание практической значимости разработанных рекомендаций для архитекторов и BIM-специалистов.

Список литературы

Содержимое раздела

Перечень использованных источников, включая научные статьи, нормативные документы, учебные пособия и другие материалы. Систематизация источников в соответствии с принятыми стандартами цитирования. Обеспечение полноты и актуальности списка литературы, отражающего все изученные материалы. Организация списка в алфавитном порядке или по типам источников. Проверка соответствия ссылок и цитат требованиям. Включение только тех материалов, которые непосредственно относятся к теме исследования.

Получи Такой Проект

До 90% уникальность
Готовый файл Word
15-30 страниц
Список источников по ГОСТ
Оформление по ГОСТ
Таблицы и схемы
Презентация

Создать Проект на любую тему за 5 минут

Создать

#5437289