Нейросеть

Адаптивный хоккей для детей с особенностями развития: социокультурный аспект и методология

Нейросеть для проекта Гарантия уникальности Строго по ГОСТу Высочайшее качество Поддержка 24/7

Данный исследовательский проект посвящен изучению и реализации адаптивного хоккея для детей с особенностями развития, направленной на улучшение их физического, психологического и социального благополучия. Проект предполагает комплексное исследование социокультурных аспектов, влияющих на интеграцию детей с особенностями развития в хоккейное сообщество, а также разработку и апробацию методик адаптивного обучения и тренировок. В ходе исследования будут изучены существующие практики адаптивного спорта, проанализированы потребности целевой аудитории и разработаны рекомендации по созданию инклюзивной среды. Особое внимание будет уделено разработке программ, учитывающих индивидуальные особенности каждого ребенка, обеспечивающих максимальную вовлеченность и способствующих формированию позитивного опыта. Реализация проекта предполагает сотрудничество с различными организациями, включая спортивные школы, общественные организации и медицинские учреждения, что позволит создать устойчивую систему поддержки и развития адаптивного хоккея. Ожидается, что результаты исследования будут способствовать повышению качества жизни детей с особенностями развития и развитию инклюзивного спорта в целом.

Идея:

Проект направлен на создание доступной и эффективной программы адаптивного хоккея для детей с различными особенностями развития. Основная идея заключается в разработке методологии, учитывающей индивидуальные потребности и обеспечивающей максимальную вовлеченность детей в процесс.

Продукт:

Результатом проекта станет разработанная адаптированная программа тренировок, методические рекомендации и пособия для тренеров и родителей. Программа будет включать в себя адаптированные упражнения, систему оценки прогресса и рекомендации по созданию инклюзивной среды.

Проблема:

Существует недостаточный доступ к качественным спортивным программам для детей с особенностями развития, что ограничивает их возможности для физического развития и социальной интеграции. Недостаток специализированных специалистов и адаптированных методик делает затруднительным вовлечение детей в хоккей.

Актуальность:

Проект актуален в контексте растущей потребности в инклюзивном образовании и спорте. Он соответствует государственной политике, направленной на поддержку людей с ограниченными возможностями здоровья и создание для них равных возможностей.

Цель:

Основная цель проекта – разработка и апробация эффективной программы адаптивного хоккея, способствующей физическому, психологическому и социальному развитию детей с особенностями развития. Цель также заключается в создании устойчивой модели для внедрения в спортивные школы и общественные организации.

Целевая аудитория:

Целевой аудиторией проекта являются дети с различными особенностями развития (аутизм, ДЦП, синдром Дауна и другие) в возрасте от 6 до 14 лет, а также их родители и тренеры. Дополнительно, проект ориентирован на специалистов, работающих в области адаптивного спорта и инклюзивного образования.

Задачи:

  • Проведение анализа существующих методик адаптивного хоккея и выявление лучших практик.
  • Разработка адаптированной программы тренировок с учетом индивидуальных особенностей детей.
  • Апробация программы и оценка ее эффективности с использованием количественных и качественных методов.
  • Подготовка методических рекомендаций для тренеров и родителей по работе с детьми с особенностями развития.
  • Разработка рекомендаций по созданию инклюзивной спортивной среды.

Ресурсы:

Для реализации проекта потребуются спортивный зал, хоккейное оборудование, специализированное оборудование для детей с особенностями развития, учебные материалы, а также привлечение квалифицированных специалистов.

Роли в проекте:

Осуществляет общее руководство проектом, включая планирование, организацию, координацию деятельности всех участников, контроль за выполнением задач и сроками, а также подготовку отчетов. Руководитель проекта отвечает за формирование команды, распределение обязанностей и обеспечение взаимодействия между участниками проекта, включая коммуникацию с внешними организациями и заинтересованными сторонами. Осуществляет контроль за бюджетным планированием и расходованием средств, а также обеспечивает соответствие проекта заявленным целям и задачам.

Отвечает за разработку и адаптацию тренировочной программы, учитывающей особенности развития детей. Анализирует существующие методики и создает новые, адаптированные упражнения. Разрабатывает систему оценки прогресса и методические рекомендации для тренеров. Обеспечивает соответствие программы стандартам и требованиям адаптивного спорта. Проводит консультации и оказывает методическую поддержку тренерам и родителям. Оценивает эффективность программы и вносит корректировки на основе полученных результатов.

Проводит тренировки в соответствии с разработанной методикой, обеспечивает безопасность и комфорт детей. Оценивает физическое состояние и прогресс каждого ребенка, отслеживает динамику развития. Адаптирует упражнения и задания в зависимости от индивидуальных потребностей и возможностей. Взаимодействует с родителями и предоставляет обратную связь о достижениях и трудностях. Участвует в разработке программы тренировок и методических материалов.

Обеспечивает экспертную поддержку в адаптации физических упражнений и тренировочных методов для детей с различными нозологиями. Проводит оценку физических возможностей и ограничений детей, учитывая их медицинский анамнез и особенности здоровья. Разрабатывает индивидуальные программы реабилитации и физической подготовки, направленные на улучшение моторики, координации и общей физической формы. Консультирует тренеров и родителей по вопросам, связанным с адаптивным подходом к обучению и тренировкам.

Наименование образовательного учреждения

Проект

на тему

Адаптивный хоккей для детей с особенностями развития: социокультурный аспект и методология

Выполнил: ФИО

Руководитель: ФИО

Содержание

  • Введение 1
  • Теоретические основы адаптивного хоккея 2
  • Методология исследования и разработки программы 3
  • Анализ результатов апробации программы 4
  • Разработка методических рекомендаций 5
  • Влияние адаптивного хоккея на социальную адаптацию 6
  • Организационные аспекты реализации проекта 7
  • Этические аспекты исследования 8
  • Практические рекомендации и перспективы развития 9
  • Список литературы 10

Введение

Содержимое раздела

В разделе описывается актуальность выбранной темы, обосновывается ее значимость для социокультурной адаптации детей с особенностями развития. Определяются цели и задачи исследования, формулируется гипотеза, отражающая связь между участием в адаптивном хоккее и улучшением физического и психосоциального благополучия детей. Представлен краткий обзор существующих исследований в области адаптивного спорта и инклюзивного образования, подчеркивается недостаток комплексных исследований, посвященных именно адаптивному хоккею, и его влиянию на формирование социальных навыков и самооценку. Обозначены ключевые понятия и термины, используемые в работе, и структура исследования.

Теоретические основы адаптивного хоккея

Содержимое раздела

Раздел посвящен теоретическому обоснованию адаптивного хоккея как средства реабилитации и социальной интеграции детей с особенностями развития. Анализируются основные принципы адаптивной физической культуры и спорта, рассматривается их применение в контексте хоккейной тренировки. Определяются особенности физического развития, психологического состояния и социальных потребностей детей с различными нозологиями, например, аутизм, ДЦП и синдром Дауна. Изучаются существующие методики адаптивного хоккея, их преимущества и недостатки, а также влияние на физические показатели, координацию, социальные навыки и самооценку. Проводится обзор научных исследований, посвященных влиянию адаптивного спорта на различные аспекты жизни детей с особенностями развития.

Методология исследования и разработки программы

Содержимое раздела

В этом разделе представлены методы исследования, используемые для разработки и апробации программы адаптивного хоккея. Описываются методы сбора данных, такие как анкетирование, наблюдение, тестирование физических навыков и психолого-педагогическая диагностика. Определяется выборка участников исследования, включая критерии включения и исключения. Детально описывается процесс разработки программы: определение целей, задач, структуры тренировок, упражнений и методик оценки прогресса. Обосновывается выбор конкретных упражнений и методик с учетом принципов адаптивной физической культуры и индивидуальных особенностей детей. Представлены инструменты оценки эффективности программы, включающие как количественные, так и качественные показатели.

Анализ результатов апробации программы

Содержимое раздела

В данном разделе представлен анализ результатов апробации разработанной программы адаптивного хоккея. Анализ включает в себя статистическую обработку данных, полученных в ходе тестирования физических навыков и психологического состояния участников. Представлены результаты оценки эффективности программы по различным критериям, таким как улучшение физической формы, координации, социальных навыков, самооценки и вовлеченности в тренировочный процесс. Обсуждаются полученные результаты, их соответствие поставленным целям и задачам исследования, а также возможные факторы, повлиявшие на результаты. Приводится сравнительный анализ результатов с данными, полученными в других исследованиях, посвященных адаптивному спорту.

Разработка методических рекомендаций

Содержимое раздела

Раздел посвящен разработке методических рекомендаций для тренеров, родителей и специалистов, работающих с детьми с особенностями развития в контексте адаптивного хоккея. Представлены подробные инструкции по проведению тренировок, формированию индивидуального подхода к каждому ребенку, выбору упражнений и коррекции нагрузки. Содержатся рекомендации по организации инклюзивной среды, способствующей социальной адаптации и комфортному пребыванию детей в хоккейном сообществе. Рассматриваются вопросы взаимодействия с родителями, информирования их о прогрессе детей, а также вовлечения в процесс обучения и социализации. Описываются стратегии преодоления трудностей и проблем, возникающих в процессе адаптивных тренировок.

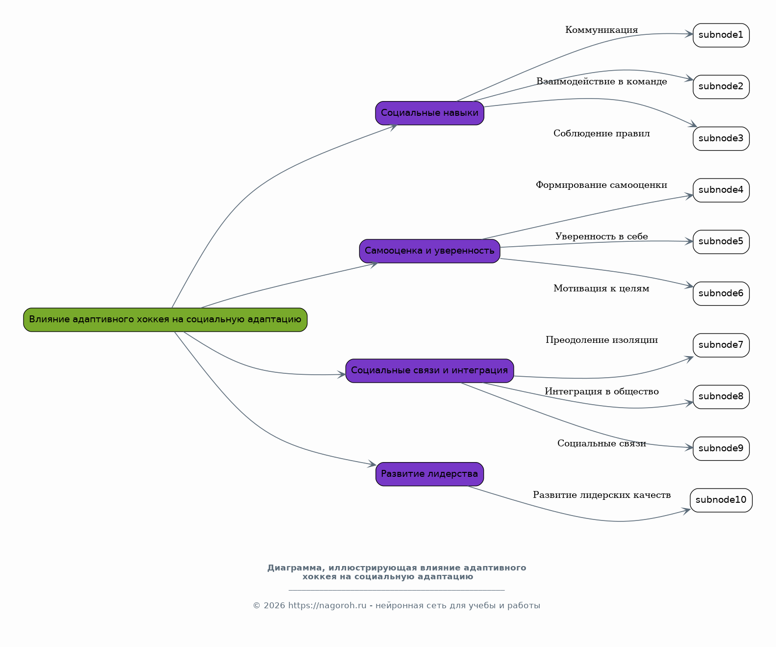
Влияние адаптивного хоккея на социальную адаптацию

Содержимое раздела

В этом разделе анализируется влияние участия в адаптивном хоккее на социальную адаптацию детей с особенностями развития. Изучается развитие социальных навыков, таких как коммуникация, взаимодействие в команде, соблюдение правил и участие в групповых мероприятиях. Анализируется влияние адаптивного хоккея на формирование самооценки, уверенности в себе и мотивации к достижению целей. Рассматривается роль адаптивного хоккея в формировании социальных связей, преодолении изоляции и интеграции в общество. Представлены данные о влиянии участия в соревнованиях и других мероприятиях на социальную адаптацию, а также возможности для самореализации и развития лидерских качеств.

Организационные аспекты реализации проекта

Содержимое раздела

Раздел описывает организационные аспекты реализации проекта адаптивного хоккея. Представлены стратегии привлечения финансирования и поиска партнеров. Рассматриваются вопросы подбора и обучения тренерского состава, а также создания команды специалистов. Описываются методы оценки эффективности работы тренеров и специалистов, а также контроль за качеством предоставляемых услуг. Обсуждаются вопросы обеспечения безопасности участников, включая организацию медицинского сопровождения и соблюдение техники безопасности. Представлены рекомендации по масштабированию проекта, его интеграции в систему образования и спорта, а также созданию устойчивой модели.

Этические аспекты исследования

Содержимое раздела

В этом разделе рассматриваются этические аспекты, связанные с проведением исследования и работой с детьми с особенностями развития. Описываются принципы информированного согласия, защиты персональных данных и конфиденциальности. Подчеркивается важность уважения к правам и достоинству участников исследования. Рассматриваются вопросы этического кодекса исследователя, включая соблюдение принципов объективности, честности и профессионализма. Обсуждается ответственность исследователей за сохранение благополучия и безопасности участников, а также способы предотвращения возможного вреда. Представлены процедуры разрешения этических вопросов и конфликтов.

Практические рекомендации и перспективы развития

Содержимое раздела

В разделе обобщаются основные выводы исследования и формулируются практические рекомендации для тренеров, родителей, специалистов и организаторов адаптивного спорта. Представлены рекомендации по созданию оптимальных условий для занятий адаптивным хоккеем, включая адаптацию тренировочного процесса, выбор оборудования и организацию инклюзивной среды. Рассматриваются перспективы дальнейших исследований в области адаптивного хоккея, включая изучение долгосрочного влияния на физическое и психологическое здоровье детей, а также разработку новых методик и технологий. Обсуждаются возможности распространения опыта и внедрения успешных практик в других регионах и странах. Предложены направления совершенствования программы и развития адаптивного хоккея в целом.

Список литературы

Содержимое раздела

В этом разделе представлен список использованной литературы, включающий научные статьи, монографии, учебные пособия, нормативные документы и интернет-ресурсы. Список составлен в соответствии с требованиями к оформлению библиографических ссылок, принятыми в научной среде. Книги указаны в алфавитном порядке авторов, а статьи - в порядке их упоминания в тексте исследования. В списке отражены полнотекстовые ссылки на источники, доступные онлайн, для облегчения доступа к информации. Указаны все источники, использованные при написании работы, что обеспечивает прозрачность исследования и позволяет проверить достоверность представленной информации.

Получи Такой Проект

До 90% уникальность
Готовый файл Word
15-30 страниц
Список источников по ГОСТ
Оформление по ГОСТ
Таблицы и схемы
Презентация

Создать Проект на любую тему за 5 минут

Создать

#5653844