Нейросеть

Актуальность и значимость русского языка в современном социокультурном пространстве

Нейросеть для проекта Гарантия уникальности Строго по ГОСТу Высочайшее качество Поддержка 24/7

Данный исследовательский проект посвящен всестороннему анализу роли русского языка в современном мире. Он направлен на изучение его функционирования в различных сферах общественной жизни, включая культуру, образование, политику, экономику и международные отношения. Проект охватывает широкий спектр вопросов, связанных с сохранением, развитием и распространением русского языка в условиях глобализации и цифровизации. В рамках исследования предполагается рассмотрение исторических аспектов формирования русского языка, его современного состояния, а также выявление тенденций и перспектив его развития. Особое внимание уделяется анализу влияния внешних факторов, таких как языковая политика, миграция и межкультурные коммуникации, на функционирование русского языка. Проект предполагает использование как теоретических, так и эмпирических методов исследования, включая анализ научной литературы, статистических данных, социологических опросов и контент-анализ средств массовой информации. Результаты исследования могут быть полезны для преподавателей, специалистов в области лингвистики, культурологов, политиков и всех, кто интересуется вопросами языковой политики и сохранения культурного наследия.

Идея:

Проект направлен на комплексное исследование значения русского языка в современном мире, рассматривая его роль в различных сферах жизнедеятельности общества. Предлагается анализ функционирования русского языка в контексте глобализации, цифровизации и межкультурного взаимодействия.

Продукт:

Результатом работы станет аналитический отчет, включающий систематизированные данные, выводы и рекомендации относительно развития и продвижения русского языка. Отчет будет доступен в электронном формате и может быть использован в образовательных целях, а также для принятия решений в области языковой политики.

Проблема:

Существует недостаточная систематизация и актуализация данных о роли русского языка в современном мире и его влиянии на различные сферы жизни. Необходим анализ современных вызовов и возможностей для сохранения и развития русского языка в условиях глобализации.

Актуальность:

Сохранение и развитие русского языка является важной задачей для поддержания культурного многообразия и обеспечения коммуникации в современном мире. Актуальность исследования обусловлена необходимостью анализа текущего состояния русского языка и выработки стратегий его дальнейшего развития.

Цель:

Целью данного проекта является комплексный анализ значения русского языка в современном мире и определение его роли в различных сферах общественной жизни. Также ставится задача выявления тенденций и перспектив развития русского языка в условиях современных вызовов.

Целевая аудитория:

Данный исследовательский проект ориентирован на студентов, преподавателей гуманитарных дисциплин, специалистов в области лингвистики и культурологии. Проект также будет интересен всем, кто интересуется вопросами языковой политики, культуры и сохранения культурного наследия.

Задачи:

  • Проведение обзора научной литературы и анализ существующих исследований по теме.
  • Сбор и систематизация данных о функционировании русского языка в различных сферах.
  • Проведение социологических опросов и анализ данных.
  • Анализ языковой политики и ее влияния на развитие русского языка.
  • Разработка рекомендаций по сохранению и продвижению русского языка

Ресурсы:

Для реализации проекта потребуются доступ к научной литературе, интернет-ресурсам, программному обеспечению для статистического анализа и средствам связи для проведения опросов и интервью.

Роли в проекте:

Организует и координирует работу проектной группы, отвечает за общий ход исследования, утверждает план работ и контролирует выполнение задач. Он осуществляет стратегическое планирование, распределяет ресурсы, разрешает возникающие проблемы и обеспечивает соблюдение сроков. Руководитель проекта анализирует промежуточные результаты, готовит отчеты и представляет результаты исследования научной общественности. Кроме того, он отвечает за коммуникацию с внешними экспертами и организациями, осуществляет научное руководство и контроль качества на всех этапах реализации проекта.

Проводит теоретические исследования, анализирует научную литературу и разрабатывает методологию исследования. Он отвечает за сбор и анализ данных, участие в социологических опросах, написание разделов отчета, подготовку презентаций и статей. Научный сотрудник должен обладать глубокими знаниями в области лингвистики, социологии или смежных областях, знанием методов научного исследования и умением анализировать информацию. Он также отвечает за разработку и реализацию эмпирической части исследования.

Отвечает за сбор, обработку и анализ статистических данных, полученных в ходе исследования. Аналитик данных применяет статистические методы и программное обеспечение для анализа данных, выявления закономерностей и тенденций. Он готовит графики, таблицы и визуализации для отображения результатов исследования. Аналитик данных также участвует в разработке методологии исследования и интерпретации полученных результатов. Его задача – обеспечить качество и достоверность данных.

Редактирует и оформляет текстовые материалы проекта, обеспечивая их соответствие стилистическим и грамматическим нормам русского языка. Он проверяет структуру текста, логику изложения, а также точность цитирования и ссылок. Редактор работает с черновиками и финальными версиями отчетов, статей и презентаций, уделяя особое внимание четкости формулировок и доступности материала для целевой аудитории. Редактор также отвечает за визуальное оформление материалов и соответствие требованиям издателей.

Наименование образовательного учреждения

Проект

на тему

Актуальность и значимость русского языка в современном социокультурном пространстве

Выполнил: ФИО

Руководитель: ФИО

Содержание

  • Введение 1
  • Основные теоретические подходы к изучению языка 2
  • Историческое развитие русского языка 3
  • Современное состояние русского языка 4
  • Функционирование русского языка в образовании 5
  • Влияние русского языка на межкультурную коммуникацию 6
  • Русский язык в медиа и информационном пространстве 7
  • Практическое применение русского языка в современном мире 8
  • Заключение 9
  • Список литературы 10

Введение

Содержимое раздела

Введение представляет собой первый раздел исследовательского проекта, который задает тон для всего исследования. В нем обосновывается актуальность выбранной темы, формулируются цели и задачи исследования, определяется объект и предмет исследования, а также раскрывается методология, используемая в работе. Введение включает краткий обзор существующих исследований по данной тематике, позволяющий читателю понять контекст и значимость работы. Введение должно заинтересовать читателя и мотивировать его к дальнейшему изучению материала. Важно четко обозначить структуру исследования.

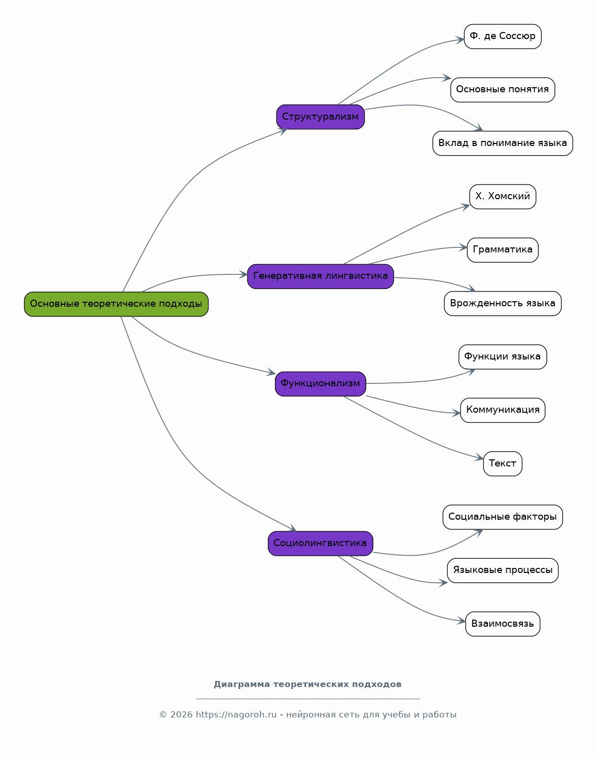
Основные теоретические подходы к изучению языка

Содержимое раздела

Этот раздел посвящен обзору ключевых теоретических подходов, применяемых в лингвистике и социолингвистике для изучения языка. Он включает анализ различных школ и направлений мысли, таких как структурализм, генеративная лингвистика, функционализм и социолингвистика. Рассматриваются основные понятия и категории, используемые в этих подходах, а также их вклад в понимание языка как сложной системы. Особое внимание уделяется анализу взаимосвязи языка, культуры и общества, а также влияния социальных факторов на языковые процессы. Этот раздел служит теоретической базой для дальнейшего анализа.

Историческое развитие русского языка

Содержимое раздела

Этот раздел посвящен изучению истории русского языка, его происхождения, эволюции и периодам становления. В нем рассматриваются основные этапы развития русского языка от древнерусского периода до современности, анализируются изменения в грамматике, лексике и фонетике. Особое внимание уделяется влиянию различных исторических событий, таких как крещение Руси, татаро-монгольское иго, реформы Петра I и другие, на формирование современного русского языка. Рассматриваются также особенности развития диалектов и литературного языка и их взаимосвязь.

Современное состояние русского языка

Содержимое раздела

Раздел посвящен анализу современного состояния русского языка в различных аспектах, включая его функционирование в различных сферах общественной жизни. Рассматриваются современные тенденции и изменения в лексике, грамматике и стилистике, а также влияние глобализации и цифровизации на русский язык. Анализируется взаимодействие русского языка с другими языками и культурами, а также проблемы, связанные с его сохранением и развитием. Особое внимание уделяется исследованию новых явлений в языке, таких как заимствования, жаргонизмы и сленг, и их влиянию на языковую норму.

Функционирование русского языка в образовании

Содержимое раздела

В разделе рассматривается роль русского языка в системе образования, включая преподавание русского языка как родного и иностранного. Анализируются учебные программы, учебники и методы преподавания, а также проблемы, с которыми сталкиваются преподаватели и учащиеся. Особое внимание уделяется влиянию новых технологий на процесс обучения и развитию языковых навыков. Рассматривается роль русского языка в формировании культурной идентичности и ценностей, а также в развитии межкультурной коммуникации. Включает анализ образовательных стандартов и требований к уровню владения русским языком.

Влияние русского языка на межкультурную коммуникацию

Содержимое раздела

Этот раздел посвящен изучению роли русского языка в межкультурной коммуникации, включая его использование в международных отношениях, дипломатии, науке и искусстве. Анализируются особенности коммуникации на русском языке в различных культурных контекстах, а также проблемы и вызовы, связанные с межкультурным взаимопониманием. Рассматривается влияние русского языка на формирование культурного обмена и сотрудничества между странами. Особое внимание уделяется анализу языковых стереотипов и предрассудков, а также роли языка в формировании толерантности и уважения к другим культурам.

Русский язык в медиа и информационном пространстве

Содержимое раздела

Раздел посвящен анализу функционирования русского языка в средствах массовой информации, включая телевидение, радио, печать и интернет. Анализируется влияние медиа на формирование языковых норм и восприятие языка обществом. Рассматриваются проблемы языковой культуры в медиа, включая использование жаргона, сленга и заимствований. Особое внимание уделяется роли русского языка в формировании общественного мнения и политической коммуникации. Анализируются тенденции развития языка в цифровой среде и влияние социальных сетей на языковые практики.

Практическое применение русского языка в современном мире

Содержимое раздела

В этом разделе рассматриваются конкретные примеры и кейсы практического применения русского языка в различных сферах. Анализируются успешные проекты и инициативы, направленные на продвижение русского языка и культуры за рубежом. Рассматриваются примеры использования русского языка в бизнесе, туризме, науке и образовании. Особое внимание уделяется анализу роли русского языка в формировании имиджа России и ее культурного влияния в мире. Приводятся примеры успешного использования русского языка в профессиональной деятельности, а также рекомендации по его эффективному применению.

Заключение

Содержимое раздела

Заключение является завершающей частью исследовательского проекта, в которой подводятся итоги проведенной работы. Здесь обобщаются основные результаты исследования, формулируются выводы, подтверждающие или опровергающие поставленные гипотезы. В заключении дается оценка достигнутых целей и задач, а также определяется вклад исследования в научную область. Обозначаются перспективы дальнейшего изучения темы, предлагаются рекомендации для практического применения полученных результатов. Заключение должно быть кратким, четким и содержательным, отражающим основные выводы исследования.

Список литературы

Содержимое раздела

В этом разделе приводится полный перечень использованной литературы, включая книги, статьи, диссертации, интернет-ресурсы и другие источники, использованные в процессе исследования. Список литературы должен быть составлен в соответствии с требованиями к оформлению библиографических данных, принятыми в научной среде. Каждый элемент списка должен содержать необходимую информацию для идентификации источника. Список литературы служит для подтверждения достоверности информации, использованной в работе, а также для предоставления возможности читателям ознакомиться с другими исследованиями по данной теме. Соблюдение правил оформления является обязательным.

Получи Такой Проект

До 90% уникальность
Готовый файл Word
15-30 страниц
Список источников по ГОСТ
Оформление по ГОСТ
Таблицы и схемы
Презентация

Создать Проект на любую тему за 5 минут

Создать

#5490476