Нейросеть

Александр Николаевич Радищев: Жизнь, Творчество и Влияние на Русское Просвещение

Нейросеть для проекта Гарантия уникальности Строго по ГОСТу Высочайшее качество Поддержка 24/7

Данный исследовательский проект посвящен всестороннему анализу жизни и творческого наследия Александра Николаевича Радищева, выдающегося русского писателя, философа и общественного деятеля XVIII века. Проект предполагает глубокое изучение его биографии, основных произведений, особенно знаменитого "Путешествия из Петербурга в Москву", и контекста эпохи Просвещения, в котором формировались его взгляды. В рамках исследования будет рассмотрено влияние Радищева на развитие русской литературы и общественной мысли, а также его роль в формировании критического отношения к крепостничеству и самодержавию. Особое внимание будет уделено анализу его литературного стиля, идейного содержания его произведений, а также реакции современников и последующих поколений на его творчество. Проект предполагает использование широкого круга источников, включая архивные материалы, критические статьи и работы исследователей, что позволит создать целостное представление о месте Радищева в истории русской культуры.

Идея:

Изучить биографию и творческое наследие Александра Радищева, чтобы понять его вклад в русскую литературу и общественную мысль. Проанализировать основные произведения Радищева, выявив его взгляды на политику, общество и этику, а также его влияние на развитие русской культуры.

Продукт:

Результатом проекта станет аналитическая работа, содержащая подробное исследование жизни и творчества Радищева. Работа будет включать в себя анализ его основных произведений, отражающих его мировоззрение, а также оценку его влияния на последующее развитие русской литературы и общественной мысли.

Проблема:

Существует недостаточный уровень понимания сложной взаимосвязи между биографией Радищева, его литературными произведениями и влиянием на развитие русской культуры. Отсутствует комплексный анализ, который бы объединял различные аспекты его деятельности и оценивал его вклад в контексте эпохи.

Актуальность:

Изучение жизни и творчества Радищева актуально, поскольку его идеи о свободе, справедливости и критике самодержавия остаются значимыми и сегодня. Его произведения актуальны для понимания истоков русской интеллигенции и формирования гражданского самосознания.

Цель:

Цель данного проекта – провести всесторонний анализ жизни и творчества Александра Николаевича Радищева, выявив особенности его литературного стиля, философских взглядов и влияния на общественную мысль. Определить место Радищева в истории русской литературы и культуры, а также оценить его вклад в формирование критического отношения к крепостничеству и самодержавию.

Целевая аудитория:

Проект предназначен для школьников старших классов, студентов гуманитарных факультетов, а также для всех, кто интересуется русской литературой и историей. Результаты исследования могут быть использованы в учебном процессе, при подготовке докладов и рефератов, а также для расширения общего кругозора.

Задачи:

  • Изучение биографических данных и исторических контекстов жизни А.Н. Радищева.
  • Анализ основных произведений Радищева, в особенности "Путешествия из Петербурга в Москву".
  • Исследование философских и политических взглядов Радищева и их отражение в его творчестве.
  • Оценка влияния Радищева на развитие русской литературы и общественной мысли.
  • Обобщение результатов исследования и подготовка заключительного текста.

Ресурсы:

Для реализации проекта необходимы доступ к библиотечным фондам, включающим произведения Радищева, критическую литературу и исторические документы, а также доступ к интернет-ресурсам для поиска научной информации.

Роли в проекте:

Исследователь проводит комплексный анализ жизни и творчества Александра Радищева, изучает биографические данные, произведения, философские взгляды и влияние на общество. Он осуществляет сбор, обработку и интерпретацию информации из различных источников, таких как научные статьи, архивные материалы и критические работы. Исследователь формирует выводы, готовит черновики разделов и координирует работу над проектом, обеспечивая его соответствие академическим стандартам и поставленным целям. Он также отвечает за написание финального текста исследования.

Аналитик отвечает за критическое осмысление собранной информации, выявление ключевых тем и идей в произведениях Радищева. Он занимается анализом литературного стиля, исследованием контекста эпохи Просвещения и выявлением влияния Радищева на последующее развитие русской литературы и общественной мысли. Аналитик выделяет основные противоречия и проблемные зоны в его творчестве, обеспечивая глубину и обоснованность выводов исследования, а также участвует в формировании структуры и содержания проекта.

Редактор отвечает за подготовку финальной рукописи, обеспечивая её соответствие нормам русского языка и стилистическим требованиям. Он проверяет текст на предмет логических ошибок, неточностей и опечаток. Редактор работает над улучшением структуры и связности текста, стремясь сделать его более понятным и доступным для целевой аудитории. Он также отвечает за оформление работы в соответствии с принятыми стандартами цитирования и библиографии.

Консультант предоставляет экспертную поддержку в процессе исследования, помогая разобраться в сложных аспектах жизни и творчества Александра Радищева, оказывает помощь в выборе методологических подходов и источников. Он рецензирует черновики разделов, дает рекомендации по улучшению качества исследования и обеспечивает его соответствие академическим требованиям. Консультант может быть как преподавателем, так и специалистом в области русской литературы и истории.

Наименование образовательного учреждения

Проект

на тему

Александр Николаевич Радищев: Жизнь, Творчество и Влияние на Русское Просвещение

Выполнил: ФИО

Руководитель: ФИО

Содержание

  • Введение 1
  • Жизнь и Биография Александра Николаевича Радищева: Исторический Контекст и Формирование Личности 2
  • Основные Произведения А.Н. Радищева: Анализ Текстов и Идейное Содержание 3
  • Философские и Общественно-политические Взгляды Радищева: Формирование и Эволюция 4
  • "Путешествие из Петербурга в Москву" в Контексте Эпохи: Реакция Общества и Судьба Произведения 5
  • Литературный Стиль и Художественные Приемы в Произведениях Радищева 6
  • Влияние Радищева на Русскую Литературу и Общественную Мысль 7
  • Образ Радищева в Истории и Культуре: Оценки и Интерпретации 8
  • Заключение 9
  • Список литературы 10

Введение

Содержимое раздела

Введение представляет собой важный раздел исследовательского проекта, который служит для ознакомления читателя с темой, целью, задачами и методологией исследования, посвященного жизни и творчеству Александра Николаевича Радищева. В этом разделе обосновывается актуальность выбранной темы, подчеркивается значимость изучения наследия Радищева в контексте русской литературы и общественной мысли. Также введение содержит краткий обзор основных этапов жизни и творчества писателя, обозначение ключевых проблем, которые будут рассмотрены в работе. Важно сформулировать гипотезы исследования, предоставить краткий обзор структуры проекта.

Жизнь и Биография Александра Николаевича Радищева: Исторический Контекст и Формирование Личности

Содержимое раздела

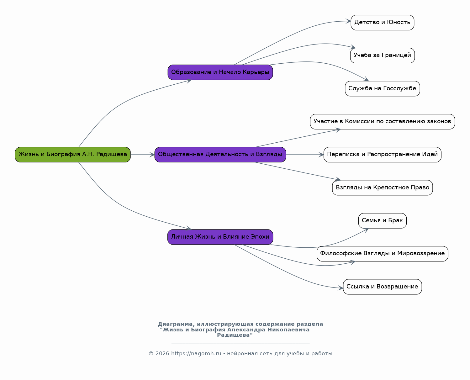
Этот раздел посвящен детальному рассмотрению жизненного пути Александра Николаевича Радищева, начиная с его детства и юности, заканчивая последними годами жизни. В нем анализируются основные этапы его биографии, включая образование, службу, общественную деятельность и личные переживания. Особое внимание уделяется историческому контексту эпохи, в которой жил и творил Радищев, что включает в себя анализ политической ситуации, социальных настроений и культурных изменений, происходивших в России XVIII века. Рассматривается влияние этих факторов на формирование его мировоззрения.

Основные Произведения А.Н. Радищева: Анализ Текстов и Идейное Содержание

Содержимое раздела

В этом разделе проводится глубокий анализ основных произведений Александра Николаевича Радищева, с акцентом на их идейное содержание, художественные особенности и ключевые темы. Центральное место занимает анализ "Путешествия из Петербурга в Москву", включая его структуру, жанровые особенности, проблематику и критику существующих социальных порядков. Рассматриваются также другие произведения Радищева, такие как оды, статьи и проекты, и их вклад в формирование его мировоззрения, критического отношения к крепостничеству и самодержавию. Особое внимание уделяется литературному стилю Радищева.

Философские и Общественно-политические Взгляды Радищева: Формирование и Эволюция

Содержимое раздела

Этот раздел посвящен изучению философских и общественно-политических взглядов Александра Николаевича Радищева и их эволюции на протяжении его жизни. Рассматриваются его взгляды на природу человека, права и свободы, проблемы рабства, самодержавия и справедливого общества. Анализируются источники его политических и философских убеждений, включая влияние просветительской мысли, трудов западноевропейских философов и исторических событий. Особое внимание уделяется анализу его представлений о путях преобразования российского общества. Проводится анализ эволюции взглядов.

"Путешествие из Петербурга в Москву" в Контексте Эпохи: Реакция Общества и Судьба Произведения

Содержимое раздела

В этом разделе анализируется реакция современников на произведение "Путешествие из Петербурга в Москву" и его судьба в контексте эпохи. Исследуются отзывы критиков, общественности и властей, а также последствия публикации книги для самого Радищева. Анализируются факторы, повлиявшие на восприятие произведения, включая его смелый критический тон, осуждение крепостного права и самодержавия. Изучается процесс цензуры, преследований автора и последующее влияние произведения на развитие русской общественной мысли и литературы, рассматриваются последствия.

Литературный Стиль и Художественные Приемы в Произведениях Радищева

Содержимое раздела

В этом разделе проводится детальный анализ литературного стиля и художественных приемов, используемых Александром Николаевичем Радищевым в его произведениях. Рассматриваются особенности его языка, композиции, жанрового разнообразия и использование различных стилистических фигур. Исследуется, каким образом Радищев использует эти приемы для выражения своих идей, выражения эмоций и воздействия на читателя. Особое внимание уделяется анализу его отношения к классицизму, сентиментализму и влиянию на формирование нового реализма в русской литературе, а также его новаторством.

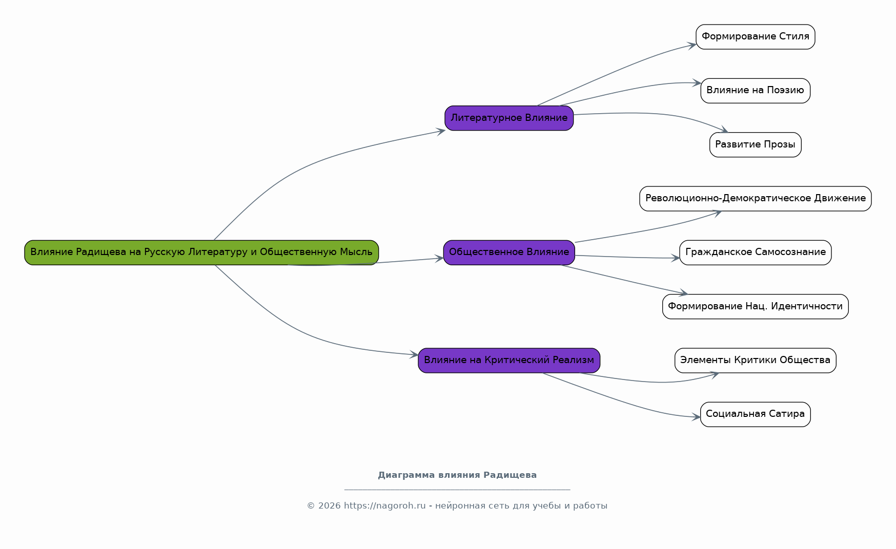
Влияние Радищева на Русскую Литературу и Общественную Мысль

Содержимое раздела

Данный раздел посвящен анализу влияния Александра Николаевича Радищева на развитие русской литературы и общественной мысли. Рассматривается, каким образом его идеи, произведения и общественная деятельность оказали воздействие на формирование взглядов последующих поколений писателей, философов и общественных деятелей. Анализируется его вклад в развитие критического реализма, становление революционно-демократического движения и формирование новых направлений в русской культуре. Изучается, как Радищев повлиял на формирование национальной идентичности и гражданского самосознания русского общества.

Образ Радищева в Истории и Культуре: Оценки и Интерпретации

Содержимое раздела

В этом разделе рассматривается образ Александра Николаевича Радищева в исторической ретроспективе, анализируются различные оценки его личности и творчества. Изучаются интерпретации его наследия в разные исторические периоды, включая то, как его воспринимали в XIX, XX и XXI веках. Рассматривается эволюция взглядов на его вклад в историю русской культуры. Анализируется, какие аспекты его деятельности подчеркивались в разные эпохи и как менялось отношение к его идеям и произведениям, какие образы создавали другие писатели

Заключение

Содержимое раздела

В заключении подводятся основные итоги проведенного исследования, обобщаются результаты анализа жизни и творчества Александра Николаевича Радищева. Формулируются выводы о его месте в истории русской литературы и общественной мысли, о его влиянии на последующие поколения. Подчеркивается значимость его идей о свободе, справедливости и правах человека. Кратко резюмируются основные положения работы, подтверждаются или опровергаются выдвинутые в начале исследования гипотезы. Оценивается вклад Радищева в формирование русской культуры.

Список литературы

Содержимое раздела

В данном разделе представлен полный список использованной литературы, включенной в исследовательскую работу. Список включает в себя основные произведения Александра Николаевича Радищева, критические статьи и монографии, посвященные его жизни и творчеству, а также исторические и теоретические работы, использованные в процессе исследования. Литература структурирована в соответствии с принятыми академическими стандартами, включает в себя библиографические описания и ссылки на источники. Список разделен на категории (основные произведения, исследования о Радищеве, другие работы), для удобства.

Получи Такой Проект

До 90% уникальность
Готовый файл Word
15-30 страниц
Список источников по ГОСТ
Оформление по ГОСТ
Таблицы и схемы
Презентация

Создать Проект на любую тему за 5 минут

Создать

#5694359