Нейросеть

Александр Сергеевич Пушкин: Анализ творчества великого поэта и его влияния на русскую культуру

Нейросеть для проекта Гарантия уникальности Строго по ГОСТу Высочайшее качество Поддержка 24/7

Данный исследовательский проект посвящен всестороннему изучению жизни и творчества Александра Сергеевича Пушкина, выдающегося русского поэта и писателя, оказавшего колоссальное влияние на развитие русской литературы и культуры. Проект ставит своей целью не только проанализировать основные произведения Пушкина, но и определить их место в историческом и культурном контексте, а также выявить особенности поэтического мастерства автора. В рамках исследования будет рассмотрена биография Пушкина, его мировоззрение, круг общения, источники вдохновения и эволюция творческого пути. Особое внимание будет уделено анализу его ключевых произведений, таких как "Евгений Онегин", "Борис Годунов", лирические стихотворения различных периодов, а также его прозаические произведения. Будут рассмотрены основные темы и мотивы, которые проходят через все творчество поэта, такие как любовь, дружба, свобода, власть, природа и историческое прошлое России. В процессе исследования будет использован широкий спектр методологических подходов, включая анализ текста, историко-культурный анализ, сравнительный анализ и литературоведческий анализ. Результатом проекта станет комплексное представление о творчестве Пушкина, его значении для русской и мировой культуры, а также анализ его влияния на последующие поколения писателей и поэтов.

Идея:

Проект направлен на углубленное изучение литературного наследия Александра Сергеевича Пушкина, выявление его роли в формировании русской идентичности и культурного кода. Предполагается рассмотреть влияние Пушкина на различные аспекты русской культуры, от литературы и языка до музыки и изобразительного искусства.

Продукт:

Результатом проекта станет исследовательская работа, включающая в себя анализ основных произведений Пушкина, выявление ключевых тем и мотивов его творчества, а также определение его места в русской и мировой литературе. Также будет подготовлена презентация с основными выводами, тезисами и иллюстративными материалами.

Проблема:

Существует необходимость в систематизации и актуализации знаний о творчестве Александра Сергеевича Пушкина, учитывая современные подходы к анализу текста и культурно-историческому контексту. Недостаточное внимание уделяется комплексному анализу творчества Пушкина, охватывающему как его поэзию, так и прозу.

Актуальность:

Актуальность проекта обусловлена непреходящим значением творчества Пушкина для русской культуры и мировой литературы. Изучение его наследия способствует формированию культурной грамотности, развитию критического мышления и пониманию истоков русской идентичности.

Цель:

Целью данного исследования является всесторонний анализ творчества Александра Сергеевича Пушкина, выявление его основных тем, мотивов и художественных приемов. Также целью является определение влияния Пушкина на развитие русской литературы и культуры в целом.

Целевая аудитория:

Проект ориентирован на школьников старших классов, интересующихся русской литературой и историей, а также на студентов гуманитарных факультетов. Материалы проекта могут быть полезны учителям литературы и всем, кто стремится расширить свои знания о русской культуре.

Задачи:

  • Изучение биографии Александра Сергеевича Пушкина.
  • Анализ основных произведений Пушкина (стихотворений, поэм, прозы).
  • Выявление ключевых тем и мотивов в творчестве Пушкина.
  • Определение влияния Пушкина на русскую литературу.

Ресурсы:

Для реализации проекта потребуются доступ к текстам произведений Пушкина, критической литературе, учебным пособиям по русской литературе и истории, а также доступ к онлайн-ресурсам и библиотекам.

Роли в проекте:

Проводит анализ произведений Пушкина, изучает биографию поэта, выявляет ключевые темы и мотивы, используя различные методы литературоведческого анализа. Составляет исследовательскую работу, готовит презентацию и тезисы для представления результатов. Ответственен за сбор, анализ и интерпретацию данных, полученных в ходе исследования.

Редактирует исследовательскую работу, проверяет ее на соответствие требованиям академического стиля, грамотность и логику изложения. Обеспечивает стилистическое единство текста, актуализацию информации и корректность цитирования. Ответственен за конечный вид исследовательской работы и ее презентации.

Разрабатывает визуальное оформление презентации, выбирает иллюстрации, создает графические элементы. Обеспечивает удобство и наглядность представления информации. Ответственен за визуальное восприятие результатов исследования и их представление аудитории.

Предоставляет экспертную поддержку в области литературоведения, истории и культурологии. Помогает в интерпретации данных, предлагает альтернативные точки зрения и направляет работу исследователя. Обеспечивает глубину и академичность исследования.

Наименование образовательного учреждения

Проект

на тему

Александр Сергеевич Пушкин: Анализ творчества великого поэта и его влияния на русскую культуру

Выполнил: ФИО

Руководитель: ФИО

Содержание

  • Введение 1
  • Жизнь и творческий путь А.С. Пушкина: основные этапы и периоды 2
  • Основные темы и мотивы в лирике А.С. Пушкина 3
  • Роман "Евгений Онегин" как энциклопедия русской жизни 4
  • Драматургия Пушкина: "Борис Годунов" и другие произведения 5
  • "Капитанская дочка" и проза Пушкина 6
  • Влияние Пушкина на русскую литературу и культуру 7
  • Пушкин и его эпоха 8
  • Заключение 9
  • Список литературы 10

Введение

Содержимое раздела

В разделе «Введение» будет представлена общая характеристика темы исследования, обоснование ее актуальности и значимости. Определяются цели и задачи проекта, формулируется научная новизна и практическая значимость работы. Кратко излагается структура исследовательской работы и методы, которые будут использованы для достижения поставленных целей. Также будет представлена характеристика объекта исследования - творчество Александра Сергеевича Пушкина, обозначены основные этапы его жизни и творчества, а также его роль в русской культуре. Будут указаны основные источники, которые будут использоваться в работе, и дана краткая характеристика каждого из них, highlighting the importance of the selected literature for understanding the topic under discussion. Finally, the introduction will outline the expected results and contributions of the study.

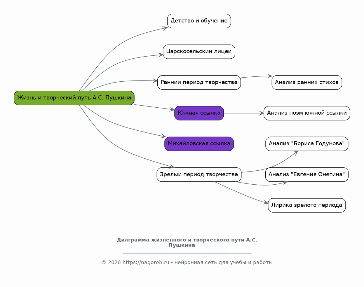
Жизнь и творческий путь А.С. Пушкина: основные этапы и периоды

Содержимое раздела

В этом разделе будет представлен подробный анализ жизненного пути Александра Сергеевича Пушкина, начиная с его детства и обучения, включая его пребывание в Царскосельском лицее. Будут рассмотрены основные этапы развития его творческого мастерства, включая ранний период, период южной ссылки, период Михайловской ссылки и зрелый период. Каждому периоду будет посвящено отдельное внимание, с анализом ключевых произведений и их контекста. Данный раздел позволит понять эволюцию взглядов Пушкина, его взаимоотношения с обществом и его влияние на формирование русской культуры. Будут рассмотрены обстоятельства написания его самых известных произведений, такие как "Евгений Онегин", "Борис Годунов" и его лирические стихотворения.

Основные темы и мотивы в лирике А.С. Пушкина

Содержимое раздела

Этот раздел посвящен анализу основных тем и мотивов, которые пронизывают лирическое творчество Александра Сергеевича Пушкина. Будут рассмотрены такие темы, как любовь, дружба, свобода, природа, смерть и поэзия. Анализ будет включать в себя изучение конкретных стихотворений, выявление ключевых образов и символов, а также определение их значения в контексте русской культуры и мировоззрении Пушкина. Будет исследовано, как эти темы отражают личный опыт поэта и его взгляд на мир. Будет уделено внимание анализу поэтических приемов, используемых Пушкиным для выражения своих мыслей и чувств. Этот раздел поможет понять глубину и многогранность его лирического творчества.

Роман "Евгений Онегин" как энциклопедия русской жизни

Содержимое раздела

В данном разделе будет проведен глубокий анализ романа в стихах "Евгений Онегин" - одного из самых значительных произведений русской литературы. Будут рассмотрены основные темы романа, такие как любовь, дружба, жизнь высшего общества, взаимоотношения между людьми и поколением. Будет проанализирована структура романа, его композиция, художественные приемы и стилистика. Особое внимание будет уделено анализу образов главных героев - Онегина, Татьяны, Ленского и Ольги, а также их роли в раскрытии основных идей романа. Также будет рассмотрено влияние романа на развитие русской литературы и культуры. Значение "Евгения Онегина" для понимания русской ментальности.

Драматургия Пушкина: "Борис Годунов" и другие произведения

Содержимое раздела

Этот раздел посвящен анализу драматургического наследия Александра Сергеевича Пушкина, с особым акцентом на его историческую хронику "Борис Годунов". Будет рассмотрена история создания пьесы, ее источники и прототипы, а также ее место в контексте русской и мировой драматургии. Будет проведен анализ основных сюжетных линий, образов и мотивов "Бориса Годунова", а также его значения для понимания русской истории и политической жизни. Кроме того, будут рассмотрены другие драматургические произведения Пушкина, такие как "Маленькие трагедии", с целью выявления общих черт и различий в его драматургическом стиле. Анализ драматических приемов.

"Капитанская дочка" и проза Пушкина

Содержимое раздела

Раздел посвящен анализу прозаического творчества Александра Сергеевича Пушкина, с акцентом на его повесть "Капитанская дочка", как одно из ключевых произведений русской прозы. Будут рассмотрены основные темы и идеи повести, такие как честь, долг, любовь, справедливость и народное восстание. Проанализированы образы главных героев, их взаимоотношения и развитие. Будет уделено внимание историческому контексту и его влиянию на сюжет и характеры персонажей. Рассмотрены особенности повествовательной манеры Пушкина-прозаика, его стиль и использование художественных приемов. Обсуждено значение "Капитанской дочки" для развития русской реалистической прозы.

Влияние Пушкина на русскую литературу и культуру

Содержимое раздела

Данный раздел посвящен анализу влияния Александра Сергеевича Пушкина на развитие русской литературы и культуры в целом. Будет рассмотрено его влияние на творчество последующих поколений писателей и поэтов. Выявятся основные направления развития русской литературы, которые были заложены Пушкиным. Проанализирована роль Пушкина в формировании русского литературного языка и национального самосознания. Будет рассмотрено его влияние на музыку, изобразительное искусство и театр. Определено значение Пушкина для мировой культуры и его место в русской классике. Проанализировано влияние Пушкина на современных писателей.

Пушкин и его эпоха

Содержимое раздела

В данном разделе будет рассмотрена эпоха, в которой жил и творил Александр Сергеевич Пушкин. Будет проанализирован исторический, политический и культурный контекст, оказавший влияние на его творчество. Изучены основные события и тенденции, которые сформировали эпоху Пушкина, включая войны, восстания, политические реформы и культурные движения. Будет рассмотрено влияние идей Просвещения и романтизма на мировоззрение Пушкина и его творчество. Анализ взаимосвязи между биографией поэта, его окружением и исторической ситуацией. Обсуждена роль Пушкина в формировании культурного ландшафта эпохи.

Заключение

Содержимое раздела

В заключении будут подведены итоги проведенного исследования, обобщены основные выводы и результаты, касающиеся творчества Александра Сергеевича Пушкина. Будет дана оценка его вклада в русскую литературу и культуру, а также определено его место в мировом литературном процессе. Подчеркнута значимость изучения творчества Пушкина для понимания русской идентичности и культурного наследия. Будет сформулировано общее представление о влиянии Пушкина на литературу. Оценена актуальность полученных результатов и возможности для дальнейших исследований.

Список литературы

Содержимое раздела

В данном разделе будет представлен список использованной литературы, включающий в себя как произведения Александра Сергеевича Пушкина, так и критическую литературу, посвященную его творчеству. Список будет структурирован в соответствии с требованиями к оформлению списка литературы, используемыми в научных работах. Будут указаны основные монографии, статьи, сборники и другие источники, использованные в процессе исследования. Каждое произведение будет указано с полными выходными данными. Документы должны быть отсортированы в алфавитном порядке. Данный раздел служит для подтверждения достоверности исследования и предоставления возможности для дальнейшего изучения темы.

Получи Такой Проект

До 90% уникальность
Готовый файл Word
15-30 страниц
Список источников по ГОСТ
Оформление по ГОСТ
Таблицы и схемы
Презентация

Создать Проект на любую тему за 5 минут

Создать

#6210115