Нейросеть

А.М. Шумлянский: Вклад в становление отечественной гистологии и его значение

Нейросеть для проекта Гарантия уникальности Строго по ГОСТу Высочайшее качество Поддержка 24/7

Данный исследовательский проект посвящен анализу научной деятельности выдающегося ученого А.М. Шумлянского, основоположника отечественной гистологии. Проект нацелен на комплексное изучение его вклада в развитие гистологической науки, выявление значимости его трудов и влияния на формирование отечественной школы гистологов. В рамках работы будут рассмотрены основные этапы научной биографии А.М. Шумлянского, его научные взгляды, методы исследования и практические достижения. Особое внимание будет уделено анализу его фундаментальных работ, определивших развитие гистологии как самостоятельной научной дисциплины в России. Проект предполагает детальный анализ исторических источников, научных публикаций и архивных материалов, связанных с жизнью и деятельностью ученого. Будут исследованы контекст эпохи, научные дискуссии и взаимодействие А.М. Шумлянского с другими выдающимися учеными того времени. Результатом работы станет объективная оценка вклада А.М. Шумлянского в развитие гистологической науки и его значения для современной медицины и биологии.

Идея:

Проект направлен на изучение жизни и научного наследия А.М. Шумлянского, выдающегося российского гистолога. Изучение его трудов позволит глубже понять историю развития гистологии в России и оценить его вклад в мировую науку.

Продукт:

Результатом проекта станет научная статья, содержащая анализ основных трудов А.М. Шумлянского и оценку их влияния на развитие гистологической науки. Также будет подготовлен доклад для научной конференции.

Проблема:

Отсутствует систематизированный анализ вклада А.М. Шумлянского в развитие отечественной гистологии. Недостаточно полно освещено влияние его научных идей на формирование современной гистологической школы.

Актуальность:

Изучение истории развития отечественной гистологии является актуальным для понимания современных тенденций и достижений в области биологии и медицины. Вклад А.М. Шумлянского в развитие этой науки имеет непреходящее значение.

Цель:

Целью данного проекта является всесторонний анализ научного вклада А.М. Шумлянского в развитие отечественной гистологии. Определение значимости его научных трудов и их влияния на формирование гистологической школы в России.

Целевая аудитория:

Проект ориентирован на студентов медицинских и биологических специальностей, а также на преподавателей и исследователей, интересующихся историей науки. Материалы проекта могут быть полезны для подготовки научных работ и образовательного процесса.

Задачи:

  • Изучение научной биографии А.М. Шумлянского и анализ его основных научных трудов.
  • Анализ исторического контекста его деятельности и влияния научных дискуссий.
  • Оценка вклада А.М. Шумлянского в развитие гистологической науки.
  • Подготовка научной статьи и доклада на основе проведенного исследования.

Ресурсы:

Для реализации проекта потребуются доступ к научным публикациям, архивам, базам данных, а также специализированная литература по истории медицины и гистологии.

Роли в проекте:

Обеспечивает общее руководство проектом, определяет цели и задачи исследования, координирует работу участников и контролирует выполнение плана. Осуществляет научное консультирование, анализ полученных данных и подготовку итоговых материалов. Руководитель проекта несет ответственность за научную достоверность и качество исследования, а также за соблюдение сроков реализации проекта. Кроме того, руководитель проекта отвечает за подготовку презентаций и материалов для публикации результатов исследования.

Проводит поиск и анализ научной литературы, архивных материалов, связанных с жизнью и деятельностью А.М. Шумлянского. Осуществляет сбор, систематизацию и интерпретацию данных, участвует в написании разделов научной статьи и подготовке доклада. Исследователь должен обладать навыками работы с научными источниками, умением анализировать информацию и формулировать выводы. Исследователь также принимает участие в обсуждении результатов исследования и подготовке презентационных материалов.

Отвечает за литературную обработку текста научной статьи и доклада, проверяет соответствие стиля и структуры текста требованиям научных публикаций. Обеспечивает грамотность и логичность изложения материала, а также соблюдение правил цитирования и оформления списка литературы. Редактор работает в тесном контакте с исследователями, внося коррективы и предложения по улучшению качества текста. Редактор также контролирует соответствие текста требованиям редакционной политики журнала или конференции.

Разрабатывает визуальное оформление презентационных материалов (слайды, плакаты) для доклада. Создает графики, схемы, иллюстрации, необходимые для наглядного представления результатов исследования. Дизайнер должен обладать навыками работы с графическими редакторами и умением преобразовывать научные данные в визуально привлекательный формат. Дизайнер также обеспечивает соответствие визуальных материалов стилистике проекта.

Наименование образовательного учреждения

Проект

на тему

А.М. Шумлянский: Вклад в становление отечественной гистологии и его значение

Выполнил: ФИО

Руководитель: ФИО

Содержание

  • Введение 1
  • Жизненный путь и научное становление А.М. Шумлянского 2
  • Основные научные труды А.М. Шумлянского и их значение 3
  • Методологические подходы А.М. Шумлянского в гистологических исследованиях 4
  • Влияние А.М. Шумлянского на развитие отечественной гистологической школы 5
  • Научные дискуссии и полемика вокруг трудов А.М. Шумлянского 6
  • Современное значение наследия А.М. Шумлянского: обзор современных исследований, использующих его наработки 7
  • Практическое применение научных результатов А.М. Шумлянского 8
  • Заключение 9
  • Список литературы 10

Введение

Содержимое раздела

Введение в тему исследования, обоснование актуальности изучения вклада А.М. Шумлянского в развитие гистологии. Представление цели и задач проекта, краткий обзор основных этапов научной деятельности ученого. Определение методологии исследования и использованных источников. Формулировка гипотезы исследования и ожидаемых результатов. Описание структуры работы и ее основных разделов. Указание на практическую значимость исследования для современной науки и образования.

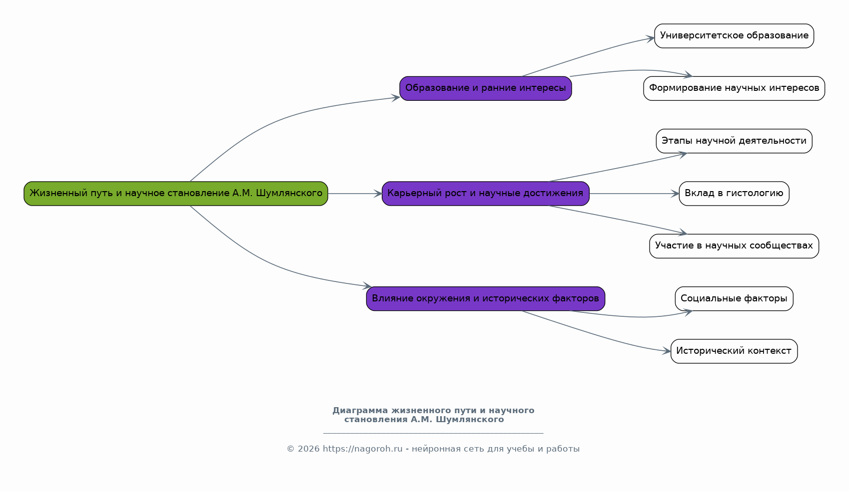
Жизненный путь и научное становление А.М. Шумлянского

Содержимое раздела

Анализ биографических данных ученого, включая его образование, научные интересы и карьерный рост. Рассмотрение влияния социальных и исторических факторов на формирование его научных взглядов. Изучение взаимоотношений с другими учеными и научными сообществами. Определение основных этапов научной деятельности, включая его ранние работы и вклад в университетское образование. Оценка его роли в формировании научной школы и подготовке кадров.

Основные научные труды А.М. Шумлянского и их значение

Содержимое раздела

Детальный анализ основных научных публикаций А.М. Шумлянского, включая их содержание, методологию и результаты исследований. Определение ключевых научных направлений и достижений ученого в области гистологии. Рассмотрение его вклада в разработку новых методов исследования и создание оборудования. Оценка влияния его работ на развитие гистологической науки в России и за рубежом. Анализ его представлений о строении и функциях тканей и органов.

Методологические подходы А.М. Шумлянского в гистологических исследованиях

Содержимое раздела

Изучение методов исследования, применяемых А.М. Шумлянским, включая микроскопию, окрашивание тканей и другие техники. Анализ его подходов к изучению структуры тканей и органов, а также к интерпретации результатов исследований. Оценка его вклада в развитие методологии гистологических исследований. Рассмотрение влияния его методологических подходов на последующие научные разработки. Сопоставление его подходов с современными методами.

Влияние А.М. Шумлянского на развитие отечественной гистологической школы

Содержимое раздела

Анализ роли А.М. Шумлянского в формировании отечественной школы гистологии. Рассмотрение его учеников и последователей, а также их вклада в развитие науки. Оценка его организационной деятельности и влияния на научные сообщества. Изучение его вклада в создание учебных программ и подготовку кадров. Анализ преемственности научных идей и методологических подходов

Научные дискуссии и полемика вокруг трудов А.М. Шумлянского

Содержимое раздела

Изучение научной полемики, связанной с работами А.М. Шумлянского, включая критику и признание его взглядов. Анализ его взаимодействия с другими учеными и научными обществами. Рассмотрение влияния научных дискуссий на развитие гистологической науки. Оценка значения его работ в контексте научных споров своего времени. Исследование эволюции его научных идей в свете новых данных и открытий.

Современное значение наследия А.М. Шумлянского: обзор современных исследований, использующих его наработки

Содержимое раздела

Анализ текущих исследований в области гистологии и медицины, которые используют идеи и методы А.М. Шумлянского. Обзор современных публикаций и научных проектов, ссылающихся на его работы. Оценка актуальности его научных взглядов в контексте современных достижений. Рассмотрение его вклада в развитие новых направлений исследований. Анализ перспектив дальнейшего использования его наследия в современной науке.

Практическое применение научных результатов А.М. Шумлянского

Содержимое раздела

Изучение практического применения научных результатов, полученных А.М. Шумлянским, в медицине и биологии. Анализ использования его методов и подходов в диагностике и лечении заболеваний. Оценка его вклада в разработку новых медицинских технологий. Рассмотрение его влияния на развитие медицинской практики. Изучение роли его исследований в образовательном процессе

Заключение

Содержимое раздела

Обобщение основных результатов исследования и формулировка выводов о вкладе А.М. Шумлянского в развитие гистологии. Подведение итогов по достижению поставленных целей и задач. Оценка значимости его научных трудов для современной науки и практической медицины. Определение перспектив дальнейшего изучения его научного наследия. Формулировка рекомендаций для будущих исследований. Подчеркивание важности изучения истории науки.

Список литературы

Содержимое раздела

Перечисление всех использованных в работе источников, включая научные статьи, книги, архивные материалы. Оформление списка литературы в соответствии с требованиями к научным публикациям. Систематизация источников по категориям (например, книги, статьи, архивные документы). Указание полных библиографических данных для каждого источника. Проверка соответствия ссылок в тексте списка использованной литературы.

Получи Такой Проект

До 90% уникальность
Готовый файл Word
15-30 страниц
Список источников по ГОСТ
Оформление по ГОСТ
Таблицы и схемы
Презентация

Создать Проект на любую тему за 5 минут

Создать

#5590867