Нейросеть

Аналитический обзор и практическое руководство по сборке-разборке крупнокалиберных пулеметов НСВТ 'Утес' и 'Корд' для образовательных целей

Нейросеть для проекта Гарантия уникальности Строго по ГОСТу Высочайшее качество Поддержка 24/7

Данный исследовательский проект представляет собой комплексное руководство, предназначенное для ознакомления и углубленного изучения процессов сборки и разборки крупнокалиберных пулеметов НСВТ 'Утес' и 'Корд'. Проект включает в себя детальный анализ технических характеристик, конструктивных особенностей и функциональных элементов этих видов вооружения. Особое внимание уделено методике безопасного и эффективного выполнения операций сборки и разборки, с учетом всех требований техники безопасности и эксплуатационных норм. В рамках исследования проводится сравнительный анализ конструкций пулеметов, выявляются их сходства и различия, а также оценивается влияние различных факторов на процесс сборки-разборки. Практическая часть проекта включает в себя разработку пошаговых инструкций, иллюстрированных фотографиями и схемами, что обеспечивает наглядность и легкость восприятия материала. Проект ориентирован на широкий круг специалистов, студентов профильных учебных заведений и всех, кто интересуется вопросами эксплуатации и обслуживания стрелкового оружия. В описании будут раскрыты особенности работы с различными типами боеприпасов, а также методы устранения типовых неисправностей. Будет проведен анализ этапов сборки, начиная с подготовки инструментов и заканчивая финальной проверкой работоспособности.

Идея:

Проект направлен на создание структурированного пособия для изучения устройства и практических навыков работы с крупнокалиберными пулеметами. Он призван обеспечить понимание принципов работы механизмов и безопасного обращения с оружием.

Продукт:

Результатом проекта станет учебное пособие, включающее подробные инструкции, иллюстрации и видеоматериалы. Пособие будет доступно в электронном формате и может быть использовано в образовательных целях.

Проблема:

Существует недостаток доступных и структурированных материалов по сборке-разборке крупнокалиберных пулеметов для образовательных учреждений. Это затрудняет процесс обучения и снижает уровень подготовки специалистов.

Актуальность:

Проект актуален в контексте подготовки специалистов, способных квалифицированно обращаться с современным стрелковым оружием. Качественное образовательное пособие способствует повышению уровня безопасности и эффективности при работе с вооружением.

Цель:

Целью проекта является разработка учебно-методического пособия, обеспечивающего эффективное изучение процессов сборки и разборки пулеметов НСВТ 'Утес' и 'Корд'. Достижение этой цели позволит повысить уровень подготовки обучающихся и обеспечить безопасность при работе с оружием.

Целевая аудитория:

Проект предназначен для студентов военных учебных заведений, курсантов, военнослужащих и специалистов, заинтересованных в изучении устройства и обслуживания стрелкового оружия. Пособие также будет полезно для преподавателей военных дисциплин.

Задачи:

  • Изучение технической документации по пулеметам НСВТ 'Утес' и 'Корд'.
  • Разработка пошаговых инструкций по сборке и разборке с использованием иллюстраций.
  • Составление сравнительного анализа конструктивных особенностей пулеметов.

Ресурсы:

Для реализации проекта потребуются доступ к технической документации, учебно-методическим материалам, образцам оружия и инструментам для проведения практических занятий.

Роли в проекте:

Организует и координирует работу над проектом, отвечает за соблюдение сроков и качество выполнения задач. Осуществляет контроль над процессом исследования, подготовкой материалов и финальной версией пособия. Определяет основные направления исследования, распределяет задачи между участниками команды, проводит консультации и обеспечивает информационную поддержку.

Предоставляет экспертные знания по устройству и принципам работы пулеметов НСВТ 'Утес' и 'Корд'. Анализирует техническую документацию, разрабатывает детализированные инструкции по сборке-разборке, консультирует по техническим вопросам и обеспечивает точность информации. Участвует в разработке иллюстративного материала, проверяет соответствие инструкций реальным процессам сборки и разборки.

Создает наглядные иллюстрации, схемы и фотографии, необходимые для визуализации процессов сборки и разборки, а также для отображения отдельных узлов и деталей пулеметов. Обеспечивает соответствие иллюстраций техническим требованиям и обеспечивает визуальную понятность материала, работая в тесном сотрудничестве с техническим экспертом для точности и информативности.

Наименование образовательного учреждения

Проект

на тему

Аналитический обзор и практическое руководство по сборке-разборке крупнокалиберных пулеметов НСВТ 'Утес' и 'Корд' для образовательных целей

Выполнил: ФИО

Руководитель: ФИО

Содержание

  • Введение 1
  • Обзор конструкции пулемета НСВТ 'Утес' 2
  • Обзор конструкции пулемета 'Корд' 3
  • Принципы работы автоматики пулеметов 4
  • Базовый алгоритм сборки пулемета НСВТ 'Утес' 5
  • Базовый алгоритм разборки пулемета НСВТ 'Утес' 6
  • Базовый алгоритм сборки пулемета 'Корд' 7
  • Базовый алгоритм разборки пулемета 'Корд' 8
  • Заключение 9
  • Список литературы 10

Введение

Содержимое раздела

Введение в проблематику исследования: актуальность, цели и задачи проекта. Обоснование выбора темы и ее значимость для подготовки специалистов. Краткий обзор истории развития крупнокалиберных пулеметов, их роль в современных вооруженных силах и специфика эксплуатации. Описание структуры проекта и ожидаемых результатов, а также обзор основных этапов исследования. Определение целевой аудитории и ее потребностей в данном учебном пособии, а также предполагаемые способы его использования в образовательном процессе. Подчеркивается важность безопасности и соблюдения правил при работе с оружием.

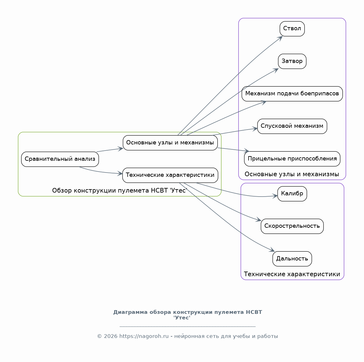
Обзор конструкции пулемета НСВТ 'Утес'

Содержимое раздела

Детальный анализ конструкции пулемета НСВТ 'Утес': основные узлы и механизмы, их взаимосвязь и принцип работы. Рассмотрение ствола, затвора, механизмов подачи боеприпасов, спускового механизма, прицельных приспособлений и других элементов. Описание материалов, из которых изготовлены детали, их прочность и устойчивость к различным воздействиям. Обзор технических характеристик: калибр, скорострельность, дальность и другие параметры. Сравнительный анализ с другими образцами стрелкового оружия, выделение особенностей и преимуществ.

Обзор конструкции пулемета 'Корд'

Содержимое раздела

Детальный анализ конструкции пулемета 'Корд': основные узлы и механизмы, их взаимосвязь и принцип работы. Рассмотрение ствола, затвора, механизмов подачи боеприпасов, спускового механизма, прицельных приспособлений и других элементов. Описание материалов, из которых изготовлены детали, их прочность и устойчивость к различным воздействиям. Обзор технических характеристик: калибр, скорострельность, дальность и другие параметры. Сравнительный анализ с другими образцами стрелкового оружия, выделение особенностей и преимуществ. Сравнение с НСВТ 'Утес'.

Принципы работы автоматики пулеметов

Содержимое раздела

Подробное рассмотрение принципов работы автоматики пулеметов НСВТ 'Утес' и 'Корд'. Анализ механизмов, обеспечивающих перезарядку оружия, подачу патронов, экстракцию гильз и другие процессы. Рассмотрение различных типов автоматики, применяемых в пулеметах, их преимущества и недостатки. Изучение влияния конструктивных особенностей на работу автоматики, а также факторов, влияющих на надежность и безотказность работы. Раскрытие последовательности операций, выполняемых автоматикой при стрельбе, и их взаимосвязь.

Базовый алгоритм сборки пулемета НСВТ 'Утес'

Содержимое раздела

Пошаговая инструкция по сборке пулемета НСВТ 'Утес', начиная с подготовки необходимых инструментов и заканчивая проверкой работоспособности. Детальное описание каждого этапа сборки с использованием иллюстраций и схем. Особое внимание уделяется правильной последовательности действий, предотвращению ошибок и соблюдению техники безопасности. Анализ возможных трудностей, возникающих при сборке, и способы их устранения. Подробное описание процедуры установки и юстировки прицельных приспособлений, а также способов проверки работы механизмов.

Базовый алгоритм разборки пулемета НСВТ 'Утес'

Содержимое раздела

Пошаговое руководство по разборке пулемета НСВТ 'Утес', включающее детальное описание каждого этапа с использованием иллюстраций и схем. Подробное описание порядка извлечения деталей и узлов, а также необходимых инструментов. Особое внимание уделяется правильной последовательности действий, предотвращению повреждений и соблюдению техники безопасности. Анализ возможных трудностей, возникающих при разборке, и способы их устранения. Раскрытие особенностей разборки различных узлов, таких как затвор, ствол, спусковой механизм.

Базовый алгоритм сборки пулемета 'Корд'

Содержимое раздела

Пошаговая инструкция по сборке пулемета 'Корд', начиная с подготовки необходимых инструментов и заканчивая проверкой работоспособности. Детальное описание каждого этапа сборки с использованием иллюстраций и схем. Особое внимание уделяется правильной последовательности действий, предотвращению ошибок и соблюдению техники безопасности. Анализ возможных трудностей, возникающих при сборке, и способы их устранения. Подробное описание процедуры установки и юстировки прицельных приспособлений, а также способов проверки работы механизмов.

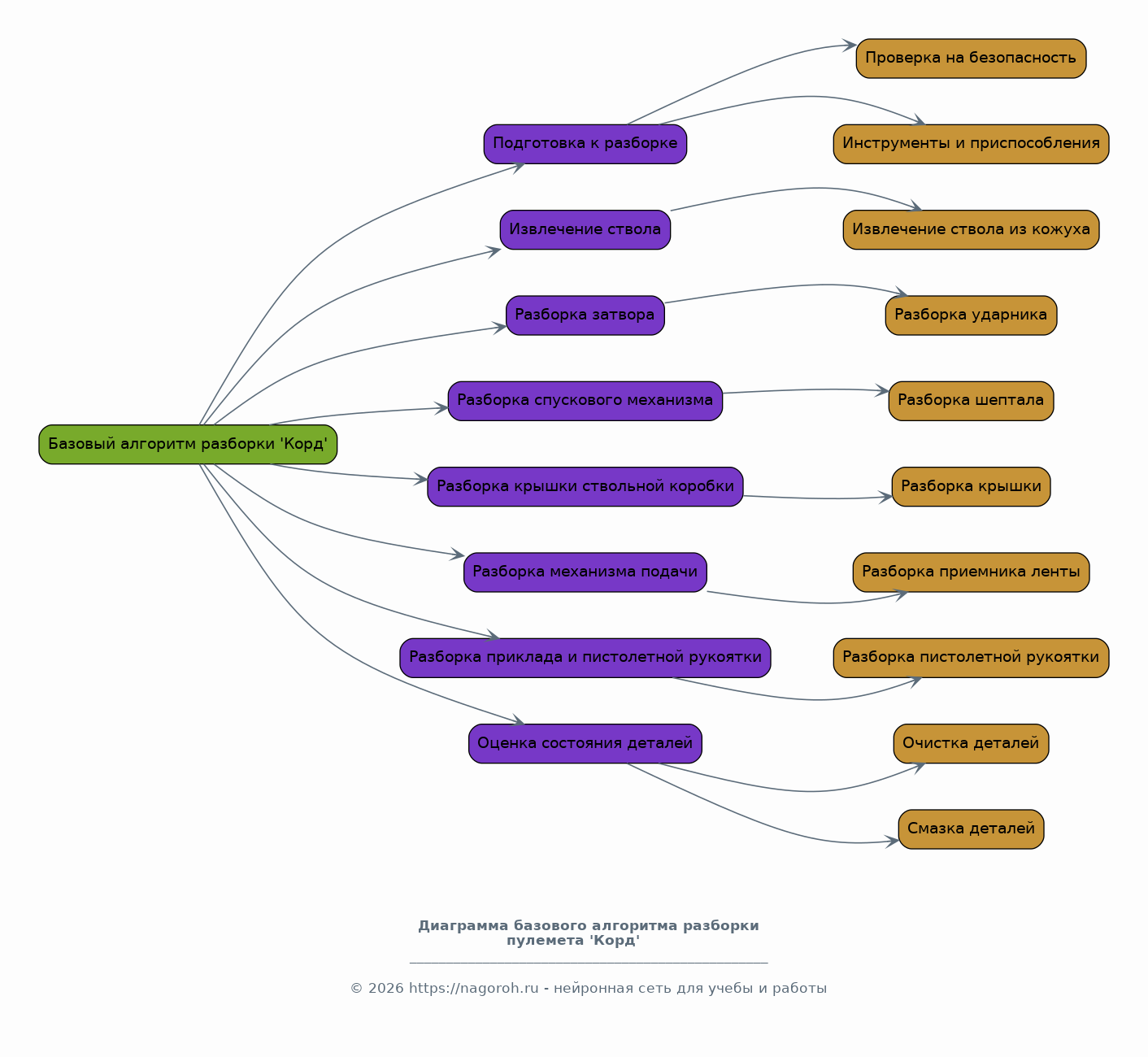
Базовый алгоритм разборки пулемета 'Корд'

Содержимое раздела

Пошаговое руководство по разборке пулемета 'Корд', включающее детальное описание каждого этапа с использованием иллюстраций и схем. Подробное описание порядка извлечения деталей и узлов, а также необходимых инструментов. Особое внимание уделяется правильной последовательности действий, предотвращению повреждений и соблюдению техники безопасности. Анализ возможных трудностей, возникающих при разборке, и способы их устранения. Раскрытие особенностей разборки различных узлов, таких как затвор, ствол, спусковой механизм.

Заключение

Содержимое раздела

Обобщение основных результатов исследования и полученных выводов. Краткий обзор ключевых аспектов, рассмотренных в работе, и их значимость для практики. Оценка достигнутых целей и задач, а также соответствия полученных результатов поставленным задачам. Обсуждение перспектив дальнейших исследований и возможных направлений развития темы. Рекомендации по использованию материала в образовательном процессе. Подчеркивается важность полученных знаний для обеспечения безопасности и повышения эффективности работы с оружием.

Список литературы

Содержимое раздела

Список использованной литературы и источников, включая книги, статьи, техническую документацию и нормативные акты. Указание полных библиографических данных каждого источника. Систематизация списка по алфавиту или в соответствии с порядком упоминания в тексте. Соблюдение правил оформления библиографических ссылок в соответствии с установленными стандартами. Включение ссылок на ресурсы в интернете и другие электронные источники. Также будут включены ссылки на научные статьи, патенты и другие виды публикаций, имеющие отношение к теме исследования.

Получи Такой Проект

До 90% уникальность
Готовый файл Word
15-30 страниц
Список источников по ГОСТ
Оформление по ГОСТ
Таблицы и схемы
Презентация

Создать Проект на любую тему за 5 минут

Создать

#5583795