Нейросеть

Аналитическое исследование рынка тату-индустрии в Москве: тренды, динамика и перспективы (2020-2024)

Нейросеть для проекта Гарантия уникальности Строго по ГОСТу Высочайшее качество Поддержка 24/7

Данное исследование посвящено комплексному анализу рынка тату в Москве в период с 2020 по 2024 год. Целью работы является выявление ключевых тенденций, факторов, влияющих на развитие индустрии, а также оценка перспектив её дальнейшего роста. В рамках исследования будут изучены объемы рынка, структура предложения и спроса, географическое распределение тату-салонов, ценовая политика, популярные стили и техники татуировок, а также влияние социальных и экономических факторов на потребительское поведение. Особое внимание будет уделено анализу конкурентной среды, выявлению сильных и слабых сторон основных игроков рынка, а также оценке их маркетинговых стратегий. В работе будут использованы методы сбора и анализа данных, включая сбор вторичной информации (публикации, отчеты, исследования), проведение опросов потребителей и экспертов, анализ данных из открытых источников и социальных сетей. Результаты исследования позволят сформировать представление о текущем состоянии рынка, выявить наиболее перспективные направления для развития тату-индустрии в Москве и предоставить рекомендации для участников рынка, заинтересованных в повышении эффективности своей деятельности.

Идея:

Данный исследовательский проект направлен на детальный анализ рынка тату-услуг в Москве, выявляя ключевые тенденции и факторы, влияющие на его развитие в период с 2020 по 2024 год. Он предоставит ценную информацию для предпринимателей и экспертов индустрии.

Продукт:

Конечным продуктом исследования станет аналитический отчет, включающий детальный анализ рынка, статистические данные, выводы и рекомендации. Отчет будет полезен для владельцев тату-салонов, инвесторов и всех, кто заинтересован в развитии этого бизнеса.

Проблема:

Отсутствие комплексных исследований рынка тату в Москве представляет проблему для принятия обоснованных бизнес-решений и стратегического планирования. Недостаток информации затрудняет понимание текущих тенденций и определение перспективных направлений развития.

Актуальность:

Актуальность данного исследования обусловлена ростом популярности тату-индустрии в Москве и необходимостью понимания текущей ситуации на рынке. Проект поможет организациям и предпринимателям принимать обоснованные решения в конкурентной среде.

Цель:

Основной целью исследования является проведение всестороннего анализа рынка тату-услуг в Москве за период с 2020 по 2024 год. Это позволит выявить ключевые тренды и предложить рекомендации для развития бизнеса в этой сфере.

Целевая аудитория:

Целевой аудиторией данного исследования являются владельцы и управляющие тату-салонов, инвесторы, маркетологи, а также все, кто интересуется рынком тату-индустрии. Также проект будет полезен для начинающих предпринимателей, планирующих вход на рынок.

Задачи:

  • Сбор и анализ вторичной информации о рынке тату в Москве (статистика, публикации, отчеты).
  • Проведение анализа конкурентной среды и выявление ключевых игроков рынка.
  • Организация и проведение опросов потребителей тату-услуг для выявления предпочтений и трендов.
  • Анализ данных социальных сетей и онлайн-платформ для выявления тенденций и оценки популярности разных стилей тату.
  • Разработка рекомендаций для развития бизнеса в сфере тату-услуг на основе полученных данных.

Ресурсы:

Для реализации проекта потребуются доступ к специализированным базам данных, программное обеспечение для статистического анализа и проведения опросов, а также экспертные знания в области маркетинга и бизнес-анализа.

Роли в проекте:

Отвечает за общее планирование, организацию и контроль хода исследования. Координирует работу команды, обеспечивает соблюдение сроков и бюджета, принимает ключевые решения по проекту. Осуществляет взаимодействие с заказчиками и представляет результаты исследования. Также руководитель проекта отвечает за финальную редактуру отчета и подготовку презентационных материалов. Руководитель проекта должен обладать опытом управления исследовательскими проектами и глубоким пониманием аналитики.

Отвечает за сбор, обработку и анализ данных, полученных в ходе исследования. Разрабатывает методики анализа, проводит статистический анализ данных, выявляет тренды и закономерности. Готовит отчеты и графические материалы. Аналитик данных должен обладать опытом работы с большими объемами информации и владеть методами статистического анализа, а также умением визуализировать данные для представления результатов.

Проводит опросы и интервью с участниками рынка, включая потребителей и экспертов. Обеспечивает корректность сбора данных, соблюдение конфиденциальности и этических норм. Осуществляет первичную обработку полученной информации и предоставляет ее аналитикам для дальнейшего изучения. Интервьюер должен обладать коммуникативными навыками, знанием методик проведения интервью и умением работать с различными типами респондентов.

Предоставляет экспертную оценку рыночных тенденций и потребительских предпочтений, разрабатывает рекомендации по маркетинговой стратегии для участников рынка. Анализирует маркетинговые кампании конкурентов, помогает в определении целевой аудитории и составлении маркетинговых планов. Маркетолог-консультант должен обладать глубокими знаниями в области маркетинга, опытом работы на рынке тату-индустрии и пониманием специфики целевой аудитории.

Наименование образовательного учреждения

Проект

на тему

Аналитическое исследование рынка тату-индустрии в Москве: тренды, динамика и перспективы (2020-2024)

Выполнил: ФИО

Руководитель: ФИО

Содержание

  • Введение 1
  • Теоретические основы тату-индустрии 2
  • Методология исследования рынка 3
  • Анализ рынка тату в Москве (2020-2024) 4
  • Стилевые предпочтения и потребительский спрос 5
  • Ценообразование и конкуренция на рынке 6
  • Технологические инновации и материалы 7
  • Влияние социальных медиа и маркетинга 8
  • Перспективы развития и рекомендации 9
  • Заключение 10
  • Список литературы 11

Введение

Содержимое раздела

Введение представляет собой первый раздел исследовательской работы, который призван ознакомить читателя с общим контекстом исследования. Здесь излагаются актуальность выбранной темы, обосновывается ее значимость и важность для текущего состояния и будущего развития рынка тату-индустрии в Москве в период с 2020 по 2024 год. Далее формулируется проблема исследования. Определяются цели и задачи, которые будут решаться в ходе работы, а также описывается методология исследования, включая используемые методы сбора и анализа данных. В заключение раздела представляется структура работы и краткое содержание каждого из ее разделов.

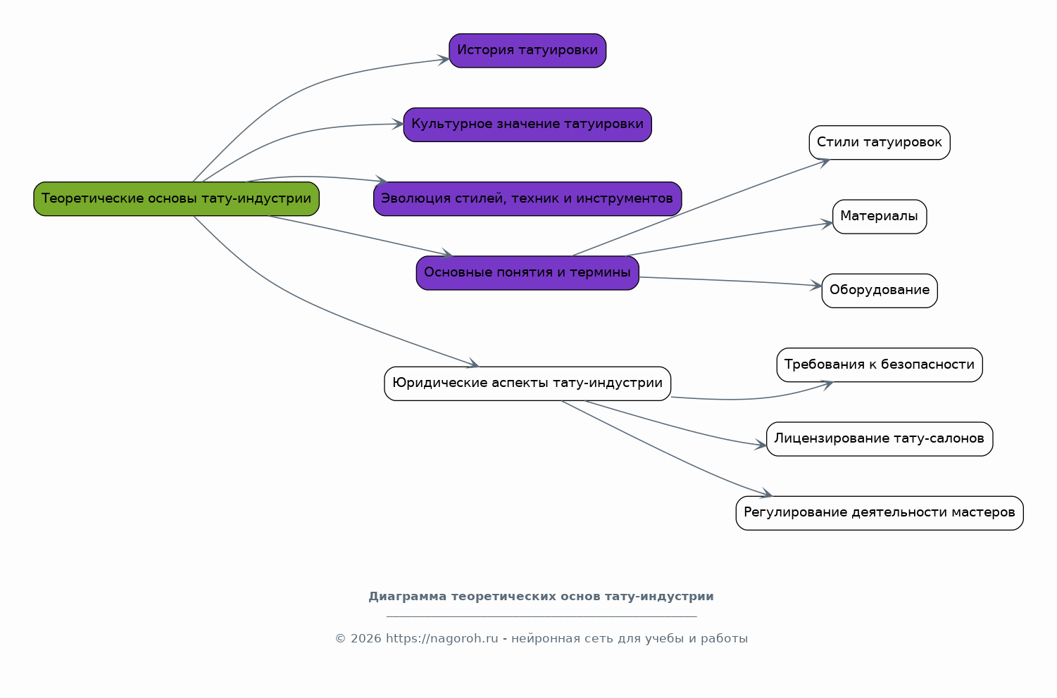
Теоретические основы тату-индустрии

Содержимое раздела

В данном разделе рассматриваются теоретические аспекты тату-индустрии, необходимые для понимания ее функционирования и развития. Обсуждается история татуировки, ее культурное значение в различных обществах и эволюция стилей, техник и инструментов. Анализируются основные понятия и термины, связанные с тату-искусством, такие как: стили татуировок, материалы, оборудование. Кроме того, рассматриваются юридические аспекты тату-индустрии, в частности, требования к безопасности, лицензированию тату-салонов и регулированию деятельности мастеров.

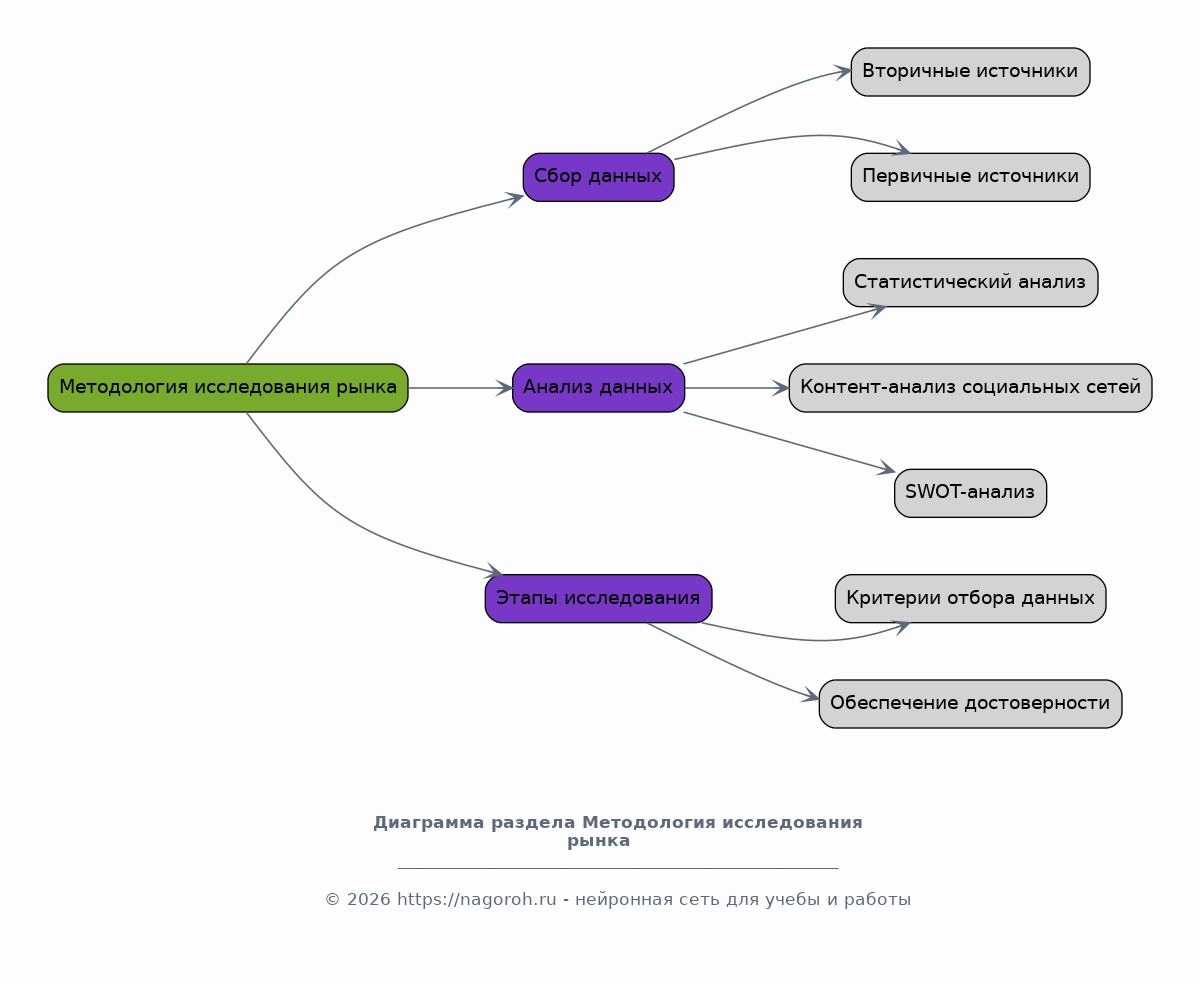
Методология исследования рынка

Содержимое раздела

Этот раздел посвящен описанию методологии, используемой в исследовании рынка тату в Москве. Детально описываются методы сбора данных, включая вторичные источники (отчеты, публикации, статистические данные) и первичные источники (опросы потребителей, интервью с экспертами и владельцами тату-салонов). Описываются методы анализа данных, такие как статистический анализ, контент-анализ социальных сетей, SWOT-анализ. Отдельное внимание уделяется обоснованию выбора методов, а также описанию инструментов, используемых для сбора и анализа данных. Указываются этапы исследования, критерии отбора данных и методы обеспечения достоверности и надежности полученных результатов.

Анализ рынка тату в Москве (2020-2024)

Содержимое раздела

В данном разделе представлен подробный анализ рынка тату в Москве за период с 2020 по 2024 год. Анализируются главные тренды, динамика развития рынка и изменения потребительских предпочтений. Оцениваются объемы рынка, структура предложения и спроса, географическое распределение тату-салонов и их средний чек. Изучается конкурентная среда, выделяются ключевые игроки, анализируются их стратегии и доли рынка. Рассматривается влияние экономических и социальных факторов на развитие рынка, включая изменения в законодательстве, рост доходов населения, тренды в моде и культуре. Анализируется влияние пандемии COVID-19 на рынок тату.

Стилевые предпочтения и потребительский спрос

Содержимое раздела

Этот раздел посвящен анализу стилевых предпочтений потребителей тату-услуг в Москве и оценке текущего спроса на различные виды и стили татуировок. В нем проводится анализ популярности наиболее востребованных стилей тату, таких как реализм, графика, нео-традишнл, минимализм и другие, на основе данных социальных сетей, онлайн-платформ и опросов потребителей. Выявляются изменения в предпочтениях потребителей в течение изучаемого периода (2020-2024 гг.) и факторы, влияющие на выбор стиля и мастера. Анализируются тренды в выборе размеров, расположения и тематики татуировок, а также их связь с социально-культурными явлениями и модными тенденциями.

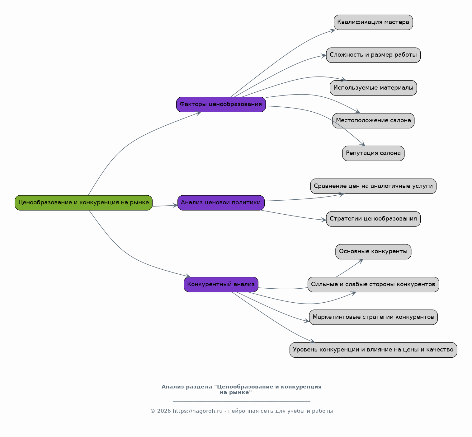
Ценообразование и конкуренция на рынке

Содержимое раздела

Данный раздел посвящен анализу ценообразования и конкуренции на рынке тату-услуг в Москве. Изучаются различные факторы, влияющие на формирование цен на татуировки, включая квалификацию мастера, сложность и размер работы, используемые материалы, местоположение салона и его репутацию. Проводится анализ ценовой политики различных тату-салонов, сравниваются цены на аналогичные услуги. Выявляются основные конкуренты на рынке, анализируются их сильные и слабые стороны, а также маркетинговые стратегии. Оценивается уровень конкуренции и ее влияние на цены и качество предоставляемых услуг. Рассматриваются различные стратегии ценообразования, используемые участниками рынка.

Технологические инновации и материалы

Содержимое раздела

В этом разделе рассматриваются технологические инновации и материалы, используемые в тату-индустрии, и их влияние на развитие рынка. Анализируются современные техники татуировки, такие как перманентный макияж, микропигментация и другие. Изучаются новые материалы, такие как гипоаллергенные пигменты, безопасные иглы и оборудование, отвечающее современным требованиям. Оценивается влияние этих инноваций на качество, безопасность и долговечность татуировок. Рассматривается роль технологий в улучшении клиентского опыта и повышении эффективности работы мастеров, в том числе, использование онлайн-платформ для записи на сеансы и консультирования.

Влияние социальных медиа и маркетинга

Содержимое раздела

Данный раздел посвящен анализу влияния социальных медиа и маркетинга на развитие рынка тату-услуг в Москве. Изучается роль социальных сетей (Instagram, ВКонтакте, Facebook и другие) в продвижении тату-салонов и мастеров, а также в формировании спроса на татуировки. Анализируются маркетинговые стратегии участников рынка, включая использование таргетированной рекламы, контент-маркетинга, сотрудничества с блогерами и другими лидерами мнений. Оценивается эффективность различных каналов продвижения и инструментов, используемых для привлечения и удержания клиентов. Рассматривается роль онлайн-репутации и отзывов клиентов в принятии решений о выборе тату-салона или мастера.

Перспективы развития и рекомендации

Содержимое раздела

В данном разделе рассматриваются перспективы развития рынка тату в Москве на основе проведенного анализа и выявленных трендов. Прогнозируются изменения рынка, включая рост спроса, появление новых стилей и техник, а также усиление конкуренции. Предлагаются рекомендации для участников рынка, направленные на повышение эффективности бизнеса, привлечение клиентов и увеличение прибыли. Оцениваются потенциальные риски и возможности для развития тату-индустрии в Москве, а также предлагаются стратегии для их минимизации и использования. Рассматриваются направления для дальнейших исследований и развития рынка.

Заключение

Содержимое раздела

В заключении обобщаются основные результаты исследования, полученные в ходе анализа рынка тату в Москве за период с 2020 по 2024 год. Кратко излагаются основные выводы, касающиеся ключевых тенденций, факторов, влияющих на рынок, и перспектив его развития. Подчеркивается значимость полученных результатов и их практическое применение для участников рынка. Дается оценка степени достижения поставленных целей и задач. Указываются ограничения исследования и возможные направления для дальнейших исследований в этой области, основываясь на полученных результатах и выявленных пробелах. Обобщаются ключевые рекомендации, разработанные на основе проведенного анализа.

Список литературы

Содержимое раздела

В разделе "Список литературы" приводятся все источники, использованные в процессе исследования. Список составляется в соответствии с требованиями к оформлению научных работ, включая книги, статьи из научных журналов и сборников, данные из онлайн-ресурсов, нормативные документы и статистические данные. Литература располагается в алфавитном порядке или в соответствии с принятыми в научном сообществе стандартами. Каждый источник содержит полную библиографическую информацию, необходимую для его идентификации и цитирования. Наличие корректно оформленного списка литературы демонстрирует научную обоснованность исследования и подтверждает его достоверность.

Получи Такой Проект

До 90% уникальность
Готовый файл Word
15-30 страниц
Список источников по ГОСТ
Оформление по ГОСТ
Таблицы и схемы
Презентация

Создать Проект на любую тему за 5 минут

Создать

#6203959