Нейросеть

Анализ бренда и стратегии продвижения товарного знака «Магнит Косметик» в контексте современного рынка розничной торговли

Нейросеть для проекта Гарантия уникальности Строго по ГОСТу Высочайшее качество Поддержка 24/7

Данное исследование посвящено всестороннему анализу бренда «Магнит Косметик», одного из ключевых игроков на рынке розничной торговли косметикой и товарами для красоты в России. Актуальность работы обусловлена необходимостью понимания текущего положения бренда, его сильных и слабых сторон, а также перспектив развития в условиях высокой конкуренции и изменяющихся потребительских предпочтений. В рамках исследования будет проведен анализ маркетинговых стратегий, используемых «Магнит Косметик», включая ценовую политику, рекламные кампании, программы лояльности и методы продвижения в социальных сетях. Особое внимание будет уделено анализу целевой аудитории, ее потребностей и мотивации, а также оценке эффективности коммуникационных каналов. Исследование предполагает выявление факторов, влияющих на восприятие бренда потребителями, и разработку рекомендаций по улучшению позиционирования и повышению конкурентоспособности «Магнит Косметик» на рынке. В процессе работы будут использованы методы сбора и анализа данных, включая кабинетные исследования, анализ открытых источников, а также, возможно, проведение социологических опросов и интервью. Результаты исследования могут быть полезны для руководства компании «Магнит Косметик» при принятии стратегических решений, направленных на оптимизацию маркетинговой деятельности и повышение эффективности бизнеса.

Идея:

Изучить бренд «Магнит Косметик» и его стратегию в розничной торговле косметикой. Предложить рекомендации по улучшению позиционирования и конкурентоспособности.

Продукт:

Результатом исследования станет аналитический отчет с оценкой текущего состояния бренда «Магнит Косметик». Отчет включит в себя SWOT-анализ, рекомендации по улучшению маркетинговой стратегии и повышению лояльности потребителей.

Проблема:

Существует необходимость оценки эффективности текущей маркетинговой стратегии «Магнит Косметик» в условиях высокой конкуренции. Отсутствует комплексный анализ восприятия бренда целевой аудиторией.

Актуальность:

Исследование актуально в связи с динамичным развитием рынка косметики и необходимостью адаптации брендов к изменяющимся потребительским предпочтениям. Результаты исследования способствуют повышению эффективности маркетинговых усилий и укреплению позиций «Магнит Косметик» на рынке.

Цель:

Целью исследования является проведение комплексного анализа бренда «Магнит Косметик» и разработка рекомендаций по оптимизации его маркетинговой стратегии. Достижение более глубокого понимания целевой аудитории и повышение эффективности коммуникаций.

Целевая аудитория:

Целевой аудиторией исследования являются студенты, изучающие маркетинг, менеджмент или смежные дисциплины. Результаты исследования также будут полезны для специалистов, работающих в сфере розничной торговли косметикой и маркетологов.

Задачи:

  • Провести анализ текущей маркетинговой стратегии «Магнит Косметик».
  • Изучить восприятие бренда целевой аудиторией.
  • Выявить сильные и слабые стороны бренда.
  • Разработать рекомендации по улучшению позиционирования.
  • Оценить эффективность рекламных кампаний.

Ресурсы:

Для реализации проекта потребуются доступ к открытым источникам информации, научные публикации, данные маркетинговых исследований и ресурсы для проведения опросов.

Роли в проекте:

Отвечает за общее руководство проектом, координацию работы команды, разработку плана исследования и контроль сроков выполнения. Осуществляет взаимодействие с научным руководителем и представителями потенциальных заинтересованных сторон. Обеспечивает соответствие работы утвержденному плану и достижение поставленных целей.

Осуществляет сбор и анализ данных, проводит кабинетные исследования, анализирует маркетинговые материалы и рекламные кампании. Отвечает за подготовку аналитических отчетов, составление SWOT-анализа и выявление ключевых трендов на рынке. Участвует в разработке рекомендаций по улучшению маркетинговой стратегии.

Отвечает за организацию и проведение социологических опросов, интервью, а также сбор информации из открытых источников. Обеспечивает качество и достоверность собранных данных. Осуществляет первичную обработку данных и подготовку их к анализу. Взаимодействует с аналитиками для уточнения методологии сбора данных.

Отвечает за визуальное оформление презентаций, отчетов и других материалов, используемых в рамках проекта. Создает графики, диаграммы и инфографику для наглядного представления результатов исследования. Обеспечивает соответствие визуальных материалов стилю и требованиям проекта. Работает над улучшением восприятия информации аудиторией.

Наименование образовательного учреждения

Проект

на тему

Анализ бренда и стратегии продвижения товарного знака «Магнит Косметик» в контексте современного рынка розничной торговли

Выполнил: ФИО

Руководитель: ФИО

Содержание

  • Введение 1
  • Теоретические основы брендинга и маркетинга 2
  • Анализ деятельности «Магнит Косметик» 3
  • Анализ восприятия бренда потребителями 4
  • Методология исследования 5
  • Результаты анализа: SWOT-анализ «Магнит Косметик» 6
  • Рекомендации по улучшению маркетинговой стратегии 7
  • Оценка экономической эффективности предложенных рекомендаций 8
  • Заключение 9
  • Список литературы 10

Введение

Содержимое раздела

Введение в исследование включает в себя обоснование актуальности выбранной темы, формулировку проблемы, определение цели и задач исследования, а также описание его методологии. В данном разделе будет представлен обзор рынка косметики в России, анализ конкурентной среды и обоснование выбора бренда «Магнит Косметик» в качестве объекта исследования. Будут определены основные понятия и термины, используемые в работе, а также изложена структура исследования.

Теоретические основы брендинга и маркетинга

Содержимое раздела

Этот раздел посвящен изучению теоретических аспектов брендинга, маркетинга и розничной торговли. Будут рассмотрены основные принципы формирования бренда, инструменты маркетингового анализа, модели поведения потребителей и стратегии позиционирования. Особое внимание будет уделено особенностям маркетинга в розничной торговле косметикой и влиянию современных тенденций на потребительские предпочтения. Будут проанализированы научные исследования в области брендинга и маркетинга.

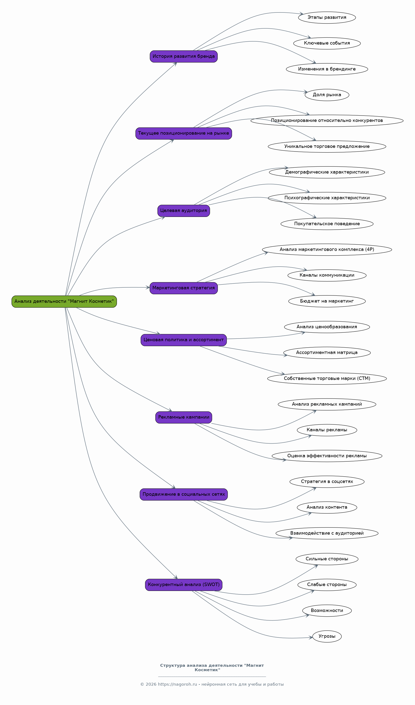
Анализ деятельности «Магнит Косметик»

Содержимое раздела

В данном разделе будет проведен всесторонний анализ деятельности «Магнит Косметик». Будут рассмотрены история развития бренда, его текущее позиционирование на рынке, целевая аудитория и маркетинговая стратегия. Будут проанализированы ценовая политика, ассортимент продукции, рекламные кампании и методы продвижения в социальных сетях. Будет проведен конкурентный анализ, включающий в себя оценку сильных и слабых сторон, возможностей и угроз (SWOT-анализ) для компании.

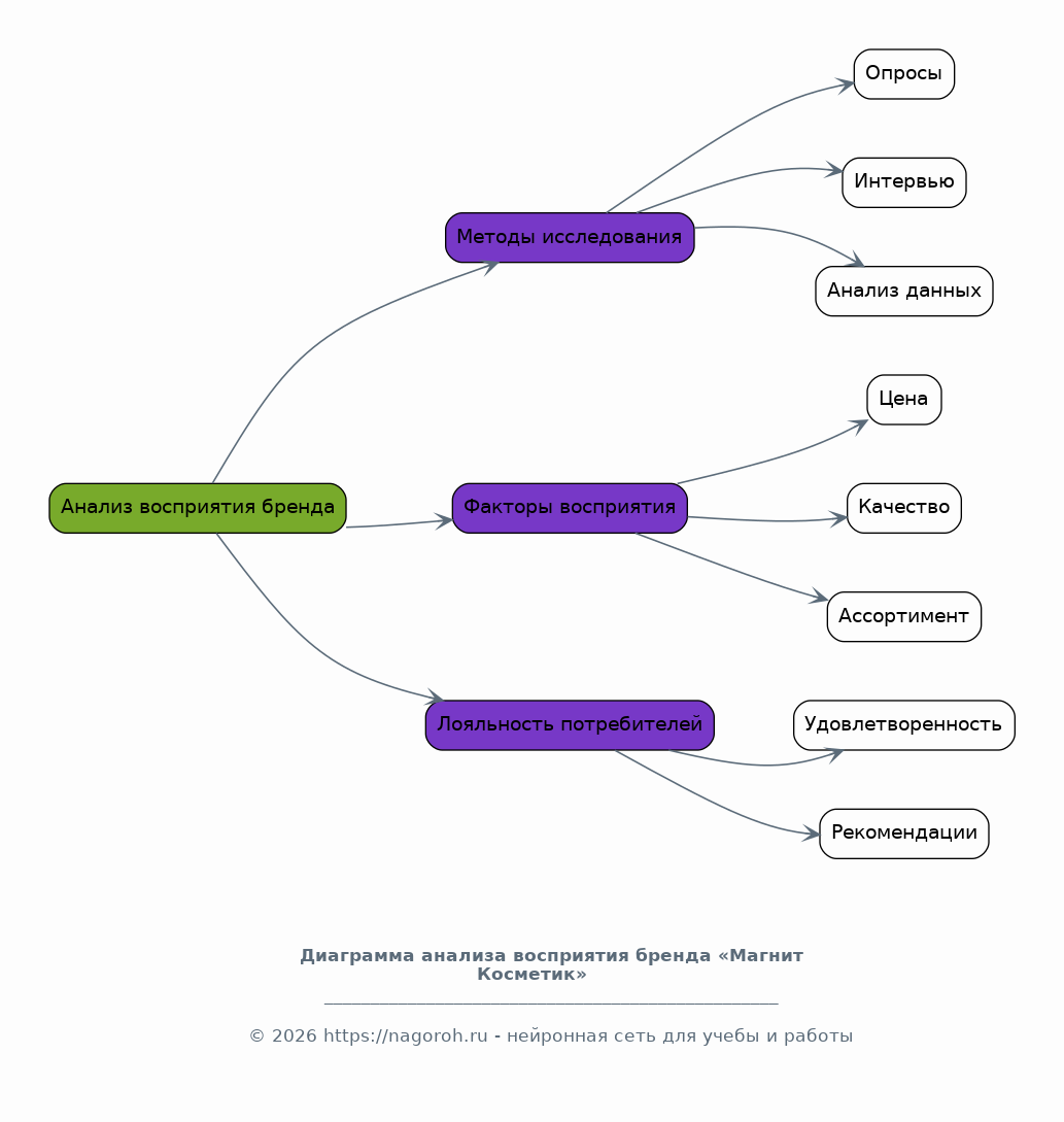
Анализ восприятия бренда потребителями

Содержимое раздела

Этот раздел посвящен анализу восприятия бренда «Магнит Косметик» целевой аудиторией. Будут использованы методы социологических опросов, интервью и анализа данных из открытых источников для выявления отношения потребителей к бренду, его ценностям и предлагаемым продуктам. Будет исследовано влияние различных факторов, таких как цена, качество, ассортимент, сервис и реклама, на формирование восприятия бренда. Будут выявлены ключевые факторы, влияющие на лояльность потребителей.

Методология исследования

Содержимое раздела

В данном разделе будет подробно описана методология исследования. Будут представлены методы сбора и анализа данных, включая кабинетные исследования, анализ документов, социологические опросы и интервью. Будут обоснованы выборка, методы обработки данных и статистические методы, используемые в исследовании. Будут описаны инструменты, используемые для анализа данных, и подходы к интерпретации полученных результатов. Будут указаны ограничения исследования.

Результаты анализа: SWOT-анализ «Магнит Косметик»

Содержимое раздела

В данном разделе будут представлены результаты проведенного анализа деятельности «Магнит Косметик». Будет представлен SWOT-анализ, в котором будут отражены сильные и слабые стороны бренда, возможности и угрозы, стоящие перед ним. Будут проанализированы основные конкуренты и их стратегии. Будет дана оценка текущего положения компании на рынке. Будут представлены графические материалы, иллюстрирующие основные результаты исследования.

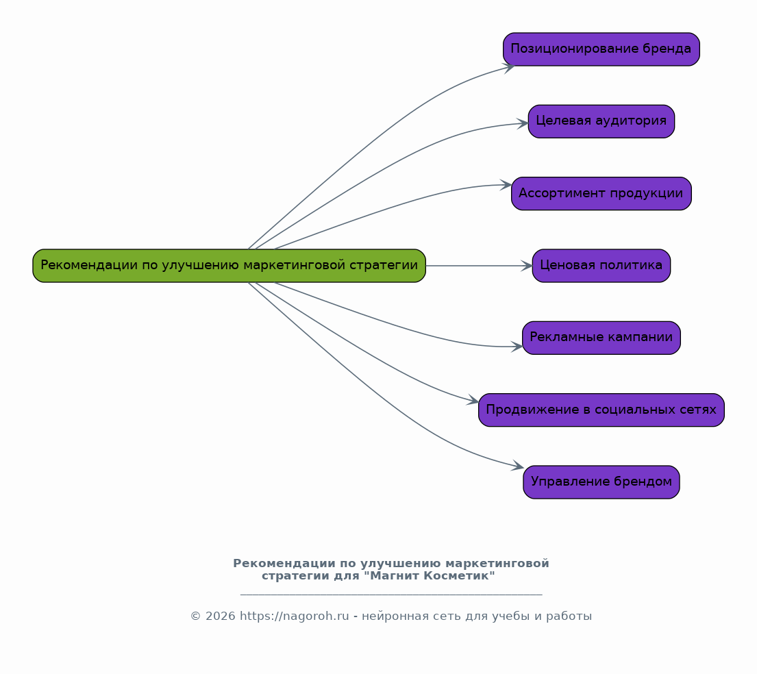
Рекомендации по улучшению маркетинговой стратегии

Содержимое раздела

На основе проведенного анализа и выявленных проблем будут разработаны конкретные рекомендации по улучшению маркетинговой стратегии «Магнит Косметик». Рекомендации будут касаться различных аспектов, включая позиционирование бренда, целевую аудиторию, ассортимент продукции, ценовую политику, рекламные кампании и методы продвижения в социальных сетях. Будут предложены конкретные шаги по повышению эффективности маркетинговых усилий и укреплению позиций компании на рынке. Будет предложена стратегия управления брендом.

Оценка экономической эффективности предложенных рекомендаций

Содержимое раздела

В данном разделе будет проведена оценка экономической эффективности предложенных рекомендаций. Будут рассчитаны потенциальные затраты на реализацию предложенных изменений. Будут оценены возможные результаты, включая повышение продаж, увеличение доли рынка и рост лояльности потребителей. Будет представлена прогнозная финансовая модель для оценки окупаемости инвестиций. Будет проведен анализ чувствительности.

Заключение

Содержимое раздела

В заключении будут подведены итоги исследования, обобщены основные выводы и подтверждена или опровергнута гипотеза исследования. Будет дана оценка достижения поставленных целей и задач. Будут сформулированы основные рекомендации и предложены направления для дальнейших исследований. Будет подчеркнута значимость проведенной работы и ее практическая ценность для компании «Магнит Косметик» и отрасли в целом. Будут отмечены ограничения исследования.

Список литературы

Содержимое раздела

Данный раздел содержит перечень использованных в исследовании источников информации. В список включаются научные статьи, книги, монографии, статистические данные, аналитические отчеты, публикации в СМИ и интернет-ресурсы. Список литературы оформляется в соответствии с требованиями к цитированию и оформлению научных работ. Указываются все использованные источники, что позволяет проверить достоверность информации.

Получи Такой Проект

До 90% уникальность
Готовый файл Word
15-30 страниц
Список источников по ГОСТ
Оформление по ГОСТ
Таблицы и схемы
Презентация

Создать Проект на любую тему за 5 минут

Создать

#6208811