Нейросеть

Анализ деятельности Юридической клиники Университета Синергия: общая характеристика и перспективы развития

Нейросеть для проекта Гарантия уникальности Строго по ГОСТу Высочайшее качество Поддержка 24/7

Данный исследовательский проект посвящен всестороннему анализу деятельности Юридической клиники Университета Синергия. Работа направлена на изучение организационной структуры клиники, спектра предоставляемых юридических услуг, целевой аудитории, а также эффективности ее работы с точки зрения оказания бесплатной правовой помощи населению и получения практических навыков студентами юридических направлений. В рамках исследования будут рассмотрены нормативно-правовые аспекты деятельности юридических клиник в Российской Федерации, а также лучшие практики организации работы подобных учреждений. Проект предполагает оценку влияния Юридической клиники Синергии на повышение правовой грамотности населения, развитие про bono практики и формирование профессиональной идентичности будущих юристов. Особое внимание будет уделено анализу проблем и перспектив развития клиники, включая возможности расширения спектра предоставляемых услуг и повышения качества правовой помощи.

Идея:

Изучение деятельности юридической клиники как формы интеграции образовательного процесса с практической деятельностью позволит оценить ее эффективность и выявить пути улучшения. Разработка рекомендаций по оптимизации работы клиники будет способствовать повышению качества правовой помощи и уровня подготовки студентов.

Продукт:

Результатом проекта станет аналитический отчет, содержащий всестороннюю оценку деятельности Юридической клиники Университета Синергия. Отчет будет включать в себя SWOT-анализ, выводы и рекомендации по развитию клиники, которые могут быть использованы руководством университета и сотрудниками клиники.

Проблема:

Недостаточное исследование эффективности деятельности юридических клиник в России затрудняет выработку оптимальных моделей их функционирования. Отсутствие систематизированной информации о проблемах и перспективах развития юридических клиник препятствует повышению качества правовой помощи и уровня подготовки студентов.

Актуальность:

В условиях развития правового государства и повышения спроса на юридические услуги возрастает роль юридических клиник в обеспечении доступа граждан к квалифицированной правовой помощи. Изучение опыта Юридической клиники Университета Синергия может стать основой для создания эффективных моделей юридических клиник в других образовательных учреждениях.

Цель:

Провести анализ деятельности Юридической клиники Университета Синергия, выявить ее сильные и слабые стороны, а также разработать рекомендации по оптимизации ее работы. Определить возможности повышения эффективности клиники с точки зрения оказания бесплатной правовой помощи и развития практических навыков студентов.

Целевая аудитория:

Данное исследование будет интересно студентам юридических факультетов, преподавателям, практикующим юристам, сотрудникам юридических клиник, а также представителям государственных органов, ответственных за развитие системы бесплатной правовой помощи. Результаты работы могут быть использованы при разработке нормативно-правовых актов, регулирующих деятельность юридических клиник.

Задачи:

  • Провести анализ нормативно-правовой базы деятельности юридических клиник в России.
  • Изучить организационную структуру и основные направления деятельности Юридической клиники Университета Синергия.
  • Оценить эффективность работы клиники с точки зрения оказания бесплатной правовой помощи населению.
  • Выявить проблемы и перспективы развития клиники.
  • Разработать рекомендации по оптимизации работы Юридической клиники Университета Синергия.

Ресурсы:

Для реализации проекта потребуются нормативно-правовые акты, статистические данные, материалы Юридической клиники Университета Синергия, научная литература по вопросам организации юридических клиник, а также доступ к информационным базам данных.

Роли в проекте:

Обеспечивает общее руководство проектом, контролирует выполнение задач, координирует работу участников и представляет результаты исследования. Осуществляет методическое руководство и оказывает консультативную поддержку.

Осуществляет сбор и анализ информации, проводит нормативно-правовой анализ, готовит аналитические отчеты и принимает участие в разработке рекомендаций. Работает с научной литературой и статистическими данными.

Проводит SWOT-анализ, статистическую обработку данных, готовит графики и таблицы, необходимые для визуализации результатов исследования. Отвечает за представление данных в наглядной форме.

Предоставляет экспертную оценку деятельности юридических клиник, делится опытом организации работы, консультирует по вопросам оказания бесплатной правовой помощи и подготовки студентов. Участвует в анализе проблемных зон.

Наименование образовательного учреждения

Проект

на тему

Анализ деятельности Юридической клиники Университета Синергия: общая характеристика и перспективы развития

Выполнил: ФИО

Руководитель: ФИО

Содержание

  • Введение 1
  • Теоретические основы деятельности юридических клиник 2
  • Организационная структура и основные направления деятельности Юридической клиники Университета Синергия 3
  • Анализ эффективности работы Юридической клиники: количественные и качественные показатели 4
  • Проблемы и перспективы развития Юридической клиники Университета Синергия 5
  • Практический анализ оказания юридической помощи в Юридической клинике 6
  • Роль Юридической клиники в развитии практических навыков студентов 7
  • Сравнительный анализ деятельности юридических клиник в других вузах 8
  • Рекомендации по оптимизации деятельности Юридической клиники 9
  • Заключение 10
  • Список литературы 11

Введение

Содержимое раздела

В данном разделе будет представлена актуальность темы исследования, обоснование ее значимости и определение объекта и предмета исследования. Будет дана общая характеристика деятельности юридических клиник в России и за рубежом, а также обозначена цель и задачи проекта. Поставлены вопросы, на которые будет дан ответ в ходе работы. Отражена структура работы.

Теоретические основы деятельности юридических клиник

Содержимое раздела

В этом разделе будут рассмотрены теоретические аспекты функционирования юридических клиник, их роль в системе оказания бесплатной правовой помощи, классификация юридических клиник и правовые основы их деятельности. Будут изучены концепции pro bono, правовой грамотности и юридической помощи населению, а также их взаимосвязь с деятельностью юридических клиник. Анализ зарубежного опыта.

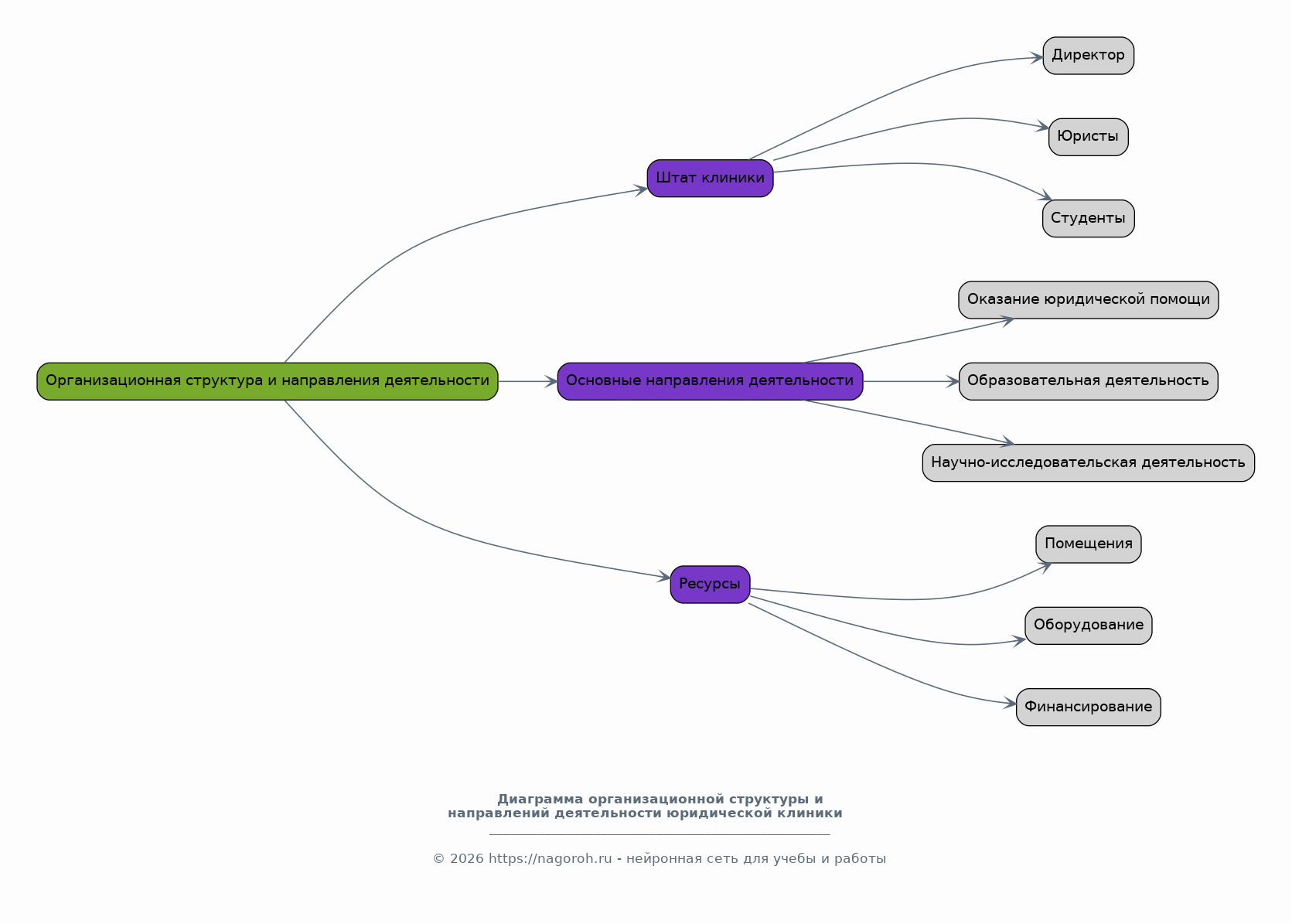
Организационная структура и основные направления деятельности Юридической клиники Университета Синергия

Содержимое раздела

Будет представлена детальная информация об организационной структуре Юридической клиники Университета Синергия, ее подразделениях и сотрудниках. Описаны основные направления ее деятельности, спектр предоставляемых юридических услуг и целевая аудитория. Проанализированы ресурсы, используемые для оказания правовой помощи.

Анализ эффективности работы Юридической клиники: количественные и качественные показатели

Содержимое раздела

В этом разделе будет проведен анализ эффективности работы Юридической клиники с использованием количественных и качественных показателей. Будут рассмотрены такие показатели, как количество оказанных консультаций, количество выигранных дел, отзывы клиентов и уровень удовлетворенности оказанной помощью. Оценка влияния на правовую грамотность населения.

Проблемы и перспективы развития Юридической клиники Университета Синергия

Содержимое раздела

Будут выявлены основные проблемы, с которыми сталкивается Юридическая клиника в своей деятельности, и предложены пути их решения. Проанализированы перспективы развития клиники, включая возможности расширения спектра предоставляемых услуг, привлечения новых специалистов и повышения качества правовой помощи. Анализ финансовых ресурсов.

Практический анализ оказания юридической помощи в Юридической клинике

Содержимое раздела

В данном разделе будут представлены конкретные примеры оказания юридической помощи в Юридической клинике, анализ сложных случаев и выработка рекомендаций по их разрешению. Рассмотрены особенности работы с различными категориями граждан и специфика оказываемых юридических услуг. Описание используемых методик.

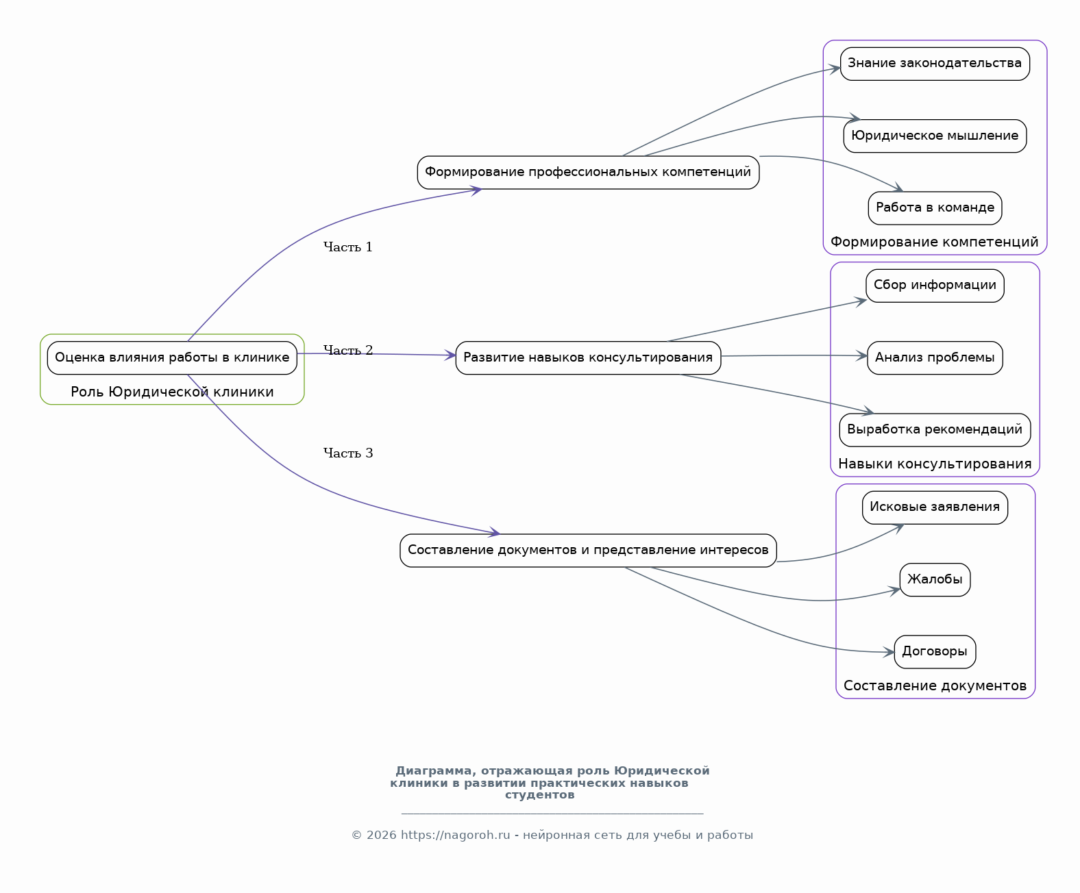
Роль Юридической клиники в развитии практических навыков студентов

Содержимое раздела

Оценка влияния работы в юридической клинике на формирование профессиональных компетенций студентов, развитие их навыков консультирования, составления документов и представления интересов клиентов в суде. Анализ системы контроля качества работы студентов и оценки их практической подготовки.

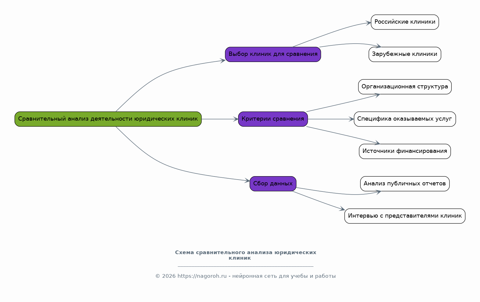
Сравнительный анализ деятельности юридических клиник в других вузах

Содержимое раздела

Будет проведен сравнительный анализ деятельности Юридической клиники Университета Синергия с другими юридическими клиниками в России и за рубежом. Выявлены лучшие практики организации работы и предложены рекомендации по их внедрению в клинике Синергии. Оценка эффективности различных моделей.

Рекомендации по оптимизации деятельности Юридической клиники

Содержимое раздела

На основе проведенного анализа будут разработаны конкретные рекомендации по оптимизации деятельности Юридической клиники. Эти рекомендации будут касаться организационной структуры, спектра предоставляемых услуг, системы контроля качества работы и повышения эффективности взаимодействия с другими организациями. План мероприятий.

Заключение

Содержимое раздела

В заключении будут подведены итоги исследования, сформулированы основные выводы и подтверждена достижение поставленной цели. Оценена эффективность проведенной работы и обозначены перспективы дальнейших исследований в данной области. Подчеркнута важность данного исследования для развития юридической клиники.

Список литературы

Содержимое раздела

В данном разделе будет представлен полный список использованной литературы, включая нормативно-правовые акты, научные статьи, монографии и интернет-ресурсы. Оформление списка литературы будет соответствовать требованиям ГОСТ.

Получи Такой Проект

До 90% уникальность
Готовый файл Word
15-30 страниц
Список источников по ГОСТ
Оформление по ГОСТ
Таблицы и схемы
Презентация

Создать Проект на любую тему за 5 минут

Создать

#5433289