Нейросеть

Анализ и оценка инновационных технологических решений ПАО «Сбербанк»

Нейросеть для проекта Гарантия уникальности Строго по ГОСТу Высочайшее качество Поддержка 24/7

Данный исследовательский проект посвящен всестороннему анализу и оценке инновационных технологических решений, внедренных и/или разрабатываемых ПАО «Сбербанк». В работе будет проведен детальный обзор наиболее значимых технологических инициатив банка, включая, но не ограничиваясь, разработками в области искусственного интеллекта, обработки больших данных, облачных вычислений и кибербезопасности. Будет рассмотрено влияние этих технологий на различные аспекты деятельности банка, такие как повышение эффективности операций, улучшение клиентского опыта, снижение операционных расходов и создание новых продуктов и услуг. Особое внимание будет уделено вопросам соответствия технологических решений стратегическим целям банка, а также оценке их конкурентоспособности на динамично развивающемся рынке финансовых технологий. Проект предполагает использование различных методов исследования, включая анализ данных, сопоставление различных подходов, бенчмаркинг и интервью с экспертами, чтобы получить объективную оценку текущего состояния и перспектив развития технологических инноваций в «Сбербанке». В результате будет предложен ряд рекомендаций по дальнейшему совершенствованию и развитию инновационных проектов.

Идея:

Проект направлен на выявление и оценку влияния инновационных технологий на деятельность ПАО «Сбербанк». Это позволит определить наиболее перспективные направления развития и предложить рекомендации по повышению эффективности внедрения технологических решений.

Продукт:

Результатом работы станет аналитический отчет, включающий оценку текущего состояния технологических инноваций в «Сбербанке», перспективные направления развития и рекомендации по их реализации. Отчет будет полезен для определения стратегии технологического развития.

Проблема:

Существует необходимость в систематическом анализе и оценке эффективности внедрения инновационных технологий в ПАО «Сбербанк». Недостаток объективной информации затрудняет принятие обоснованных решений в области технологического развития.

Актуальность:

Актуальность проекта обусловлена необходимостью адаптации банковского сектора к быстро меняющимся технологическим реалиям. Изучение опыта «Сбербанка» в области инноваций представляет практическую ценность для развития всей финансовой индустрии.

Цель:

Целью исследования является проведение комплексного анализа и оценки влияния инновационных технологических решений на деятельность ПАО «Сбербанк». Необходимо выявить возможности для повышения эффективности, улучшения клиентского опыта и обеспечения конкурентоспособности.

Целевая аудитория:

Данный проект ориентирован на студентов, изучающих финансы и банковское дело, а также преподавателей и исследователей в данной области. Результаты исследования будут полезны для специалистов, работающих в банковском секторе, и для тех, кто интересуется инновациями в финансовой сфере.

Задачи:

  • Провести обзор и анализ существующих технологических решений, используемых ПАО «Сбербанк». (например, искусственный интеллект, большие данные, облачные вычисления, кибербезопасность)
  • Оценить влияние внедрения инновационных технологий на ключевые показатели деятельности банка.
  • Выявить основные тренды и перспективы развития технологических инноваций в банковском секторе.
  • Разработать рекомендации по оптимизации и дальнейшему развитию технологических решений в ПАО «Сбербанк».
  • Провести сравнительный анализ подходов и достижений различных банков в области инноваций и технологических решений.

Ресурсы:

Для реализации проекта потребуются доступ к специализированным базам данных, научным публикациям, программным средствам анализа данных и экспертная поддержка.

Роли в проекте:

Руководитель проекта отвечает за общее руководство исследованием, планирование, организацию работы команды, контроль выполнения задач, анализ полученных результатов и подготовку итогового отчета. Руководитель должен обладать навыками управления проектами, аналитическими способностями, умением работать с информацией и презентовать результаты.

Аналитик данных осуществляет сбор, обработку и анализ данных, необходимых для исследования. Он использует статистические методы и инструменты для выявления закономерностей, зависимостей и трендов. Аналитик также отвечает за визуализацию данных, подготовку графиков, таблиц и других наглядных материалов для представления результатов исследования.

Исследователь проводит обзор научной литературы, анализирует существующие методики и подходы, собирает и систематизирует информацию по теме исследования. Он отвечает за поиск и анализ данных, проведение интервью и опросов, подготовку отчетов и презентаций. Исследователь должен обладать навыками работы с информацией, аналитического мышления и умением формулировать выводы.

Эксперт по банковским технологиям консультирует команду проекта по вопросам, связанным с технологиями, используемыми в банке. Предоставляет информацию о текущих и планируемых технологических решениях ПАО «Сбербанк». Он помогает оценить эффективность внедрения технологий, выявить сильные и слабые стороны, а также предлагает рекомендации по улучшению.

Наименование образовательного учреждения

Проект

на тему

Анализ и оценка инновационных технологических решений ПАО «Сбербанк»

Выполнил: ФИО

Руководитель: ФИО

Содержание

  • Введение 1
  • Теоретические основы технологических инноваций в банковском деле 2
  • Анализ текущего состояния технологических решений ПАО «Сбербанк» 3
  • Оценка влияния технологических инноваций на деятельность «Сбербанка» 4
  • Перспективы развития технологических инноваций в «Сбербанке» 5
  • Методология исследования 6
  • Практическая реализация технологических инноваций в «Сбербанке» 7
  • Анализ рисков и проблем, связанных с внедрением инноваций 8
  • Заключение 9
  • Список литературы 10

Введение

Содержимое раздела

Введение служит для представления темы исследования, определения его актуальности, постановки целей и задач, а также для обоснования выбора объекта исследования, то есть ПАО «Сбербанк». Здесь указывается значимость выбранной темы в контексте развития инновационных технологий и их влияния на финансовый сектор. Важно обозначить методологическую основу исследования, включая используемые методы и подходы. Кроме того, введение включает краткий обзор структуры работы, что позволит читателю понять логику изложения материала и основные этапы исследования. Также введение может содержать обзор текущего состояния дел в области технологических инноваций в банковской сфере и обоснование практической значимости исследования.

Теоретические основы технологических инноваций в банковском деле

Содержимое раздела

В данном разделе рассматриваются базовые понятия и концепции, связанные с технологическими инновациями в банковском деле. Будут детально изучены различные виды инноваций, их классификация и особенности применения в финансовом секторе. Особое внимание будет уделено ключевым технологиям, таким как искусственный интеллект, машинное обучение, большие данные, облачные вычисления и блокчейн, а также их влиянию на бизнес-модели и процессы. Далее, будут проанализированы основные тренды и вызовы, с которыми сталкиваются банки при внедрении инноваций, такие как кибербезопасность, соответствие нормативным требованиям и управление рисками. Раздел завершится обзором лучших практик и успешных кейсов, иллюстрирующих эффективность инновационных решений в банковской сфере.

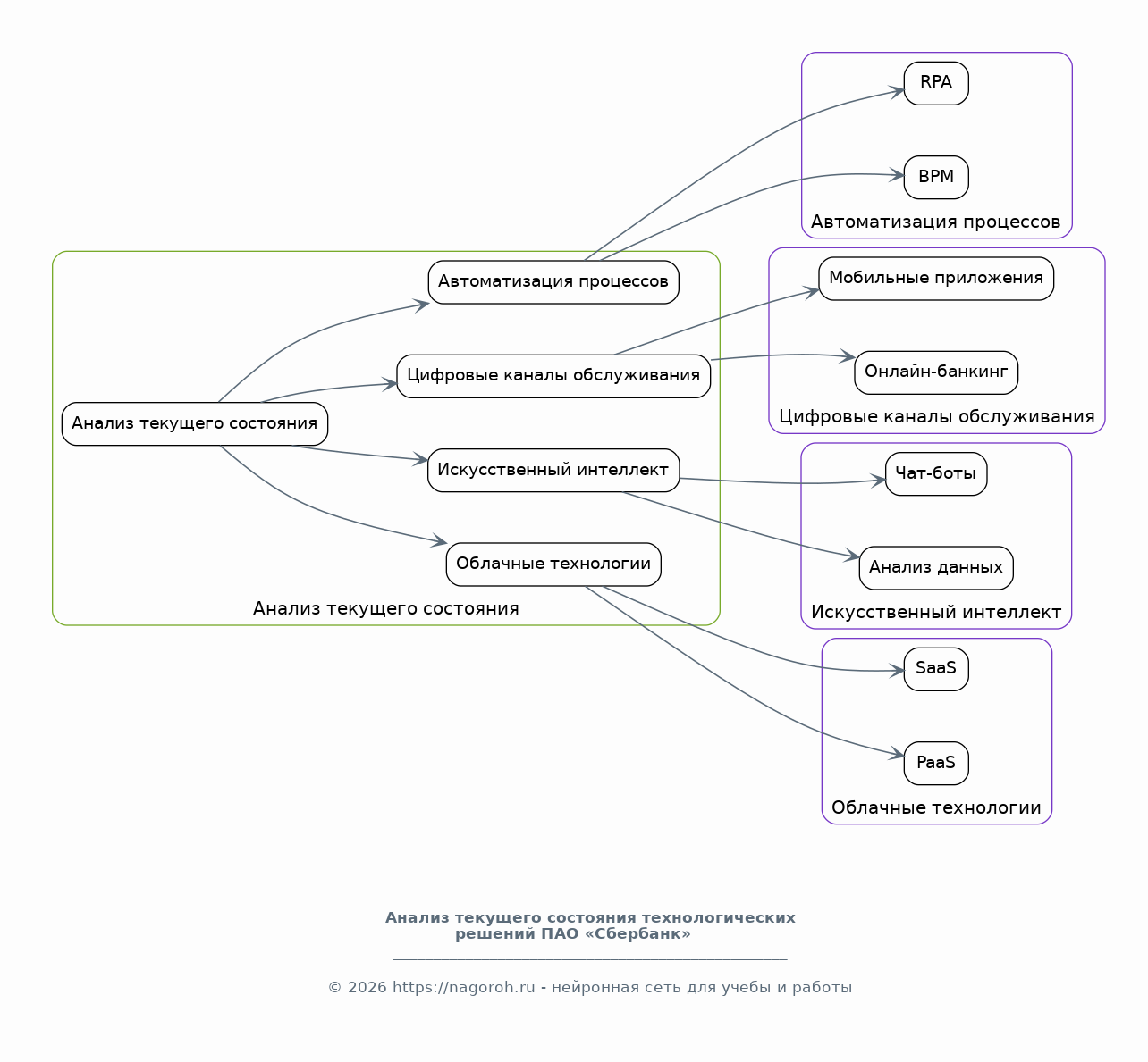
Анализ текущего состояния технологических решений ПАО «Сбербанк»

Содержимое раздела

Этот раздел посвящен детальному анализу технологических решений, внедренных и используемых в ПАО «Сбербанк». В рамках данного этапа будет проведено изучение различных направлений, таких как автоматизация процессов, развитие цифровых каналов обслуживания, применение искусственного интеллекта для анализа данных и принятия решений, и использование облачных технологий. Будет осуществлен обзор конкретных проектов и инициатив банка, включая платформы для онлайн-банкинга, мобильные приложения, системы управления данными и решения в области кибербезопасности. Важно оценить уровень внедрения технологий в различных подразделениях банка, а также их влияние на эффективность операций, качество обслуживания клиентов и снижение рисков. Анализ будет подкреплен статистическими данными, результатами опросов и интервью с экспертами, чтобы обеспечить объективную оценку.

Оценка влияния технологических инноваций на деятельность «Сбербанка»

Содержимое раздела

В данном разделе будет проведена оценка влияния внедренных технологических инноваций на ключевые показатели деятельности ПАО «Сбербанк». Будет проанализировано, как новые технологии способствуют повышению эффективности операций, снижению издержек и улучшению качества обслуживания клиентов. Особое внимание будет уделено изменениям в клиентском опыте, таким как удобство использования онлайн-сервисов, персонализация предложений и доступность банковских услуг. Будут рассмотрены примеры успешного применения технологий, а также выявлены возможные проблемы и риски, связанные с их внедрением. Для проведения оценки будут использованы различные методы, включая аналитические расчеты, статистический анализ данных и сравнительный анализ с конкурентами. Полученные результаты позволят сформулировать выводы о реальной отдаче от инвестиций в технологические инновации и определить перспективные направления для дальнейшего развития.

Перспективы развития технологических инноваций в «Сбербанке»

Содержимое раздела

В этом разделе будут рассмотрены перспективные направления развития технологических инноваций в ПАО «Сбербанк», с учетом текущих тенденций и вызовов в области финансовых технологий. Будет проведен анализ возможных направлений развития, таких как расширение использования искусственного интеллекта, внедрение новых платформ и сервисов на основе больших данных, развитие облачных вычислений и усиление кибербезопасности. Особое внимание будет уделено новым технологиям, которые могут изменить конкурентную среду в банковском секторе, таким как блокчейн, квантовые вычисления и другие инновационные решения. Будут рассмотрены стратегии и планы «Сбербанка» по внедрению новых технологий, а также возможные риски и вызовы, связанные с этими планами. Раздел завершится оценкой потенциального влияния этих инноваций на будущую деятельность банка и его конкурентоспособность.

Методология исследования

Содержимое раздела

Этот раздел подробно описывает методологию, использованную для проведения исследования. Будут представлены основные методы сбора данных, включая анализ открытых источников, интервью с экспертами, анализ внутренней документации и статистических данных. Раздел также включает описание методов обработки данных, применяемых для анализа информации, такие как статистический анализ, сравнительный анализ и SWOT-анализ. Особое внимание будет уделено обоснованию выбора методологии исследования и ее соответствию поставленным целям и задачам. Будут рассмотрены возможные ограничения и риски, связанные с использованием выбранных методов. В заключение делается вывод о надежности и валидности полученных результатов, а также о возможности их применения на практике.

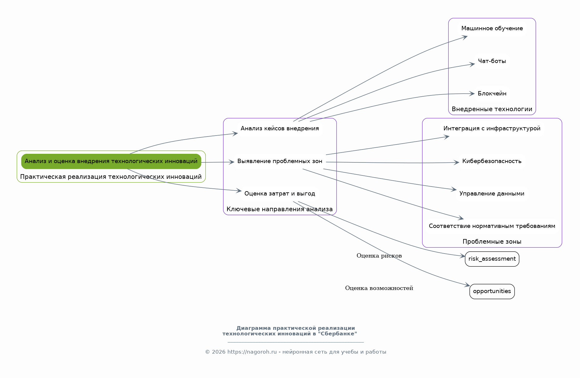
Практическая реализация технологических инноваций в «Сбербанке»

Содержимое раздела

В данном разделе рассматриваются практические аспекты реализации технологических инноваций в ПАО «Сбербанк». Будет проведён анализ конкретных кейсов внедрения новейших решений, таких как машинное обучение для анализа данных о клиентах, реализация чат-ботов на основе искусственного интеллекта для поддержки клиентов, а также использование блокчейна для оптимизации процессов. Особое внимание будет уделено проблемным зонам, возникающим при реализации инноваций, включая интеграцию с существующей инфраструктурой, кибербезопасность, управление данными и соответствие нормативным требованиям. Анализ будет включать оценку затрат и выгод от внедрения новых технологий, а также оценку рисков и возможностей. Обсуждаются ключевые факторы успеха и уроки, извлеченные из опыта реализованных проектов, а также практические рекомендации по оптимизации процессов внедрения и масштабирования технологических инноваций.

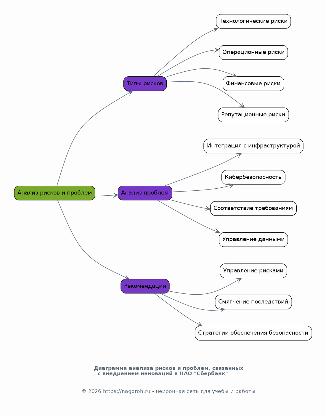
Анализ рисков и проблем, связанных с внедрением инноваций

Содержимое раздела

Раздел посвящен анализу рисков и проблем, сопутствующих внедрению технологических инноваций в ПАО «Сбербанк». Рассматриваются различные типы рисков, включая технологические, операционные, финансовые и репутационные риски. Будет проведен анализ проблем, связанных с интеграцией новых технологий с существующей инфраструктурой, обеспечением кибербезопасности, соблюдением нормативных требований и управлением данными. Особое внимание будет уделено анализу потенциальных угроз, таких как кибератаки, утечки данных, нарушение конфиденциальности информации и другие риски, связанные с использованием искусственного интеллекта и других передовых технологий. В заключение будут предложены рекомендации по управлению рисками и смягчению негативных последствий, а также предложены стратегии по обеспечению устойчивости и безопасности технологических инноваций.

Заключение

Содержимое раздела

В разделе заключение подводятся итоги проведенного исследования и формулируются основные выводы. Обобщаются ключевые результаты анализа технологических инноваций ПАО «Сбербанк», подчеркиваются основные тенденции и направления развития, а также оценивается влияние инноваций на различные аспекты деятельности банка. Также в заключении будут представлены практические рекомендации, разработанные на основе проведенного анализа, направленные на повышение эффективности внедрения технологий, улучшение клиентского опыта и усиление конкурентных преимуществ. В заключении дается общая оценка перспектив развития инноваций в банковской сфере и предлагаются направления для дальнейших исследований в этой области. Также, здесь могут быть обозначены ограничения исследования и рекомендации для дальнейшей работы.

Список литературы

Содержимое раздела

В данном разделе приводится полный список использованной литературы, который включает в себя научные статьи, монографии, отчеты, публикации в периодических изданиях, а также интернет-ресурсы, использованные в процессе исследования. Список составляется в соответствии с общепринятыми стандартами оформления библиографических ссылок. Он структурируется в алфавитном порядке авторов или по названию, в случае отсутствия автора. Каждый элемент списка содержит полную информацию об источнике, включая название, автора, год издания, издательство, том, номер (для периодических изданий) и страницы. Важно отметить, что список литературы является неотъемлемой частью исследовательской работы и служит для подтверждения достоверности приводимых данных и цитат, а также для предоставления возможности читателям ознакомиться с использованными источниками.

Получи Такой Проект

До 90% уникальность
Готовый файл Word
15-30 страниц
Список источников по ГОСТ
Оформление по ГОСТ
Таблицы и схемы
Презентация

Создать Проект на любую тему за 5 минут

Создать

#6213357